Click here to close
Hello! We notice that you are using Internet Explorer, which is not supported by Xenbase and may cause the site to display incorrectly.
We suggest using a current version of Chrome,
FireFox, or Safari.
???displayArticle.abstract???
Though pluripotency is well characterized in mammals, many questions remain to be resolved regarding its evolutionary history. A necessary prerequisite for addressing this issue is to determine the phylogenetic distributions and orthology relationships of the transcription factor families sustaining or modulating this property. In mammals, the NANOG homeodomain transcription factor is one of the core players in the pluripotency network. However, its evolutionary history has not been thoroughly studied, hindering the interpretation of comparative studies. To date, the NANOG family was thought to be monogenic, with numerous pseudogenes described in mammals, including a tandem duplicate in Hominidae. By examining a wide-array of craniate genomes, we provide evidence that the NANOG family arose at the latest in the most recent common ancestor of osteichthyans and that NANOG genes are frequently found as tandem duplicates in sarcopterygians and as a single gene in actinopterygians. Their phylogenetic distribution is thus reminiscent of that recently shown for Class V POU paralogues, another key family of pluripotency-controlling factors. However, while a single ancestral duplication has been reported for the Class V POU family, we suggest that multiple independent duplication events took place during evolution of the NANOG family. These multiple duplications could have contributed to create a layer of complexity in the control of cell competence and pluripotency, which could explain the discrepancies relative to the functional evolution of this important gene family. Further, our analysis does not support the hypothesis that loss of NANOG and emergence of the preformation mode of primordial germ cell specification are causally linked. Our study therefore argues for the need of further functional comparisons between NANOG paralogues, notably regarding the novel duplicates identified in sauropsids and non-eutherian mammals.
???displayArticle.pubmedLink???
24465486 ???displayArticle.pmcLink???PMC3894937 ???displayArticle.link???PLoS One
Figure 2. Simplified synteny of NANOG loci in osteichthyans.The synteny of the loci where NANOG orthologues are found in actinopterygians (TMSF9 - IPO4 region) and sarcopterygians (SLC2A3 - AICDA region) are shown on the left-hand and right-hand sides, respectively. The relevant chromosomes or gene scaffolds are given. The figure is not drawn to scale, “empty” spaces along the chromosomes (e.g. between TM9SF1 and IPO4 in sarcopterygians) do not reflect actual distances but are meant to facilitate comparisons. Double slashes (//) denote that intervening genes were omitted for simplicity (e.g. between FEN1 and IPO4 in Danio rerio). In species in which two NANOG paralogues were found, numbers indicate which paralogue was named “NANOG1” or “NANOG2” in this work (note that these names do not imply orthologous relationships). This region contains multiple paralogues of NANOG, AICDA and SLC2A3 in Guinea pig; and of both NANOG (NANOGP1, P1 on the figure) and SLC2A3 (named SLC2A14, A14 on the figure) in Hominidae. More detailed information regarding these two regions is listed in File S2, including coordinates for the genes presented on this figure.
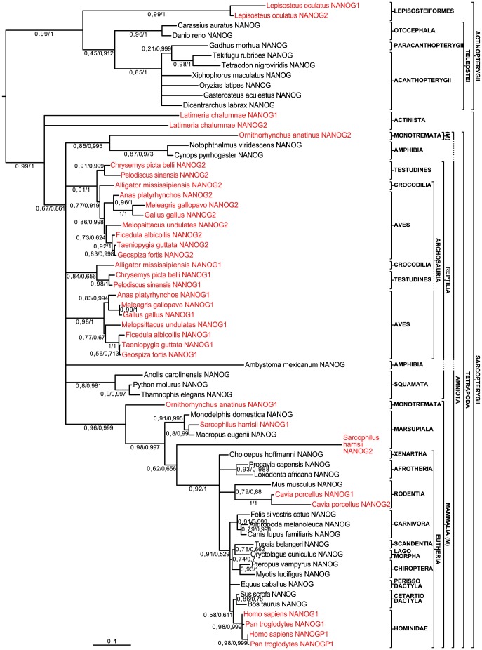
Figure 1. Phylogenetic analysis of NANOG paralogues in osteichthyans.Translated sequences of exons 2 and 3 were analyzed by Maximum Likelihood and Bayesian inference. Here we show a strict consensus tree, using the scaffold of the ML tree. Branch support was assessed and is given next to the relevant branches (top number: aLRT for the ML analysis and bottom number PP for the Bayesian analysis). The actinopterygian sequences form a monophyletic group that was used to root the tree. Duplicates are highlighted in red. Note that two paralogues are found in coelacanth (Latimeria chalumnae), Archosaurs (Alligator mississipiensis; Gallus gallus; Meleagris gallopavo; Taeniopygia guttata; Melopsittacus undulates; Anas platyrhynchos; Geospiza fortis; Ficedula albicollis), Testudines (Pelodiscus sinensis, Chrysemys picta belli), platypus (Ornithorhynchus anatinus), Tasmanian devil (Sarcophilus harrisii), Guinea pig (Cavia porcellus), Hominidae (Pan troglodytes; Homo sapiens) and spotted gar (Lepisosteus oculatus). The topology suggests that independent duplication events occurred in the three latter clades.
Anisimova,
Multiple hypothesis testing to detect lineages under positive selection that affects only a few sites.
2007, Pubmed
Anisimova,
Multiple hypothesis testing to detect lineages under positive selection that affects only a few sites.
2007,
Pubmed Booth,
Eleven daughters of NANOG.
2004,
Pubmed Borrull,
Nanog and Oct4 overexpression increases motility and transmigration of melanoma cells.
2012,
Pubmed Burge,
Prediction of complete gene structures in human genomic DNA.
1997,
Pubmed Camp,
Nanog regulates proliferation during early fish development.
2009,
Pubmed Chiari,
Phylogenomic analyses support the position of turtles as the sister group of birds and crocodiles (Archosauria).
2012,
Pubmed Dixon,
Axolotl Nanog activity in mouse embryonic stem cells demonstrates that ground state pluripotency is conserved from urodele amphibians to mammals.
2010,
Pubmed Edgar,
MUSCLE: a multiple sequence alignment method with reduced time and space complexity.
2004,
Pubmed Fairbanks,
Evolution of the NANOG pseudogene family in the human and chimpanzee genomes.
2006,
Pubmed Force,
Preservation of duplicate genes by complementary, degenerative mutations.
1999,
Pubmed Frankenberg,
On the origin of POU5F1.
2013,
Pubmed Frankenberg,
Early cell lineage specification in a marsupial: a case for diverse mechanisms among mammals.
2013,
Pubmed Frankenberg,
The evolution of class V POU domain transcription factors in vertebrates and their characterisation in a marsupial.
2010,
Pubmed Gharib,
When orthologs diverge between human and mouse.
2011,
Pubmed Gogarten,
Orthologs, paralogs and genome comparisons.
1999,
Pubmed Gouy,
SeaView version 4: A multiplatform graphical user interface for sequence alignment and phylogenetic tree building.
2010,
Pubmed Johnson,
Regulative germ cell specification in axolotl embryos: a primitive trait conserved in the mammalian lineage.
2003,
Pubmed Johnson,
Evolution of the germ line-soma relationship in vertebrate embryos.
2011,
Pubmed Lavial,
The Oct4 homologue PouV and Nanog regulate pluripotency in chicken embryonic stem cells.
2007,
Pubmed
,
Xenbase Louis,
Genomicus: five genome browsers for comparative genomics in eukaryota.
2013,
Pubmed Morrison,
Conserved roles for Oct4 homologues in maintaining multipotency during early vertebrate development.
2006,
Pubmed
,
Xenbase Niwa,
Platypus Pou5f1 reveals the first steps in the evolution of trophectoderm differentiation and pluripotency in mammals.
2008,
Pubmed Okamoto,
A novel octamer binding transcription factor is differentially expressed in mouse embryonic cells.
1990,
Pubmed Okita,
Induced pluripotent stem cells: opportunities and challenges.
2011,
Pubmed Onichtchouk,
Pou5f1/oct4 in pluripotency control: insights from zebrafish.
2012,
Pubmed Onichtchouk,
Zebrafish Pou5f1-dependent transcriptional networks in temporal control of early development.
2010,
Pubmed Reese,
Improved splice site detection in Genie.
1997,
Pubmed Robertson,
Nanog retrotransposed genes with functionally conserved open reading frames.
2006,
Pubmed Ronquist,
MrBayes 3.2: efficient Bayesian phylogenetic inference and model choice across a large model space.
2012,
Pubmed Ruan,
TreeFam: 2008 Update.
2008,
Pubmed Salamov,
Ab initio gene finding in Drosophila genomic DNA.
2000,
Pubmed Sánchez-Sánchez,
Nanog regulates primordial germ cell migration through Cxcr4b.
2010,
Pubmed Saunders,
Concise review: pursuing self-renewal and pluripotency with the stem cell factor Nanog.
2013,
Pubmed Scerbo,
Ventx factors function as Nanog-like guardians of developmental potential in Xenopus.
2012,
Pubmed
,
Xenbase Schöler,
New type of POU domain in germ line-specific protein Oct-4.
1990,
Pubmed Schuff,
Characterization of Danio rerio Nanog and functional comparison to Xenopus Vents.
2012,
Pubmed
,
Xenbase Sommer,
Homology and the hierarchy of biological systems.
2008,
Pubmed Takeda,
A novel POU domain gene, zebrafish pou2: expression and roles of two alternatively spliced twin products in early development.
1994,
Pubmed Tapia,
Reprogramming to pluripotency is an ancient trait of vertebrate Oct4 and Pou2 proteins.
2012,
Pubmed Teshima,
The effect of gene conversion on the divergence between duplicated genes.
2004,
Pubmed Theunissen,
Reprogramming capacity of Nanog is functionally conserved in vertebrates and resides in a unique homeodomain.
2011,
Pubmed Vilella,
EnsemblCompara GeneTrees: Complete, duplication-aware phylogenetic trees in vertebrates.
2009,
Pubmed Vinogradov,
Genome size and GC-percent in vertebrates as determined by flow cytometry: the triangular relationship.
1998,
Pubmed Xu,
Nanog-like regulates endoderm formation through the Mxtx2-Nodal pathway.
2012,
Pubmed Yang,
PAML 4: phylogenetic analysis by maximum likelihood.
2007,
Pubmed Yang,
Mapping NANOG to chromosome 5 in swine.
2004,
Pubmed Zhang,
NANOGP8 is a retrogene expressed in cancers.
2006,
Pubmed Zhou,
Nanog suppresses cell migration by downregulating thymosin β4 and Rnd3.
2013,
Pubmed