XB-ART-50846
Dev Biol
2015 Dec 15;4082:316-27. doi: 10.1016/j.ydbio.2015.06.013.
Show Gene links
Show Anatomy links
The involvement of PCP proteins in radial cell intercalations during Xenopus embryonic development.
Ossipova O, Chu CW, Fillatre J, Brott BK, Itoh K, Sokol SY.
???displayArticle.abstract???
The planar cell polarity (PCP) pathway orients cells in diverse epithelial tissues in Drosophila and vertebrate embryos and has been implicated in many human congenital defects and diseases, such as ciliopathies, polycystic kidney disease and malignant cancers. During vertebrate gastrulation and neurulation, PCP signaling is required for convergent extension movements, which are primarily driven by mediolateral cell intercalations, whereas the role for PCP signaling in radial cell intercalations has been unclear. In this study, we examine the function of the core PCP proteins Vangl2, Prickle3 (Pk3) and Disheveled in the ectodermal cells, which undergo radial intercalations during Xenopus gastrulation and neurulation. In the epidermis, multiciliated cell (MCC) progenitors originate in the inner layer, but subsequently migrate to the embryo surface during neurulation. We find that the Vangl2/Pk protein complexes are enriched at the apical domain of intercalating MCCs and are essential for the MCC intercalatory behavior. Addressing the underlying mechanism, we identified KIF13B, as a motor protein that binds Disheveled. KIF13B is required for MCC intercalation and acts synergistically with Vangl2 and Disheveled, indicating that it may mediate microtubule-dependent trafficking of PCP proteins necessary for cell shape regulation. In the neural plate, the Vangl2/Pk complexes were also concentrated near the outermost surface of deep layer cells, suggesting a general role for PCP in radial intercalation. Consistent with this hypothesis, the ectodermal tissues deficient in Vangl2 or Disheveled functions contained more cell layers than normal tissues. We propose that PCP signaling is essential for both mediolateral and radial cell intercalations during vertebrate morphogenesis. These expanded roles underscore the significance of vertebrate PCP proteins as factors contributing to a number of diseases, including neural tube defects, tumor metastases, and various genetic syndromes characterized by abnormal migratory cell behaviors.
???displayArticle.pubmedLink??? 26079437
???displayArticle.pmcLink??? PMC4810801
???displayArticle.link??? Dev Biol
???displayArticle.grants??? [+]
R01 NS040972 NINDS NIH HHS , R21 HD078874 NICHD NIH HHS , R56 NS040972 NINDS NIH HHS , NS40972 NINDS NIH HHS
Species referenced: Xenopus laevis
Genes referenced: cfp dvl1 dvl2 kif13b mcc myc pkm prickle3 rab11a tub vangl2
???displayArticle.antibodies??? Ctnnb1 Ab2 Rab11a Ab4 Tuba4b Ab9
???displayArticle.morpholinos??? kif13b MO1 prickle3 MO1 prickle3 MO2 ptpn13 MO1 vangl2 MO4
???displayArticle.disOnts??? ciliopathy
Phenotypes: Xla Wt + {dn}dvl2(fig.3.e) [+]
Xla Wt + {dn}dvl2(fig.6.g)
Xla Wt + {dn}dvl2(fig.S3.a)
Xla Wt + {dn}dvl2(fig.S3.d)
Xla Wt + dvl2{del_1236-2208}(fig.3.f)
Xla Wt + dvl2{del_1236-2208}(fig.6.h)
Xla Wt + kif13b MO(fig.4.b,c)
Xla Wt + prickle3{del}(fig.S2.c)
Xla Wt + prickle3{del}(fig.S3.b)
Xla Wt + prickle3{del}(fig.S3.d)
Xla Wt + prickle3{del}(fig.S3.e)
Xla Wt + prickle3 MO(fig.3.b)
Xla Wt + prickle3 MO(fig.S2.e)
Xla Wt + vangl2 MO(fig.1.d, f, i)
Xla Wt + vangl2 MO(fig.6.b)
Xla Wt + vangl2 MO(fig.6.c-d)
Xla Wt + vangl2 MO(fig.6.e)
Xla Wt + vangl2 MO(fig.S1.b)
Xla Wt + vangl2 MO(fig.S1.d)
Xla Wt + {dn}dvl2(fig.S3.a)
Xla Wt + {dn}dvl2(fig.S3.d)
Xla Wt + dvl2{del_1236-2208}(fig.3.f)
Xla Wt + dvl2{del_1236-2208}(fig.6.h)
Xla Wt + kif13b MO(fig.4.b,c)
Xla Wt + prickle3{del}(fig.S2.c)
Xla Wt + prickle3{del}(fig.S3.b)
Xla Wt + prickle3{del}(fig.S3.d)
Xla Wt + prickle3{del}(fig.S3.e)
Xla Wt + prickle3 MO(fig.3.b)
Xla Wt + prickle3 MO(fig.S2.e)
Xla Wt + vangl2 MO(fig.1.d, f, i)
Xla Wt + vangl2 MO(fig.6.b)
Xla Wt + vangl2 MO(fig.6.c-d)
Xla Wt + vangl2 MO(fig.6.e)
Xla Wt + vangl2 MO(fig.S1.b)
Xla Wt + vangl2 MO(fig.S1.d)
???attribute.lit??? ???displayArticles.show???
|
|
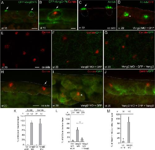
Fig. 1. Vangl2 is required for the migration of skin multiciliated cells. (A, B) The Vangl2/Pk complex has a polarized apical distribution in MCC precursors. Four-cell embryos were injected with RNAs encoding CFP-Vangl2 (0.1 ng) and Pk (0.05â0.1 ng), embryos were fixed at stage 18 and immunostained with anti-GFP (A) or anti-GFP and anti-centrin antibodies (B). Arrows point to apically polarized Vangl2. Scale bar in A is 20 µm, bar in B, 10 µm, also applies to C, D. (CâJ) Depletion of Vangl2 inhibits MCC intercalation into the superficial cell layer. Four-cell embryos were unilaterally injected with Vangl2 MO (10 ng per blastomere) and GFP RNA (0.1 ng) for lineage tracing with or without HA-Vangl2 RNA (0.1 ng). The embryos were fixed at indicated stages and immunostained for GFP and acetylated tubulin (Ac-tub) (C, D) or centrin (EâJ) to mark MCCs. (EâJ) Vangl2 RNA injection partly rescues MCC intercalation defect caused by Vangl2 MO. (EâG) En face view. (HâJ) Embryo sections. Arrows point to MCCs in the superficial cell layer. Asterisks indicate a deficiency in MCC migration. The apical surface position (at the top) and MCC boundaries are shown by dotted lines. Scale bars in E, H are 10 µm. (KâM) Quantitation of data for the experiments shown in (CâJ) and Fig. S1. The percentage of MCCs that fail to migrate and remain in the deep cell layer was calculated separately for Ac-tub (K), centrin (K, L) or Rab11 (M) relative to the total number of MCCs. Number of scored MCCs (n) is shown on top of each bar. All graphs present means±s. e. Statistical significance was determined by the Student's t-test (**, p=0.014). Data are representative of two to four independent experiments, 4â7 embryos were examined for each treatment. |
|
|
Fig. 2. Expression of prickle3 transcripts in Xenopus early embryos. Embryos were subjected to whole-mount in situ hybridization with Pk3 anti-sense RNA probe or sense probe as a control. Pk3 transcripts are present in the animal pole ectoderm of stage 10 gastrulae (A), and non-neural ectoderm of stage 15 neurulae (B). (C) Stage 18 embryo. Epidermal ectoderm is strongly positive (arrowhead), as compared to neuroectoderm. (D) Stage 21 embryo, anterior region, with staining in the profundal and posterior region placodes (arrowhead). (E) Stage 24 embryo, the otic vesicle and the posterior placodal region are positive (arrowheads). (F) Stage 26 embryos, tailbud. An embryo hybridized with the sense probe is shown on bottom. Anterior is to the left. Lateral view is shown in all panels, except dorsal view in C. (G, H) Cross-sections of stage 18 embryos. Arrowheads point to the staining in neural folds (G) and in both inner and outer layers of the epidermis (H). Positions of nuclei in the epidermis are outlined by dotted lines. Abbreviations: n, notochord, s, somites, np, neural plate. |
|
|
Fig. 3. Interference with Pk3 and Disheveled leads to MCC intercalation defects. (AâC) Role of Pk3 in MCC intercalation. Four-cell embryos were injected with control morpholino (COMO) or Pk3 MO1 (25 ng per blastomere), along with GFP RNA (0.1 ng) as a lineage tracer. Stage 22 embryos were cryosectioned and immunostained for Centrin and GFP. Arrows indicate MCCs integrated into the superficial cell layer. Asterisks point to MCCs that failed to migrate. Dashed lines mark the boundaries of the epidermis, apical is up. (DâG) Effects of Disheveled mutant constructs on MCC intercalation. Xdd1 and Xdd2 RNAs (0.5â1 ng each) were coinjected with GFP RNA into four-cell embryos, embryos were either lysed at stage 11 for protein analysis (D) or fixed at stage 22 and immunostained for GFP and Centrin (E, F). (D) Immunoblot analysis with anti-Myc antibodies showing Xdd1 and Xdd2 expression levels. Scale bar in B is 20 μm, also applies to (A, E, F). (C, G) Quantification of data. Scoring has been done as described in Fig. 1. All graphs show means±s. e. At least 6â10 embryos were examined per each treatment. n, number of examined cells. |
|
|
Fig. 4. KIF13B is a Disheveled-interacting protein that synergizes with PCP signaling to regulate MCC intercalation. (A) KIF13B co-immunoprecipitates with Disheveled. HEK293T cells were transfected with Myc-Dvl2 and FLAG-KIF13B. KIF-13B complexes were pulled down from cell lysates using anti-FLAG antibodies coupled to agarose, and both KIF13B and Myc-Dvl2 were visualized by western blotting. (B) Depletion of KIF13B affects MCC integration into the superficial cell layer. Control MO or KIF13B MO (40 ng each) were injected into 8-cell stage embryos. MCC migration was analyzed in cryosections of stage 22 embryos by immunostaining for centrin. Depletion of KIF13B induced MCC migration defects (arrow). Scale bar is 15 μm. (C). Quantification of MCC migration defects. Rescue experiments were performed by co-injecting KIF13B MO with 150 pg of human MYC-tagged KIF13B RNA. Data are presented as means±s. e. Statistical significance was determined by the Student's t-test (*, p<0.05). (D) Synergistic effects of KIF13B, Vangl2 and Disheveled on MCC intercalation. Eight-cell stage embryos were injected with Vangl2 MO (5 ng), KIF13B MO (10 ng), or Xdd2 mRNA (0.25 ng), separately or in combination as indicated. MCC migration was quantified as in (C). |
|
|
Fig. 5. Polarized distribution of PCP proteins in embryonic neuroectoderm. (A) Scheme of neurula stage embryo and a transverse section of the Xenopus neural plate at the hindbrain level. Dashed line indicates section plane. The boxed area indicates an approximate location of images. (B) Neural plate section with apically directed Vangl2/Pk complexes shown at low magnification. Eight-cell embryos were injected into animal-dorsal blastomeres with RNAs encoding HA-Vangl2, Pk and GFP-CAAX (0.1 ng each). The embryos were cultured until stage 15, cross-sectioned and immunostained with indicated antibodies. The apical surface is at the top as indicated by dashed lines. Midline (M) is to the right. Arrows point to the polarized Vangl2/Pk complex in deep neuroctodermal cells. (CâCâ²) The localization of the Vangl2/Pk complex in embyos coinjected with HA-Vangl2 and Pk RNAs as compared to the lineage tracer GFP-CAAX. np, neural plate; s, somite; n, notochord. Scale bar in Câ is 10 μm, also applies to (DâDâ²). (DâDâ²) HA-Vangl2 is not significantly polarized in the neural plate in the absence of overexpressed Pk. (E) A protrusion directed towards the outer surface (arrow) is detectable in a single GFP-CAAX-marked cell. (F, Fâ²) A single deep layer cell containing an apical protrusion with enriched Vangl2/Pk complex (arrow). Scale bar is 10 μm, also applies to E, G. (G) Staining of neuroectoderm with anti-Vangl2 antibodies reveals apically enriched endogenous Vangl2 in an inner layer cell. |
|
|
Fig. 6. Radial intercalation of deep layer cells is inhibited in embryos deficient in PCP signaling. Four-to-eight-cell embryos were unilaterally injected into prospective dorsal or ventral ectoderm with control MO (A, CO MO, 15â20 ng) or Vangl2 MO (B, 15â20 ng). Coinjected GFP RNA (0.1 ng) is a lineage tracer. Embryos were cross-sectioned at stage 15 and immunostained for β-catenin to mark cell boundaries and GFP to identify the injected side of the embryo. Dashed lines mark notochord and somite boundaries. Vertical white bars indicate the thickness of the neural plate, which is increased in Vangl2-depleted tissues. Scale bar is 20 μm. M, midline (dashed line); Np, neural plate; s, somites; n, notochord. (CâE) Thickness of non-neural ectoderm is controlled by PCP signaling. (C) Injected embryo shown at low magnification. White boxed areas approximately correspond to those shown at higher magnification in Câ² (injected side) and Câ² (control uninjected side). Scale bar is 100 μm in C, 20 μm in Câ², also applies to Câ², D, E. Abbreviations: e, ectoderm; n, notochord; s, somites. (D) Control MO does not change ectoderm morphology. (E) The effect of Vangl2 MO on ectoderm thickness in stage 10.5 embryo. Up to 5â6 cell layers are visible after Vangl2 depletion (white bar) as compared with the uninjected side, containing 2 to 4 cell layers. Bar, 40 µm. (FâH) Thick ectoderm in embryos expressing the dominant interfering Disheveled constructs Xdd1 and Xdd2. Shown are representative sections of a control embryo (F) or embryos injected with 1 ng of Xdd1 (G) or Xdd2 (H) RNA into a ventral animal blastomere and immunostained for GFP and β-catenin to mark cell boundaries. White bars indicate ectoderm thickness (CâH). |
|
|
prickle3 (prickle 3) gene expression in Xenopus laevis embryo, assayed via in situ hybridization, NF stage15, lateral view, anterior left, dorsal up. |
|
|
prickle3 (prickle 3) gene expression in Xenopus laevis embryo, assayed via in situ hybridization, NF stage18, dorsal view, anterior left. |
|
|
prickle3 (prickle 3) gene expression in Xenopus laevis embryo, assayed via in situ hybridization, NF stage 21,, head region, lateral view, anterior left, dorsal up. |
|
|
prickle3 (prickle 3) gene expression in Xenopus laevis embryo, assayed via in situ hybridization, NF stage 24, head region, lateral view, anterior left, dorsal up. |
|
|
prickle3 (prickle 3) gene expression in Xenopus laevis embryo, assayed via in situ hybridization, NF stage 26/27, lateral view, anterior left, dorsal up. |
|
|
Fig. S1 |
|
|
Fig. S2 |
|
|
Fig S3 |
|
|
Fig S4 |
References [+] :
Adler,
The frizzled/stan pathway and planar cell polarity in the Drosophila wing.
2012, Pubmed
Adler, The frizzled/stan pathway and planar cell polarity in the Drosophila wing. 2012, Pubmed
Anastas, A protein complex of SCRIB, NOS1AP and VANGL1 regulates cell polarity and migration, and is associated with breast cancer progression. 2012, Pubmed
Bastock, Strabismus is asymmetrically localised and binds to Prickle and Dishevelled during Drosophila planar polarity patterning. 2003, Pubmed
Bellaïche, The planar cell polarity protein Strabismus promotes Pins anterior localization during asymmetric division of sensory organ precursor cells in Drosophila. 2004, Pubmed
Borovina, Vangl2 directs the posterior tilting and asymmetric localization of motile primary cilia. 2010, Pubmed
Brooks, Multiciliated cells. 2014, Pubmed
Brott, A vertebrate homolog of the cell cycle regulator Dbf4 is an inhibitor of Wnt signaling required for heart development. 2005, Pubmed , Xenbase
Carreira-Barbosa, Flamingo regulates epiboly and convergence/extension movements through cell cohesive and signalling functions during zebrafish gastrulation. 2009, Pubmed
Carreira-Barbosa, Prickle 1 regulates cell movements during gastrulation and neuronal migration in zebrafish. 2003, Pubmed
Cervantes, Wnt5a is essential for intestinal elongation in mice. 2009, Pubmed
Cirone, A role for planar cell polarity signaling in angiogenesis. 2008, Pubmed
Ciruna, Planar cell polarity signalling couples cell division and morphogenesis during neurulation. 2006, Pubmed
Darken, The planar polarity gene strabismus regulates convergent extension movements in Xenopus. 2002, Pubmed , Xenbase
Davidson, Neural tube closure in Xenopus laevis involves medial migration, directed protrusive activity, cell intercalation and convergent extension. 1999, Pubmed , Xenbase
Deblandre, A two-step mechanism generates the spacing pattern of the ciliated cells in the skin of Xenopus embryos. 1999, Pubmed , Xenbase
Desclozeaux, Active Rab11 and functional recycling endosome are required for E-cadherin trafficking and lumen formation during epithelial morphogenesis. 2008, Pubmed
Devenport, Mitotic internalization of planar cell polarity proteins preserves tissue polarity. 2011, Pubmed
Dollar, Regulation of Lethal giant larvae by Dishevelled. 2005, Pubmed , Xenbase
Drysdale, Cell Migration and Induction in the Development of the Surface Ectodermal Pattern of the Xenopus laevis Tadpole: (Xenopus/ciliated cell/hatching gland/cement gland/ectodermal differentiation). 1992, Pubmed , Xenbase
Dubaissi, Embryonic frog epidermis: a model for the study of cell-cell interactions in the development of mucociliary disease. 2011, Pubmed , Xenbase
Dubaissi, A secretory cell type develops alongside multiciliated cells, ionocytes and goblet cells, and provides a protective, anti-infective function in the frog embryonic mucociliary epidermis. 2014, Pubmed , Xenbase
Elul, Monopolar protrusive activity: a new morphogenic cell behavior in the neural plate dependent on vertical interactions with the mesoderm in Xenopus. 2000, Pubmed , Xenbase
Formstone, Combinatorial activity of Flamingo proteins directs convergence and extension within the early zebrafish embryo via the planar cell polarity pathway. 2005, Pubmed
Gao, Wnt signaling gradients establish planar cell polarity by inducing Vangl2 phosphorylation through Ror2. 2011, Pubmed
Glasco, The mouse Wnt/PCP protein Vangl2 is necessary for migration of facial branchiomotor neurons, and functions independently of Dishevelled. 2012, Pubmed
Gong, Planar cell polarity signalling controls cell division orientation during zebrafish gastrulation. 2004, Pubmed
Goto, The planar cell polarity gene strabismus regulates convergence and extension and neural fold closure in Xenopus. 2002, Pubmed , Xenbase
Gray, Planar cell polarity: coordinating morphogenetic cell behaviors with embryonic polarity. 2011, Pubmed
Hamblet, Dishevelled 2 is essential for cardiac outflow tract development, somite segmentation and neural tube closure. 2002, Pubmed
Harland, In situ hybridization: an improved whole-mount method for Xenopus embryos. 1991, Pubmed , Xenbase
Hartenstein, Early neurogenesis in Xenopus: the spatio-temporal pattern of proliferation and cell lineages in the embryonic spinal cord. 1989, Pubmed , Xenbase
Hashimoto, Planar polarization of node cells determines the rotational axis of node cilia. 2010, Pubmed
Hehnly, Rab11 endosomes contribute to mitotic spindle organization and orientation. 2014, Pubmed
Heisenberg, Silberblick/Wnt11 mediates convergent extension movements during zebrafish gastrulation. 2000, Pubmed
Hong, N-cadherin is required for the polarized cell behaviors that drive neurulation in the zebrafish. 2006, Pubmed
Horiguchi, Transport of PIP3 by GAKIN, a kinesin-3 family protein, regulates neuronal cell polarity. 2006, Pubmed
Hukriede, Making a tubule the noncanonical way. 2011, Pubmed , Xenbase
Itoh, Centrosomal localization of Diversin and its relevance to Wnt signaling. 2009, Pubmed , Xenbase
Itoh, Interaction of dishevelled and Xenopus axin-related protein is required for wnt signal transduction. 2000, Pubmed , Xenbase
Itoh, Reorganization of actin cytoskeleton by FRIED, a Frizzled-8 associated protein tyrosine phosphatase. 2005, Pubmed , Xenbase
Itoh, GEF-H1 functions in apical constriction and cell intercalations and is essential for vertebrate neural tube closure. 2014, Pubmed , Xenbase
Jenny, Prickle and Strabismus form a functional complex to generate a correct axis during planar cell polarity signaling. 2003, Pubmed , Xenbase
Jessen, Zebrafish trilobite identifies new roles for Strabismus in gastrulation and neuronal movements. 2002, Pubmed
Kane, Mutations in half baked/E-cadherin block cell behaviors that are necessary for teleost epiboly. 2005, Pubmed
Keller, Early embryonic development of Xenopus laevis. 1991, Pubmed , Xenbase
Keller, Shaping the vertebrate body plan by polarized embryonic cell movements. 2002, Pubmed
Keller, The cellular basis of epiboly: an SEM study of deep-cell rearrangement during gastrulation in Xenopus laevis. 1980, Pubmed , Xenbase
Kim, Rab11 regulates planar polarity and migratory behavior of multiciliated cells in Xenopus embryonic epidermis. 2012, Pubmed , Xenbase
Lake, Strabismus regulates asymmetric cell divisions and cell fate determination in the mouse brain. 2009, Pubmed
Lepage, Zebrafish Dynamin is required for maintenance of enveloping layer integrity and the progression of epiboly. 2014, Pubmed
Lin, Molecular dissection of Drosophila Prickle isoforms distinguishes their essential and overlapping roles in planar cell polarity. 2009, Pubmed
Luga, Exosomes mediate stromal mobilization of autocrine Wnt-PCP signaling in breast cancer cell migration. 2012, Pubmed
Mahaffey, Cofilin and Vangl2 cooperate in the initiation of planar cell polarity in the mouse embryo. 2013, Pubmed
Marsden, Regulation of cell polarity, radial intercalation and epiboly in Xenopus: novel roles for integrin and fibronectin. 2001, Pubmed , Xenbase
Matis, Microtubules provide directional information for core PCP function. 2014, Pubmed
Miller, Pronephric tubulogenesis requires Daam1-mediated planar cell polarity signaling. 2011, Pubmed , Xenbase
Mitchell, The PCP pathway instructs the planar orientation of ciliated cells in the Xenopus larval skin. 2009, Pubmed , Xenbase
Morin, Mitotic spindle orientation in asymmetric and symmetric cell divisions during animal development. 2011, Pubmed
Ossipova, PAR-1 phosphorylates Mind bomb to promote vertebrate neurogenesis. 2009, Pubmed , Xenbase
Ossipova, Role of Rab11 in planar cell polarity and apical constriction during vertebrate neural tube closure. 2014, Pubmed , Xenbase
Ossipova, Vangl2 cooperates with Rab11 and Myosin V to regulate apical constriction during vertebrate gastrulation. 2015, Pubmed , Xenbase
Ossipova, Planar polarization of Vangl2 in the vertebrate neural plate is controlled by Wnt and Myosin II signaling. 2015, Pubmed , Xenbase
Park, Ciliogenesis defects in embryos lacking inturned or fuzzy function are associated with failure of planar cell polarity and Hedgehog signaling. 2006, Pubmed , Xenbase
Park, Dishevelled controls apical docking and planar polarization of basal bodies in ciliated epithelial cells. 2008, Pubmed , Xenbase
Park, The planar cell-polarity gene stbm regulates cell behaviour and cell fate in vertebrate embryos. 2002, Pubmed , Xenbase
Pathak, The microtubule-associated Rho activating factor GEF-H1 interacts with exocyst complex to regulate vesicle traffic. 2012, Pubmed
Peng, Asymmetric protein localization in planar cell polarity: mechanisms, puzzles, and challenges. 2012, Pubmed
Piloto, Ovo1 links Wnt signaling with N-cadherin localization during neural crest migration. 2010, Pubmed
Schlosser, Molecular anatomy of placode development in Xenopus laevis. 2004, Pubmed , Xenbase
Ségalen, The Fz-Dsh planar cell polarity pathway induces oriented cell division via Mud/NuMA in Drosophila and zebrafish. 2010, Pubmed
Shih, The epithelium of the dorsal marginal zone of Xenopus has organizer properties. 1992, Pubmed , Xenbase
Shimada, Polarized transport of Frizzled along the planar microtubule arrays in Drosophila wing epithelium. 2006, Pubmed
Shindo, PCP and septins compartmentalize cortical actomyosin to direct collective cell movement. 2014, Pubmed , Xenbase
Simons, Planar cell polarity signaling: from fly development to human disease. 2008, Pubmed
Sokol, Spatial and temporal aspects of Wnt signaling and planar cell polarity during vertebrate embryonic development. 2015, Pubmed , Xenbase
Sokol, Analysis of Dishevelled signalling pathways during Xenopus development. 1996, Pubmed , Xenbase
Sokol, A role for Wnts in morpho-genesis and tissue polarity. 2000, Pubmed
Solnica-Krezel, Gastrulation: making and shaping germ layers. 2012, Pubmed
Song, Planar cell polarity breaks bilateral symmetry by controlling ciliary positioning. 2010, Pubmed
Song, Pou5f1-dependent EGF expression controls E-cadherin endocytosis, cell adhesion, and zebrafish epiboly movements. 2013, Pubmed
Stubbs, Radial intercalation of ciliated cells during Xenopus skin development. 2006, Pubmed , Xenbase
Tada, Xwnt11 is a target of Xenopus Brachyury: regulation of gastrulation movements via Dishevelled, but not through the canonical Wnt pathway. 2000, Pubmed , Xenbase
Takeuchi, The prickle-related gene in vertebrates is essential for gastrulation cell movements. 2003, Pubmed , Xenbase
Tao, Mouse prickle1, the homolog of a PCP gene, is essential for epiblast apical-basal polarity. 2009, Pubmed , Xenbase
Tarbashevich, A novel function for KIF13B in germ cell migration. 2011, Pubmed , Xenbase
Tissir, Shaping the nervous system: role of the core planar cell polarity genes. 2013, Pubmed
Tsuji, Involvement of p114-RhoGEF and Lfc in Wnt-3a- and dishevelled-induced RhoA activation and neurite retraction in N1E-115 mouse neuroblastoma cells. 2010, Pubmed , Xenbase
Vladar, Microtubules enable the planar cell polarity of airway cilia. 2012, Pubmed
Vladar, Planar cell polarity signaling: the developing cell's compass. 2009, Pubmed
Walck-Shannon, Cell intercalation from top to bottom. 2014, Pubmed
Walentek, A novel serotonin-secreting cell type regulates ciliary motility in the mucociliary epidermis of Xenopus tadpoles. 2014, Pubmed , Xenbase
Wallingford, Convergent extension: the molecular control of polarized cell movement during embryonic development. 2002, Pubmed , Xenbase
Wallingford, Strange as it may seem: the many links between Wnt signaling, planar cell polarity, and cilia. 2011, Pubmed , Xenbase
Wallingford, Dishevelled controls cell polarity during Xenopus gastrulation. 2000, Pubmed , Xenbase
Wallingford, Planar cell polarity and the developmental control of cell behavior in vertebrate embryos. 2012, Pubmed
Wallingford, Cloning and expression of Xenopus Prickle, an orthologue of a Drosophila planar cell polarity gene. 2002, Pubmed , Xenbase
Wang, Tissue/planar cell polarity in vertebrates: new insights and new questions. 2007, Pubmed
Warga, Cell movements during epiboly and gastrulation in zebrafish. 1990, Pubmed
Warrington, The Frizzled-dependent planar polarity pathway locally promotes E-cadherin turnover via recruitment of RhoGEF2. 2013, Pubmed
Werner, Radial intercalation is regulated by the Par complex and the microtubule-stabilizing protein CLAMP/Spef1. 2014, Pubmed , Xenbase
Woolner, Spindle position in symmetric cell divisions during epiboly is controlled by opposing and dynamic apicobasal forces. 2012, Pubmed , Xenbase
Xiong, Interplay of cell shape and division orientation promotes robust morphogenesis of developing epithelia. 2014, Pubmed
Yasunaga, Regulation of basal body and ciliary functions by Diversin. 2011, Pubmed , Xenbase
Yates, The planar cell polarity gene Vangl2 is required for mammalian kidney-branching morphogenesis and glomerular maturation. 2010, Pubmed
Yates, The PCP genes Celsr1 and Vangl2 are required for normal lung branching morphogenesis. 2010, Pubmed
Yin, Cooperation of polarized cell intercalations drives convergence and extension of presomitic mesoderm during zebrafish gastrulation. 2008, Pubmed
Zallen, Planar polarity and tissue morphogenesis. 2007, Pubmed
Zallen, Patterned gene expression directs bipolar planar polarity in Drosophila. 2004, Pubmed
Zhu, Dvl2-dependent activation of Daam1 and RhoA regulates Wnt5a-induced breast cancer cell migration. 2012, Pubmed
