|
Figure 1. Extracellular intersubunit interfaces. (A) Partial sequence alignments of the extracellular domains of human α-, β-, and γENaC and chicken ASIC1a. Putative interfacing residues are indicated by gold boxes. (B) ENaC structural models: areas of interest in αENaC are shown in red, βENaC in blue, and γENaC in green. The structure on the left side shows membrane-spanning and extracellular domains. The right structures show close-up views (corresponding to the boxed portion of the left structure) from the side (top structure) and rotated 90° to view channel from the top (bottom structure). Side chains of putative interfacing residues are shown in orange. Some regions of the bottom structure are hidden for clarity. |
|
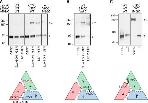
Figure 2. Cross-linking of intersubunit residues. (A–C) Representative immunoblots of βENaC (A and B) and γENaC (C) after isolation of the biotinylated cell surface fraction from HEK 293 cells expressing the indicated ENaC subunits. Cells were treated with DMSO (control), MTS-14-O4-MTS, MTS-2-MTS, or DTT, as indicated. Molecular mass is indicated in kilodaltons. Models illustrate the three ENaC subunits (viewed from the top) and locations of cross-linked residues. |
|
Figure 3. Cross-linking alters ENaC current. (A, B, D, and E) Representative current traces (voltage clamped to −60 mV) in oocytes expressing wild-type αβγENaC (A), αK477CβV85CγENaC (B), αβE446CγV87CENaC (D), and αL120CβγE455CENaC (E). Records show ENaC current before (blue lines) and after treatment with MTS-14-O4-MTS (in the presence of amiloride [Amil]). (C and F) Percent change in ENaC current induced by MTS-14-O4-MTS in oocytes expressing αβγENaC (subunits are wild type or the indicated mutants). Mean ± SEM is shown (n = 6–12; *, P < 0.001). |
|
Figure 4. Length dependence of cross-linking. Percent change in ENaC current in Xenopus oocytes expressing αβγENaC (black), αK477Cβγ (green), αβV85Cγ (red), or αK477CβV85CγENaC (blue) induced by treatment with cross-linking reagents of different lengths (“x” indicates the number of atoms in the linker backbone): MTS-2-MTS (5.2 Å), MTS-4-MTS (7.8 Å), MTS-6-MTS (10.4 Å), MTS-11-O3-MTS (16.9 Å), and MTS-14-O4-MTS (20.8 Å). Mean ± SEM is shown (n = 3–15; some data symbols and error bars are hidden by other data symbols). |
|
Figure 5. Spontaneous disulfide bond reduces ENaC current. (A) Representative current trace (voltage clamped to −60 mV) in a Xenopus oocyte expressing αL120CβγE455CENaC. Amiloride-sensitive ENaC current was measured before and after treatment with 30 mM DTT (white bar). ENaC current was determined by block with 10 µM amiloride (Amil, black bars). (B) Percent change in ENaC current induced by DTT in oocytes expressing αβγENaC (subunits are wild type or the indicated mutants). Mean ± SEM is shown (n = 6–7; *, P < 0.002). |
|
Figure 6. Cross-linking alters ENaC open probability. (A–D) Representative single-channel current traces (cell-attached configuration) obtained at −100 mV (110 mM LiCl in bath and pipette) in oocytes expressing αK477CβV85CγENaC (A and B) or αK477CβV85CγR135A, R137A, R138A, R178W, R179A, R180A, R181AENaC (C and D) without (top traces) or with (bottom traces) MTS-14-O4-MTS pretreatment. (B) Open probability determined from patches described in A (n = 5–8; *, P < 0.045). (D) Open probability determined from patches described in C (n = 5; *, P < 0.025). (E) Representative single-channel current traces (cell-attached configuration) obtained at 60 mV (110 mM LiCl in bath and 1 mM LiCl in pipette) in oocytes expressing αK477CβV85CγENaC without (top trace) or with (bottom trace) MTS-2-MTS pretreatment. (F) Open probability determined from patches described in E (n = 4–7; *, P < 0.015). Mean ± SEM is shown. |
|
Figure 7. Electrostatic effects at interfaces alter ENaC activity. (A and B) Representative current traces in Xenopus oocytes (voltage clamped to −60 mV) expressing wild-type ENaC (blue) or αβV85CγENaC (black) treated with MTSET (white bar, A) or MTSES (white bar, B). ENaC current was determined by block with 10 µM amiloride (Amil, black bars). (C and D) Percent change in ENaC current after treatment with MTSET (ET+) or MTSES (ES−) for cells expressing αβV85CγENaC (C) or αL120CβγENaC (D). Mean ± SEM is shown (n = 12; *, P < 0.0002). |
|
Figure 8. Cross-linking disrupts pH regulation. (A) Representative current traces in Xenopus oocytes (voltage clamped to −60 mV) expressing αK477CβV85CγENaC before (black, −MTS-14) and after (blue, +MTS-14) treatment with MTS-14-O4-MTS. Extracellular pH was shifted from 7.4 to 5.25, as indicated. The two traces were obtained from different cells and are scaled to facilitate comparisons. (B) Percent change in ENaC current (relative to current at pH 7.4) in response to changes in extracellular pH before (black) and after treatment with MTS-14-O4-MTS (blue) or MTS-2-MTS (green). Mean ± SEM is shown (n = 3–6; some data symbols and error bars are hidden by other data symbols). |
|
Figure 9. Cross-linking decreases Na+ self-inhibition. (A) Representative current traces in Xenopus oocytes (voltage clamped to −60 mV) expressing αL120CβγE455CENaC, before and after treatment with 30 mM DTT for 30 s. To quantitate Na+ self-inhibition, extracellular Na+ was transiently reduced to 1 mM, as indicated by the black bar, and then rapidly shifted back to 116 mM Na+. ENaC current was blocked by 10 µM amiloride (Amil, black bar). (B) Percent change in Na+ self-inhibition (SSI) induced by DTT in oocytes expressing αβγENaC (subunits are wild type or the indicated mutants). Mean ± SEM is shown (n = 6–7; *, P < 0.005). (C–F) Representative current traces in oocytes (voltage clamped to −60 mV) expressing αK477CβV85CγENaC before (C and E) and after (D and F) treatment with MTS-14-O4-MTS or MTS-2-MTS. The extracellular solution contained 1 mM Na+ (black bar) or 116 mM Na+ (white bar). (G) Percent change in Na+ self-inhibition (SSI) for cells expressing αβγ (black), αK477Cβγ (green), αβV85Cγ (red), or αK477CβV85CγENaC (blue) induced by treatment with cross-linking reagents of different lengths (MTS-x-MTS, where “x” indicates the number of atoms in the linker backbone). Mean ± SEM is shown (n = 3–15; some error bars are hidden by data symbols). |
|
Figure 10. ENaC gating model. Two state model of heterotrimeric ENaC as viewed from the top of the channel. Each subunit is represented as an irregular trapezoid. Approximate location of αK477 and βV85 are indicated on the model. Cross-linking with MTS-2-MTS favors the ENaC closed state and MTS-14-O4-MTS favors the open state. ENaC gating is regulated by extracellular protons (stimulatory) and Na+ (inhibitory); cross-linking disrupted this regulation by preventing transitions between the open and closed states. |