XB-ART-50795
PLoS One
2015 Jun 05;106:e0129090. doi: 10.1371/journal.pone.0129090.
Show Gene links
Show Anatomy links
Tight Chk1 Levels Control Replication Cluster Activation in Xenopus.
Platel M, Goldar A, Wiggins JM, Barbosa P, Libeau P, Priam P, Narassimprakash H, Grodzenski X, Marheineke K.
???displayArticle.abstract???
DNA replication in higher eukaryotes initiates at thousands of origins according to a spatio-temporal program. The ATR/Chk1 dependent replication checkpoint inhibits the activation of later firing origins. In the Xenopus in vitro system initiations are not sequence dependent and 2-5 origins are grouped in clusters that fire at different times despite a very short S phase. We have shown that the temporal program is stochastic at the level of single origins and replication clusters. It is unclear how the replication checkpoint inhibits late origins but permits origin activation in early clusters. Here, we analyze the role of Chk1 in the replication program in sperm nuclei replicating in Xenopus egg extracts by a combination of experimental and modelling approaches. After Chk1 inhibition or immunodepletion, we observed an increase of the replication extent and fork density in the presence or absence of external stress. However, overexpression of Chk1 in the absence of external replication stress inhibited DNA replication by decreasing fork densities due to lower Cdk2 kinase activity. Thus, Chk1 levels need to be tightly controlled in order to properly regulate the replication program even during normal S phase. DNA combing experiments showed that Chk1 inhibits origins outside, but not inside, already active clusters. Numerical simulations of initiation frequencies in the absence and presence of Chk1 activity are consistent with a global inhibition of origins by Chk1 at the level of clusters but need to be combined with a local repression of Chk1 action close to activated origins to fit our data.
???displayArticle.pubmedLink??? 26046346
???displayArticle.pmcLink??? PMC4457610
???displayArticle.link??? PLoS One
Species referenced: Xenopus
Genes referenced: cdk2 chek1 isyna1 lss orc2 ucn
???attribute.lit??? ???displayArticles.show???
|
|
Fig 2. Chk1 depletion increases DNA synthesis in the presence of aphidicolin.(a) Egg extracts were mock- or Chk1-depleted and aliquots analyzed by western blotting using an anti-XChk1 antibody, (b) Sperm nuclei were incubated for 150 min in mock-depleted, Chk1-depleted egg extracts, Chk1-depleted egg extracts supplemented with recombinant 40 nM XChk1 in the presence of [α-32P]-dATP with or without aphidicolin (5 μg/ml). Nascent DNA strands synthesized after 150 min were analyzed by alkaline gel electrophoresis, (c) Mean replication in mock depleted, Chk1 depleted, Chk1 depleted + Chk1 add back extracts of two independent experiments with SEM (t-tests: mock versus Chk1 depletion: P = 0.026, Chk1 depletion versus add back: P = 0.037), * significantly different (P < 0.05). |
|
|
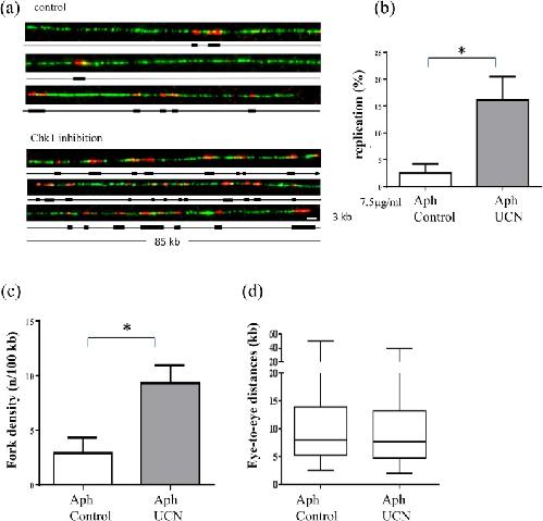
Fig 3. Fork density increases after Chk1 inhibition in the presence of aphidicolin induced stalled forks.Sperm nuclei (2000 nuclei/μl) were replicated in egg extracts in the presence of Biotin-dUTP, aphidicolin (7.5μg/ml) and in the presence (1μM) or absence of UCN-01 for 90 min. (a) Three representative combed DNA fibers replicated in the absence (above) or the presence of UCN-01 (below) (merge: green, whole DNA label; red, biotin labeled replication eyes), (b) Mean replication extent of four independent experiments with SEM (t-test, P = 0.027), (c) Mean fork density (number of forks/100kb) of four experiments with SEM (t-test, P = 0.018), (d) Box-plot of distances between replication eyes (kb) of representative experiment from (a), scale bar 3 kb,* significantly different (P < 0.05). |
|
|
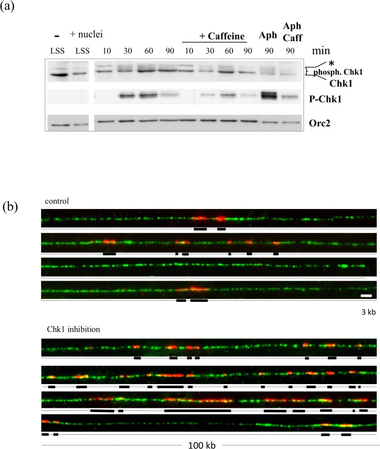
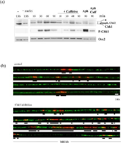
Fig 4. Checkpoint activation upon low nuclei to cytoplasm ratios in the presence of aphidicolin.(a) Sperm nuclei (100 nuclei/μl) were added to egg extracts in the presence of aphidicolin, nuclear extracts were prepared and subjected to gel electrophoresis and western blot analysis using an anti- P-Chk1 and XChk1 antibody, (b) For combing experiments sperm nuclei (100 nuclei/μl) were added to egg extracts in the presence of aphidicolin (7.5 μg/ml), biotin-dUTP and in the presence or absence of UCN-01 (1μM) for 90 min, DNA was isolated and combed, mean replication extent of two independent experiments with SEM (t-test, P = 0.049), (c) Xenopus embryos were incubated in aphidicolin (100 μM) for 30 min prior to harvest at stage 8 (pre-MBT) and stage 9 (post-MBT), nuclei extracts were prepared, subjected to gel electrophoresis and western blot analysis using a P-Chk1 antibody and XORC as loading control, LSS (low speed supernatant, extract),* significantly different (P < 0.05). |
|
|
Fig 5. Chk1 activation during unchallenged S phase.(a) Sperm nuclei were added to egg extract for indicated times in the presence or absence of aphidicolin and caffeine, isolated nuclei were subjected to gel electrophoresis and western blot analysis using antibodies against XChk1, anti P-Chk1, XORC2, LSS, low speed supernatant, * marks a non-specific band, (b) Sperm nuclei were added to egg extracts in the presence of Biotin-dUTP for indicated times in the presence or absence of UCN-01 (1μM), Representative combed DNA fibers from early S phase (40 min), in the absence (above) or presence (below) of UCN-01 (merge: green, whole DNA label; red, biotin labeled replication eyes), scale bar 3 kb. |
|
|
Fig 6. Inhibition of Chk1 induces the increase of fork density but not the decrease of eye-to-eye distances.(a) first independent DNA combing experiment: top: replication extent, middle: fork density (number of forks/100kb), bottom: box-plot of eye-to-eye distances (kb), (b) second independent experiment: top replication extent, middle: fork density (numbers of forks/100kb), bottom: box-blot of eye-to-eye distances, (c) mean replication extent with SEM of four independent experiments from early S phase (t-test, P = 0.0017), (d) mean fork density with SEM of four independent experiments from early S phase (t-test, P = 0.013), * indicates significant difference (P<0.05). |
|
|
Fig 7. Inhibition of Chk1 activity by AZD-7762 increases DNA synthesis and fork density in the presence and absence of aphidicolin.(a) Sperm nuclei were added to egg extracts in the presence of [α-32P]-dATP with or without 0.5 μM AZD-7762 and aphidicolin (7.5 μg/ml) and nascent DNA strands synthesized after 90 min were analyzed by alkaline gel electrophoresis, (b) Quantification of (a) and another independent experiment, mean replication with SEM (t-test, P = 0.013), (c) sperm nuclei were added to egg extracts in the presence of biotin-dUTP, aphidicolin with or without AZD-7762 for 105 min and DNA combing analysis was performed, mean replication extent with SEM of two independent experiments (t-test, P = 0.021), (d) fork density (t-test, P = 0.048), (e) eye-to-eye distances (Mann-Whitney, P = 0.045), (f) sperm nuclei were added to egg extracts in the presence of biotin-dUTP, with or without AZD-7762 and DNA combing analysis was performed, mean replication extent with SEM of two independent experiments at early S phase (t-test, P = 0.013), (g) fork density (t-test, P = 0.046), (h) eye-to-eye distances (Mann-Whitney, P = 0.434), * significantly different (P < 0.05). |
|
|
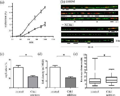
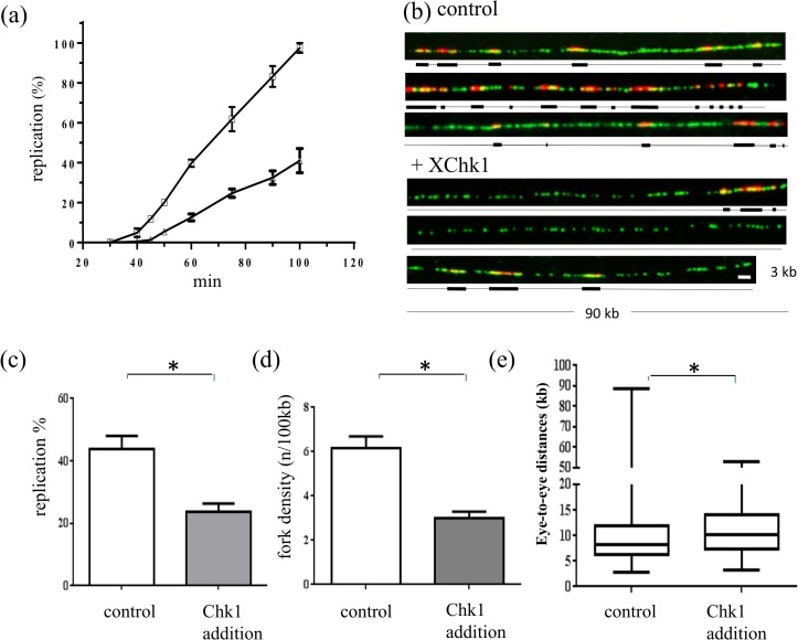
Fig 8. Chk1 overexpression inhibits DNA replication by inhibiting replication cluster activation.(a) Sperm nuclei were added to frozen egg extracts in the presence of [α-32P]-dATP for indicated times in the absence (squares) or presence of 120 nM (triangles) recombinant XChk1, DNA was isolated, separated by agarose gel electrophoresis and quantified, mean with SEM of two independent experiments (t-tests: P values <0.05). For combing experiments sperm nuclei were added to egg extracts in the presence of Biotin-dUTP for 45 min in the presence or absence of recombinant XChk1 (120 nM), (b) Representative combed DNA fibers, in the absence (above) or presence (below) of supplemented XChk1 (merge: green, whole DNA label; red, biotin labeled replication eyes), (c) Mean replication extent of two independent experiments with SEM (t-test: P = 0.029), 45 min, (d) Fork density (number of forks/100kb) mean with SEM (t-test: P = 0.037), (e) Box-plot of eye-to-eye distances, 35 min (Mann Whitney, P-value = 0.0002) (kb), Scale bar 3 kb, *significantly different (P < 0.05). |
|
|
Fig 9. Chk1 overexpression decreases Cdk2 activity.(a) Isolated chromatin and (b) sperm nuclei from reactions in Fig 8B were subjected to gel electrophoresis and western blot analysis using indicated antibodies. Relative protein levels normalized to the loading control Orc2 or histone H3 are indicated below. (c) Western blot for Cdk2 of nuclear lysate (input), mock and Cdk2 IP, (d) Histone H1 kinase assay of cdk2 or mock immunoprecipitates (IP) of nuclear lysates in the absence or presence of recombinant Chk1, duplicates for Cdk2 IPs (e) Quantification of relative histone H1 kinase activity in (d) and two other independent experiments, means of three independent experiments with SEM (t-test: P values < 0.005), * significant difference (P < 0.05). |
|
|
Fig 10. Numerical simulation of initiation frequencies including Chk1 action.Initiation frequency (I(f)) increases during early S phase to a higher value after Chk1 inhibition. Experimental (circles) and theoretical, fitted (line) I(f) values. (a) in presence of Chk1 activity, (b) in absence of Chk1 activity, see main text for more details, (c) Model of spatio-temporal regulation of origin activation in Xenopus, see discussion for details. |
|
|
Fig 1. Inhibition of Chk1 activity by UCN-01 increases DNA synthesis in the presence of aphidicolin.(a) Sperm nuclei (1000n/μl) were added to egg extracts for 35 and 60 min in the presence or absence of aphidicolin and caffeine, and whole extracts were subjected to gel electrophoresis and western blot analysis using an anti-P-S345-Chk1 antibody, (b) Sperm nuclei were added to egg extracts for 90 min in the presence or absence of aphidicolin and 1μM UCN-01, western blot against whole extracts using antibody against phospho-Y15 Cdk2, loading control histone H3, (c) Sperm nuclei were added to egg extracts in the presence of [α-32P]-dATP with or without 1μM UCN and aphidicolin (5 or 10 μg/ml) and nascent DNA strands synthesized after 90 min were analyzed by alkaline DNA electrophoresis, (d) Quantification of six independent alkaline DNA electrophoresis experiments at 7.5 μg/ml aphidicolin, mean with SEM (t-test, P = 0.0387), 100% replication is defined as the signal in theâAph-control after 90 min, * marks significant difference (P < 0.05). |
References [+] :
Berezney,
Heterogeneity of eukaryotic replicons, replicon clusters, and replication foci.
2000, Pubmed
Berezney, Heterogeneity of eukaryotic replicons, replicon clusters, and replication foci. 2000, Pubmed
Blow, Initiation of DNA replication in nuclei and purified DNA by a cell-free extract of Xenopus eggs. 1986, Pubmed , Xenbase
Blow, Replication origins in Xenopus egg extract Are 5-15 kilobases apart and are activated in clusters that fire at different times. 2001, Pubmed , Xenbase
Blow, A role for the nuclear envelope in controlling DNA replication within the cell cycle. 1988, Pubmed , Xenbase
Busby, The radiosensitizing agent 7-hydroxystaurosporine (UCN-01) inhibits the DNA damage checkpoint kinase hChk1. 2000, Pubmed
Byun, Functional uncoupling of MCM helicase and DNA polymerase activities activates the ATR-dependent checkpoint. 2005, Pubmed , Xenbase
Conn, The DNA damage checkpoint in embryonic cell cycles is dependent on the DNA-to-cytoplasmic ratio. 2004, Pubmed , Xenbase
Donzelli, Regulating mammalian checkpoints through Cdc25 inactivation. 2003, Pubmed
Feijoo, Activation of mammalian Chk1 during DNA replication arrest: a role for Chk1 in the intra-S phase checkpoint monitoring replication origin firing. 2001, Pubmed
Gaggioli, DNA topoisomerase IIα controls replication origin cluster licensing and firing time in Xenopus egg extracts. 2013, Pubmed , Xenbase
Ge, Chk1 inhibits replication factory activation but allows dormant origin firing in existing factories. 2010, Pubmed
Goldar, Universal temporal profile of replication origin activation in eukaryotes. 2009, Pubmed , Xenbase
Goldar, A dynamic stochastic model for DNA replication initiation in early embryos. 2008, Pubmed , Xenbase
Graves, The Chk1 protein kinase and the Cdc25C regulatory pathways are targets of the anticancer agent UCN-01. 2000, Pubmed
Guo, Interaction of Chk1 with Treslin negatively regulates the initiation of chromosomal DNA replication. 2015, Pubmed , Xenbase
Guo, Requirement for Atr in phosphorylation of Chk1 and cell cycle regulation in response to DNA replication blocks and UV-damaged DNA in Xenopus egg extracts. 2000, Pubmed , Xenbase
Han, The interaction between checkpoint kinase 1 (Chk1) and the minichromosome maintenance (MCM) complex is required for DNA damage-induced Chk1 phosphorylation. 2014, Pubmed
Herrick, Kinetic model of DNA replication in eukaryotic organisms. 2002, Pubmed , Xenbase
Höglund, Therapeutic implications for the induced levels of Chk1 in Myc-expressing cancer cells. 2011, Pubmed
Hyrien, Chromosomal replication initiates and terminates at random sequences but at regular intervals in the ribosomal DNA of Xenopus early embryos. 1993, Pubmed , Xenbase
Hyrien, Paradoxes of eukaryotic DNA replication: MCM proteins and the random completion problem. 2003, Pubmed
Jackson, Replicon clusters are stable units of chromosome structure: evidence that nuclear organization contributes to the efficient activation and propagation of S phase in human cells. 1998, Pubmed
Jin, SCFbeta-TRCP links Chk1 signaling to degradation of the Cdc25A protein phosphatase. 2003, Pubmed
Katsuno, Cyclin A-Cdk1 regulates the origin firing program in mammalian cells. 2009, Pubmed
Knott, Forkhead transcription factors establish origin timing and long-range clustering in S. cerevisiae. 2012, Pubmed
Krasinska, Cdk1 and Cdk2 activity levels determine the efficiency of replication origin firing in Xenopus. 2008, Pubmed , Xenbase
Kumagai, The Xenopus Chk1 protein kinase mediates a caffeine-sensitive pathway of checkpoint control in cell-free extracts. 1998, Pubmed , Xenbase
Labit, DNA replication timing is deterministic at the level of chromosomal domains but stochastic at the level of replicons in Xenopus egg extracts. 2008, Pubmed , Xenbase
Lam, Chk1 is haploinsufficient for multiple functions critical to tumor suppression. 2004, Pubmed
Lemaitre, Mitotic remodeling of the replicon and chromosome structure. 2005, Pubmed , Xenbase
Lopes, The DNA replication checkpoint response stabilizes stalled replication forks. 2001, Pubmed
López-Contreras, An extra allele of Chk1 limits oncogene-induced replicative stress and promotes transformation. 2012, Pubmed
Luciani, Characterization of a novel ATR-dependent, Chk1-independent, intra-S-phase checkpoint that suppresses initiation of replication in Xenopus. 2004, Pubmed , Xenbase
MacDougall, The structural determinants of checkpoint activation. 2007, Pubmed , Xenbase
Marheineke, Aphidicolin triggers a block to replication origin firing in Xenopus egg extracts. 2001, Pubmed , Xenbase
Marheineke, Use of DNA combing to study DNA replication in Xenopus and human cell-free systems. 2009, Pubmed , Xenbase
Marheineke, Control of replication origin density and firing time in Xenopus egg extracts: role of a caffeine-sensitive, ATR-dependent checkpoint. 2004, Pubmed , Xenbase
Marsolier, Involvement of the PP2C-like phosphatase Ptc2p in the DNA checkpoint pathways of Saccharomyces cerevisiae. 2000, Pubmed
Masai, Eukaryotic chromosome DNA replication: where, when, and how? 2010, Pubmed
Maya-Mendoza, Chk1 regulates the density of active replication origins during the vertebrate S phase. 2007, Pubmed
Michael, Activation of the DNA replication checkpoint through RNA synthesis by primase. 2000, Pubmed , Xenbase
Murphy, Control of DNA replication by the nucleus/cytoplasm ratio in Xenopus. 2013, Pubmed , Xenbase
Newport, On the coupling between DNA replication and mitosis. 1989, Pubmed , Xenbase
Oza, Discovery of checkpoint kinase inhibitor (S)-5-(3-fluorophenyl)-N-(piperidin-3-yl)-3-ureidothiophene-2-carboxamide (AZD7762) by structure-based design and optimization of thiophenecarboxamide ureas. 2012, Pubmed
Peng, Undamaged DNA transmits and enhances DNA damage checkpoint signals in early embryos. 2007, Pubmed , Xenbase
Petermann, Chk1 requirement for high global rates of replication fork progression during normal vertebrate S phase. 2006, Pubmed
Rhind, DNA replication timing. 2013, Pubmed
Santocanale, A Mec1- and Rad53-dependent checkpoint controls late-firing origins of DNA replication. 1998, Pubmed
Shechter, ATR and ATM regulate the timing of DNA replication origin firing. 2004, Pubmed , Xenbase
Shimada, ORC and the intra-S-phase checkpoint: a threshold regulates Rad53p activation in S phase. 2002, Pubmed
Shimuta, Chk1 is activated transiently and targets Cdc25A for degradation at the Xenopus midblastula transition. 2002, Pubmed , Xenbase
Shirahige, Regulation of DNA-replication origins during cell-cycle progression. 1998, Pubmed
Sive, Xenopus laevis In Vitro Fertilization and Natural Mating Methods. 2007, Pubmed , Xenbase
Smits, Rapid PIKK-dependent release of Chk1 from chromatin promotes the DNA-damage checkpoint response. 2006, Pubmed
Syljuåsen, Inhibition of human Chk1 causes increased initiation of DNA replication, phosphorylation of ATR targets, and DNA breakage. 2005, Pubmed
Taricani, Replication stress activates DNA polymerase alpha-associated Chk1. 2009, Pubmed
Tercero, Regulation of DNA replication fork progression through damaged DNA by the Mec1/Rad53 checkpoint. 2001, Pubmed
Trenz, Plx1 is required for chromosomal DNA replication under stressful conditions. 2008, Pubmed , Xenbase
Verlinden, The E2F-regulated gene Chk1 is highly expressed in triple-negative estrogen receptor /progesterone receptor /HER-2 breast carcinomas. 2007, Pubmed
Woodward, Excess Mcm2-7 license dormant origins of replication that can be used under conditions of replicative stress. 2006, Pubmed , Xenbase
Yekezare, Controlling DNA replication origins in response to DNA damage - inhibit globally, activate locally. 2013, Pubmed
Zhang, Genotoxic stress targets human Chk1 for degradation by the ubiquitin-proteasome pathway. 2005, Pubmed
Zhao, ATR-mediated checkpoint pathways regulate phosphorylation and activation of human Chk1. 2001, Pubmed
