XB-ART-50777
Genome Biol
2015 May 30;161:113. doi: 10.1186/s13059-015-0676-3.
Show Gene links
Show Anatomy links
The ADAMTS (A Disintegrin and Metalloproteinase with Thrombospondin motifs) family.
Kelwick R, Desanlis I, Wheeler GN, Edwards DR.
???displayArticle.abstract???
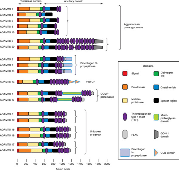
The ADAMTS (A Disintegrin and Metalloproteinase with Thrombospondin motifs) enzymes are secreted, multi-domain matrix-associated zinc metalloendopeptidases that have diverse roles in tissue morphogenesis and patho-physiological remodeling, in inflammation and in vascular biology. The human family includes 19 members that can be sub-grouped on the basis of their known substrates, namely the aggrecanases or proteoglycanases (ADAMTS1, 4, 5, 8, 9, 15 and 20), the procollagen N-propeptidases (ADAMTS2, 3 and 14), the cartilage oligomeric matrix protein-cleaving enzymes (ADAMTS7 and 12), the von-Willebrand Factor proteinase (ADAMTS13) and a group of orphan enzymes (ADAMTS6, 10, 16, 17, 18 and 19). Control of the structure and function of the extracellular matrix (ECM) is a central theme of the biology of the ADAMTS, as exemplified by the actions of the procollagen-N-propeptidases in collagen fibril assembly and of the aggrecanases in the cleavage or modification of ECM proteoglycans. Defects in certain family members give rise to inherited genetic disorders, while the aberrant expression or function of others is associated with arthritis, cancer and cardiovascular disease. In particular, ADAMTS4 and 5 have emerged as therapeutic targets in arthritis. Multiple ADAMTSs from different sub-groupings exert either positive or negative effects on tumorigenesis and metastasis, with both metalloproteinase-dependent and -independent actions known to occur. The basic ADAMTS structure comprises a metalloproteinase catalytic domain and a carboxy-terminal ancillary domain, the latter determining substrate specificity and the localization of the protease and its interaction partners; ancillary domains probably also have independent biological functions. Focusing primarily on the aggrecanases and proteoglycanases, this review provides a perspective on the evolution of the ADAMTS family, their links with developmental and disease mechanisms, and key questions for the future.
???displayArticle.pubmedLink??? 26025392
???displayArticle.pmcLink??? PMC4448532
???displayArticle.link??? Genome Biol
Species referenced: Xenopus
Genes referenced: adam28.2 adamts1 adamts10 adamts12 adamts13 adamts14 adamts15 adamts16 adamts17 adamts18 adamts19 adamts2 adamts20 adamts3 adamts4 adamts5 adamts6 adamts7 adamts8 adamts9 areg
???attribute.lit??? ???displayArticles.show???
References [+] :
Abbaszade,
Cloning and characterization of ADAMTS11, an aggrecanase from the ADAMTS family.
1999, Pubmed
Abbaszade, Cloning and characterization of ADAMTS11, an aggrecanase from the ADAMTS family. 1999, Pubmed
Abdul-Majeed, Cryptorchidism and infertility in rats with targeted disruption of the Adamts16 locus. 2014, Pubmed
Adams, The thrombospondins. 2011, Pubmed
Aldahmesh, Identification of ADAMTS18 as a gene mutated in Knobloch syndrome. 2011, Pubmed
Angerer, Sea urchin metalloproteases: a genomic survey of the BMP-1/tolloid-like, MMP and ADAM families. 2006, Pubmed
Apte, A disintegrin-like and metalloprotease (reprolysin-type) with thrombospondin type 1 motif (ADAMTS) superfamily: functions and mechanisms. 2009, Pubmed
Arner, Generation and characterization of aggrecanase. A soluble, cartilage-derived aggrecan-degrading activity. 1999, Pubmed
auf dem Keller, Systems-level analysis of proteolytic events in increased vascular permeability and complement activation in skin inflammation. 2013, Pubmed
Brocker, Evolutionary divergence and functions of the ADAM and ADAMTS gene families. 2009, Pubmed
Brown, ADAMTS1 cleavage of versican mediates essential structural remodeling of the ovarian follicle and cumulus-oocyte matrix during ovulation in mice. 2010, Pubmed
Brunet, The evolutionary conservation of the A Disintegrin-like and Metalloproteinase domain with Thrombospondin-1 motif metzincins across vertebrate species and their expression in teleost zebrafish. 2015, Pubmed
Cal, ADAMTS proteases and cancer. 2015, Pubmed
Casal, ADAMTS1 contributes to the acquisition of an endothelial-like phenotype in plastic tumor cells. 2010, Pubmed
Chockalingam, Elevated aggrecanase activity in a rat model of joint injury is attenuated by an aggrecanase specific inhibitor. 2011, Pubmed
Choi, The metalloprotease ADAMTS8 displays antitumor properties through antagonizing EGFR-MEK-ERK signaling and is silenced in carcinomas by CpG methylation. 2014, Pubmed
Colige, Cloning and characterization of ADAMTS-14, a novel ADAMTS displaying high homology with ADAMTS-2 and ADAMTS-3. 2002, Pubmed
Collins-Racie, ADAMTS-8 exhibits aggrecanase activity and is expressed in human articular cartilage. 2004, Pubmed
Cudic, Analysis of flavonoid-based pharmacophores that inhibit aggrecanases (ADAMTS-4 and ADAMTS-5) and matrix metalloproteinases through the use of topologically constrained peptide substrates. 2009, Pubmed
Dagoneau, ADAMTS10 mutations in autosomal recessive Weill-Marchesani syndrome. 2004, Pubmed
Dancevic, Biosynthesis and expression of a disintegrin-like and metalloproteinase domain with thrombospondin-1 repeats-15: a novel versican-cleaving proteoglycanase. 2013, Pubmed
Demircan, Increased mRNA expression of ADAMTS metalloproteinases in metastatic foci of head and neck cancer. 2009, Pubmed
Didangelos, Novel role of ADAMTS-5 protein in proteoglycan turnover and lipoprotein retention in atherosclerosis. 2012, Pubmed
Du, ADAMTS9 is a functional tumor suppressor through inhibiting AKT/mTOR pathway and associated with poor survival in gastric cancer. 2013, Pubmed
Dubail, A new Adamts9 conditional mouse allele identifies its non-redundant role in interdigital web regression. 2014, Pubmed
Dubail, ADAMTS-2 functions as anti-angiogenic and anti-tumoral molecule independently of its catalytic activity. 2010, Pubmed
Dubail, Insights on ADAMTS proteases and ADAMTS-like proteins from mammalian genetics. 2015, Pubmed
Dupuis, Altered versican cleavage in ADAMTS5 deficient mice; a novel etiology of myxomatous valve disease. 2011, Pubmed
Edwards, The ADAM metalloproteinases. 2008, Pubmed
El Hour, Higher sensitivity of Adamts12-deficient mice to tumor growth and angiogenesis. 2010, Pubmed
Enomoto, Cooperation of two ADAMTS metalloproteases in closure of the mouse palate identifies a requirement for versican proteolysis in regulating palatal mesenchyme proliferation. 2010, Pubmed
Esselens, The cleavage of semaphorin 3C induced by ADAMTS1 promotes cell migration. 2010, Pubmed
Faivre, In frame fibrillin-1 gene deletion in autosomal dominant Weill-Marchesani syndrome. 2003, Pubmed
Felsenstein, CONFIDENCE LIMITS ON PHYLOGENIES: AN APPROACH USING THE BOOTSTRAP. 1985, Pubmed
Flannery, Autocatalytic cleavage of ADAMTS-4 (Aggrecanase-1) reveals multiple glycosaminoglycan-binding sites. 2002, Pubmed
Fontanil, Interaction between the ADAMTS-12 metalloprotease and fibulin-2 induces tumor-suppressive effects in breast cancer cells. 2014, Pubmed
Fosang, Drug insight: aggrecanases as therapeutic targets for osteoarthritis. 2008, Pubmed
Fujikawa, Purification of human von Willebrand factor-cleaving protease and its identification as a new member of the metalloproteinase family. 2001, Pubmed
Gao, ADAMTS4 (aggrecanase-1) activation on the cell surface involves C-terminal cleavage by glycosylphosphatidyl inositol-anchored membrane type 4-matrix metalloproteinase and binding of the activated proteinase to chondroitin sulfate and heparan sulfate on syndecan-1. 2004, Pubmed
Gao, Activation of the proteolytic activity of ADAMTS4 (aggrecanase-1) by C-terminal truncation. 2002, Pubmed
Gendron, Proteolytic activities of human ADAMTS-5: comparative studies with ADAMTS-4. 2007, Pubmed
Gerhardt, Crystal structures of human ADAMTS-1 reveal a conserved catalytic domain and a disintegrin-like domain with a fold homologous to cysteine-rich domains. 2007, Pubmed
Glasson, Deletion of active ADAMTS5 prevents cartilage degradation in a murine model of osteoarthritis. 2005, Pubmed
Gomis-Rüth, Structural aspects of the metzincin clan of metalloendopeptidases. 2003, Pubmed
Gomis-Rüth, Catalytic domain architecture of metzincin metalloproteases. 2009, Pubmed
Gopalakrishnan, Targeted disruption of Adamts16 gene in a rat genetic model of hypertension. 2012, Pubmed
Gottschall, ADAMTS expression and function in central nervous system injury and disorders. 2015, Pubmed
Guo, Granulin-epithelin precursor binds directly to ADAMTS-7 and ADAMTS-12 and inhibits their degradation of cartilage oligomeric matrix protein. 2010, Pubmed
Hashimoto, Inhibition of ADAMTS4 (aggrecanase-1) by tissue inhibitors of metalloproteinases (TIMP-1, 2, 3 and 4). 2001, Pubmed
Hattori, Pericellular versican regulates the fibroblast-myofibroblast transition: a role for ADAMTS5 protease-mediated proteolysis. 2011, Pubmed
Hofsteenge, C-mannosylation and O-fucosylation of the thrombospondin type 1 module. 2001, Pubmed
Hsu, Anti-angiogenic properties of ADAMTS-4 in vitro. 2012, Pubmed
Huxley-Jones, On the origins of the extracellular matrix in vertebrates. 2007, Pubmed
Huxley-Jones, The characterisation of six ADAMTS proteases in the basal chordate Ciona intestinalis provides new insights into the vertebrate ADAMTS family. 2005, Pubmed
Jacobi, Transcriptional regulation by the Wilms tumor protein, Wt1, suggests a role of the metalloproteinase Adamts16 in murine genitourinary development. 2013, Pubmed
Jin, Epigenetic identification of ADAMTS18 as a novel 16q23.1 tumor suppressor frequently silenced in esophageal, nasopharyngeal and multiple other carcinomas. 2007, Pubmed
Joe, Positional identification of variants of Adamts16 linked to inherited hypertension. 2009, Pubmed
Jones, The rapid generation of mutation data matrices from protein sequences. 1992, Pubmed
Jönsson-Rylander, Role of ADAMTS-1 in atherosclerosis: remodeling of carotid artery, immunohistochemistry, and proteolysis of versican. 2005, Pubmed
Karagiannis, Anti-angiogenic peptides identified in thrombospondin type I domains. 2007, Pubmed
Kashiwagi, Altered proteolytic activities of ADAMTS-4 expressed by C-terminal processing. 2004, Pubmed
Kelwick, Metalloproteinase-dependent and -independent processes contribute to inhibition of breast cancer cell migration, angiogenesis and liver metastasis by a disintegrin and metalloproteinase with thrombospondin motifs-15. 2015, Pubmed
Kern, Reduced versican cleavage due to Adamts9 haploinsufficiency is associated with cardiac and aortic anomalies. 2010, Pubmed
Kintakas, Emerging roles for ADAMTS5 during development and disease. 2011, Pubmed
Koo, ADAMTS9 is a cell-autonomously acting, anti-angiogenic metalloprotease expressed by microvascular endothelial cells. 2010, Pubmed
Koo, Regulation of ADAMTS9 secretion and enzymatic activity by its propeptide. 2007, Pubmed
Koshy, The modulation of matrix metalloproteinase and ADAM gene expression in human chondrocytes by interleukin-1 and oncostatin M: a time-course study using real-time quantitative reverse transcription-polymerase chain reaction. 2002, Pubmed
Krampert, ADAMTS1 proteinase is up-regulated in wounded skin and regulates migration of fibroblasts and endothelial cells. 2005, Pubmed
Kumar, Emerging Roles of ADAMTSs in Angiogenesis and Cancer. 2012, Pubmed
Kumar, ADAMTS5 functions as an anti-angiogenic and anti-tumorigenic protein independent of its proteoglycanase activity. 2012, Pubmed
Kuno, ADAMTS-1 cleaves a cartilage proteoglycan, aggrecan. 2000, Pubmed
Kuno, The carboxyl-terminal half region of ADAMTS-1 suppresses both tumorigenicity and experimental tumor metastatic potential. 2004, Pubmed
Kutz, ADAMTS10 protein interacts with fibrillin-1 and promotes its deposition in extracellular matrix of cultured fibroblasts. 2011, Pubmed
Lee, Fibulin-1 acts as a cofactor for the matrix metalloprotease ADAMTS-1. 2005, Pubmed
Lee, ADAMTS1 mediates the release of antiangiogenic polypeptides from TSP1 and 2. 2006, Pubmed
Levy, Mutations in a member of the ADAMTS gene family cause thrombotic thrombocytopenic purpura. 2001, Pubmed
Lim, Reactive-site mutants of N-TIMP-3 that selectively inhibit ADAMTS-4 and ADAMTS-5: biological and structural implications. 2010, Pubmed
Lin, The role of ADAMTSs in arthritis. 2010, Pubmed
Lind, ADAMTS1, CRABP1, and NR3C1 identified as epigenetically deregulated genes in colorectal tumorigenesis. 2006, Pubmed
Liu, ADAMTS-12 associates with and degrades cartilage oligomeric matrix protein. 2006, Pubmed
Liu, ADAMTS-7: a metalloproteinase that directly binds to and degrades cartilage oligomeric matrix protein. 2006, Pubmed
Liu, Full-length ADAMTS-1 and the ADAMTS-1 fragments display pro- and antimetastatic activity, respectively. 2006, Pubmed
Llamazares, The ADAMTS12 metalloproteinase exhibits anti-tumorigenic properties through modulation of the Ras-dependent ERK signalling pathway. 2007, Pubmed
Lo, Identification of a tumor suppressive critical region mapping to 3p14.2 in esophageal squamous cell carcinoma and studies of a candidate tumor suppressor gene, ADAMTS9. 2007, Pubmed
Longpré, Characterization of proADAMTS5 processing by proprotein convertases. 2009, Pubmed
López-Otín, Emerging roles of proteases in tumour suppression. 2007, Pubmed
Lu, ADAMTS1 and MMP1 proteolytically engage EGF-like ligands in an osteolytic signaling cascade for bone metastasis. 2009, Pubmed
Lung, Characterization of a novel epigenetically-silenced, growth-suppressive gene, ADAMTS9, and its association with lymph node metastases in nasopharyngeal carcinoma. 2008, Pubmed
Luque, ADAMTS1/METH1 inhibits endothelial cell proliferation by direct binding and sequestration of VEGF165. 2003, Pubmed
Majerus, Cleavage of the ADAMTS13 propeptide is not required for protease activity. 2003, Pubmed
McCulloch, ADAMTS metalloproteases generate active versican fragments that regulate interdigital web regression. 2009, Pubmed
Mittaz, Adamts-1 is essential for the development and function of the urogenital system. 2004, Pubmed
Mjaatvedt, The Cspg2 gene, disrupted in the hdf mutant, is required for right cardiac chamber and endocardial cushion formation. 1998, Pubmed
Moncada-Pazos, The ADAMTS12 metalloprotease gene is epigenetically silenced in tumor cells and transcriptionally activated in the stroma during progression of colon cancer. 2009, Pubmed
Morales, Homozygous mutations in ADAMTS10 and ADAMTS17 cause lenticular myopia, ectopia lentis, glaucoma, spherophakia, and short stature. 2009, Pubmed
Mosyak, Crystal structures of the two major aggrecan degrading enzymes, ADAMTS4 and ADAMTS5. 2008, Pubmed
Murphy, Tissue inhibitors of metalloproteinases. 2011, Pubmed
Nandadasa, The multiple, complex roles of versican and its proteolytic turnover by ADAMTS proteases during embryogenesis. 2014, Pubmed
Nicholson, Functional evolution of ADAMTS genes: evidence from analyses of phylogeny and gene organization. 2005, Pubmed
Noël, New and paradoxical roles of matrix metalloproteinases in the tumor microenvironment. 2012, Pubmed
Nusgens, Evidence for a relationship between Ehlers-Danlos type VII C in humans and bovine dermatosparaxis. 1992, Pubmed
Patel, ADAMTS7: a promising new therapeutic target in coronary heart disease. 2013, Pubmed
Peluso, The ADAMTS18 gene is responsible for autosomal recessive early onset severe retinal dystrophy. 2013, Pubmed
Porter, Dysregulated expression of adamalysin-thrombospondin genes in human breast carcinoma. 2004, Pubmed
Porter, The ADAMTS metalloproteinases. 2005, Pubmed
Pu, ADAMTS7 cleavage and vascular smooth muscle cell migration is affected by a coronary-artery-disease-associated variant. 2013, Pubmed
Pyun, Interaction between thyroglobulin and ADAMTS16 in premature ovarian failure. 2014, Pubmed
Ricciardelli, The ADAMTS1 protease gene is required for mammary tumor growth and metastasis. 2011, Pubmed
Ricketts, O-fucosylation is required for ADAMTS13 secretion. 2007, Pubmed
Robker, Progesterone-regulated genes in the ovulation process: ADAMTS-1 and cathepsin L proteases. 2000, Pubmed
Rocks, Emerging roles of ADAM and ADAMTS metalloproteinases in cancer. 2008, Pubmed
Rocks, Expression of a disintegrin and metalloprotease (ADAM and ADAMTS) enzymes in human non-small-cell lung carcinomas (NSCLC). 2006, Pubmed
Rodriguez-Manzaneque, Characterization of METH-1/ADAMTS1 processing reveals two distinct active forms. 2000, Pubmed
Rodríguez-Manzaneque, ADAMTS1 cleaves aggrecan at multiple sites and is differentially inhibited by metalloproteinase inhibitors. 2002, Pubmed
Rodríguez-Manzaneque, Cleavage of syndecan-4 by ADAMTS1 provokes defects in adhesion. 2009, Pubmed
Rodríguez-Manzaneque, ADAMTS proteases in vascular biology. 2015, Pubmed
Russell, Processing and localization of ADAMTS-1 and proteolytic cleavage of versican during cumulus matrix expansion and ovulation. 2003, Pubmed
Salter, ADAMTS proteases: key roles in atherosclerosis? 2010, Pubmed
Sandy, Versican V1 proteolysis in human aorta in vivo occurs at the Glu441-Ala442 bond, a site that is cleaved by recombinant ADAMTS-1 and ADAMTS-4. 2001, Pubmed
Shindo, ADAMTS-1: a metalloproteinase-disintegrin essential for normal growth, fertility, and organ morphology and function. 2000, Pubmed
Silver, The secreted metalloprotease ADAMTS20 is required for melanoblast survival. 2008, Pubmed
Somerville, Characterization of ADAMTS-9 and ADAMTS-20 as a distinct ADAMTS subfamily related to Caenorhabditis elegans GON-1. 2003, Pubmed
Somerville, ADAMTS7B, the full-length product of the ADAMTS7 gene, is a chondroitin sulfate proteoglycan containing a mucin domain. 2004, Pubmed
Song, Aggrecan degradation in human articular cartilage explants is mediated by both ADAMTS-4 and ADAMTS-5. 2007, Pubmed
Stankunas, Endocardial Brg1 represses ADAMTS1 to maintain the microenvironment for myocardial morphogenesis. 2008, Pubmed
Stanton, Proteoglycan degradation by the ADAMTS family of proteinases. 2011, Pubmed
Stanton, ADAMTS5 is the major aggrecanase in mouse cartilage in vivo and in vitro. 2005, Pubmed
Stupka, Versican processing by a disintegrin-like and metalloproteinase domain with thrombospondin-1 repeats proteinases-5 and -15 facilitates myoblast fusion. 2013, Pubmed
Tamura, MEGA6: Molecular Evolutionary Genetics Analysis version 6.0. 2013, Pubmed
Tan, The metalloproteinase ADAMTS1: a comprehensive review of its role in tumorigenic and metastatic pathways. 2013, Pubmed
Tortorella, Structural and inhibition analysis reveals the mechanism of selectivity of a series of aggrecanase inhibitors. 2009, Pubmed
Troeberg, The C-terminal domains of ADAMTS-4 and ADAMTS-5 promote association with N-TIMP-3. 2009, Pubmed
Troeberg, Sulfated glycosaminoglycans control the extracellular trafficking and the activity of the metalloprotease inhibitor TIMP-3. 2014, Pubmed
Troeberg, Proteases involved in cartilage matrix degradation in osteoarthritis. 2012, Pubmed
Vankemmelbeke, Selective inhibition of ADAMTS-1, -4 and -5 by catechin gallate esters. 2003, Pubmed
Vázquez, METH-1, a human ortholog of ADAMTS-1, and METH-2 are members of a new family of proteins with angio-inhibitory activity. 1999, Pubmed
Viloria, Genetic inactivation of ADAMTS15 metalloprotease in human colorectal cancer. 2009, Pubmed
Wågsäter, ADAMTS-4 and -8 are inflammatory regulated enzymes expressed in macrophage-rich areas of human atherosclerotic plaques. 2008, Pubmed
Wagstaff, The roles of ADAMTS metalloproteinases in tumorigenesis and metastasis. 2011, Pubmed
Wang, TIMP-3 inhibits the procollagen N-proteinase ADAMTS-2. 2006, Pubmed
Wang, Proprotein convertase furin interacts with and cleaves pro-ADAMTS4 (Aggrecanase-1) in the trans-Golgi network. 2004, Pubmed
Wayne, TIMP-3 inhibition of ADAMTS-4 (Aggrecanase-1) is modulated by interactions between aggrecan and the C-terminal domain of ADAMTS-4. 2007, Pubmed
Wight, Versican: a versatile extracellular matrix proteoglycan in cell biology. 2002, Pubmed
Yamamoto, Low density lipoprotein receptor-related protein 1 (LRP1)-mediated endocytic clearance of a disintegrin and metalloproteinase with thrombospondin motifs-4 (ADAMTS-4): functional differences of non-catalytic domains of ADAMTS-4 and ADAMTS-5 in LRP1 binding. 2014, Pubmed
Yamamoto, LRP-1-mediated endocytosis regulates extracellular activity of ADAMTS-5 in articular cartilage. 2013, Pubmed
Zeng, Glycosaminoglycan-binding properties and aggrecanase activities of truncated ADAMTSs: comparative analyses with ADAMTS-5, -9, -16 and -18. 2006, Pubmed
Zheng, ADAMTS13 and von Willebrand factor in thrombotic thrombocytopenic purpura. 2015, Pubmed
