XB-ART-50773
Pflugers Arch
2014 Oct 01;46610:1885-97. doi: 10.1007/s00424-013-1424-8.
Show Gene links
Show Anatomy links
Structural basis of PI(4,5)P2-dependent regulation of GluA1 by phosphatidylinositol-5-phosphate 4-kinase, type II, alpha (PIP5K2A).
Seebohm G, Wrobel E, Pusch M, Dicks M, Terhag J, Matschke V, Rothenberg I, Ursu ON, Hertel F, Pott L, Lang F, Schulze-Bahr E, Hollmann M, Stoll R, Strutz-Seebohm N.
???displayArticle.abstract???
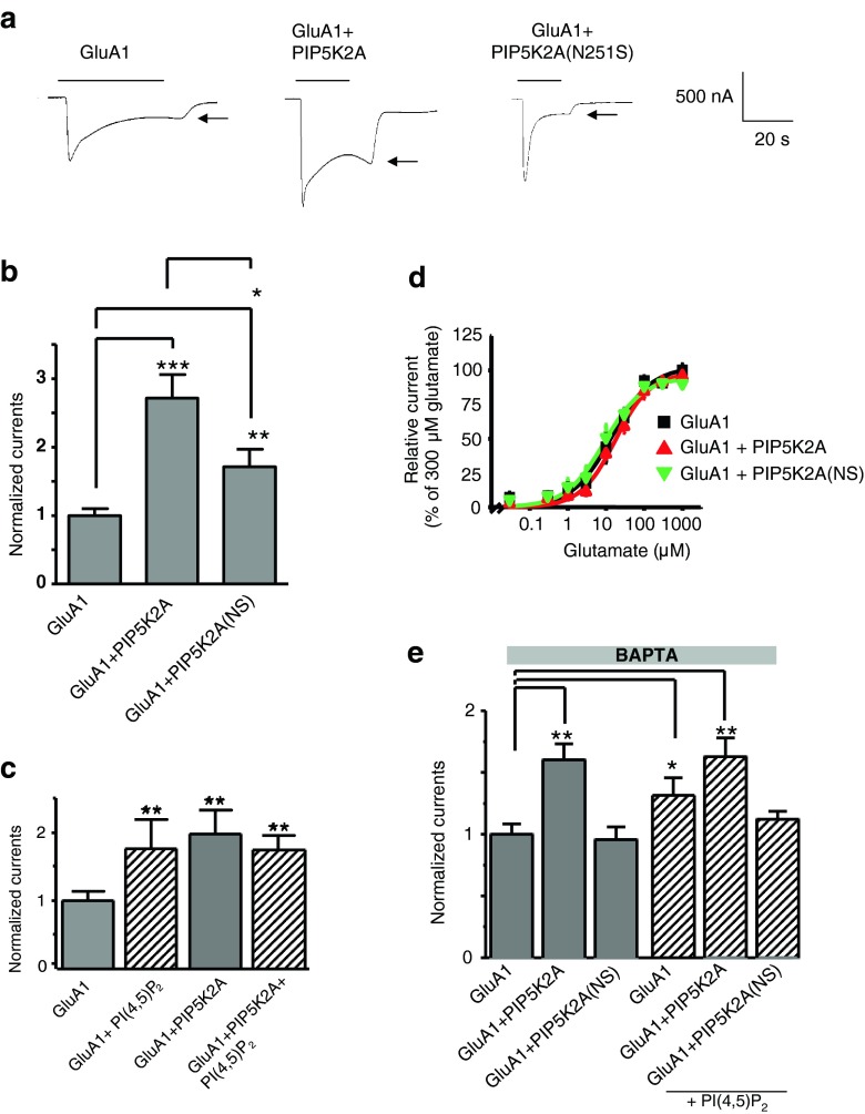
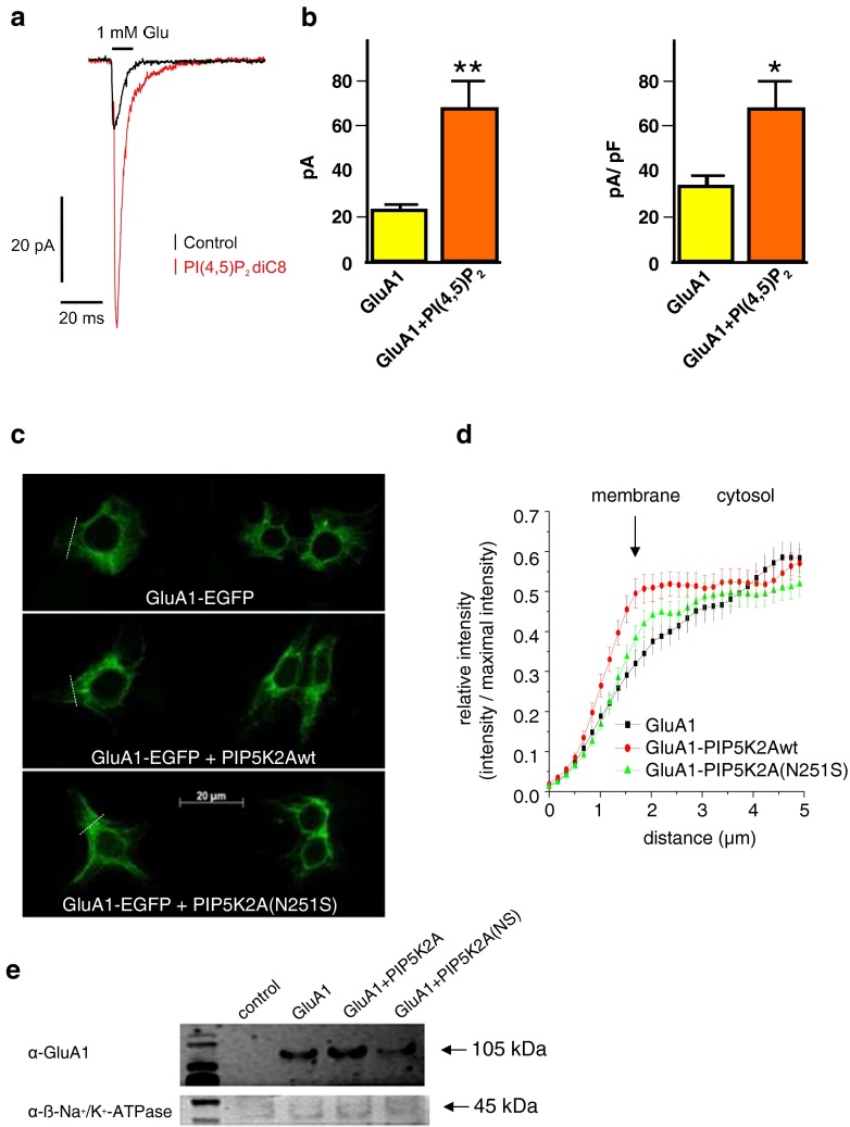
Ionotropic glutamate receptors are the most important excitatory receptors in the central nervous system, and their impairment can lead to multiple neuronal diseases. Here, we show that glutamate-induced currents in oocytes expressing GluA1 are increased by coexpression of the schizophrenia-associated phosphoinositide kinase PIP5K2A. This effect was due to enhanced membrane abundance and was blunted by a point mutation (N251S) in PIP5K2A. An increase in GluA1 currents was also observed upon acute injection of PI(4,5)P2, the main product of PIP5K2A. By expression of wild-type and mutant PIP5K2A in human embryonic kidney cells, we were able to provide evidence of impaired kinase activity of the mutant PIP5K2A. We defined the region K813-K823 of GluA1 as critical for the PI(4,5)P2 effect by performing an alanine scan that suggested PI(4,5)P2 binding to this area. A PIP strip assay revealed PI(4,5)P2 binding to the C-terminal GluA1 peptide. The present observations disclose a novel mechanism in the regulation of GluA1.
???displayArticle.pubmedLink??? 24389605
???displayArticle.pmcLink??? PMC4159565
???displayArticle.link??? Pflugers Arch
Species referenced: Xenopus
Genes referenced: canx pip4k2a pip4k2b
???attribute.lit??? ???displayArticles.show???
References [+] :
Altschul,
Gapped BLAST and PSI-BLAST: a new generation of protein database search programs.
1997, Pubmed
Altschul, Gapped BLAST and PSI-BLAST: a new generation of protein database search programs. 1997, Pubmed
Arendt, PIP3 controls synaptic function by maintaining AMPA receptor clustering at the postsynaptic membrane. 2010, Pubmed
Boehm, Synaptic incorporation of AMPA receptors during LTP is controlled by a PKC phosphorylation site on GluR1. 2006, Pubmed
Cantley, The phosphoinositide 3-kinase pathway. 2002, Pubmed
Canutescu, A graph-theory algorithm for rapid protein side-chain prediction. 2003, Pubmed
Di Paolo, Phosphoinositides in cell regulation and membrane dynamics. 2006, Pubmed
Gamper, Regulation of ion transport proteins by membrane phosphoinositides. 2007, Pubmed
Gray, Nonradioactive methods for the assay of phosphoinositide 3-kinases and phosphoinositide phosphatases and selective detection of signaling lipids in cell and tissue extracts. 2003, Pubmed
Hammond, Evidence for abnormal forward trafficking of AMPA receptors in frontal cortex of elderly patients with schizophrenia. 2010, Pubmed
Hayashi, Differential regulation of AMPA receptor subunit trafficking by palmitoylation of two distinct sites. 2005, Pubmed
Heinemann, Nonstationary noise analysis and application to patch clamp recordings. 1992, Pubmed
Hooft, Errors in protein structures. 1996, Pubmed
Hooft, The PDBFINDER database: a summary of PDB, DSSP and HSSP information with added value. 1996, Pubmed
Horne, Phospholipase C is required for changes in postsynaptic structure and function associated with NMDA receptor-dependent long-term depression. 2007, Pubmed
King, Identification and application of the concepts important for accurate and reliable protein secondary structure prediction. 1996, Pubmed
Kobrinsky, Receptor-mediated hydrolysis of plasma membrane messenger PIP2 leads to K+-current desensitization. 2000, Pubmed , Xenbase
Krieger, Improving physical realism, stereochemistry, and side-chain accuracy in homology modeling: Four approaches that performed well in CASP8. 2009, Pubmed
Kunzelmann, Purinergic inhibition of the epithelial Na+ transport via hydrolysis of PIP2. 2005, Pubmed , Xenbase
Lee, AMPA receptor regulation during synaptic plasticity in hippocampus and neocortex. 2011, Pubmed
Lindau, Patch-clamp techniques for time-resolved capacitance measurements in single cells. 1988, Pubmed
Magri, Glutamate AMPA receptor subunit 1 gene (GRIA1) and DSM-IV-TR schizophrenia: a pilot case-control association study in an Italian sample. 2006, Pubmed
Man, Activation of PI3-kinase is required for AMPA receptor insertion during LTP of mEPSCs in cultured hippocampal neurons. 2003, Pubmed
Mandal, Phosphatidylinositol (4,5)-bisphosphate regulation of N-methyl-D-aspartate receptor channels in cortical neurons. 2009, Pubmed
Meador-Woodruff, Striatal ionotropic glutamate receptor expression in schizophrenia, bipolar disorder, and major depressive disorder. 2001, Pubmed
O'Connor, Elevated GRIA1 mRNA expression in Layer II/III and V pyramidal cells of the DLPFC in schizophrenia. 2007, Pubmed
Opazo, Phosphatidylinositol 3-kinase regulates the induction of long-term potentiation through extracellular signal-related kinase-independent mechanisms. 2003, Pubmed
Prescott, A modular PIP2 binding site as a determinant of capsaicin receptor sensitivity. 2003, Pubmed , Xenbase
Qiu, SSALN: an alignment algorithm using structure-dependent substitution matrices and gap penalties learned from structurally aligned protein pairs. 2006, Pubmed
Rao, Structure of type IIbeta phosphatidylinositol phosphate kinase: a protein kinase fold flattened for interfacial phosphorylation. 1998, Pubmed
Sanna, Phosphatidylinositol 3-kinase is required for the expression but not for the induction or the maintenance of long-term potentiation in the hippocampal CA1 region. 2002, Pubmed
Santos, Regulation of AMPA receptors and synaptic plasticity. 2009, Pubmed
Schwab, Evidence for association of DNA sequence variants in the phosphatidylinositol-4-phosphate 5-kinase IIalpha gene (PIP5K2A) with schizophrenia. 2006, Pubmed
Seebohm, Identification of a novel signaling pathway and its relevance for GluA1 recycling. 2012, Pubmed , Xenbase
Seebohm, Molecular determinants of KCNQ1 channel block by a benzodiazepine. 2003, Pubmed , Xenbase
Sheng, Neurobiology: glutamate receptors on the move. 2002, Pubmed
Sheng, Postsynaptic signaling and plasticity mechanisms. 2002, Pubmed
Sigworth, The variance of sodium current fluctuations at the node of Ranvier. 1980, Pubmed
Sobolevsky, X-ray structure, symmetry and mechanism of an AMPA-subtype glutamate receptor. 2009, Pubmed
Suh, Regulation of ion channels by phosphatidylinositol 4,5-bisphosphate. 2005, Pubmed
Sumioka, TARP phosphorylation regulates synaptic AMPA receptors through lipid bilayers. 2010, Pubmed
Traynelis, Glutamate receptor ion channels: structure, regulation, and function. 2010, Pubmed
van der Sluijs, New insights in endosomal dynamics and AMPA receptor trafficking. 2011, Pubmed
Wenk, Protein-lipid interactions and phosphoinositide metabolism in membrane traffic: insights from vesicle recycling in nerve terminals. 2004, Pubmed
Wu, Dual regulation of voltage-gated calcium channels by PtdIns(4,5)P2. 2002, Pubmed , Xenbase
Zhang, PIP(2) activates KCNQ channels, and its hydrolysis underlies receptor-mediated inhibition of M currents. 2003, Pubmed , Xenbase
