Click here to close
Hello! We notice that you are using Internet Explorer, which is not supported by Xenbase and may cause the site to display incorrectly.
We suggest using a current version of Chrome,
FireFox, or Safari.
???displayArticle.abstract???
The RING domain proteins BRCA1 and BARD1 comprise a heterodimeric ubiquitin (E3) ligase that is required for the accumulation of ubiquitin conjugates at sites of DNA damage and for silencing at DNA satellite repeat regions. Despite its links to chromatin, the substrate and underlying function of the BRCA1/BARD1 ubiquitin ligase remain unclear. Here, we show that BRCA1/BARD1 specifically ubiquitylates histone H2A in its C-terminal tail on lysines 127 and 129 in vitro and in vivo. The specificity for K127-129 is acquired only when H2A is within a nucleosomal context. Moreover, site-specific targeting of the BRCA1/BARD1 RING domains to chromatin is sufficient for H2Aub foci formation in vivo. Our data establish BRCA1/BARD1 as a histone-H2A-specific E3 ligase, helping to explain its localization and activities on chromatin in cells.
DK-P01 06152 NIDDK NIH HHS , C13906/A12769 Cancer Research UK, 07-0100 Worldwide Cancer Research, AICR_07-0100 Worldwide Cancer Research, 12769 Cancer Research UK
Figure 1. BRCA1/BARD1 Specifically Ubiquitylates Histone H2A in Nucleosomes(A and B) Ubiquitylation of recombinant Xenopus laevis histones (H2A, H2B, H3, and H4), reconstituted nucleosomes, and chromatin isolated from HeLa cells by RING1B/MEL18 (A) or BRCA1/BARD1 (B) ubiquitin ligases. 125I-labeled ubiquitin is covalently linked to its substrate and detected after SDS-PAGE. Specificity for a single histone occurs only within a nucleosomal context. Small amounts of diubiquitylated histone were observed as indicated (∗). See also Figure S1.
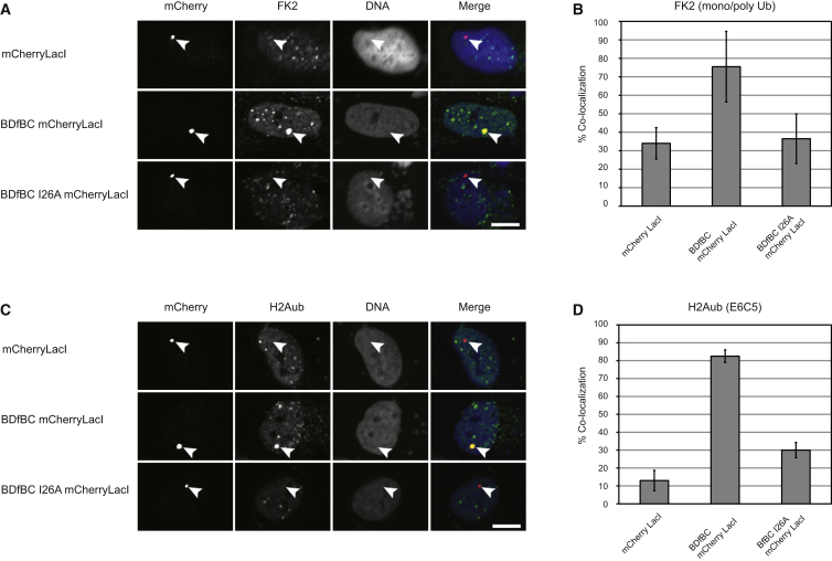
Figure 2. Ubiquitylation of Histone H2A by BRCA1/BARD1 E3 Activity In Vivo(A and C) Site-specific recruitment of the BRCA1/BARD1 E3 to a single genomic location in HEK293 2-6-3 cells results in ubiquitylation of histone H2A. U2OS 2-6-3 cells containing 200 tandem copies of a 256 LacO sequence integrated at a specific site were transiently transfected with plasmids expressing mCherryLacI, BDfBC-mCherryLacI, or mutant BDfBC-I26A-mCherryLacI.(A and B) Cells were stained with antibodies against H2Aub (E6C5; A) and scored for colocalization with mCherry (B).(C and D) Cells were stained with antibodies against ubiquitin (FK2; C) and scored for colocalization with mCherry (D).Representative images are shown. Values represent the mean from two independent experiments (n = 100). Error bars represent 1 SD. Scale bar represents 10 μm. See also Figure S2.
Figure 3. BRCA1/BARD1 Ubiquitylates K127-129 of Histone H2A In Vitro and In Vivo(A) Ubiquitylation of nucleosomes by RING1B/MEL18 is impaired by mutation of lysines 118 and 119 of histone H2A.(B) Ubiquitylation of nucleosomes by BRCA1/BARD1 is reduced for histone H2A mutated at lysines K124, K127, and K129. Small amounts of diubiquitylated histone were observed as indicated (∗).(C) Ubiquitylation of recombinant Xenopus nucleosomes by BRCA1/BARD1 and RING1B/MEL18, showing the difference in migration of the H2Aub product.(D) FLAG-H2A was stably expressed in DT40 cells and immunoprecipitated under denaturing conditions as described previously (Wang et al., 2004). Cells expressing wild-type or mutant H2A are indicated. Immunoprecipitated proteins were analyzed by western blot and probed with antibodies against FLAG, ubiquitin (FK2), and ubiquityl-H2A (E6C5).(E) DT40 cell lines expressing wild-type or mutant FLAG-H2A (K118/119R, K124/127/129, and K118/119/124/127/129) were transfected with the RING domains of BRCA1 and BARD1. Cells were harvested after 48 hr and histone proteins were isolated by acid extraction. FLAG-H2Aub was detected by western blot with anti-FLAG after separation by PAGE. H2Aub was detected after expression of the BRCA1 and BARD1 RING domains (band 1) and/or by endogenous E3 activity (band 2).(F) HEK293 cells expressing BDfBC-EGFP-NLS protein under the control of a Tet-responsive promoter was induced overnight with 1 μg/ml doxycycline. Nuclei were prepared from the cells and acid-extracted histones were separated on a 12% BisTris Novex gel and probed with the indicated antibodies. Increased H2Aub dependent on expression of BDfBC is indicated for two independent clones (#8 and #1).(G) Top, BRCA1/BARD1 ubiquitylates chicken histone H2A at lysine 126 (equivalent to K127 in humans) in nucleosomes. The modified peptide fragments identified by mass spectrometry are indicated. Data supporting this modification are provided in Figure S3E. Bottom, BDfBC expressed in HEK293 cells ubiquitylates human histone H2A at lysine K127-129. H2Aub was recovered from chromatin as described in the Experimental Procedures. The modified peptide fragments identified by mass spectrometry are indicated in the illustration. Data supporting this modification are provided in Figure S3F.
Bentley,
Recognition of UbcH5c and the nucleosome by the Bmi1/Ring1b ubiquitin ligase complex.
2011, Pubmed
Bentley,
Recognition of UbcH5c and the nucleosome by the Bmi1/Ring1b ubiquitin ligase complex.
2011,
Pubmed Brzovic,
Structure of a BRCA1-BARD1 heterodimeric RING-RING complex.
2001,
Pubmed Brzovic,
A UbcH5/ubiquitin noncovalent complex is required for processive BRCA1-directed ubiquitination.
2006,
Pubmed Buchwald,
Structure and E3-ligase activity of the Ring-Ring complex of polycomb proteins Bmi1 and Ring1b.
2006,
Pubmed Campbell,
Molecular insights into the function of RING finger (RNF)-containing proteins hRNF8 and hRNF168 in Ubc13/Mms2-dependent ubiquitylation.
2012,
Pubmed Chen,
Autoubiquitination of the BRCA1*BARD1 RING ubiquitin ligase.
2002,
Pubmed Christensen,
E2-BRCA1 RING interactions dictate synthesis of mono- or specific polyubiquitin chain linkages.
2007,
Pubmed Coleman,
The BRCA1-RAP80 complex regulates DNA repair mechanism utilization by restricting end resection.
2011,
Pubmed Doil,
RNF168 binds and amplifies ubiquitin conjugates on damaged chromosomes to allow accumulation of repair proteins.
2009,
Pubmed Elderkin,
A phosphorylated form of Mel-18 targets the Ring1B histone H2A ubiquitin ligase to chromatin.
2007,
Pubmed Gospodinov,
Shaping chromatin for repair.
2013,
Pubmed Hashizume,
The RING heterodimer BRCA1-BARD1 is a ubiquitin ligase inactivated by a breast cancer-derived mutation.
2001,
Pubmed Leung,
Nucleosome acidic patch promotes RNF168- and RING1B/BMI1-dependent H2AX and H2A ubiquitination and DNA damage signaling.
2014,
Pubmed Li,
Structure of a Bmi-1-Ring1B polycomb group ubiquitin ligase complex.
2006,
Pubmed Mallery,
Activation of the E3 ligase function of the BRCA1/BARD1 complex by polyubiquitin chains.
2002,
Pubmed Mattiroli,
The nucleosome acidic patch plays a critical role in RNF168-dependent ubiquitination of histone H2A.
2014,
Pubmed Mattiroli,
RNF168 ubiquitinates K13-15 on H2A/H2AX to drive DNA damage signaling.
2012,
Pubmed Morris,
BRCA1 : BARD1 induces the formation of conjugated ubiquitin structures, dependent on K6 of ubiquitin, in cells during DNA replication and repair.
2004,
Pubmed Moynahan,
Mitotic homologous recombination maintains genomic stability and suppresses tumorigenesis.
2010,
Pubmed Paull,
Direct DNA binding by Brca1.
2001,
Pubmed Reid,
E3 ligase activity of BRCA1 is not essential for mammalian cell viability or homology-directed repair of double-strand DNA breaks.
2008,
Pubmed Ruffner,
Cancer-predisposing mutations within the RING domain of BRCA1: loss of ubiquitin protein ligase activity and protection from radiation hypersensitivity.
2001,
Pubmed Shakya,
BRCA1 tumor suppression depends on BRCT phosphoprotein binding, but not its E3 ligase activity.
2011,
Pubmed Stewart,
The RIDDLE syndrome protein mediates a ubiquitin-dependent signaling cascade at sites of DNA damage.
2009,
Pubmed Thomas,
Size-dependence of a stable higher-order structure of chromatin.
1980,
Pubmed Venkitaraman,
Functions of BRCA1 and BRCA2 in the biological response to DNA damage.
2001,
Pubmed Wang,
Role of histone H2A ubiquitination in Polycomb silencing.
2004,
Pubmed Wu,
Identification of a RING protein that can interact in vivo with the BRCA1 gene product.
1996,
Pubmed Xu,
Involvement of Brca1 in S-phase and G(2)-phase checkpoints after ionizing irradiation.
2001,
Pubmed Zhu,
BRCA1 tumour suppression occurs via heterochromatin-mediated silencing.
2011,
Pubmed