XB-ART-50724
Nat Genet
2015 Jul 01;477:803-8. doi: 10.1038/ng.3308.
Show Gene links
Show Anatomy links
Transcriptional regulator PRDM12 is essential for human pain perception.
Chen YC, Auer-Grumbach M, Matsukawa S, Zitzelsberger M, Themistocleous AC, Strom TM, Samara C, Moore AW, Cho LT, Young GT, Weiss C, Schabhüttl M, Stucka R, Schmid AB, Parman Y, Graul-Neumann L, Heinritz W, Passarge E, Watson RM, Hertz JM, Moog U, Baumgartner M, Valente EM, Pereira D, Restrepo CM, Katona I, Dusl M, Stendel C, Wieland T, Stafford F, Reimann F, von Au K, Finke C, Willems PJ, Nahorski MS, Shaikh SS, Carvalho OP, Nicholas AK, Karbani G, McAleer MA, Cilio MR, McHugh JC, Murphy SM, Irvine AD, Jensen UB, Windhager R, Weis J, Bergmann C, Rautenstrauss B, Baets J, De Jonghe P, Reilly MM, Kropatsch R, Kurth I, Chrast R, Michiue T, Bennett DL, Woods CG, Senderek J.
???displayArticle.abstract???
Pain perception has evolved as a warning mechanism to alert organisms to tissue damage and dangerous environments. In humans, however, undesirable, excessive or chronic pain is a common and major societal burden for which available medical treatments are currently suboptimal. New therapeutic options have recently been derived from studies of individuals with congenital insensitivity to pain (CIP). Here we identified 10 different homozygous mutations in PRDM12 (encoding PRDI-BF1 and RIZ homology domain-containing protein 12) in subjects with CIP from 11 families. Prdm proteins are a family of epigenetic regulators that control neural specification and neurogenesis. We determined that Prdm12 is expressed in nociceptors and their progenitors and participates in the development of sensory neurons in Xenopus embryos. Moreover, CIP-associated mutants abrogate the histone-modifying potential associated with wild-type Prdm12. Prdm12 emerges as a key factor in the orchestration of sensory neurogenesis and may hold promise as a target for new pain therapeutics.
???displayArticle.pubmedLink??? 26005867
???displayArticle.pmcLink??? PMC7212047
???displayArticle.link??? Nat Genet
???displayArticle.grants??? [+]
095698z/11/z Wellcome Trust , Medical Research Council , 102645 Wellcome Trust , MR/K000608/1 Medical Research Council , MRC_MR/K000608/1 Medical Research Council , WT102645 Wellcome Trust , P 23223 Austrian Science Fund FWF, MC_UU_12012/3 Medical Research Council , MR/J012742/1 Medical Research Council , Wellcome Trust
Species referenced: Xenopus laevis
Genes referenced: calca cdkn2c drg1 ebf3 foxg1 isl1 myc pax6 pax8 prdm12 s100a10 six3 vip
???displayArticle.morpholinos??? prdm12 MO1
???displayArticle.disOnts??? pain agnosia
Phenotypes: Xla Wt + prdm12 MO(Fig.3.d)
???attribute.lit??? ???displayArticles.show???
|
|
Figure 2 Phenotype of affected individuals with PRDM12 mutations. (a) Mutilation of tongue and lips, corneal opacity, scarring and mutilation of distal phalanges. Patients P17 and P18 (family J) represented a milder phenotype with sequelae such as facial scratching and diabetes-like foot ulcers. Consent to publish images of the individuals was obtained. (b) Sural nerve biopsy specimens showing selective loss of small-caliber myelinated axons. The total numbers of myelinated fibers per square millimeter were 4,692 (P6), 4,438 (P10) and 9,609 (healthy control). Semithin sections were stained with toluidine blue; scale bars, 20 μm. (c) Skin biopsies labeled with PGP9.5 (pan-neuronal marker), calcitonin gene-related peptide (CGRP, labeling a subpopulation of nociceptive primary afferents) and vasoactive intestinal peptide (VIP, a marker for autonomic nerve fibers). Although ample intraepidermal nerve endings (red arrowheads) were observed in the biopsy from a healthy donor, nerve fibers did not cross the dermal-epidermal border (red dashed line) in the affected subjectâs biopsy. In the biopsy from P11, dermal CGRP-immunoreactive nerve fibers were almost absent, and sweat glands were innervated by VIP-immunoreactive fibers, but at a reduced density. Scale bars, 50 μm (top two rows) or 20 μm (bottom row). |
|
|
Figure 3 A role for Prdm12 in sensory neuron development. (a) Whole-mount in situ hybridization of mouse embryos at E9.0 (left) identified expression of Prdm12 in neural folds (black arrowhead), which coincided with the earliest stage of neural crest cell delamination and migration (white arrowhead). Figure 3 A role for Prdm12 in sensory neuron development. (a) Whole-mount in situ hybridization of mouse embryos at E9.0 (left) identified expression of Prdm12 in neural folds (black arrowhead), which coincided with the earliest stage of neural crest cell delamination and migration (white arrowhead). In situ hybridization of whole embryos (middle) and transverse sections of cervical spinal cord (right) at E10.5 showed strong Prdm12 expression in DRG (black arrowheads). Scale bars: left, 250 μm; middle, 500 μm; right, 100 μm. (b) RT-PCR analysis confirmed Prdm12 expression throughout the whole period of DRG development and sensory neuron differentiation (E9.5âP14) and in mature DRG (P56). |
|
|
Figure 3 A role for Prdm12 in sensory neuron development. Quantitative RT-PCR of human iPSC-derived sensory neurons showed that PRDM12 expression peaked during neural crest specification. Changes in the expression of pluripotency markers and canonical sensory neuron markers confirmed successful differentiation. The schematic drawing above the heat map illustrates the stages of development during the differentiation of sensory neurons. D, day of differentiation process. |
|
|
Figure 3 A role for Prdm12 in sensory neuron development. (d) Knockdown of Prdm12 by a specific morpholino (MO) in Xenopus embryos caused irregular staining for markers of cranial sensory placode development (Ath3, Ebf3 and Islet1). Embryos injected with control MO or Prdm12 MO were analyzed at the late tailbud stage (stage 28) by whole-mount in situ hybridization; yellow arrowheads, profundal placode; green arrowheads, trigeminal placode. Scale bars, 200 μm. Normal gene expression domains of cranial placodes in Xenopus laevis are shown in the schematic drawing at the top of the panel (lateral view, late tailbud stage; modified from ref. 25). The results were categorized and quantified (n ⥠46 live embryos per condition). Statistical differences between expression in control MOâtreated and Prdm12 MOâtreated embryos are indicated. ***P < 0.001 (two-sided Mann-Whitney U-test). |
|
|
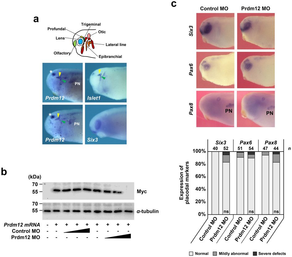
Supplementary Figure 8: Prdm12 expression and knockdown in Xenopus embryos. (a) Prdm12 expression overlapped with the sensory placode marker Islet1 (yellow and green arrowheads) but was absent from other cranial placodes such as lens (Six3). Whole-mount in situ hybridisation, lateral views of late tailbud-stage embryos (stage 26). Gene expression domains of cranial placodes (colored outlines) in Xenopus laevis are shown in the schematic drawing (lateral view, late tailbud stage (modified from25)). An asterisk marks Prdm12 expression in diencephalon. PN: expression in pronephros. (b) Inhibition of Myc-Prdm12 translation by specific morpholino. Embryos were co-injected with Myc-Prdm12 mRNA and Control MO (5, 10, 20 ng/embryo) or Prdm12 MO (5, 10, 20 ng/embryo) at 2-cell stage and protein extracts were obtained from 26-stage embryos. Western blotting analysis was performed with anti-Myc and anti-α-tubulin antibodies. (Note that in situ hybridisation is not suitable to measure Prdm12 knockdown as the morpholino affects protein translation but does not predictably change the rate of mRNA degradation.) (c) Knockdown of Prdm12 by Prdm12 MO only marginally affected lens placode markers Six3 and Pax6 and otic placode marker Pax8 in Xenopus embryos. Embryos injected with Control MO (20 ng/embryo) or Prdm12 MO (20 ng/embryo) were analyzed at late tailbud stage (stage 28) by whole-mount in situ hybridisation. For normal gene expression domains of cranial placodes see (a), PN: pronephros. The results were categorized and quantified (nâ¥â40 alive embryos per condition). Differences between Control MO- and Prdm12 MO-treated embryos were assessed statistically: ns, not significant (two-sided Mann-Whitney U-test). |
References [+] :
Adzhubei,
A method and server for predicting damaging missense mutations.
2010, Pubmed
Adzhubei, A method and server for predicting damaging missense mutations. 2010, Pubmed
Albrecht, The other trinucleotide repeat: polyalanine expansion disorders. 2005, Pubmed
Amir, Rett syndrome is caused by mutations in X-linked MECP2, encoding methyl-CpG-binding protein 2. 1999, Pubmed
Arnaud, SH3TC2/KIAA1985 protein is required for proper myelination and the integrity of the node of Ranvier in the peripheral nervous system. 2009, Pubmed
Bennett, Painful and painless channelopathies. 2014, Pubmed
Boshnjaku, Epigenetic regulation of sensory neurogenesis in the dorsal root ganglion cell line ND7 by folic acid. 2011, Pubmed
Breivik, Survey of chronic pain in Europe: prevalence, impact on daily life, and treatment. 2006, Pubmed
Cardoso, Specific interaction between the XNP/ATR-X gene product and the SET domain of the human EZH2 protein. 1998, Pubmed
Carvalho, A novel NGF mutation clarifies the molecular mechanism and extends the phenotypic spectrum of the HSAN5 neuropathy. 2011, Pubmed
Chambers, Combined small-molecule inhibition accelerates developmental timing and converts human pluripotent stem cells into nociceptors. 2012, Pubmed
Chen, Corrigendum: Transcriptional regulator PRDM12 is essential for human pain perception. 2015, Pubmed
Chittka, Transcription factor positive regulatory domain 4 (PRDM4) recruits protein arginine methyltransferase 5 (PRMT5) to mediate histone arginine methylation and control neural stem cell proliferation and differentiation. 2012, Pubmed
Choi, Predicting the functional effect of amino acid substitutions and indels. 2012, Pubmed
Cox, An SCN9A channelopathy causes congenital inability to experience pain. 2006, Pubmed
Crow, Genes and epigenetic processes as prospective pain targets. 2013, Pubmed
Cui, Association of SET domain and myotubularin-related proteins modulates growth control. 1998, Pubmed
Denk, Chronic pain: emerging evidence for the involvement of epigenetics. 2012, Pubmed
Doppler, Disruption of nodal architecture in skin biopsies of patients with demyelinating neuropathies. 2013, Pubmed
Dubin, Nociceptors: the sensors of the pain pathway. 2010, Pubmed
Einarsdottir, A mutation in the nerve growth factor beta gene (NGFB) causes loss of pain perception. 2004, Pubmed
Endo, Chromatin modification of Notch targets in olfactory receptor neuron diversification. 2011, Pubmed
Goldberg, Human Mendelian pain disorders: a key to discovery and validation of novel analgesics. 2012, Pubmed
Grove, The hem of the embryonic cerebral cortex is defined by the expression of multiple Wnt genes and is compromised in Gli3-deficient mice. 1998, Pubmed , Xenbase
Hall, The neural crest and neural crest cells: discovery and significance for theories of embryonic organization. 2008, Pubmed
Harland, In situ hybridization: an improved whole-mount method for Xenopus embryos. 1991, Pubmed , Xenbase
Higuchi, A general method of in vitro preparation and specific mutagenesis of DNA fragments: study of protein and DNA interactions. 1988, Pubmed
Hohenauer, The Prdm family: expanding roles in stem cells and development. 2012, Pubmed , Xenbase
Holmes, Anti-NGF painkillers back on track? 2012, Pubmed
Hu, Epigenetic control on cell fate choice in neural stem cells. 2012, Pubmed
Huang, The PR domain of the Rb-binding zinc finger protein RIZ1 is a protein binding interface and is related to the SET domain functioning in chromatin-mediated gene expression. 1998, Pubmed
Hughes, Mechanistic insight into the pathology of polyalanine expansion disorders revealed by a mouse model for X linked hypopituitarism. 2013, Pubmed
Indo, Mutations in the TRKA/NGF receptor gene in patients with congenital insensitivity to pain with anhidrosis. 1996, Pubmed
Jakovcevski, Epigenetic mechanisms in neurological disease. 2012, Pubmed
Jobe, Crosstalk among Epigenetic Pathways Regulates Neurogenesis. 2012, Pubmed
Kinameri, Prdm proto-oncogene transcription factor family expression and interaction with the Notch-Hes pathway in mouse neurogenesis. 2008, Pubmed
Kleefstra, Loss-of-function mutations in euchromatin histone methyl transferase 1 (EHMT1) cause the 9q34 subtelomeric deletion syndrome. 2006, Pubmed
Klein, Mutations in DNMT1 cause hereditary sensory neuropathy with dementia and hearing loss. 2011, Pubmed
Leipold, A de novo gain-of-function mutation in SCN11A causes loss of pain perception. 2013, Pubmed
Ma, Neurogenin1 and neurogenin2 control two distinct waves of neurogenesis in developing dorsal root ganglia. 1999, Pubmed , Xenbase
Merskey, The lateralisation of pain. 1979, Pubmed
Moore, hamlet, a binary genetic switch between single- and multiple- dendrite neuron morphology. 2002, Pubmed
Ng, Accounting for human polymorphisms predicted to affect protein function. 2002, Pubmed
Nicholas, The molecular landscape of ASPM mutations in primary microcephaly. 2009, Pubmed
Ochoa, The normal sural nerve in man. I. Ultrastructure and numbers of fibres and cells. 1969, Pubmed
Rossi, Transcriptional control of Rohon-Beard sensory neuron development at the neural plate border. 2009, Pubmed
Rozenblatt-Rosen, The C-terminal SET domains of ALL-1 and TRITHORAX interact with the INI1 and SNR1 proteins, components of the SWI/SNF complex. 1998, Pubmed
Sato, Neural crest determination by co-activation of Pax3 and Zic1 genes in Xenopus ectoderm. 2005, Pubmed , Xenbase
Schlosser, Induction and specification of cranial placodes. 2006, Pubmed , Xenbase
Schwarz, MutationTaster2: mutation prediction for the deep-sequencing age. 2014, Pubmed
Stendel, SH3TC2, a protein mutant in Charcot-Marie-Tooth neuropathy, links peripheral nerve myelination to endosomal recycling. 2010, Pubmed
Stewart, Lost productive time and cost due to common pain conditions in the US workforce. 2003, Pubmed
Tan, Essential roles of the histone methyltransferase ESET in the epigenetic control of neural progenitor cells during development. 2012, Pubmed
Wong, SNPdryad: predicting deleterious non-synonymous human SNPs using only orthologous protein sequences. 2014, Pubmed
Wright, Genomic study of congenital insensitivity to pain provides new avenues for the development of analgesics. 2015, Pubmed
Yang, Prdm12 is induced by retinoic acid and exhibits anti-proliferative properties through the cell cycle modulation of P19 embryonic carcinoma cells. 2013, Pubmed
Young, Characterizing human stem cell-derived sensory neurons at the single-cell level reveals their ion channel expression and utility in pain research. 2014, Pubmed
Zannino, prdm12b specifies the p1 progenitor domain and reveals a role for V1 interneurons in swim movements. 2014, Pubmed
