XB-ART-50639
PLoS One
2015 May 06;105:e0127271. doi: 10.1371/journal.pone.0127271.
Show Gene links
Show Anatomy links
The Inner Nuclear Membrane Protein Nemp1 Is a New Type of RanGTP-Binding Protein in Eukaryotes.
Shibano T, Mamada H, Hakuno F, Takahashi S, Taira M.
???displayArticle.abstract???
The inner nuclear membrane (INM) protein Nemp1/TMEM194A has previously been suggested to be involved in eye development in Xenopus, and contains two evolutionarily conserved sequences in the transmembrane domains (TMs) and the C-terminal region, named region A and region B, respectively. To elucidate the molecular nature of Nemp1, we analyzed its interacting proteins through those conserved regions. First, we found that Nemp1 interacts with itself and lamin through the TMs and region A, respectively. Colocalization of Nemp1 and lamin at the INM suggests that the interaction with lamin participates in the INM localization of Nemp1. Secondly, through yeast two-hybrid screening using region B as bait, we identified the small GTPase Ran as a probable Nemp1-binding partner. GST pulldown and co-immunoprecipitation assays using region B and Ran mutants revealed that region B binds directly to the GTP-bound Ran through its effector domain. Immunostaining experiments using transfected COS-7 cells revealed that full-length Nemp1 recruits Ran near the nuclear envelope, suggesting a role for Nemp1 in the accumulation of RanGTP at the nuclear periphery. At the neurula-to-tailbud stages of Xenopus embryos, nemp1 expression overlapped with ran in several regions including the eye vesicles. Co-knockdown using antisense morpholino oligos for nemp1 and ran caused reduction of cell densities and severe eye defects more strongly than either single knockdown alone, suggesting their functional interaction. Finally we show that Arabidopsis thaliana Nemp1-orthologous proteins interact with A. thaliana Ran, suggesting their evolutionally conserved physical and functional interactions possibly in basic cellular functions including nuclear transportation. Taken together, we conclude that Nemp1 represents a new type of RanGTP-binding protein.
???displayArticle.pubmedLink??? 25946333
???displayArticle.pmcLink??? PMC4422613
???displayArticle.link??? PLoS One
Species referenced: Xenopus laevis
Genes referenced: banf1 emd h3-3a lemd3 lgals4.2 myc nemp1 nup153 pycard ran
???displayArticle.antibodies??? H3f3a Ab12
???displayArticle.morpholinos??? nemp1 MO1 ran MO2 tmem194a MO2
???attribute.lit??? ???displayArticles.show???
|
|
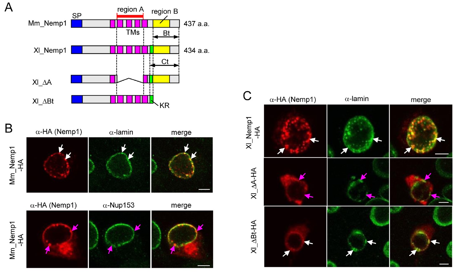
Fig 1. Colocalization of Nemp1 and lamins through region A. (A) The diagram of Xl_Nemp1 and Mm_Nemp1. Xl_Nemp1 but not Mm_Nemp1 contains the KR sequence. Blue, magenta, green, and yellow boxes represent signal peptides (SP), transmembrane domains (TMs), KR sequence, and region B, respectively. (B,C) Confocal analysis was performed using transfected COS-7 cells. (B) Mm_Nemp1-HA with lamin or Nup153. Transfected cells were stained with anti-HA (red) and anti-lamin or anti-Nup153 (green) antibody. Scale bars, 5 μm. (C) Xl_Nemp1-HA or its deletion mutants with lamin. Transfected cells were stained with anti-HA (red) and anti-lamin (green) antibodies. Scale bars, 5 μm. |
|
|
Fig 2. Oligomerization of Nemp1 through the TMs. A. Co-IP of Xl_Nemp1 with Xl_Nemp1 itself, MAN1, or Emerin. Xl_Nemp1-HA mRNA was coinjected into the animal pole region of two cell stage Xenopus embryos with mRNA for Xl_Nemp1-Myc, XMAN1-Myc, or Hs_emerin-Myc. Injected embryos were collected at the late blastula stage (stage 9) and lysed with lysis buffer A. Black arrowheads, expected product bands; white arrowheads, immunoglobulin bands; asterisks, shifted bands of Emerin due to phosphorylation [40]. B. Co-IP of Nemp1 with its deletion constructs. mRNA for Xl_Nemp1-HA was injected into Xenopus embryos with mRNA for deletion constructs of Xl_Nemp1-Myc. Deletion constructs of Nemp1, δN, δA, δTM, δB, N, SP+A, SP+B, and Ct (δ, deleted; N, the N-terminal region; A, region A; TM, transmembrane domains; B, region B; SP, signal peptide; Ct, the C-terminal region; S2 Fig for diagrams) were used (see [10] for more detail). After immunoprecipitation against Myc, western blotting was performed with anti-Myc or-HA antibody as indicated below each panel. |
|
|
Fig 3. Interaction of region B with RanGTP. A. Yeast two hybrid screening. Left panel, schematic representation of the bait, the Bt region of Mm_Nemp1 (DBD-Mm_Bt). Right panels, colony formation (in duplicate) of yeast AH109 cells transformed with DBD (upper) or DBD-Mm_Bt (lower) with AD-Mm_Ran on plates lacking tryptophan, leucine, and adenine. DBD, the DNA binding domain of Gal4; AD, the activation domain of Gal4. B. Co-IP of region B with Ran or its mutants using Xenopus embryos. mRNA for HA-tagged Mm_Bt was coinjected into Xenopus embryos with mRNA for a Myc-tagged construct of Mm_Ran, the RanGDP form mutant T24N, the RanGTP form mutant Q69L, or EGFP. Experimental conditions were the same as in Fig 2. C. GST pulldown assays using Xenopus embryo lysates. Purified GST or GST-Mm_Bt protein absorbed onto glutathione-Sepharose beads were incubated with lysates of Xenopus embryos, which had been injected with mRNA for HA-Mm_Ran, HA-T24N, or HA-Myc-Q69L (500 pg/embryo). Proteins bound to the beads were analyzed by western blotting. D. In vitro binding assays with recombinant proteins, Myc-Mm_RanQ69L(GTP) and GST-Mm_Bt. Purified GST-Mm_Bt or GST (2.8 μg) was incubated with purified Myc-RanQ69L (5 μg), which had been loaded with 2 mM GTP in the binding buffer. E. Co-IP of Mm_Ran mutants T42A and δC with Mm_Bt-HA using Xenopus embryos. mRNA for HA-tagged Mm_Bt was coinjected into Xenopus embryos with mRNA for Myc-tagged Mm_Ran, or its mutants (T42A or δC). Unnecessary lanes were removed from a single blot. F. GST pulldown assays of GST-Mm_RanQ69L, importin β and Mm_Bt. Xenopus embryos were injected with mRNA for FLAG-tagged importin β. Lysates were added with 0.1, 1, 10 μg of recombinant Mm_Bt and glutathione beads absorbed 10 μg of GST-RanQ69L. Western blotting was performed with antibodies as indicated below each panel. Arrowheads, expected product bands. |
|
|
Fig 4. The binding region of region B for Ran. A. Co-IP of Mm_Ran with deletion constructs of Mm_Bt. Left panel, schematic structures of Mm_Bt deletion constructs. Right panels, western blotting of immunoprecipitated proteins or lysates as indicated. mRNA for HA-tagged Mm_Bt constructs was injected with mRNA for Myc-tagged Mm_Ran into Xenopus embryos. Arrowheads, expected bands; B. Co-IP of Xl_Ran with Xl_Bt or Xl_Bt_δBBS. Left panel, schematic structures of Xl_Bt and Xl_Bt_δBBS constructs. Right panels, western blotting of immunoprecipitated proteins or lysates as indicated. Experimental conditions (A, B) were the same as in Fig 3. |
|
|
Fig 5. The interaction of Nemp1 with Ran at the NE. (A) Co-IP of Nemp1 with Ran or its mutants using Xenopus embryos. mRNA for HA-tagged Mm_Nemp1 was coinjected into Xenopus embryos with mRNA for a Myc-tagged construct of Mm_Ran or its mutants (T24N, Q69L, T42A, δC). Injected embryos were collected at the mid blastula stage (stage 9) and lysed with lysis buffer B. Black arrowheads, modified forms of Nemp1. This data is the same as lanes 1â6 shown in S3 Fig (B) Colocalization of Ran with Nemp1 at the nuclear periphery. COS-7 cells were transfected with Myc-Mm_Ran (red) with or without Mm_Nemp1-HA (green), and analyzed by confocal analysis. DNA was counterstained with SytoxGreen (blue). Scale bars, 5 μm. |
|
|
Fig 6. Phosphorylation of Nemp1. A. Developmental analysis for modified Xl_Nemp1. Xenopus embryos were injected with mRNA for Xl_Nemp1-HA and collected at the indicated stages (St.). Lysates were subjected to western blotting with anti-HA or β tubulin antibody (loading control). uc, uninjected control. B. In vitro alkaline phosphatase assay of Xl_Nemp1. Lysates were prepared at the late blastula stage (stage 9). Xl_Nemp1-HA was immunoprecipitated by anti-HA antibody and treated with (+) or without (-) calf intestinal alkaline phosphatase (CIAP). C. In vitro alkaline phosphatase assay of Mm_Nemp1. Lysates were prepared at the mid blastula stage (stages 8â8.5), and treated with (+) or without (-) λ protein phosphatase (λPP). D. Co-IP of Mm_Ran with phosphorylation site mutants of Mm_Nemp1. mRNA for Myc-tagged Mm_Ran was injected into Xenopus embryos with mRNA for HA-tagged Mm_Nemp1, its alanine mutant (5SA), or its glutamic acid mutant (5SE). Injected embryos were collected at the mid blastula stage and lysed with lysis buffer B. This data is the same as lanes 1, 2, 7, and 8 shown in S3 Fig Black arrowheads, modified forms. |
|
|
Fig 7. Cooperativity of Nemp1 and Ran in early eye development. A. Spatiotemporal expression of Xenopus ran in the early development. Developmental stages are indicated. (a) Lateral view. (b, c) Dorsal view with the anterior side up. (d) Lateral view with the dorsal side up. opv, optic vesicles; otv, otic vesicles; ba, branchial arches. B. Eye defect phenotypes by knockdown of nemp1 and ran. nemp1MOs (5â20 ng) and n-βxgal mRNA as a tracer (blue) were injected into the animal pole region of a dorsal blastomere at the four cell stage with ranMO or standard control MO (stdMO). Upper panels show eye-defect phenotypes at the tailbud stage (around stage 35) as indicated. The lower bar graph shows percentages of eye defects at tailbud stages. n, the number of embryos examined; exp, the number of independent experiments. |
|
|
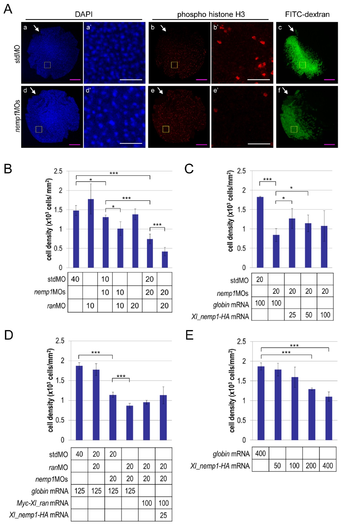
Fig 8. Reduction of cell densities by co-knockdown of nemp1 and ran. (A) A. Effects of nemp1MOs on cell densities. Dorsoanterior views (a, b, c, d, e, f) of embryos are shown. Yellow boxes in a, b, d, and e correspond to enlarged areas aâ, bâ, dâ, and eâ, respectively. Upper panels, stdMO (40 ng/embryo); lower panels, nemp1MOs and stdMO (20 ng each/embryo) (the same experiment as in panel B). Embryos were injected with MOs and FITC-dextran as a tracer, fixed at stages 12.5â13, and immunostained with anti-phospho histone H3 antibody (red). DAPI was used for nuclear staining. White arrowheads, positions of blastopores; magenta scale bars, 500 μm; white scale bars, 100 μm. (B)B. Synergistic effects of nemp1MOs and ranMOs on cell densities. Combinations of MOs and amounts (ng/embryo) are as indicated. Experiments were repeated three times and similar results were obtained, one of which is presented here. DAPI-stained nuclei were counted in FITC-positive areas. C,D. Rescue of reduced cell density in morphants by mRNA injection. Combinations of MOs and mRNAs as well as amounts of MO (ng/embryo) and mRNA (pg/embryo) are as indicated. Injected embryos were fixed and immunostained using antiâHA antibody. DAPI-stained nuclei were counted in EGFP-HA positive areas. (E) E. Reduction of cell densities by overexpression of Nemp1. Injected mRNA and amount (pg/embryo) are as indicated. DAPI-stained nuclei were counted in EGFP-HA positive areas. *, P<0.05; ***, P<0.005; error bars, standard deviation. |
|
|
Fig 9. Evolutionary conservation of Ran binding of region B in Arabidopsis. A. Co-IP of At_Nemp and At_Ran. Because region B of At_Nemp proteins are not well defined by comparison to vertebrate Nemp1, which is attributed to low amino acid conservation, the entire C-terminal regions downstream of the last TM (named Ct, see S7 Fig C) were used for co-IP experiments. mRNA for GFP-tagged At_Ct constructs were injected with mRNA for Myc-tagged At_Ran2 into Xenopus embryos. B. Co-IP of At_Nemp with Mm_Ran or Mm_Nemp1 with At_Ran2. Xenopus embryos were coinjected with combinations of mRNAs as indicated. Experimental conditions were the same as in Fig 3. Black arrowhead, expected product bands; white arrowheads, cross-reacted bands. After immunoprecipitation against HA, western blotting was performed with anti-Myc or HA antibody as indicated. |
|
|
S1 Fig. NLS function of the Xenopus KR sequence and Mm_Bt. (A) Subcellular localization of GST-mRFP fusion constructs for the Xenopus KR sequence. Upper panel, schematic representation of GST-mRFP fusion constructs. KRa, KRb, and KRm were derived from the KR of Xl_Nemp1a, Xl_Nemp1b, and the corresponding region of Mm_Nemp1, respectively. KRa (δR) is a deletion mutant of KRa. Lower panels, subcellular localization of GST-mRFP fusion constructs. COS-7 cells were transfected with HA-tagged GST-mRFP fusion constructs as indicated, fixed, and stained with anti-HA antibody (red) and SYTOX Green for DNA. Scale bars, 5 μm. (B) Subcellular localization of Mm_Bt and its GST-mRFP- HA construct. COS-7 cells were transfected with the HA-tagged mouse Bt construct (Mm_Bt-HA) or GSTmRFP- Mm_Bt-HA, fixed, and stained with anti-HA antibody (red) and SYTOX Green for DNA. GST-mRFP-Mm_Bt-HA exhibited cytoplasmic localization, but also nuclear localization in some cases. Scale bars, 5 μm. We have previously shown that Myc-tagged Xl_Ct and KR constructs but not Xl_Bt (see Fig 1A) is localized to the nucleus, suggesting NLS function of the KR sequence [10]. Therefore, we systematically examined the nuclear localization activity of KR, using GST-mRFP-HA, which alone cannot be transported into the nucleus because of its large molecular mass (122 kDa as a dimer under the native conditions). GST-mRFP-HA was fused with short peptides related to the KR sequence, and the fusion constructs were analyzed for their ability to localize to the nucleus. As shown in S1 Fig A, GST-mRFP-HA alone was localized in the cytoplasm, whereas the SV40NLS fusion, which served as a positive control, exhibited nuclear localization. Similarly, the KR fusion proteins, KRa and KRb, which were derived from the Xenopus homoeologs of Nemp1, Nemp1a and Nemp1b, exhibited nuclear localization, whereas the KRa(δR) fusion did not, indicating that both KRa and KRb sequences function as NLSs (S1 Fig B) and that the first Arg residue of the RKIKXKRAK (X is R or L) motif is required for this activity. We also analyzed a short sequence from Mm_Nemp1, whose position corresponds to that of KR in Xl_Nemp1, named KRm, though KRm does not contain a canonical NLS sequence. As expected, KRm did not elicit NLS function (S1 Fig A). However, although Mm_Bt does not have a canonical NLS sequence either, HA-tagged Mm_Bt exhibited nuclear localization (S1 Fig B; upper panels). Therefore, we analyzed NLS function of Mm_Bt suing GST-mRFP-HA, and observed that GST-mRFP-Mm_Bt-HA exhibited weak nuclear localization (middle panels, compare with GST-mRFP-HA negative control), and, in a few cases, it was exclusively localized to the nucleus (lower panels), suggesting that Mm_Bt could have NLS function. Thus, we conclude that the C terminal region of Nemp1 proteins (that is, KR in Xenopus and Bt in mouse) exhibits NLS function. (TIF) |
|
|
S2 Fig. Diagram of deletion constructs of Xl_Nemp1. These deletion constructs were used in Fig 2B. Blue, signal peptides (SP); magenta, transmembrane domains (TMs); green, KR sequence; yellow, region B. (TIF) |
|
|
S3 Fig. Co-IP of Nemp1 with Ran using Xenopus embryos. This is the original data for Figs 5A and 6D. mRNA for HA-tagged Mm_Nemp1 or its mutants (5SA, 5SE) was coinjected into Xenopus embryos with mRNA for a Myc-tagged construct of Mm_Ran (WT) or its mutants (T24N, Q69L, T42A, δC). Injected embryos were collected at the mid blastula stage (stages 8â8.5) and lysed with lysis buffer B for Co-IP. Black arrowheads, modified forms of Nemp1- HA. Note that WT Nemp1 has two major modified bands (lane 2) and co-expression with Ran(T24N; a GDP form) enhanced these modifications (lane 3). Also note that the upper modified band disappeared in 5SA and 5SE constructs (lanes 7, 8), suggesting that all or some of these five serine residues are involved in modification (phosphorylation) by functioning as either phosphorylation sites or recognition sites or both, and that there are other phosphorylation sites besides there five serine residues. (TIF) |
|
|
S4 Fig. Amino acid sequence alignment of Nemp proteins. Only region A (red box) and region B (green box) were aligned for Mm_Nemp1, Mm_Nemp2, Xl_Nemp1b, Dm_Nemp, At_Nemp-A, At_Nemp-B, At_Nemp-C, and Mb_Nemp. Dots, identical amino acid residues; hyphens, gaps; dashed line, DUF2215 domain. The KR sequence and BAF binding sites are colored in yellow as indicated. Blue boxes indicates phosphorylation sites in Mm_Nemp1 and the corresponding serine residues in other species. The serine residues corresponding to Ser-366, Ser-376, and Ser380 (but not Ser419, and Ser420) in Mm_Nemp1 are conserved in Xl_Nemp1. BAF binding sites containing Ser380 are conserved in vertebrate Nemp1 and Nemp2, but not in others. At, Arabidopsis thaliana; Dm, Drosophila melanogaster; Mb, Monosiga brevicollis (choanoflagellate); Mm, Mus musculus; Xl, Xenopus laevis. (TIF) |
|
|
S5 Fig. Specificity of ranMO. Nucleotide sequences of Xl_ran-a, b mRNAs around the initiation codon (underlined), and ranMO (upper panel). Western blot analysis of Myc-tagged Xl_Ran fusion protein (lower panel). ranMO or stdMO (60 ng) was injected into both blastomeres of two cell stage embryos, and followed by injection with either 200 pg of Xl_Ran-Myc or Myc-Xl_Ran mRNA.-, embryos injected with mRNA alone. (TIF) |
|
|
S6 Fig. Gain- and loss-of-function experiments for the ratio of mitotic cells. Combinations of injected MOs and mRNAs as well as amounts of MO (ng/embryo) and mRNA (pg/embryo) are as indicated. Experiment conditions are the same as in Fig 8. (A) Reduction of the ratio of mitotic cells by co-knockdown of Nemp1 and Ran. Similar tendencies were obtained from the three experiments and statistically significant differences was observed in one of them. Nuclei stained with DAPI or immunostained for phospho histone H3 were counted in FITC-positive areas. (B) Reduction of the ratio of mitotic cells by overexpression of Nemp1. DAPI-stained nuclei were counted in EGFP-HA positive areas. , P<0.05; , P <0.005; error bars, standard deviation. (TIF) |
|
|
S7 Fig. Phylogenetic and syntenic analyses of the Nemp family. A. Phylogenetic analysis. A phylogenetic tree was constructed by the Maximum Likelihood (ML) method using Treefinder with the protein matrix LG after amino acid sequences of the DUF2215 domain in various organisms were aligned using the ClustalW alignment tool with the Gonnet series protein weight matrix (see S4 Fig) and trimmed using trimAl. Values beside nodes show the number of times that a node was supported in 1000 bootstrap pseudoreplication. Arabidopsis Nemp homologs (At_Nemp-A, B, and C) serve as outgroups. Note that Nemp is evolutionary conserved from metazoans to choanoflagellates to plants, mainly in the terminal part of region A (see S4 Fig). In vertebrates, a Nemp1 homolog, named TMEM194B or Nemp2, is present in the genome databases of zebrafish, chick, mice, and humans. A de novo phylogenetic tree revealed that Nemp1 and Nemp2 form sister groups in vertebrates (not shown), indicating that Nemp2 is the vertebrate paralog of Nemp1. Abbreviations of species and common names are as follows: plant Arabidopsis thaliana (At), Florida lancelet Branchiostoma floridae (Bf), nematode Caenorhabditis elegans (Ce), ascidian Ciona intestinalis (Ci), Drosophila melanogaster (Dm), zebrafish Danio rerio (Dr), chick Gallus gallus (Gg), human Homo sapiens (Hs), choanoflagellate Monosiga brevicollis (Mb), mouse Mus musculus (Mm), sea anemone Nematostella vectensis (Nv), African clawed frog Xenopus laevis (Xl), and western clawed frog Xenopus tropicalis (Xt). Accession numbers of amino acid sequences: Hs_Nemp1, O14524; Mm_Nemp1, Q6ZQE4; Gg_Nemp1, XM_001232566; Xl_Nemp1a, NP_001090391; Xl_Nemp1b, NP_001091224; Xt_Nemp1, NP_001034832; Dr_Nemp1, XP_683418; Hs_Nemp2, A6NFY4; Mm_Nemp2, Q8CB65; Gg_Nemp2, Q5ZJY9; Dr_Nemp2, XP_693037; Bf_Nemp, XP_002585718; Ci_Nemp, AK116477; Sk_Nemp, XP_002741981; Sp_Nemp, XP_001196379; Dm_Nemp, NP_573142; Ce_Nemp, NP_497202; Nv_Nemp, XP_001640959; At_Nemp-A, NM_102639; At_Nemp-B, NM_001037091; At_Nemp-C, NM_114844; Mb_Nemp, XP_001742508. B. Conserved synteny of vertebrate nemp2 genes. A boat-shape object represents a gene with a direction, in which the tip of boat corresponds to the 3’ end of the gene. Genes indicated with a same color mean orthologous genes, in which white boats indicates unrelated genes. Black boats indicate nemp2. Black circles indicate the ends of chromosomes or scaffolds. These maps are drawn based on JGI Metazome data, with some manual editing and corrections. The corresponding synteny maps of X. laevis (ver. 7.1) and X. tropicalis (ver. 7.1) suggest that Xenopus species do not have nemp2 orthologs. In addition, EST databases for X. laevis and X. tropicalis do not contain nemp2-like sequences. C. Diagram of Arabidopsis Nemp-A,-B, and-C proteins. According to the Arabidopsis genome sequence, typical signal peptide (SP) sequences were not detected in At_Nemp-B and At_Nemp-C. At_Nemp-C is predicted to contain six TMs, but the last two TMs may be a single TM. Colored boxes: blue, signal peptides (SP); magenta, transmembrane domains (TMs); yellow, region B. |
References [+] :
Bamba,
The GTPase Ran regulates chromosome positioning and nuclear envelope assembly in vivo.
2002, Pubmed,
Xenbase
Bamba, The GTPase Ran regulates chromosome positioning and nuclear envelope assembly in vivo. 2002, Pubmed , Xenbase
Bian, An enzyme assisted RP-RPLC approach for in-depth analysis of human liver phosphoproteome. 2014, Pubmed
Chook, Structure of the nuclear transport complex karyopherin-beta2-Ran x GppNHp. 1999, Pubmed
Daub, Kinase-selective enrichment enables quantitative phosphoproteomics of the kinome across the cell cycle. 2008, Pubmed
Dephoure, A quantitative atlas of mitotic phosphorylation. 2008, Pubmed
Ellis, Aberrant intracellular targeting and cell cycle-dependent phosphorylation of emerin contribute to the Emery-Dreifuss muscular dystrophy phenotype. 1998, Pubmed
Feldherr, Variations in signal-mediated nuclear transport during the cell cycle in BALB/c 3T3 cells. 1994, Pubmed , Xenbase
Gruenbaum, The nuclear lamina comes of age. 2005, Pubmed
Hahn, Importin β-type nuclear transport receptors have distinct binding affinities for Ran-GTP. 2011, Pubmed
Harland, In situ hybridization: an improved whole-mount method for Xenopus embryos. 1991, Pubmed , Xenbase
Hiratani, Selective degradation of excess Ldb1 by Rnf12/RLIM confers proper Ldb1 expression levels and Xlim-1/Ldb1 stoichiometry in Xenopus organizer functions. 2003, Pubmed , Xenbase
Hocevar, Identification of protein kinase C (PKC) phosphorylation sites on human lamin B. Potential role of PKC in nuclear lamina structural dynamics. 1993, Pubmed
Huang, No interaction of barrier-to-autointegration factor (BAF) with HIV-1 MA, cone-rod homeobox (Crx) or MAN1-C in absence of DNA. 2011, Pubmed
Hughes, The role of the ran GTPase in nuclear assembly and DNA replication: characterisation of the effects of Ran mutants. 1998, Pubmed , Xenbase
Kettenbach, Quantitative phosphoproteomics identifies substrates and functional modules of Aurora and Polo-like kinase activities in mitotic cells. 2011, Pubmed
King, Karyopherin-mediated import of integral inner nuclear membrane proteins. 2006, Pubmed
Korfali, The nuclear envelope proteome differs notably between tissues. 2012, Pubmed
Li, A map of the interactome network of the metazoan C. elegans. 2004, Pubmed
Ma, Perinuclear and nuclear envelope localizations of Arabidopsis Ran proteins. 2007, Pubmed
Mamada, Involvement of an inner nuclear membrane protein, Nemp1, in Xenopus neural development through an interaction with the chromatin protein BAF. 2009, Pubmed , Xenbase
Mansharamani, Direct binding of nuclear membrane protein MAN1 to emerin in vitro and two modes of binding to barrier-to-autointegration factor. 2005, Pubmed
Markiewicz, The inner nuclear membrane protein emerin regulates beta-catenin activity by restricting its accumulation in the nucleus. 2006, Pubmed
Merkle, Nucleo-cytoplasmic transport of proteins and RNA in plants. 2011, Pubmed
Mii, Secreted Frizzled-related proteins enhance the diffusion of Wnt ligands and expand their signalling range. 2009, Pubmed , Xenbase
Murphy, A T42A Ran mutation: differential interactions with effectors and regulators, and defect in nuclear protein import. 1997, Pubmed
Onuma, Expression of the Xenopus GTP-binding protein gene Ran during embryogenesis. 2000, Pubmed , Xenbase
Osada, XMAN1, an inner nuclear membrane protein, antagonizes BMP signaling by interacting with Smad1 in Xenopus embryos. 2003, Pubmed , Xenbase
Peter, In vitro disassembly of the nuclear lamina and M phase-specific phosphorylation of lamins by cdc2 kinase. 1990, Pubmed
Ploski, Paired-type homeodomain transcription factors are imported into the nucleus by karyopherin 13. 2004, Pubmed
Sharma, Ultradeep human phosphoproteome reveals a distinct regulatory nature of Tyr and Ser/Thr-based signaling. 2014, Pubmed
Shibano, Recombinant Tol2 transposase with activity in Xenopus embryos. 2007, Pubmed , Xenbase
Stewart, Molecular mechanism of the nuclear protein import cycle. 2007, Pubmed
Tseng, Temporal control of nuclear envelope assembly by phosphorylation of lamin B receptor. 2011, Pubmed
Vernon, The developmental expression of cell cycle regulators in Xenopus laevis. 2003, Pubmed , Xenbase
Vetter, Structure of a Ran-binding domain complexed with Ran bound to a GTP analogue: implications for nuclear transport. 1999, Pubmed
Villa Braslavsky, Different structural and kinetic requirements for the interaction of Ran with the Ran-binding domains from RanBP2 and importin-beta. 2000, Pubmed
Wilson, The nuclear envelope at a glance. 2010, Pubmed
Wu, Intracellular trafficking of MAN1, an integral protein of the nuclear envelope inner membrane. 2002, Pubmed
Zuleger, The nuclear envelope as a chromatin organizer. 2011, Pubmed
