XB-ART-50616
Hum Mol Genet
2014 Sep 15;2318:4875-86. doi: 10.1093/hmg/ddu201.
Show Gene links
Show Anatomy links
Genetically induced dysfunctions of Kir2.1 channels: implications for short QT3 syndrome and autism-epilepsy phenotype.
Ambrosini E, Sicca F, Brignone MS, D'Adamo MC, Napolitano C, Servettini I, Moro F, Ruan Y, Guglielmi L, Pieroni S, Servillo G, Lanciotti A, Valvo G, Catacuzzeno L, Franciolini F, Molinari P, Marchese M, Grottesi A, Guerrini R, Santorelli FM, Priori S, Pessia M.
???displayArticle.abstract???
Short QT3 syndrome (SQT3S) is a cardiac disorder characterized by a high risk of mortality and associated with mutations in Kir2.1 (KCNJ2) channels. The molecular mechanisms leading to channel dysfunction, cardiac rhythm disturbances and neurodevelopmental disorders, potentially associated with SQT3S, remain incompletely understood. Here, we report on monozygotic twins displaying a short QT interval on electrocardiogram recordings and autism-epilepsy phenotype. Genetic screening identified a novel KCNJ2 variant in Kir2.1 that (i) enhanced the channel's surface expression and stability at the plasma membrane, (ii) reduced protein ubiquitylation and degradation, (iii) altered protein compartmentalization in lipid rafts by targeting more channels to cholesterol-poor domains and (iv) reduced interactions with caveolin 2. Importantly, our study reveals novel physiological mechanisms concerning wild-type Kir2.1 channel processing by the cell, such as binding to both caveolin 1 and 2, protein degradation through the ubiquitin-proteasome pathway; in addition, it uncovers a potential multifunctional site that controls Kir2.1 surface expression, protein half-life and partitioning to lipid rafts. The reported mechanisms emerge as crucial also for proper astrocyte function, suggesting the need for a neuropsychiatric evaluation in patients with SQT3S and offering new opportunities for disease management.
???displayArticle.pubmedLink??? 24794859
???displayArticle.pmcLink??? PMC4140467
???displayArticle.link??? Hum Mol Genet
???displayArticle.grants??? [+]
GGP11188 Telethon, TI_GGP11188 Telethon
Species referenced: Xenopus laevis
Genes referenced: actl6a kcnj2
GO keywords: ATP-sensitive potassium channel complex
???displayArticle.disOnts??? short QT syndrome [+]
???displayArticle.omims??? SHORT QT SYNDROME 3; SQT3
???attribute.lit??? ???displayArticles.show???
|
|
Figure 1. Mutation detection by sequence analysis of the KCNJ2 coding region. (A) Pedigree of the family harboring a novel mutations in KCNJ2. Squares are males and circles females; solid black symbols represent propositi and slash deceased individual. (B) ECG recording from propositi showing shortened QT interval (heart rate, 87 bpm; QT 275 ms; paper speed 25 mm/s). (C) Electropherograms showing the heterozygous c.1037A>C transition (arrow-headed), predicting a novel non-synonymous p.K346T variant in propositi compared with the sequence of a healthy individual (WT). (D) Alignments of several KCNJ2 sequences flanking the K346T substitution (K/T, arrow-headed) showing that this residue is highly conserved in several vertebrate species. (E) Schematic representation of the membrane topology of a human Kir2.1 subunit indicating the position of the p.K346T variant. |
|
|
Figure 2. The K346T mutation increases Kir2.1 currents. Sample current families recorded from oocytes expressing WT (A) or K346T (B) mRNA (the pulse protocol is shown as inset). (C) I–V relationships for WT (white circles, 3 ng) and K346T (black circles, 3 ng) channels. (D) Current amplitudes recorded at −100 mV from cells injected with the indicated mRNAs whose amounts are reported in brackets (mean ± SEM; n = 120; *P < 0.05; **P < 0.01). (E) Current amplitudes recorded at −60 mV for WT (white circles) and K346T (black circles) channels and plotted as a function of time after mRNA injection (mean ± SEM; n = 6). |
|
|
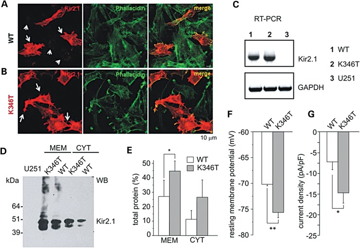
Figure 3. Characterization of astrocytoma cells expressing WT and K346T channels. Co-immunofluorescences of cells expressing WT (A) or K346T (B) channels with anti-Kir2.1 pAb (red) and FITC-conjugated phallacidin (green) show that WT channels are localized in perinuclear vesicles (short arrows in A) and occasionally at plasma membranes (long arrows in A), while mutated channels are mainly expressed at plasma membranes (long arrows in B). Scale bar: 10 μm. (C) RT-PCR analysis of Kir2.1 mRNA in WT (1), K346T (2) channel or empty-vector expressing U251 cell lines (3). GAPDH housekeeping gene normalizes the amount of template. (D) WB analysis of membrane (MEM) and cytosolic (CYT) proteins derived from WT or K346T Kir2.1-expressing cells after Histidine co-purification. Molecular weight markers are on the left (kDa). (E) Densitometric analysis of protein bands from four independent experiments (mean ± SEM, *P < 0.05). (F) The resting membrane potential and (G) current density (at −100 mV) were evaluated in cells expressing WT (white bars) or K346T (gray bars) channels (data are mean ± SEM; n = 6; *P < 0.05; **P < 0.01). |
|
|
Figure 4. The K346T mutation increases protein stability. (A) WB analysis of protein extracts derived from cells expressing WT and K346T channels treated with the protein synthesis inhibitor cycloheximide for 3, 6 and 12 h. WT protein degradation is almost complete after 12 h treatment, while K346T protein is still detectable at this time. Actin is used as loading control. Molecular weight markers are on the left (kDa). (B) Densitometric analysis of protein bands normalized with respect to the amount of either WT (white bar) or K346T (gray bar) Kir2.1 protein in control conditions. Data are expressed as mean ± SEM from four independent experiments (***P < 0.001). |
|
|
Figure 5. The K346T mutation affects the distribution of Kir2.1 channels in membrane lipid rafts. (A) WB analysis of cholesterol-rich (triton insoluble fractions: 3â5) and cholesterol-poor membrane fractions (triton soluble fractions: 10â12) of WT or K346T Kir2.1-expressing cells. WT channels are mainly distributed in triton insoluble fractions (gray box), whereas K346T is also abundantly localized in cholesterol-poor fractions (black boxes). Cav-1 and flotillin-1 identify the caveolar raft fractions. Molecular weight markers are on the left (kDa). (BâE) Normal distributions of total protein (indicated on top) in membrane fractions isolated by sucrose density gradient. The levels of protein in each fraction are normalized to the total protein amount recovered from all the fractions together. |
|
|
Figure 6. The K346T mutation reduces Kir2.1 channels interaction with Cav-2. (A) WB analysis of Kir2.1 channel's interactors after Histidine (His) co-purification of astrocytoma cells expressing WT or K346T channels. Input lanes represent protein extracts before His co-purification. WT and K346T channels co-purify similarly with Cav-1, whereas the K346T mutation reduces the association with Cav-2. One representative experiment out of three is shown. Molecular weight markers are indicated on the left (kDa). (B) Densitometric analysis (ratio) of protein bands corresponding to Cav-1 and Cav-2 normalized respect to WT (white bars) or K346T (gray bars) Kir2.1 protein levels. Data are expressed as mean ± SEM from three independent experiments (***P < 0.001). |
|
|
Figure 1. Mutation detection by sequence analysis of the KCNJ2 coding region. (A) Pedigree of the family harboring a novel mutations in KCNJ2. Squares are males and circles females; solid black symbols represent propositi and slash deceased individual. (B) ECG recording from propositi showing shortened QT interval (heart rate, 87 bpm; QT 275 ms; paper speed 25 mm/s). (C) Electropherograms showing the heterozygous c.1037A>C transition (arrow-headed), predicting a novel non-synonymous p.K346T variant in propositi compared with the sequence of a healthy individual (WT). (D) Alignments of several KCNJ2 sequences flanking the K346T substitution (K/T, arrow-headed) showing that this residue is highly conserved in several vertebrate species. (E) Schematic representation of the membrane topology of a human Kir2.1 subunit indicating the position of the p.K346T variant. |
|
|
Figure 2. The K346T mutation increases Kir2.1 currents. Sample current families recorded from oocytes expressing WT (A) or K346T (B) mRNA (the pulse protocol is shown as inset). (C) I–V relationships for WT (white circles, 3 ng) and K346T (black circles, 3 ng) channels. (D) Current amplitudes recorded at −100 mV from cells injected with the indicated mRNAs whose amounts are reported in brackets (mean ± SEM; n = 120; *P < 0.05; **P < 0.01). (E) Current amplitudes recorded at −60 mV for WT (white circles) and K346T (black circles) channels and plotted as a function of time after mRNA injection (mean ± SEM; n = 6). |
|
|
Figure 4. The K346T mutation increases protein stability. (A) WB analysis of protein extracts derived from cells expressing WT and K346T channels treated with the protein synthesis inhibitor cycloheximide for 3, 6 and 12 h. WT protein degradation is almost complete after 12 h treatment, while K346T protein is still detectable at this time. Actin is used as loading control. Molecular weight markers are on the left (kDa). (B) Densitometric analysis of protein bands normalized with respect to the amount of either WT (white bar) or K346T (gray bar) Kir2.1 protein in control conditions. Data are expressed as mean ± SEM from four independent experiments (***P < 0.001). |
|
|
Figure 5. The K346T mutation affects the distribution of Kir2.1 channels in membrane lipid rafts. (A) WB analysis of cholesterol-rich (triton insoluble fractions: 3â5) and cholesterol-poor membrane fractions (triton soluble fractions: 10â12) of WT or K346T Kir2.1-expressing cells. WT channels are mainly distributed in triton insoluble fractions (gray box), whereas K346T is also abundantly localized in cholesterol-poor fractions (black boxes). Cav-1 and flotillin-1 identify the caveolar raft fractions. Molecular weight markers are on the left (kDa). (BâE) Normal distributions of total protein (indicated on top) in membrane fractions isolated by sucrose density gradient. The levels of protein in each fraction are normalized to the total protein amount recovered from all the fractions together. |
|
|
Figure 6. The K346T mutation reduces Kir2.1 channels interaction with Cav-2. (A) WB analysis of Kir2.1 channel's interactors after Histidine (His) co-purification of astrocytoma cells expressing WT or K346T channels. Input lanes represent protein extracts before His co-purification. WT and K346T channels co-purify similarly with Cav-1, whereas the K346T mutation reduces the association with Cav-2. One representative experiment out of three is shown. Molecular weight markers are indicated on the left (kDa). (B) Densitometric analysis (ratio) of protein bands corresponding to Cav-1 and Cav-2 normalized respect to WT (white bars) or K346T (gray bars) Kir2.1 protein levels. Data are expressed as mean ± SEM from three independent experiments (***P < 0.001). |
References [+] :
Adzhubei,
A method and server for predicting damaging missense mutations.
2010, Pubmed
Adzhubei, A method and server for predicting damaging missense mutations. 2010, Pubmed
Andelfinger, KCNJ2 mutation results in Andersen syndrome with sex-specific cardiac and skeletal muscle phenotypes. 2002, Pubmed
Baumgartner, Two-microelectrode voltage clamp of Xenopus oocytes: voltage errors and compensation for local current flow. 1999, Pubmed , Xenbase
Bordey, Properties of human glial cells associated with epileptic seizure foci. 1998, Pubmed
Boyer, Probing novel GPCR interactions using a combination of FRET and TIRF. 2010, Pubmed
Brignone, The beta1 subunit of the Na,K-ATPase pump interacts with megalencephalic leucoencephalopathy with subcortical cysts protein 1 (MLC1) in brain astrocytes: new insights into MLC pathogenesis. 2011, Pubmed
Cha, Calcium-sensing receptor decreases cell surface expression of the inwardly rectifying K+ channel Kir4.1. 2011, Pubmed
Chan, A novel neuropsychiatric phenotype of KCNJ2 mutation in one Taiwanese family with Andersen-Tawil syndrome. 2010, Pubmed
Cheung, Genome-wide association study identifies a susceptibility locus for thyrotoxic periodic paralysis at 17q24.3. 2012, Pubmed
Chever, Implication of Kir4.1 channel in excess potassium clearance: an in vivo study on anesthetized glial-conditional Kir4.1 knock-out mice. 2010, Pubmed
D'Adamo, K(+) channelepsy: progress in the neurobiology of potassium channels and epilepsy. 2013, Pubmed
D'Adamo, Episodic ataxia type-1 mutations in the hKv1.1 cytoplasmic pore region alter the gating properties of the channel. 1998, Pubmed , Xenbase
D'Adamo, Mutations in the KCNA1 gene associated with episodic ataxia type-1 syndrome impair heteromeric voltage-gated K(+) channel function. 1999, Pubmed , Xenbase
Davies, Interaction with caveolin-1 modulates vascular ATP-sensitive potassium (KATP) channel activity. 2010, Pubmed
Deo, KCNJ2 mutation in short QT syndrome 3 results in atrial fibrillation and ventricular proarrhythmia. 2013, Pubmed
Edgar, MUSCLE: multiple sequence alignment with high accuracy and high throughput. 2004, Pubmed
Gaborit, Regional and tissue specific transcript signatures of ion channel genes in the non-diseased human heart. 2007, Pubmed
Haruna, Genotype-phenotype correlations of KCNJ2 mutations in Japanese patients with Andersen-Tawil syndrome. 2007, Pubmed
Hattori, A novel gain-of-function KCNJ2 mutation associated with short-QT syndrome impairs inward rectification of Kir2.1 currents. 2012, Pubmed
Hibino, Inwardly rectifying potassium channels: their structure, function, and physiological roles. 2010, Pubmed
Howe, Cellular and subcellular localization of Kir2.1 subunits in neurons and glia in piriform cortex with implications for K+ spatial buffering. 2008, Pubmed
Humphrey, VMD: visual molecular dynamics. 1996, Pubmed
Hurley, ESCRT complexes and the biogenesis of multivesicular bodies. 2008, Pubmed
Ikezu, Affinity-purification and characterization of caveolins from the brain: differential expression of caveolin-1, -2, and -3 in brain endothelial and astroglial cell types. 1998, Pubmed
Ishii, Endocytic regulation of voltage-dependent potassium channels in the heart. 2012, Pubmed
Jabs, Astrocytic function and its alteration in the epileptic brain. 2008, Pubmed
Karschin, IRK(1-3) and GIRK(1-4) inwardly rectifying K+ channel mRNAs are differentially expressed in the adult rat brain. 1996, Pubmed
Lanciotti, MLC1 trafficking and membrane expression in astrocytes: role of caveolin-1 and phosphorylation. 2010, Pubmed
Lanciotti, Megalencephalic leukoencephalopathy with subcortical cysts protein 1 functionally cooperates with the TRPV4 cation channel to activate the response of astrocytes to osmotic stress: dysregulation by pathological mutations. 2012, Pubmed
Leonoudakis, Protein trafficking and anchoring complexes revealed by proteomic analysis of inward rectifier potassium channel (Kir2.x)-associated proteins. 2004, Pubmed
Levitan, Cholesterol and ion channels. 2010, Pubmed
Marrus, Characterization of a novel, dominant negative KCNJ2 mutation associated with Andersen-Tawil syndrome. 2011, Pubmed
Massaeli, Involvement of caveolin in low K+-induced endocytic degradation of cell-surface human ether-a-go-go-related gene (hERG) channels. 2010, Pubmed
Milstein, Dynamic reciprocity of sodium and potassium channel expression in a macromolecular complex controls cardiac excitability and arrhythmia. 2012, Pubmed
Molinari, Functional complementation of high-efficiency resonance energy transfer: a new tool for the study of protein binding interactions in living cells. 2008, Pubmed
Mongiat, Reliable activation of immature neurons in the adult hippocampus. 2009, Pubmed
Morris, AutoDock4 and AutoDockTools4: Automated docking with selective receptor flexibility. 2009, Pubmed
Olsen, Mislocalization of Kir channels in malignant glia. 2004, Pubmed
Parton, The multiple faces of caveolae. 2007, Pubmed
Pessia, Differential pH sensitivity of Kir4.1 and Kir4.2 potassium channels and their modulation by heteropolymerisation with Kir5.1. 2001, Pubmed , Xenbase
Pessia, Subunit positional effects revealed by novel heteromeric inwardly rectifying K+ channels. 1996, Pubmed , Xenbase
Pike, Lipid rafts: heterogeneity on the high seas. 2004, Pubmed
Priori, A novel form of short QT syndrome (SQT3) is caused by a mutation in the KCNJ2 gene. 2005, Pubmed
Romanenko, Cholesterol sensitivity and lipid raft targeting of Kir2.1 channels. 2004, Pubmed
Sali, Comparative protein modelling by satisfaction of spatial restraints. 1993, Pubmed
Sanner, Python: a programming language for software integration and development. 1999, Pubmed
Schröder, AMPA receptor-mediated modulation of inward rectifier K+ channels in astrocytes of mouse hippocampus. 2002, Pubmed
Shmuel, Caveolin 2 regulates endocytosis and trafficking of the M1 muscarinic receptor in MDCK epithelial cells. 2007, Pubmed
Sicca, Autism with seizures and intellectual disability: possible causative role of gain-of-function of the inwardly-rectifying K+ channel Kir4.1. 2011, Pubmed
SIEGEL, INHIBITION OF PROTEIN SYNTHESIS IN VITRO BY CYCLOHEXIMIDE. 1963, Pubmed
Sowa, Novel insights into the role of caveolin-2 in cell- and tissue-specific signaling and function. 2011, Pubmed
Splawski, Ca(V)1.2 calcium channel dysfunction causes a multisystem disorder including arrhythmia and autism. 2004, Pubmed , Xenbase
Splawski, Severe arrhythmia disorder caused by cardiac L-type calcium channel mutations. 2005, Pubmed , Xenbase
Tikku, Relationship between Kir2.1/Kir2.3 activity and their distributions between cholesterol-rich and cholesterol-poor membrane domains. 2007, Pubmed
Wagner, Proteomic analyses reveal divergent ubiquitylation site patterns in murine tissues. 2012, Pubmed
Wang, Regulation of ROMK (Kir1.1) channels: new mechanisms and aspects. 2006, Pubmed
Xia, A Kir2.1 gain-of-function mutation underlies familial atrial fibrillation. 2005, Pubmed
Yoon, Andersen-Tawil syndrome: definition of a neurocognitive phenotype. 2006, Pubmed
Young, Upregulation of inward rectifier K+ (Kir2) channels in dentate gyrus granule cells in temporal lobe epilepsy. 2009, Pubmed
Yu, D1 dopamine receptor signaling involves caveolin-2 in HEK-293 cells. 2004, Pubmed
