Click here to close
Hello! We notice that you are using Internet Explorer, which is not supported by Xenbase and may cause the site to display incorrectly.
We suggest using a current version of Chrome,
FireFox, or Safari.
???displayArticle.abstract???
Nucleosomes and their positions in the eukaryotic genome play an important role in regulating gene expression by influencing accessibility to DNA. Many factors influence a nucleosome's final position in the chromatin landscape including the underlying genomic sequence. One of the primary reasons for performing in vitro nucleosome reconstitution experiments is to identify how the underlying DNA sequence will influence a nucleosome's position in the absence of other compounding cellular factors. However, concerns have been raised about the reproducibility of data generated from these kinds of experiments. Here we present data for in vitro nucleosome reconstitution experiments performed on linear plasmid DNA that demonstrate that, when coverage is deep enough, these reconstitution experiments are exquisitely reproducible and highly consistent. Our data also suggests that a coverage depth of 35X be maintained for maximal confidence when assaying nucleosome positions, but lower coverage levels may be generally sufficient. These coverage depth recommendations are sufficient in the experimental system and conditions used in this study, but may vary depending on the exact parameters used in other systems.
???displayArticle.pubmedLink???
25093869 ???displayArticle.pmcLink???PMC4122377 ???displayArticle.link???PLoS One
Figure 2. Invitrosome coverage plots for an alternative plasmid backbone (the sèt-group plasmids) also show near identical coverage patterns.2A Example coverage plot for one of the sèt-group plasmids (p7.1) with both forward (pos) and reverse (neg) invitrosomes plotted separately on the same graph. 2B Non-scaled coverage plots with forward and reverse invitrosomes (pos+neg) combined for each of the seven sèt-group plasmids plotted on the same graph. 2C Combined and scaled coverage plots for all seven sèt -group plasmids, where for direct comparison, each plot is normalized to the plasmid with the least coverage and plotted on the same graph.
Figure 3. Correlation matrices displaying Pearson's correlation values for scaled coverage plots quantitatively demonstrate high correlations between invitrosome experiments.3A Pearson's correlation matrix for coverage plots from plasmids p4.1-p4.4. 3B Pearson's correlation matrix for coverage plots from plasmids p7.1-p7.7. In both matrices, high to lower correlation values range in color from blue to yellow as show.
Figure 4. High correlations are maintained at experimentally relevant invitrosome coverage levels.4A Pearson's correlation matrix for the coverage plots generated from three replicates at 35X coverage of plasmids p4.1 and p4.2. 4B (top) Combined coverage plots for replicates 1-3 of plasmid p4.1 at 35X and (bottom) combined coverage plots for replicates 1-3 of plasmid p4.2 at 35X. 4C All six replicates of the 35X coverage plots. (Left) coverage plots of replicates 1-3 of plasmid p4.1 at 35X. (Right) coverage plots of replicates 1-3 of plasmid p4.2 at 35X.
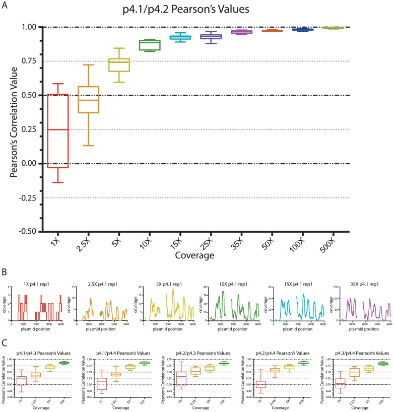
Figure 5. Comparison of correlation values show minimal acceptable coverage levels for invitrosome experiments.5A Range of correlation values at each coverage level for the pair-wise comparisons of the three replicates for plasmid p4.1 and the three replicates for plasmid p.4.2. The Pearson's correlation values are on the y-axis and the coverage levels are on the x-axis. The range of correlation values for each coverage level is plotted as a whisker plot composed of the 30 pair-wise comparisons at each coverage level. 5B Coverage plots for replicate 1 of plasmid p4.1 at coverage levels: 1X, 2.5X, 5X, 10X, 15X and 35X. The colors of the coverage plots correspond to the whisker-plot colors of the same coverage levels in 5A. 5C Whisker plot graphs showing the variability of correlation values at low levels of coverage (1X-10X) for all combinations of the kat-group plasmids. In 5A–5C the colors red, orange, yellow, green, indigo and purple represent data from coverage levels of 1X, 2.5X, 5X, 10X, 15X and 35X, respectively.
Figure 6. Higher degree of correlation between low-level coverage of sèt-group plasmids compared to low-level coverage of kat-group plasmids.Range of correlation values for coverage levels 1X, 2.5X, 5X, 10X and 15X are displayed as a whisker plot. The pair-wise comparisons of the three replicates for plasmid p4.1 and the three replicates for plasmid p.4.2 from the kat-group plasmids are displayed as orange whisker-boxes and the pair-wise comparisons of the three replicates for plasmid p7.1 and the three replicates for plasmid p.7.2 from the sèt-group plasmids as blue whisker-boxes. The Pearson's correlation values are on the y-axis and the coverage levels are on the x-axis.
Figure 7. The 601 nucleosome-positioning sequence positions a plurality of invitrosomes.7A Coverage plot for the sèt-group plasmid p7.6 with both forward (pos) and reverse (neg) invitrosomes plotted separately on the same graph. 7B Coverage plot for plasmid p7.6_601 which harbors the 601 nucleosome-positioning sequence with both forward (pos) and reverse (neg) invitrosomes plotted separately on the same graph. The highest peak starting at about base pair 1600 is where the 601 sequence begins.
Figure 8. Higher degree of correlation between coverage of p7.6_601 compared to coverage of p7.6.Range of correlation values for coverage levels 1X, 2.5X, 5X, 10X and 15X are displayed as a whisker plot. The correlation values from the pair-wise comparisons of the six replicates for plasmid p7.6 and the six replicates for plasmid p.7.6_601 are displayed as blue whisker boxes and purple whisker boxes respectively. The Pearson's correlation values are on the y-axis and the coverage levels are on the x-axis.
Figure 1. Invitrosome coverage plots for kat-group plasmids show near identical coverage patterns.Invitrosome coverage on each plasmid is plotted on the y-axis and the plasmid coordinates in bp are plotted on the x-axis. Gaps in the plot represent the trimmed insert site and end regions on each plasmid. 1Aâ1D Non-scaled coverage plots with forward (pos) and reverse (neg) invitrosomes plotted separately for plasmids p4.1-p4.4. 1E Non-scaled coverage plots with forward and reverse invitrosomes (pos+neg) combined for each plasmid. All four kat-group plasmids are shown together. 1F Combined and scaled coverage plots for all four kat-group plasmids where each plot is normalized to the plasmid with the least coverage for direct comparison.
Brogaard,
A map of nucleosome positions in yeast at base-pair resolution.
2012, Pubmed
Brogaard,
A map of nucleosome positions in yeast at base-pair resolution.
2012,
Pubmed Flaus,
Base-pair resolution mapping of nucleosomes in vitro.
1999,
Pubmed Flaus,
Positioning and stability of nucleosomes on MMTV 3'LTR sequences.
1998,
Pubmed Johnson,
Painting a perspective on the landscape of nucleosome positioning.
2010,
Pubmed Johnson,
Flexibility and constraint in the nucleosome core landscape of Caenorhabditis elegans chromatin.
2006,
Pubmed Kaplan,
The DNA-encoded nucleosome organization of a eukaryotic genome.
2009,
Pubmed Kornberg,
The location of nucleosomes in chromatin: specific or statistical.
1981,
Pubmed Kornberg,
Statistical distributions of nucleosomes: nonrandom locations by a stochastic mechanism.
1988,
Pubmed Locke,
Global remodeling of nucleosome positions in C. elegans.
2013,
Pubmed Lowary,
New DNA sequence rules for high affinity binding to histone octamer and sequence-directed nucleosome positioning.
1998,
Pubmed Lu,
Nucleosome positioning and gene regulation.
1994,
Pubmed Luger,
Expression and purification of recombinant histones and nucleosome reconstitution.
1999,
Pubmed Luger,
Crystal structure of the nucleosome core particle at 2.8 A resolution.
1997,
Pubmed Mavrich,
A barrier nucleosome model for statistical positioning of nucleosomes throughout the yeast genome.
2008,
Pubmed Meersseman,
Mobile nucleosomes--a general behavior.
1992,
Pubmed Simpson,
Structural features of a phased nucleosome core particle.
1983,
Pubmed Struhl,
Determinants of nucleosome positioning.
2013,
Pubmed Thåström,
Sequence motifs and free energies of selected natural and non-natural nucleosome positioning DNA sequences.
1999,
Pubmed Valouev,
Determinants of nucleosome organization in primary human cells.
2011,
Pubmed Valouev,
A high-resolution, nucleosome position map of C. elegans reveals a lack of universal sequence-dictated positioning.
2008,
Pubmed Zhang,
Intrinsic histone-DNA interactions are not the major determinant of nucleosome positions in vivo.
2009,
Pubmed