Click here to close
Hello! We notice that you are using Internet Explorer, which is not supported by Xenbase and may cause the site to display incorrectly.
We suggest using a current version of Chrome,
FireFox, or Safari.
???displayArticle.abstract???
Forces generated within the embryo during convergent extension (CE) must overcome mechanical resistance to push the head away from the rear. As mechanical resistance increases more than eightfold during CE and can vary twofold from individual to individual, we have proposed that developmental programs must include mechanical accommodation in order to maintain robust morphogenesis. To test this idea and investigate the processes that generate forces within early embryos, we developed a novel gel-based sensor to report force production as a tissue changes shape; we find that the mean stress produced by CE is 5.0±1.6 Pascal (Pa). Experiments with the gel-based force sensor resulted in three findings. (1) Force production and mechanical resistance can be coupled through myosin contractility. The coupling of these processes can be hidden unless affected tissues are challenged by physical constraints. (2) CE is mechanically adaptive; dorsal tissues can increase force production up to threefold to overcome a stiffer microenvironment. These findings demonstrate that mechanical accommodation can ensure robust morphogenetic movements against environmental and genetic variation that might otherwise perturb development and growth. (3) Force production is distributed between neural and mesodermal tissues in the dorsal isolate, and the notochord, a central structure involved in patterning vertebrate morphogenesis, is not required for force production during late gastrulation and early neurulation. Our findings suggest that genetic factors that coordinately alter force production and mechanical resistance are common during morphogenesis, and that their cryptic roles can be revealed when tissues are challenged by controlled biophysical constraints.
Fig. 1. Gel force sensor. (A) Schematic of gel force sensor shows a dorsal isolate embedded in agarose gel with fluorescent beads. A confocal optical stack is collected near the mid-plane of the tissue to detect the gel deformation. (B) When tissues converge in mediolateral (ML) direction and extend along the anterio-posterior (AP) axis, they compress the gel at the AP ends of the isolate. (C) Flow chart of the procedure for computing elongation forces. (D) As tissue extends, the immediately surrounding gel (black) is deformed and the deformation tracked (blue) by embedded fluorescent beads at time=0 (red) and after 4â h (green). (E) The beads closest to the ends of the tissue along the AP axis (dashed box in D) are the most displaced.
Fig. 2. Rate of stress production by a dorsal isolate. (A) Bead positions at end of dorsal isolate before deformation (time=0 h), and 2 and 4 h later. The dorsal isolate (asterisk) is outlined (white line). (A′) Bead displacements between 0 (red) and 4 h (cyan) shown in overlay of the region in the dashed box in A. Dark-blue lines connect beads at 0 and 4 h. (B) von Mises stress calculated in the gel shown in A at 0, 2 and 4 h. (C) Maximal bead displacements in the AP direction over time. (D) Increasing maximal stress (σmax) of the dorsal isolate. (E) Profile of stress across the AP face of the isolate calculated at 2 and 4 h. The profile is approximately centered on the dorsal midline of the isolate.
Fig. 3. Mapping forces of convergent extension using the gel force sensor. (A) An elongating dorsal isolate is positioned in agarose gel, with the ML axis and AP axis aligned with the plane of the confocal section. (B) Dorsal isolate is embedded in gel (dorsal view) at time=0. (Bâ²) When the isolate extends, it deforms the agarose gel at both its anterior and posterior ends. As the isolate converges, it loses contact with the gel along its ML sides (arrows). (C) Beads within the gel are visible in the ânull forceâ (red) and âforce-loadedâ (green) states. Note: some green beads (asterisk) âappearâ at 4â h. These are not due to deformation but become visible because they are no longer obscured by converging tissues. (D) Gel displacements are calculated by image registration of the two images in C and drawn as arrows. (E) Stress distribution computed using an FE model shows that the posterior end produces a higher, more axially focused pattern of stress than that of the anterior end (F). (G) Dorsal isolates positioned with their DV and AP axes aligned with the plane of the confocal sections. (H) Stress produced by both the tissue elongation forces in AP axis and dorsal ventral thickening forces in DV axis. (I) Gel displacement in AP axis caused by tissue elongation is focused along the anterior and posterior axis. (J) Gel displacement in DV axis caused by tissue thickening is located at dorsal and ventral sides. There is no gel displacement along the DV direction at anterior and posterior ends caused by either tissue elongation or thickening. (K) Dorsal isolates positioned with their DV and ML axes aligned with the plane of the confocal section. (L) Stress produced by tissue thickening forces at a point midway down the AP axis. The arrow lengths in D, H and K indicate a tenfold distance of the actual gel displacement. See supplementary material Fig. S7 for contour maps of displacements.
Fig. 4. Elongation stress production but not unconstrained deformation is regulated by myosin II contractility. (A) Dorsal isolates elongate more in DMSO and 40â µM Y27632 without mechanical constraint than they elongate after being embedded in agarose gel. (B) Tissues elongate at same rates in DMSO or Y27632 without mechanical constraint and elongate much less in Y27632 when embedded in gel. (C,D) Stress field surrounding isolates cultured in DMSO (C) or Y27632 (D) over 4â h. (E) Stress distribution along the anterior and posterior ends of the DMSO and Y27632-treated isolates. (F,G) Both the maximum stress (F) and mean stress (G) of the extending isolates in DMSO were significantly greater than those of isolates in Y27632. Significance of stress measurements among multiple clutches were calculated using two-way ANOVA (*P<0.05; **P<0.01; ***P<0.005). Error bars in B, F and G indicate s.d.
Fig. 5. Dorsal isolates in stiffer gel produced greater force: experiment and model. (A-C) Stress maps of dorsal isolates embedded in 30-Pa gel (A), in 200-Pa gel (B) and in 500-Pa gel (C). (D) Stress distribution along the midline axis of dorsal isolates embedded in gels with different elastic modulus. (E,F) Both the maximum stress (E) and mean stress (F) of the dorsal tissues in a 30-Pa gel are significantly less than those of tissues in 200-Pa or 500-Pa gels. Significance of stress measurements among multiple clutches were calculated using a two-way ANOVA (*P<0.05; **P<0.01; ***P<0.005). Error bars in E,F indicate s.d. (G) Elongation stress simulated in a sample dorsal isolate. (H) FE grid surrounding the isolate. Higher densities of the elements were used within the isolate and near its surface. (I-K) Stress fields produced from constant ML stress in a 30-Pa dorsal isolate within a 30-Pa elastic gel (I), a 200-Pa elastic gel (J) and a 500-Pa elastic gel (K). (L) The stress profiles across the face of the simulated elongating isolate show increasing stress in stiffer gels.
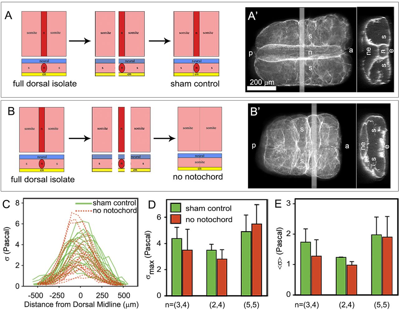
Fig. 6. Contribution of the notochord to force production. (A) Mock-operated control dorsal isolates were split axially and then re-combined. (B) Notochord was microsurgically removed along notochord-paraxial mesoderm boundary to produce notochord-less dorsal isolates. (Aâ²) Representative average projections and transverse maximum projections of confocal sections of stained fibronectin fibrils of mock control and notochord-less dorsal isolates (Bâ²) show that the mock control dorsal isolate contains neural ectoderm (ne), notochord (n), paraxial mesoderm (s) and endoderm (e), whereas the microsurgically prepared notochord-less dorsal isolate lacks a notochord (posterior, p; anterior, a). (C) Stress distribution along the midline axis of mock control and notochord-less dorsal isolates. (D,E) Both the maximum stress (D) and mean stress (E) of the mock control and notochord-less dorsal isolates are not significantly different. Significance of stress measurements among multiple clutches were calculated using two-way ANOVA (*P<0.05; **P<0.01; ***P<0.005). Error bars in D,E indicate s.d.
Fig. 7. Posterior axial tissues and neural plate are additional sources of force production. (A-C) The dorsal isolate can be bisected into a posterior and anterior half for measurement of stress production. Anterior and posterior dorsal isolate halves extend equally well (see supplementary material Fig. S10 and Movie 3). The anterior half of the dorsal isolate produces lower normalized maximum stress (B) and normalized mean stress (C) than the full-sized dorsal isolate. Posterior halves typically produce less stress than the full-sized dorsal isolate, but this difference is not statistically significant. (D) Two neural plates can be recombined to produce a single neural sandwich (NS). Neural sandwiches extend as well as dorsal isolates (see supplementary material Fig. S11 and Movie 4). (E-H) Normalized maximum (E,G) and mean stress (F,H) production in neural sandwiches is variable but no significant differences were detected after 1â h of elongation (three clutches) or after 2â h (two clutches). Significance of stress measurements among two clutches were calculated using two-way ANOVA (*P<0.05). Error bars indicate s.d.
Balgude,
Agarose gel stiffness determines rate of DRG neurite extension in 3D cultures.
2001, Pubmed
Balgude,
Agarose gel stiffness determines rate of DRG neurite extension in 3D cultures.
2001,
Pubmed Beloussov,
Gastrulation in amphibian embryos, regarded as a succession of biomechanical feedback events.
2006,
Pubmed
,
Xenbase Benko,
Measurement of in vivo stress resultants in neurulation-stage amphibian embryos.
2007,
Pubmed Chen,
Dynamic mechanical properties of agarose gels modeled by a fractional derivative model.
2004,
Pubmed Danilchick,
Xenopus laevis: Practical uses in cell and molecular biology. Pictorial collage of embryonic stages.
1991,
Pubmed
,
Xenbase Davidson,
Multi-scale mechanics from molecules to morphogenesis.
2009,
Pubmed Davidson,
Assembly and remodeling of the fibrillar fibronectin extracellular matrix during gastrulation and neurulation in Xenopus laevis.
2004,
Pubmed
,
Xenbase Discher,
Tissue cells feel and respond to the stiffness of their substrate.
2005,
Pubmed Elul,
Cellular mechanism underlying neural convergent extension in Xenopus laevis embryos.
1997,
Pubmed
,
Xenbase Gordon,
Measuring the mechanical stress induced by an expanding multicellular tumor system: a case study.
2003,
Pubmed Keller,
Mechanisms of convergence and extension by cell intercalation.
2000,
Pubmed Keller,
How we are shaped: the biomechanics of gastrulation.
2003,
Pubmed
,
Xenbase Keller,
The patterning and functioning of protrusive activity during convergence and extension of the Xenopus organiser.
1992,
Pubmed
,
Xenbase Keller,
The forces that shape embryos: physical aspects of convergent extension by cell intercalation.
2008,
Pubmed
,
Xenbase Lee,
Hydrogels for tissue engineering.
2001,
Pubmed Luu,
Large-scale mechanical properties of Xenopus embryonic epithelium.
2011,
Pubmed
,
Xenbase Mammoto,
Mechanical control of tissue and organ development.
2010,
Pubmed Miller,
The interplay between cell signalling and mechanics in developmental processes.
2013,
Pubmed Moore,
A fiber optic system for measuring dynamic mechanical properties of embryonic tissues.
1994,
Pubmed Normand,
New insight into agarose gel mechanical properties.
2000,
Pubmed Poznanski,
Epithelial cell wedging and neural trough formation are induced planarly in Xenopus, without persistent vertical interactions with mesoderm.
1997,
Pubmed
,
Xenbase Ramos,
Xenopus embryonic cell adhesion to fibronectin: position-specific activation of RGD/synergy site-dependent migratory behavior at gastrulation.
1996,
Pubmed
,
Xenbase Sater,
Induction of neuronal differentiation by planar signals in Xenopus embryos.
1993,
Pubmed
,
Xenbase Sbalzarini,
Feature point tracking and trajectory analysis for video imaging in cell biology.
2005,
Pubmed Schwartz,
Cell adhesion receptors in mechanotransduction.
2008,
Pubmed SELMAN,
The forces producing neural closure in amphibia.
1958,
Pubmed Sorzano,
Elastic registration of biological images using vector-spline regularization.
2005,
Pubmed Thévenaz,
A pyramid approach to subpixel registration based on intensity.
1998,
Pubmed Tokita,
Mechanical studies of sol-gel transition: Universal behavior of elastic modulus.
1987,
Pubmed von Dassow,
Natural variation in embryo mechanics: gastrulation in Xenopus laevis is highly robust to variation in tissue stiffness.
2009,
Pubmed
,
Xenbase von Dassow,
Surprisingly simple mechanical behavior of a complex embryonic tissue.
2010,
Pubmed
,
Xenbase von Dassow,
Biomechanics and the thermotolerance of development.
2014,
Pubmed
,
Xenbase Wilson,
Cell rearrangement and segmentation in Xenopus: direct observation of cultured explants.
1989,
Pubmed
,
Xenbase Zeng,
Three-dimensional modeling of mechanical forces in the extracellular matrix during epithelial lumen formation.
2006,
Pubmed Zhou,
Actomyosin stiffens the vertebrate embryo during crucial stages of elongation and neural tube closure.
2009,
Pubmed
,
Xenbase Zhou,
Macroscopic stiffening of embryonic tissues via microtubules, RhoGEF and the assembly of contractile bundles of actomyosin.
2010,
Pubmed
,
Xenbase