Click here to close
Hello! We notice that you are using Internet Explorer, which is not supported by Xenbase and may cause the site to display incorrectly.
We suggest using a current version of Chrome,
FireFox, or Safari.
Gene expression profiles in Rana pirica tadpoles following exposure to a predation threat.
Mori T, Yanagisawa Y, Kitani Y, Sugiyama M, Kishida O, Nishimura K.
???displayArticle.abstract???
BACKGROUND: Rana pirica tadpoles show morphological changes in response to a predation threat: larvae of the dragonfly Aeshna nigroflava induce heightened tail depth, whereas larval salamander Hynobius retardatus induce a bulgy morphology with heightened tail depth. Although both predators induce similar tail morphologies, it is possible that there are functional differences between these tail morphs.
RESULTS: Here, we performed a discriminant microarray analysis using Xenopus laevis genome arrays to compare tail tissues of control and predator-exposed tadpoles. We identified 9 genes showing large-scale changes in their expression profile: ELAV-like1, methyltransferase like 7A, dolichyl-phosphate mannosyltransferase, laminin subunit beta-1, gremlin 1, BCL6 corepressor-like 1, and three genes of unknown identity. A further 80 genes showed greater than 5 fold differences in expression after exposure to dragonfly larvae and 81 genes showed altered expression after exposure to larval salamanders. Predation-threat responsive genes were identified by selecting genes that reverted to control levels of expression following removal of the predator. Thirteen genes were induced specifically by dragonfly larvae, nine others were salamander-specific, and sixteen were induced by both. Functional analyses indicated that some of the genes induced by dragonfly larvae caused an increase in laminins necessary for cell adhesion in the extracellular matrix. The higher expression of gremlin 1 and HIF1a genes after exposure to dragonfly larvae indicated an in vivo hypoxic reaction, while down-regulation of syndecan-2 may indicate impairment of angiogenesis. Exposure to larval salamanders caused down-regulation of XCIRP-1, which is known to inhibit expression of adhesion molecules; the tadpoles showed reduced expression of cα(E)-catenin, small muscle protein, dystrophin, and myosin light chain genes.
CONCLUSION: The connective tissue of tadpoles exposed to larval salamanders may be looser. The differences in gene expression profiles induced by the two predators suggest that there are functional differences between the altered tail tissues of the two groups of tadpoles.
Figure 1.
Experimental design showing control, continuous exposure treatment to dragonfly larvae or larval salamanders, and removal of the predation threat to allow the tadpoles to recover. These five treatment groups were used to produce the RNAs used in the microarray analysis with the Xenopus genome array. In the group with continuous exposure to predators (Drago or Salam), the tadpoles were under predation threat for the full 8 days. In the groups exposed for a limited period and then allowed to recover (−Drago or −Salam), tadpoles were initially kept with dragonfly larvae or larval salamanders for 4 days to produce the predator-induced phenotype; after 4 days, the predation threat was removed and the tadpoles were allowed to revert to their normal phenotype for 4 days. The control group of tadpoles was not exposed to a predation threat. Four replicate groups were used for each treatment; tadpoles were sampled on day 8. Tail tissues from the tadpoles were used for RNA extraction for the microarray analysis. The microarray analysis was performed in triplicate. Abbreviations: Cont, control; Drago, 8 day dragonfly exposure; Salam, 8 day salamander exposure; −Drago, 4 day exposure to dragonfly threat and 4 day recovery; −Salam, 4 day exposure to salamander threat and 4 day recovery.
Figure 2.
Discriminant analysis using
Xenopus
genome array. (a) Success of hybridization was checked using control genes spotted on the Xenopus genome array. AFFX-BioB to AFFX-r2-P1-cre are internal positive controls of Xenopus genome array. The analysis was performed using array chips that were hybridized using the same conditions. (b) The territorial map based on canonical discriminant functions.
Figure 3.
The nine genes selected by discriminant analysis. (a) The hierarchical clustering of the nine genes was created using single linkage with Euclidean distance. Numbers 1–3 indicate array chip number. Abbreviations as in Figure 1. (b) Averaged gene expression profile obtained by the discriminant analysis.
Figure 4.
Pathway analysis of nine genes selected by discriminant analysis.
Figure 5.
Screening of predator-induced genes showing a greater than 5 fold difference compared to control. The selected genes are depicted by volcano plotting, and the threshold change for gene screening was set as ‘more than 5 fold change compared to control’. In total, 316 and 301 genes respectively were identified as induced by dragonfly larvae (a) and larval salamanders (b). Fold change is expressed as log2X in the X axis.
Figure 6.
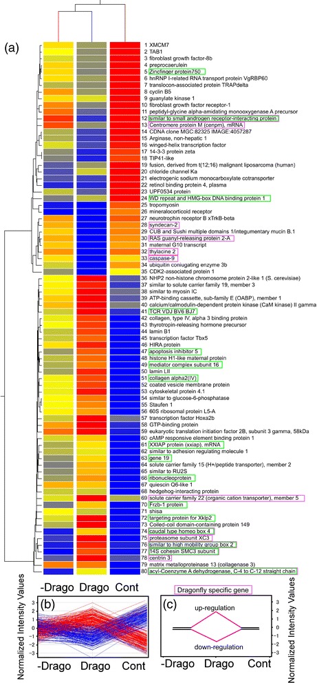
Hierarchical clustering of 80 known genes showing greater than 5 fold difference compared to control that were induced by dragonfly larvae, and selection of dragonfly specific genes. (a) Expression profiles of the genes using hierarchical clustering by single linkage with Euclidean distance. (b) Expression profiles of the 80 genes and (c) procedure used for selection of predation-threat responsive genes. Genes enclosed by pink boxes are dragonfly-specific, and those enclosed in green boxes are those commonly observed after the salamander treatment.
Figure 7.
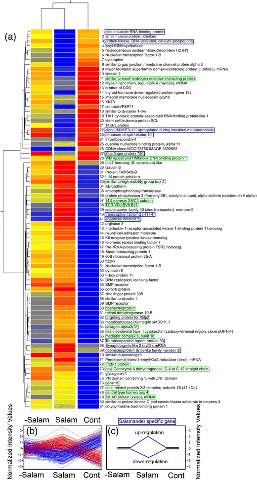
Hierarchical clustering of 81 known genes showing greater than 5 fold difference to control that were induced by larval salamanders, and the selection of salamander-specific genes. (a) Expression profiles of the genes using hierarchical clustering by single linkage with Euclidean distance. (b) Expression profiles of the 81 genes and (c) procedure for selection of predation-threat responsive genes. Genes surrounded by blue boxes are salamander-specific and genes surrounded by green boxes are commonly observed after the dragonfly treatment.
Figure 8.
Hierarchical clustering analysis of common and specific genes induced by predators. Expression profiles of common and specific genes are depicted by hierarchical clustering using single linkage with Euclidean distance for the five treatment groups. (a) Commonly expressed genes selected as showing greater than 5 fold difference to control. The numbers in the gene title (from left to right) in common genes indicate dragonfly and salamander, respectively. (b) Salamander specific genes. The numbers in the gene title (from left to right) indicate salamander and dragonfly, respectively. (c) Dragonfly specific genes. The numbers in the gene title (from left to right) indicate dragonfly and salamander, respectively.
Abdelmohsen,
Ubiquitin-mediated proteolysis of HuR by heat shock.
2009, Pubmed
Abdelmohsen,
Ubiquitin-mediated proteolysis of HuR by heat shock.
2009,
Pubmed Alexopoulou,
Syndecans in wound healing, inflammation and vascular biology.
2007,
Pubmed Artero-Castro,
Cold-inducible RNA-binding protein bypasses replicative senescence in primary cells through extracellular signal-regulated kinase 1 and 2 activation.
2009,
Pubmed Bar-Or,
Cross-species microarray hybridizations: a developing tool for studying species diversity.
2007,
Pubmed Brennan,
HuR and mRNA stability.
2001,
Pubmed Brönmark,
Predator-induced phenotypical change in body morphology in crucian carp.
1992,
Pubmed Cahill,
Gremlin plays a key role in the pathogenesis of pulmonary hypertension.
2012,
Pubmed Fujita,
Cold shock response in mammalian cells.
1999,
Pubmed Genetos,
Hypoxia decreases sclerostin expression and increases Wnt signaling in osteoblasts.
2010,
Pubmed Gorospe,
HuR in the mammalian genotoxic response: post-transcriptional multitasking.
2003,
Pubmed Jepsen,
Biological roles and mechanistic actions of co-repressor complexes.
2002,
Pubmed Kim,
Gremlin-1 induces BMP-independent tumor cell proliferation, migration, and invasion.
2012,
Pubmed Kishida,
Inducible defenses in prey intensify predator cannibalism.
2009,
Pubmed Kishida,
Top-down effects on antagonistic inducible defense and offense.
2009,
Pubmed Kishida,
Bulgy tadpoles: inducible defense morph.
2004,
Pubmed Kishida,
Geographic variation in a predator-induced defense and its genetic basis.
2007,
Pubmed Klass,
Control of extracellular matrix assembly by syndecan-2 proteoglycan.
2000,
Pubmed Lal,
Antiapoptotic function of RNA-binding protein HuR effected through prothymosin alpha.
2005,
Pubmed Lamar,
The Notch targets Esr1 and Esr10 are differentially regulated in Xenopus neural precursors.
2005,
Pubmed
,
Xenbase Lander,
Purification of a factor that promotes neurite outgrowth: isolation of laminin and associated molecules.
1985,
Pubmed Li,
Cold-inducible RNA binding protein inhibits H₂O₂-induced apoptosis in rat cortical neurons.
2012,
Pubmed Liu,
Hes1/Hes5 gene inhibits differentiation via down-regulating Hash1 and promotes proliferation in cervical carcinoma cells.
2010,
Pubmed López de Silanes,
HuR: post-transcriptional paths to malignancy.
2005,
Pubmed Lu,
The bone morphogenic protein antagonist gremlin regulates proximal-distal patterning of the lung.
2001,
Pubmed Mazroui,
Caspase-mediated cleavage of HuR in the cytoplasm contributes to pp32/PHAP-I regulation of apoptosis.
2008,
Pubmed McCollum,
Predator-induced morphological changes in an amphibian: predation by dragonflies affects tadpole shape and color.
1997,
Pubmed Merino,
The BMP antagonist Gremlin regulates outgrowth, chondrogenesis and programmed cell death in the developing limb.
1999,
Pubmed Michimae,
A tadpole-induced polyphenism in the salamander Hynobius retardatus.
2002,
Pubmed Michimae,
Mechanical vibrations from tadpoles' flapping tails transform salamander's carnivorous morphology.
2005,
Pubmed
,
Xenbase Middendorp,
A role for centrin 3 in centrosome reproduction.
2000,
Pubmed
,
Xenbase Mori,
Identification of a novel uromodulin-like gene related to predator-induced bulgy morph in anuran tadpoles by functional microarray analysis.
2009,
Pubmed
,
Xenbase Mori,
Histological and MS spectrometric analyses of the modified tissue of bulgy form tadpoles induced by salamander predation.
2012,
Pubmed
,
Xenbase Mori,
Genetic basis of phenotypic plasticity for predator-induced morphological defenses in anuran tadpole, Rana pirica, using cDNA subtraction and microarray analysis.
2005,
Pubmed
,
Xenbase Nakatsuji,
Presumptive mesoderm cells from Xenopus laevis gastrulae attach to and migrate on substrata coated with fibronectin or laminin.
1986,
Pubmed
,
Xenbase Namkoong,
The bone morphogenetic protein antagonist gremlin 1 is overexpressed in human cancers and interacts with YWHAH protein.
2006,
Pubmed Noguer,
Syndecan-2 downregulation impairs angiogenesis in human microvascular endothelial cells.
2009,
Pubmed Oh,
Syndecans-2 and -4; close cousins, but not identical twins.
2004,
Pubmed Pagan,
A novel corepressor, BCoR-L1, represses transcription through an interaction with CtBP.
2007,
Pubmed Pathak,
Tubulin tyrosine ligase-like genes ttll3 and ttll6 maintain zebrafish cilia structure and motility.
2011,
Pubmed Peng,
Cold-inducible RNA binding protein is required for the expression of adhesion molecules and embryonic cell movement in Xenopus laevis.
2006,
Pubmed
,
Xenbase Peng,
Maternal cold inducible RNA binding protein is required for embryonic kidney formation in Xenopus laevis.
2000,
Pubmed
,
Xenbase Perkins,
Mutant sensory cilia in the nematode Caenorhabditis elegans.
1986,
Pubmed Relyea,
The heritability of inducible defenses in tadpoles.
2005,
Pubmed Salisbury,
Centrin, centrosomes, and mitotic spindle poles.
1995,
Pubmed Schoeppner,
Damage, digestion, and defence: the roles of alarm cues and kairomones for inducing prey defences.
2005,
Pubmed Scholey,
Intraflagellar transport and cilium-based signaling.
2006,
Pubmed Scholey,
Intraflagellar transport.
2003,
Pubmed Sha,
Elevated levels of gremlin-1 in eutopic endometrium and peripheral serum in patients with endometriosis.
2009,
Pubmed Shi,
Gremlin negatively modulates BMP-4 induction of embryonic mouse lung branching morphogenesis.
2001,
Pubmed Sorokin,
Recognition of the laminin E8 cell-binding site by an integrin possessing the alpha 6 subunit is essential for epithelial polarization in developing kidney tubules.
1990,
Pubmed Stearns,
The naturalist in a world of genomics.
2003,
Pubmed Thomas,
Genomics for the ecological toolbox.
2004,
Pubmed Timpl,
The laminins.
1994,
Pubmed Tkachenko,
Syndecans: new kids on the signaling block.
2005,
Pubmed Trussell,
PHENOTYPIC PLASTICITY IN AN INTERTIDAL SNAIL: THE ROLE OF A COMMON CRAB PREDATOR.
1996,
Pubmed Van Buskirk,
NATURAL SELECTION FOR ENVIRONMENTALLY INDUCED PHENOTYPES IN TADPOLES.
1997,
Pubmed Van Buskirk,
A comparative test of the adaptive plasticity hypothesis: relationships between habitat and phenotype in anuran larvae.
2002,
Pubmed Wang,
HuR regulates p21 mRNA stabilization by UV light.
2000,
Pubmed Wellmann,
Oxygen-regulated expression of the RNA-binding proteins RBM3 and CIRP by a HIF-1-independent mechanism.
2004,
Pubmed Whiteford,
Syndecans promote integrin-mediated adhesion of mesenchymal cells in two distinct pathways.
2007,
Pubmed Yang,
The UV-inducible RNA-binding protein A18 (A18 hnRNP) plays a protective role in the genotoxic stress response.
2001,
Pubmed Yehuda,
Gene expression patterns associated with posttraumatic stress disorder following exposure to the World Trade Center attacks.
2009,
Pubmed Yurchenco,
Basement membrane assembly, stability and activities observed through a developmental lens.
2004,
Pubmed