XB-ART-50575
Proc Natl Acad Sci U S A
2015 May 05;11218:5732-7. doi: 10.1073/pnas.1423533112.
Show Gene links
Show Anatomy links
Maternal Wnt/STOP signaling promotes cell division during early Xenopus embryogenesis.
Huang YL, Anvarian Z, Döderlein G, Acebron SP, Niehrs C.
???displayArticle.abstract???
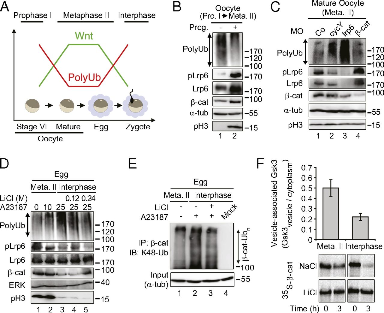
During Xenopus development, Wnt signaling is thought to function first after midblastula transition to regulate axial patterning via β-catenin-mediated transcription. Here, we report that Wnt/glycogen synthase kinase 3 (GSK3) signaling functions posttranscriptionally already in mature oocytes via Wnt/stabilization of proteins (STOP) signaling. Wnt signaling is induced in oocytes after their entry into meiotic metaphase II and declines again upon exit into interphase. Wnt signaling inhibits Gsk3 and thereby protects proteins from polyubiquitination and degradation in mature oocytes. In a protein array screen, we identify a cluster of mitotic effector proteins that are polyubiquitinated in a Gsk3-dependent manner in Xenopus. Consequently inhibition of maternal Wnt/STOP signaling, but not β-catenin signaling, leads to early cleavage arrest after fertilization. The results support a novel role for Wnt signaling in cell cycle progression independent of β-catenin.
???displayArticle.pubmedLink??? 25901317
???displayArticle.pmcLink??? PMC4426427
???displayArticle.link??? Proc Natl Acad Sci U S A
Species referenced: Xenopus laevis
Genes referenced: ccny ccnyl1 ctnnb1 gsk3b lrp6
???displayArticle.morpholinos??? ccnyl1 MO1 ccny MO1 ctnnb1 MO1 lrp6 MO1
???attribute.lit??? ???displayArticles.show???
References [+] :
Acebron,
Mitotic wnt signaling promotes protein stabilization and regulates cell size.
2014, Pubmed
Acebron, Mitotic wnt signaling promotes protein stabilization and regulates cell size. 2014, Pubmed
Angers, Proximal events in Wnt signal transduction. 2009, Pubmed
Azzolin, Role of TAZ as mediator of Wnt signaling. 2012, Pubmed
Bilic, Wnt induces LRP6 signalosomes and promotes dishevelled-dependent LRP6 phosphorylation. 2007, Pubmed
Cruciat, Requirement of prorenin receptor and vacuolar H+-ATPase-mediated acidification for Wnt signaling. 2010, Pubmed , Xenbase
Cueille, Functional interaction between the bovine papillomavirus virus type 1 replicative helicase E1 and cyclin E-Cdk2. 1998, Pubmed , Xenbase
Davidson, Cell cycle control of wnt receptor activation. 2009, Pubmed , Xenbase
Fesquet, Is Cdk7/cyclin H/MAT1 the genuine cdk activating kinase in cycling Xenopus egg extracts? 1997, Pubmed , Xenbase
Gautier, cdc25 is a specific tyrosine phosphatase that directly activates p34cdc2. 1991, Pubmed , Xenbase
Gautier, Cyclin is a component of maturation-promoting factor from Xenopus. 1990, Pubmed , Xenbase
Gawantka, Antagonizing the Spemann organizer: role of the homeobox gene Xvent-1. 1995, Pubmed , Xenbase
Ghenoiu, Autoinhibition and Polo-dependent multisite phosphorylation restrict activity of the histone H3 kinase Haspin to mitosis. 2013, Pubmed , Xenbase
Glotzer, Cyclin is degraded by the ubiquitin pathway. 1991, Pubmed , Xenbase
Habib, A localized Wnt signal orients asymmetric stem cell division in vitro. 2013, Pubmed
Hassler, Kremen is required for neural crest induction in Xenopus and promotes LRP6-mediated Wnt signaling. 2007, Pubmed , Xenbase
Heasman, Beta-catenin signaling activity dissected in the early Xenopus embryo: a novel antisense approach. 2000, Pubmed , Xenbase
Kallio, Inhibition of aurora B kinase blocks chromosome segregation, overrides the spindle checkpoint, and perturbs microtubule dynamics in mitosis. 2002, Pubmed , Xenbase
Kelly, Chromosomal enrichment and activation of the aurora B pathway are coupled to spatially regulate spindle assembly. 2007, Pubmed , Xenbase
Kikuchi, Dishevelled, a Wnt signalling component, is involved in mitotic progression in cooperation with Plk1. 2010, Pubmed
Kim, Identification of targets of the Wnt pathway destruction complex in addition to beta-catenin. 2009, Pubmed , Xenbase
Kofron, Wnt11/beta-catenin signaling in both oocytes and early embryos acts through LRP6-mediated regulation of axin. 2007, Pubmed , Xenbase
Li, Wnt signaling through inhibition of β-catenin degradation in an intact Axin1 complex. 2012, Pubmed
Lucas, Inhibition of GSK-3beta leading to the loss of phosphorylated MAP-1B is an early event in axonal remodelling induced by WNT-7a or lithium. 1998, Pubmed
MacDonald, Wnt/beta-catenin signaling: components, mechanisms, and diseases. 2009, Pubmed , Xenbase
Merbl, Large-scale detection of ubiquitination substrates using cell extracts and protein microarrays. 2009, Pubmed
Metcalfe, Stability elements in the LRP6 cytoplasmic tail confer efficient signalling upon DIX-dependent polymerization. 2010, Pubmed
Mir, How the mother can help: studying maternal Wnt signaling by anti-sense-mediated depletion of maternal mRNAs and the host transfer technique. 2008, Pubmed , Xenbase
Newport, A major developmental transition in early Xenopus embryos: I. characterization and timing of cellular changes at the midblastula stage. 1982, Pubmed , Xenbase
Niehrs, Mitotic and mitogenic Wnt signalling. 2012, Pubmed , Xenbase
Nishizawa, The 'second-codon rule' and autophosphorylation govern the stability and activity of Mos during the meiotic cell cycle in Xenopus oocytes. 1992, Pubmed , Xenbase
Nurse, Universal control mechanism regulating onset of M-phase. 1990, Pubmed
Piao, Direct inhibition of GSK3beta by the phosphorylated cytoplasmic domain of LRP6 in Wnt/beta-catenin signaling. 2008, Pubmed , Xenbase
Schmidt, Xenopus polo-like kinase Plx1 regulates XErp1, a novel inhibitor of APC/C activity. 2005, Pubmed , Xenbase
Schwarz-Romond, The DIX domain of Dishevelled confers Wnt signaling by dynamic polymerization. 2007, Pubmed
Stolz, Wnt-mediated protein stabilization ensures proper mitotic microtubule assembly and chromosome segregation. 2015, Pubmed
Summers, The unique N terminus of the UbcH10 E2 enzyme controls the threshold for APC activation and enhances checkpoint regulation of the APC. 2008, Pubmed
Taelman, Wnt signaling requires sequestration of glycogen synthase kinase 3 inside multivesicular endosomes. 2010, Pubmed , Xenbase
Tao, Maternal wnt11 activates the canonical wnt signaling pathway required for axis formation in Xenopus embryos. 2005, Pubmed , Xenbase
Townsley, Dominant-negative cyclin-selective ubiquitin carrier protein E2-C/UbcH10 blocks cells in metaphase. 1997, Pubmed
Vinyoles, Multivesicular GSK3 sequestration upon Wnt signaling is controlled by p120-catenin/cadherin interaction with LRP5/6. 2014, Pubmed
Welcker, Multisite phosphorylation by Cdk2 and GSK3 controls cyclin E degradation. 2003, Pubmed
White, Maternal control of pattern formation in Xenopus laevis. 2008, Pubmed , Xenbase
Xu, Regulation of protein stability by GSK3 mediated phosphorylation. 2009, Pubmed
