|
FIGURE 1. The transport of quinine and quinidine into Xenopus oocytes expressing PfCRT.
A and B, PfCRTDd2 mediates quinine (QN) and quinidine (QD) uptake, respectively. Left panels, time courses for the uptake of quinine and quinidine into water-injected oocytes (solid circles) and oocytes expressing PfCRTHB3 (triangles) or PfCRTDd2 (solid squares). The extracellular pH was 5.0, and the total concentration of the drug (radiolabeled plus unlabeled) was 10 μm. Middle panels, PfCRTDd2-mediated uptake of quinine or quinidine at pH 5.0 and 6.0. The PfCRTDd2-mediated component of transport was obtained by subtracting uptake in oocytes expressing PfCRTHB3 from that measured in PfCRTDd2-expressing oocytes. Right panels, concentration dependence of the PfCRTDd2-mediated uptake of quinine and quinidine. In both cases, the uptake of radiolabeled drug into water-injected oocytes and oocytes expressing PfCRTDd2 was measured at pH 6.0 over an extracellular concentration range of 0.05–100 μm drug (radiolabeled plus unlabeled). The rate of PfCRTDd2-mediated transport was calculated by subtracting the rate measured in water-injected oocytes from that in oocytes expressing PfCRTDd2 at each quinine or quinidine concentration. A least-squares fit of the Michaelis-Menten equation to the resulting data (using Sigma Plot version 12.5) yielded the following kinetic parameters: quinine, apparent Km = 28 ± 4 μm and apparent Vmax = 14 ± 1 pmol/h/oocyte; quinidine, Km = 23 ± 4 μm and apparent Vmax = 13 ± 1 pmol/h/oocyte. C, pH dependence of quinine uptake into water-injected oocytes and oocytes expressing PfCRTHB3 or PfCRTDd2. Measurements of radiolabeled quinine transport were made over the extracellular pH range (pH 4.0–6.0) and in the presence of 1 μm unlabeled quinine. Asterisks indicate significant differences in the accumulation of quinine between the control (water-injected or PfCRTHB3-expressing) oocytes and oocytes expressing PfCRTDd2 within each pH condition (*, p < 0.05). D, percentages of quinine in the neutral (QN), monoprotonated (QN+), and diprotonated (QN2+) forms in solutions of different pH. The percentages were calculated using the Henderson-Hasselbalch equation, with pKa values of 4.12 for the quinoline nitrogen and 8.58 for the side chain nitrogen (51). E, the effect of verapamil (100 μm) on the PfCRTDd2-mediated transport of quinine (black bars) and quinidine (gray bars) was measured at pH 5.0. The total extracellular concentration of quinine or quinidine (radiolabeled plus unlabeled) was 10 μm. Asterisks indicate significant differences in the PfCRTDd2-mediated uptake of radiolabeled drug between the control oocytes and those suspended in 100 μm verapamil (*, p < 0.05). In all cases, uptake is shown as the mean ± S.E. (error bars) of at least three biological repeats, within which measurements were made from 10 oocytes/treatment. |
|
FIGURE 2. Kinetic analysis of the inhibition of PfCRTDd2-mediated chloroquine transport by quinine.
A, the uptake of chloroquine (CQ) into water-injected oocytes and oocytes expressing PfCRTDd2 was measured at pH 6.0 and in the presence of a total extracellular chloroquine concentration (radiolabeled plus unlabeled) of 10, 50, 100, 200, 300, 400, or 500 μm. At each of these chloroquine concentrations, the effects of seven concentrations of unlabeled quinine (QN; ranging from 0 to 500 μm) were tested. For each of the 49 treatments, the rate of chloroquine transport attributable to PfCRTDd2 was then calculated by subtracting the rate measured in water-injected oocytes from that in oocytes expressing PfCRTDd2. Chloroquine uptake is shown as the mean ± S.E. (error bars) of at least three biological repeats, within which measurements were made from 10 oocytes/treatment. B, Sixteen different models of inhibition were globally fitted to the data presented in A using the least-squares method. The plausibility of each model was evaluated by calculating the Akaike information criterion difference (ΔAICc) and the Akaike weight (33, 34). The table shows the models in descending order (i.e. the most plausible model is listed first). The kinetic parameters derived from the two most plausible inhibition models are presented in Table 2. |
|
FIGURE 3. Secondary analyses of the inhibition of PfCRTDd2-mediated chloroquine transport by quinine. The Michaelis-Menten equation was fitted to the kinetic data shown in Fig. 2A to derive the apparent Km and apparent Vmax values for chloroquine transport at each of the seven concentrations of quinine (QN). A, The resulting apparent Vmax values were plotted as a function of the quinine concentration and a rectangular hyperbolic equation fitted to the data. The dotted line indicates the quinine concentration at which the Vmax for chloroquine transport was half-maximal. This value is the dissociation constant for the binding of quinine to the chloroquine-PfCRTDd2 complex (αKSQN). B, the ratio of the apparent Vmax to its corresponding apparent Km was plotted as a function of the quinine concentration and a rectangular hyperbolic equation fitted to the data. The dotted line indicates the quinine concentration at which the Vmax/Km ratio was half-maximal. This value equates to the dissociation constant for the binding of quinine to the empty transporter (KSQN). |
|
FIGURE 4. Kinetic analysis of the inhibition of PfCRTDd2-mediated quinine transport by chloroquine.
A, the uptake of quinine (QN) into water-injected oocytes and oocytes expressing PfCRTDd2 was measured at pH 6.0 and in the presence of a total extracellular quinine concentration (radiolabeled plus unlabeled) of 1, 3, 5, 10, 25, 30, 50, 60, 75, or 100 μm. At each of these quinine concentrations, the effects of seven concentrations of unlabeled chloroquine (CQ; ranging from 0 to 3 mm) were tested. For each of the 70 treatments, the rate of quinine transport attributable to PfCRTDd2 was then calculated by subtracting the rate measured in water-injected oocytes from that in oocytes expressing PfCRTDd2. Quinine uptake is shown as the mean ± S.E. (error bars) of at least four biological repeats, within which measurements were made from 10 oocytes/treatment. B, Sixteen different models of inhibition were globally fitted to the data presented in A using the least-squares method. The plausibility of each model was evaluated by calculating the Akaike information criterion difference (ΔAICc) and the Akaike weight (33, 34). The table shows the models in descending order (i.e. the most plausible model is listed first). Kinetic parameters derived from the two most plausible inhibition models are presented in Table 2. |
|
FIGURE 5. Secondary analyses of the inhibition of PfCRTDd2-mediated quinine transport by chloroquine. The Michaelis-Menten equation was fitted to the kinetic data shown in Fig. 4A to derive the apparent Km and apparent Vmax values for quinine transport at each of the seven concentrations of chloroquine (CQ). A, the resulting apparent Vmax values were plotted as a function of the chloroquine concentration and a rectangular hyperbolic equation fitted to the data. The dotted line indicates the chloroquine concentration at which the Vmax for quinine transport was half-maximal. This value is the dissociation constant for the binding of chloroquine to the quinine-PfCRTDd2 complex (αKSCQ). B, the ratio of the apparent Vmax to its corresponding apparent Km was plotted as a function of the chloroquine concentration and a rectangular hyperbolic equation fitted to the data. The dotted line indicates the chloroquine concentration at which the Vmax/Km ratio was half-maximal. This value equates to the dissociation constant for the binding of chloroquine to the empty transporter (KSCQ). Error bars, S.E. |
|
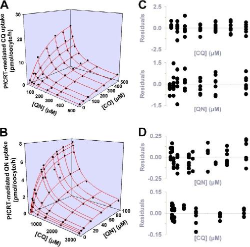
FIGURE 6. Modeling the interaction between PfCRTDd2, chloroquine, and quinine using the full mixed-type inhibition equation. To test how well the full mixed-type inhibition model fitted the kinetic data presented in Figs. 2A and 4A, the relevant equation was solved using the kinetic parameters for the transport of quinine (QN) and chloroquine (CQ) via PfCRTDd2 as well as of their inhibition of the transporter. The resulting predicted values (red lines) were then displayed as a three-dimensional plot, with the experimentally derived data shown for comparison. A, inhibition of chloroquine transport by quinine. The following values were used: Vmax = 33 pmol of chloroquine/h/oocyte; chloroquine concentrations = 0–500 μm; chloroquine KSCQ = 270 μm; quinine KSQN = 32 μm; quinine concentrations = 0–500 μm; α = 2.5. B, inhibition of quinine transport by chloroquine. The following values were used: Vmax = 9.6 pmol of quinine/h/oocyte; quinine concentration = 0–100 μm; quinine KSQN = 32 μm; chloroquine KSCQ = 270 μm; chloroquine concentrations = 0–3000 μm; α = 2.5. C and D, in accordance with the analysis described by Cornish-Bowden (37), the difference between the experimentally derived data and the predicted values was calculated, and the resulting residuals are displayed as a function of (i) the chloroquine concentration and (ii) the quinine concentration. |
|
FIGURE 7. Competition plot of the interaction of PfCRTDd2 with chloroquine and quinine. The competition plot tests whether two reactions occur at the same site or at distinct sites (35). An extracellular concentration of quinine (73.5 μm) was selected from the data presented in Fig. 4A, such that the resulting rate of quinine transport (7.4 pmol/h/oocyte) would approach its Vmax. The concentration of chloroquine (52.1 μm) that would result in the equivalent rate of chloroquine transport was estimated from the data shown in Fig. 2A. Pairwise measurements of radiolabeled chloroquine and radiolabeled quinine were made in the presence of different proportions of these chloroquine and quinine concentrations (see “Experimental Procedures”), from which the total rate of drug transport within each of the chloroquine/quinine mixtures was calculated. The resulting total PfCRTDd2-mediated transport velocities (Vtotal) were plotted as a function of the proportion of quinine in the chloroquine/quinine mixture (P). The total rate of drug uptake (closed circles) is shown as the mean ± S.E. (error bars) of four biological repeats, within which measurements were made from 10 oocytes/treatment. If the two drugs compete for binding to the same site, the total rate of drug transport within each of the chloroquine/quinine mixtures would be ∼7.4 pmol/h/oocyte (indicated by the solid line). By contrast, if chloroquine and quinine bind to distinct but antagonistically interacting sites, the total rate of drug transport will vary with P, resulting in a concave curve (open circles; values were predicted as described under “Experimental Procedures” using a full mixed-type inhibition model). Those experiments in which P equaled 0.15, 0.40, 0.60, or 0.9 yielded rates that were significantly different from 7.4 pmol/h/oocyte (p < 0.01; one-way analysis of variance). |
|
FIGURE 8. Kinetic analysis of the inhibition of PfCRTDd2-mediated chloroquine transport by verapamil.
A, the uptake of chloroquine (CQ) into water-injected oocytes and oocytes expressing PfCRTDd2 was measured at pH 6.0 and in the presence of a total extracellular chloroquine concentration (radiolabeled plus unlabeled) of 10, 50, 100, 300, or 500 μm. At each of these chloroquine concentrations, the effects of six concentrations of unlabeled verapamil (VP; ranging from 0 to 400 μm) were tested. For each of the 30 treatments, the rate of chloroquine transport attributable to PfCRTDd2 was then calculated by subtracting the rate measured in water-injected oocytes from that in oocytes expressing PfCRTDd2. Chloroquine uptake is shown as the mean ± S.E. (error bars) of at least eight biological repeats, within which measurements were made from 10 oocytes/treatment. B, Sixteen different models of inhibition were globally fitted to the data presented in A using the least-squares method. The plausibility of each model was evaluated by calculating the Akaike information criterion difference (ΔAICc) and the Akaike weight (33, 34). The table shows the models in descending order (i.e. the most plausible model is listed first). The kinetic parameters derived from the two most plausible inhibition models are presented in Table 2. |
|
FIGURE 9. Secondary analyses and modeling of the inhibition of PfCRTDd2-mediated chloroquine transport by verapamil.
A, the Michaelis-Menten equation was fitted to the kinetic data shown in Fig. 8 to derive the apparent Km and apparent Vmax values for chloroquine (CQ) transport at each of the six concentrations of verapamil (VP). The resulting apparent Vmax values were plotted as a function of the verapamil concentration and a rectangular hyperbolic equation fitted to the data. The dotted line indicates the verapamil concentration at which the Vmax for chloroquine transport was half-maximal. This value is the dissociation constant for the binding of verapamil to the chloroquine-PfCRTDd2 complex (αKsVP). B, the ratio of the apparent Vmax to its corresponding apparent Km was plotted as a function of the verapamil concentration and a rectangular hyperbolic equation fitted to the data. The dotted line indicates the verapamil concentration at which the Vmax/Km ratio was half-maximal. This value equates to the dissociation constant for the binding of verapamil to the empty transporter (KsVP). C, the partial mixed-type inhibition equation was solved using the following values: Vmax = 26 pmol of chloroquine/h/oocyte; chloroquine concentrations = 0–500 μm; chloroquine KS = 270 μm; verapamil KsVP = 36 μm; verapamil concentrations = 0–400 μm; α = 2.5; β = 0.03. The resulting predicted values (red lines) were then displayed as a three-dimensional plot, with the experimentally derived data shown for comparison. D, in accordance with the analysis described by Cornish-Bowden and co-workers (35), the difference between the experimentally derived data and the predicted values was calculated, and the resulting residuals were displayed as a function of (i) the chloroquine concentration and (ii) the verapamil concentration. |
|
FIGURE 10. The transport of verapamil into Xenopus oocytes expressing PfCRT.
A, the uptake of verapamil was measured in water-injected control oocytes and oocytes expressing PfCRTHB3 or PfCRTDd2 over an extracellular pH range of 4.0–5.0. The total concentration of verapamil (radiolabeled plus unlabeled) was 5 μm. Uptake is shown as the mean ± S.E. (error bars) of three biological repeats, within which measurements were made from 10 oocytes/treatment. Asterisks indicate significant differences in the accumulation of verapamil between the control (water-injected or PfCRTHB3-expressing) oocytes and oocytes expressing PfCRTDd2 within each pH condition (*, p < 0.05). B, the percentages of verapamil in the neutral (VP) and monoprotonated (VP+) forms in solutions of different pH. The percentages were calculated using the Henderson-Hasselbalch equation with a pKa value of 8.92 (52). |
|
FIGURE 11. Proposed reaction schemes describing the interaction of PfCRTDd2 with chloroquine, quinine and verapamil.
A, chloroquine (CQ) and quinine (QN) act as full mixed-type inhibitors of PfCRTDd2-mediated transport. PfCRTDd2 can bind chloroquine and quinine at distinct sites. The ternary complex (ToQNoCQo) is inactive. To represents PfCRTDd2 in the outward facing conformation (i.e. the extracellular face of the protein when in the oocyte plasma membrane and its luminal face when in the membrane of the digestive vacuole), and Ti represents PfCRTDd2 in the inward facing conformation (i.e. the cytosolic face of the protein when in the membrane of either the oocyte or the digestive vacuole). Likewise, CQo and QNo are the extracellular/lumenal drug concentrations, and CQi and QNi are the cytosolic drug concentrations. KSCQ and KSQN are the respective quinine and chloroquine dissociation constants for PfCRTDd2; α is the factor by which KSCQ and KSQN change when the other drug is already bound to the transporter; and kcatCQ and kcatQN describe the rate constants of chloroquine and quinine transport. B, chloroquine and verapamil (VP) act as partial mixed-type inhibitors of PfCRTDd2-mediated transport. The ternary complex (ToVPoCQo) retains a low level of activity. VPo and VPi are the extracellular/lumenal and cytosolic concentrations of verapamil, respectively. KSVP is the verapamil dissociation constant for PfCRTDd2; α is the factor by which KSCQ and KSVP change when the other drug is already bound to the transporter; kcatVP describes the rate constant of verapamil transport; and β is the factor by which verapamil and chloroquine affect the rate constant of the other drug's transport. |