Click here to close
Hello! We notice that you are using Internet Explorer, which is not supported by Xenbase and may cause the site to display incorrectly.
We suggest using a current version of Chrome,
FireFox, or Safari.
???displayArticle.abstract???
Transcription factor complexes have varied effects on cell fate and behavior, but how this diversification of function occurs is largely unknown. The Nodal signaling pathway has many biological functions that all converge on the transcription factors Smad2/3. Smad2/3 has many cofactors, and alternative usage of these may provide a mechanism for modulating Smad2/3 function. Here, we investigate how perturbation of the cofactor E2a affects global patterns of Smad2/3 binding and gene expression during gastrulation. We find that E2a regulates early development in two ways. E2a changes the position of Smad2/3 binding at the Nodal inhibitor lefty, resulting in direct repression of lefty that is critical for mesendoderm specification. Separately, E2a is necessary to drive transcription of Smad2/3 target genes, including critical regulators of dorsal cell fate and morphogenesis. Overall, we find that E2a functions as both a transcriptional repressor and activator to precisely regulate Nodal signaling.
Figure 1.
E2a Is Required for Subsets of Smad2/3 Binding and for Global Patterns of Smad2/3 Target Gene Expression
(A) Smad2/3 targets 1,027 distinct genomic regions in control stage 10.5 embryos (yellow) and 1,671 regions in E2a-depleted embryos (blue). Four hundred ninety-five regions are targeted in both conditions.
(B) Categories of Smad2/3 binding behavior in E2a-depleted embryos (blue) relative to controls (yellow).
(C) DAVID clustering analysis shows enrichment for developmental (dev) terms in all Smad2/3-associated genes and for genes that have stable Smad2/3 binding when E2a is depleted (red box in B) but not other subcategories of Smad2/3 binding. Ant/Post, anterior/posterior.
(D) Genes that retain Smad2/3 binding at the same genomic coordinates in E2a-depleted embryos (red box in B) are more likely to be downregulated by 2-fold or more in E2a-depleted embryos.
(E and F) Significant overlap exists between genes that are Smad2/3 targets and genes that are downregulated in E2a-depleted embryos. Smad2/3 targets in which binding is at the same genomic position in control and E2a-depleted embryos are more likely to be downregulated in E2a-depleted embryos. These genes maintain enrichment for DAVID terms associated with early development.
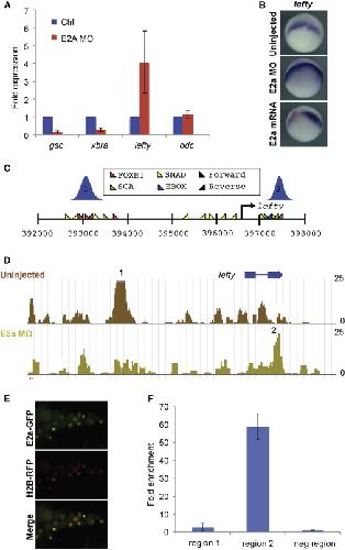
Figure 2. E2a Regulates Samd2/3 Positioning at lefty and Represses lefty Transcription (A) qRT-PCR showing upregulation of lefty in E2a-depleted embryos and downregulation of gsc and xbra. odc is shown as a loading control (Ctrl). Error bars represent SDs for three biological replicates.
(B) In situ hybridization for lefty expression at stage 10 in control, E2a-depleted, and e2a mRNA-injected embryos (red, lacZ lineage tracer).
(C) Distribution of key transcription factor binding sites near the lefty locus. There are two regions of observed Smad2/3 binding in control embryos, schematized in blue.
(D) In E2a-depleted embryos, Smad2/3 binding at region 1 is reduced, while binding at region 2 is increased. Fold enrichment over input is shown along the y axis.
(E) Embryos were injected at the two-cell stage with mE2a-GFP- and RFP-tagged histone H2b mRNA and monitored for fluorescence at stage 10.5.
(F) ChIP-qRT-PCR using anti-GFP antibodies in stage 10.5 embryos following mE2a-GFP injection at the two-cell stage. The y axis represents fold enrichment over a negative (neg) control region near the lefty locus. Error bars represent SDs of two to three biological replicates.
See also Figure S1.
Figure 3.
Lefty Is Downstream of E2a in Mesoderm Induction
(A) Embryos were injected with E2a MO in specific blatomeres as follows: All, both blastomeres at the two-cell stage (n = 72); Dorsal, two dorsal blastomeres at the four-cell stage (n = 51); Ventral, both ventral blastomeres at the four-cell stage (n = 63); Animal, four animal blastomeres at the eight-cell stage (n = 9).
(B) Embryos were injected in both blastomeres at the two-cell stage with e2a MO and/or at the animal pole at the four-cell stage with xnr1 mRNA. Animal caps were harvested at stage 8 and cultured to stage 10. qRT-PCRs were normalized to whole embryo expression and to odc expression. Error bars represent SDs for three biological replicates.
(CâJ) E2a-depleted embryos have reduced expression of gsc (E) and xbra (F) compared with uninjected control embryos (C and D). By contrast, Lefty-depleted embryos show increased expression of gsc (G) and xbra (H). Embryos injected with both E2a and Lefty MOs have moderate expression of gsc (I) and xbra (J).
See also Figure S2.
Figure 4. E2a Is Required for Dorsal Mesoderm Gene Expression and Binds Directly to These Target Genes
(A) qRT-PCRs comparing expression of xbra, eomes, and epha4 in whole stage 10.5 control or e2a-depleted embryos and in ectoderm explants. Expression levels are normalized to odc and to control ectoderm explants. Error bars represent the SD for three biological replicates, with two technical replicates per biological replicate. Note that although error bars for eomes expression are large, reflecting biological variation between groups of explants, eomes expression was lower in E2a MO + Xnr1ectoderm than in Xnr1ectoderm in every biological replicate.
(B) Regulatory regions for eomes, epha4, and xbra were identified from ChIP-seq analysis in Figure 1, and regulatory regions that are occupied by Smad2/3 in both control and e2a-depleted embryos were analyzed for E2a occupancy. Primers, Smad, FoxH1, and E2a (SCA) binding sites as well as the positions of Smad2/3 peaks are shown as in Figure 2.
(C) ChIP-qRT-PCR for mE2a-GFP shows significant enrichment at regulatory regions for eomes, xbra, and epha4. qRT-PCRs are normalized to expression in embryos injected with GFP alone, and to expression of an off-peak primer. Error bars represent SDs of two to three biological replicates.
See also Figure S3.
Figure 5.
E2a Fused to the Engrailed Repressor Domain Causes Mild Blastopore Formation Defects and Loss of Axial Mesoderm and Synergizes with Low Doses of lefty mRNA
(A) Effects of E2a-EnR injection (both cells at the two-cell stage) at stage 11. Embryos injected with E2a-EnR have delayed blastopore closure relative to uninjected control embryos but far better blastopore formation than E2a morphants. Stage 10.5 E2a-EnR embryos express more xbra than E2a morphants but less than control embryos. E2a-EnR-injected embryos express less lefty than E2a morphants.
(B) Effects of E2a-EnR injection (both cells at the two-cell stage) at stage 30. E2a-EnR-injected embryos show reduced expression of muscle markers (myoD, myf5) and notochord markers (shh, foxA2) but normal expression of the heart marker nkx2.5.
(C) E2a-Enr and 5 pg of lefty mRNA each cause only modest effects on blastopore closure, but embryos injected with both mRNAs show a failure of bottle cell formation similar to E2a morphants. Arrowhead indicates bottle cells.
Figure 6.
Model of Smad2/3 and E2a Interactions in Transcriptional Regulation
(A) At the lefty locus. In control embryos, Smad2/3 normally occupies region 1, while E2a normally occupies region 2. Transcription of lefty is weak. In the absence of E2a, Smad2/3 moves to preferentially occupy region 2, and transcription of lefty is upregulated.
(B) At dorsal mesoderm loci. In control embryos, Smad2/3 occupancy at enhancers is coupled by E2a to coactivators, and transcription of the target gene (epha4 is shown as an example) is robust. In the absence of E2a, the coupling of Smad2/3 to transcriptional coactivators is lost, and transcription of the target gene is reduced.
Supplemental Figure S1, related to Figure 2.
The E2a-GFP fusion protein is functional. A) Embryos were injected at the two cell stage with E2a MO, E2a-GFP mRNA, or E2a MO and E2a-GFP mRNA. Embryos injected with E2a MO fail to form blastopores. E2a-GFP RNA alone has no effect on blastopore formation. Embryos injected with both E2a MO and E2a- GFP have rescued bottle cell formation. B) Western blot for GFP. Embryo lysates were collected from embryos injected with mRNA encoding GFP alone, or E2a-GFP.
Supplemental Figure S2, related to Figure 3.
Expression of lefty in E2a depleted embryos is not high enough to cause loss of bottle cells. A) Dose curve of phenotypic effects of lefty mRNA injection. Increasing levels of lefty mRNA injection (both dorsal blastomeres at the 4-cell stage; total mRNA dose shown) result in progressively more severe inhibition of
bottle cell and blastopore formation. At 1pg total lefty mRNA, blastopore formation is not inhibited, and at 2.5pg, it is only modestly inhibited, while blastopore formation is significantly impaired at 10pg or more of lefty mRNA. B) qRT-PCR comparing the effects of E2a MO injection with lefty mRNA injection at a range of doses. The amount of injected lefty mRNA is indicated across the top of the graph. The amount of lefty mRNA expressed in E2a morphants is comparable to injection of between 1 and 2.5pg lefty mRNA.
Supplemental Figure S3, related to Figure 4.
Expression of eomesodermin is reproducibly reduced by E2a MO injection. Related to Figure 4. qRT-PCR of eomesodermin in 3 biological replicate clutches of embryos. These data were combined in Figure 4A of the main text. Note that while eomes expression in Xnr1 injected ectoderm is variable between clutches, expression is always reduced in embryos that are injected with both Xnr1 and E2a MO
Bayly,
E2A-PBX1 interacts directly with the KIX domain of CBP/p300 in the induction of proliferation in primary hematopoietic cells.
2004, Pubmed
Bayly,
E2A-PBX1 interacts directly with the KIX domain of CBP/p300 in the induction of proliferation in primary hematopoietic cells.
2004,
Pubmed Beyer,
Switch enhancers interpret TGF-β and Hippo signaling to control cell fate in human embryonic stem cells.
2013,
Pubmed Blythe,
Chromatin immunoprecipitation in early Xenopus laevis embryos.
2009,
Pubmed
,
Xenbase Bradney,
Regulation of E2A activities by histone acetyltransferases in B lymphocyte development.
2003,
Pubmed Branford,
Lefty-dependent inhibition of Nodal- and Wnt-responsive organizer gene expression is essential for normal gastrulation.
2002,
Pubmed
,
Xenbase Chen,
A TAF4 coactivator function for E proteins that involves enhanced TFIID binding.
2013,
Pubmed Chen,
Two modes by which Lefty proteins inhibit nodal signaling.
2004,
Pubmed
,
Xenbase Cheng,
Lefty blocks a subset of TGFbeta signals by antagonizing EGF-CFC coreceptors.
2004,
Pubmed
,
Xenbase Cheng,
The lefty-related factor Xatv acts as a feedback inhibitor of nodal signaling in mesoderm induction and L-R axis development in xenopus.
2000,
Pubmed
,
Xenbase Conlon,
Inhibition of Xbra transcription activation causes defects in mesodermal patterning and reveals autoregulation of Xbra in dorsal mesoderm.
1996,
Pubmed
,
Xenbase Evren,
EphA4-dependent Brachyury expression is required for dorsal mesoderm involution in the Xenopus gastrula.
2014,
Pubmed
,
Xenbase Germain,
Homeodomain and winged-helix transcription factors recruit activated Smads to distinct promoter elements via a common Smad interaction motif.
2000,
Pubmed
,
Xenbase Gow,
Differential involvement of E2A-corepressor interactions in distinct leukemogenic pathways.
2014,
Pubmed Guo,
Multivalent binding of the ETO corepressor to E proteins facilitates dual repression controls targeting chromatin and the basal transcription machinery.
2009,
Pubmed Gupta,
Developmental enhancers are marked independently of zygotic Nodal signals in Xenopus.
2014,
Pubmed
,
Xenbase Ho,
An embryonic stem cell chromatin remodeling complex, esBAF, is essential for embryonic stem cell self-renewal and pluripotency.
2009,
Pubmed
,
Xenbase Huang,
Bioinformatics enrichment tools: paths toward the comprehensive functional analysis of large gene lists.
2009,
Pubmed Huang,
Systematic and integrative analysis of large gene lists using DAVID bioinformatics resources.
2009,
Pubmed Kee,
E and ID proteins branch out.
2009,
Pubmed Khokha,
Techniques and probes for the study of Xenopus tropicalis development.
2002,
Pubmed
,
Xenbase Kim,
Chromatin and transcriptional signatures for Nodal signaling during endoderm formation in hESCs.
2011,
Pubmed Kitaguchi,
Xenopus Brachyury regulates mesodermal expression of Zic3, a gene controlling left-right asymmetry.
2002,
Pubmed
,
Xenbase Labbé,
Smad2 and Smad3 positively and negatively regulate TGF beta-dependent transcription through the forkhead DNA-binding protein FAST2.
1998,
Pubmed
,
Xenbase Lin,
A global network of transcription factors, involving E2A, EBF1 and Foxo1, that orchestrates B cell fate.
2010,
Pubmed Meno,
Mouse Lefty2 and zebrafish antivin are feedback inhibitors of nodal signaling during vertebrate gastrulation.
1999,
Pubmed Park,
The involvement of Eph-Ephrin signaling in tissue separation and convergence during Xenopus gastrulation movements.
2011,
Pubmed
,
Xenbase Schier,
Nodal morphogens.
2009,
Pubmed Schier,
Nodal signaling in vertebrate development.
2003,
Pubmed Shen,
Nodal signaling: developmental roles and regulation.
2007,
Pubmed Slagle,
Nodal-dependent mesendoderm specification requires the combinatorial activities of FoxH1 and Eomesodermin.
2011,
Pubmed Tan,
RNA sequencing reveals a diverse and dynamic repertoire of the Xenopus tropicalis transcriptome over development.
2013,
Pubmed
,
Xenbase Teo,
Pluripotency factors regulate definitive endoderm specification through eomesodermin.
2011,
Pubmed Wills,
Chromatin immunoprecipitation and deep sequencing in Xenopus tropicalis and Xenopus laevis.
2014,
Pubmed
,
Xenbase Yoo,
ATP-dependent chromatin remodeling in neural development.
2009,
Pubmed Yoon,
HEB and E2A function as SMAD/FOXH1 cofactors.
2011,
Pubmed
,
Xenbase Zhang,
E protein silencing by the leukemogenic AML1-ETO fusion protein.
2004,
Pubmed Zinzen,
Combinatorial binding predicts spatio-temporal cis-regulatory activity.
2009,
Pubmed