Click here to close
Hello! We notice that you are using Internet Explorer, which is not supported by Xenbase and may cause the site to display incorrectly.
We suggest using a current version of Chrome,
FireFox, or Safari.
EMBO Mol Med
2014 Jul 01;67:937-51. doi: 10.15252/emmm.201303783.
Show Gene links
Show Anatomy links
Gain-of-function mutation in TASK-4 channels and severe cardiac conduction disorder.
Friedrich C, Rinné S, Zumhagen S, Kiper AK, Silbernagel N, Netter MF, Stallmeyer B, Schulze-Bahr E, Decher N.
???displayArticle.abstract???
Analyzing a patient with progressive and severe cardiac conduction disorder combined with idiopathic ventricular fibrillation (IVF), we identified a splice site mutation in the sodium channel gene SCN5A. Due to the severe phenotype, we performed whole-exome sequencing (WES) and identified an additional mutation in the KCNK17 gene encoding the K2P potassium channel TASK-4. The heterozygous change (c.262G>A) resulted in the p.Gly88Arg mutation in the first extracellular pore loop. Mutant TASK-4 channels generated threefold increased currents, while surface expression was unchanged, indicating enhanced conductivity. When co-expressed with wild-type channels, the gain-of-function by G88R was conferred in a dominant-active manner. We demonstrate that KCNK17 is strongly expressed in human Purkinje cells and that overexpression of G88R leads to a hyperpolarization and strong slowing of the upstroke velocity of spontaneously beating HL-1 cells. Thus, we propose that a gain-of-function by TASK-4 in the conduction system might aggravate slowed conductivity by the loss of sodium channel function. Moreover, WES supports a second hit-hypothesis in severe arrhythmia cases and identified KCNK17 as a novel arrhythmia gene.
Figure 1. Twelve-lead electrocardiography (ECG) of a patient with progressive cardiac conduction disorder (PCCD) and idiopathic ventricular fibrillation (IVF)In 2003, heart rate (HR) 79 bpm, PQ interval 205 ms (marked by a dotted line), QRS 115 ms (continuous line), QT 351 ms, and corrected QT interval 402 ms.In 2008, HR 59 bpm, PQ interval 211 ms (dotted), QRS 166 ms (continuous), QT 433 ms, and QTc interval 427 ms (measurements each in lead II; paper speed 50 mm/s, scale bar 10 mm).
Figure 2. Heterozygous, digenic mutation state (KCNK17 and SCN5A) in patient 10192-1Electropherogram after direct sequencing of SCN5A: in the essential donor splice site located in intron 22, a heterozygous nucleic acid substitution was identified (c.3963+1G>A).Schematic topology of the Nav1.5 α-subunit. The affected splice site (black arrow) is located in the intracellular linker between the transmembrane segments S4 and S5 of domain 3 (DIII).Alignment of the boundary of exon 22/exon 23, position of the mutation is indicated by a black arrow. A skipping of exon 22 is predicted.Prioritization scheme for filtering variants obtained by whole-exome sequencing (WES). Minimum read depth was 20×. First, filtering of variants for relevant heart genes was done. Next, all variants with non-serious consequences (synonymous and mostly intronic changes) were excluded. Only unknown or rare alterations (MAF < 0.01%) were further evaluated with pathogenicity prediction programs (nsSNV: PolyPhen-2, SIFT, MutPred, SNPs&Go, SNAP; in-frame indels: SIFT/Provean; frameshift, splice site variants: Alamut). If all programs concordantly predict a damaging effect, the related gene was classified as a candidate gene. Discrepant prediction results lead to a classification as a variant of uncertain significance (VUS).Electropherogram after direct sequencing of KCNK17. A heterozygous nucleic acid substitution (c.262G>A) was detected in exon 2 of the KCNK17 gene.Schematic topology of the TASK-4 α-subunit with the point mutation p.Gly88Arg located in the extracellular linker between the first two transmembrane domains.Alignment illustrating the high degree of conservation of G88 between orthologs of TASK-4.
Figure 3. Expression pattern of TASK-4 in human cardiac compartments after quantitative RT-PCRRelative values normalized to ventricular expression. f., fibers. The relative expression was calculated by dividing means of Ct-values of each sample by mean Ct of ventricle and setting into . The experiments were performed as triplicates and averaged from three to seven repeats. Statistical significance is indicated compared to ventricular KCNK17 expression.Ct-values for KCNK17 (TASK-4) compared to KCNK3 (TASK-1) in Purkinje fibers after normalization for GAPDH.
Data are provided as mean ± SEM. P values calculated in unpaired Student's t-test are indicated. Numbers of independent experiments are indicated within the bars.
Figure 4. The p.G88R mutation in TASK-4 results in a gain-of-function in presence of a normal cellular distribution pattern and cell surface expressionRepresentative two-electrode voltage-clamp measurements in Xenopus oocytes injected with wild-type (black) or mutant (p.G88R, gray) TASK-4 cRNA (25 ng/oocyte). Voltage was ramped from −110 to +35 mV within 3.5 s. Holding potential was −80 mV and voltage ramps were repeated every 4 s.Mean current amplitudes of wild-type- and G88R-TASK-4-mediated currents were analyzed at 0 mV from six independent sets of experiments. Relative current: TASK-4 = 1.0 ± 0.04 (n = 71) and G88R-TASK-4 = 2.93 ± 0.13 (n = 70).Luminometric quantification of the surface expression of HA-tagged TASK-4 constructs. Relative surface expression normalized to wild-type TASK-4 is plotted. ni: non-injected oocytes. TASK-4 = 1.0 ± 0.15 (n = 27); G88R-TASK-4 = 1.14 ± 0.15 (n = 24); ni = 0.09 ± 0.02 (n = 20). The inset illustrates the membrane topology of a TASK-4 α-subunit and the localization of the HA-tag introduced in the P2-M4 linker. The position of the G88R mutation is indicated in blue.Live-cell imaging of HeLa cells 22 h after transfection with EGFP-tagged wild-type and DsRed-tagged G88R-TASK-4 channels.
Data are provided as mean ± SEM. P values calculated in unpaired Student's t-test are indicated. Numbers of independent experiments are indicated within the bars.
Figure 5. Glycine residue 88 is critical for the gating of TASK-4 channelsLocalization of the G88 residue in a TASK-4 pore homology model based on the crystal structure of TWIK-1. The arginine (R) residues within the dimer are illustrated in blue.Wild-type TASK-4 and G88R-TASK-4 channel sensitivity to external pH. Mean current amplitudes were recorded by 1-s test pulses to +40 mV, repeated every 4 s. Holding potential was −80 mV. Current amplitudes were analyzed at the end of the test pulse, with extracellular pH values ranging from 7.5 to 10.5. Data were normalized to the currents recorded at pH 9.5 and illustrated as mean ± SEM.Mean current amplitude of oocytes injected with wild-type TASK-4 cRNA (n = 25), G88A (n = 26), G88R (n = 27), G88E (n = 29), or G88K (n = 28) mutant TASK-4 cRNA subjected to a 1-s test pulse to +40 mV (protocol as described above). Mean current amplitude at +40 mV was plotted relative to the currents generated by wild-type TASK-4 channels.
Data are provided as mean ± SEM. P values calculated in unpaired Student's t-test are indicated. Numbers of independent experiments are indicated within the bars.
Figure 6. G88R mutant TASK-4 channel subunits have a dominant-active effect on wild-type TASK-4 subunitsRepresentative current voltage relationship measurements in Xenopus oocytes injected with wild-type TASK-4 cRNA (25 ng/oocyte, black), with 12.5 ng wild-type TASK-4 (mimicking haploinsufficiency), with wild-type TASK-4 and G88R-TASK-4 cRNA (12.5 ng each/oocyte, light gray) mimicking an heterozygous state or G88R mutant cRNA alone (25 ng/oocyte, gray). Voltage was stepped from a holding potential of −80 mV to potentials ranging from −100 mV to +60 mV in 20 mV increments. Voltage step duration was 200 ms and voltage steps were repeated every 2 s. Test pulses were followed by a step to −40 mV.Mean current amplitude at 0 mV is blotted relative to TASK-4 wild-type currents (25 ng). Relative TASK-4 current after injection of 20.83 ng G88R-TASK-4 cRNA is thought to resemble the theoretical amount of dimeric channels containing at least one G88R subunit (83.3%). Data are provided as mean ± SEM. P values calculated in unpaired Student's t-test are indicated. Numbers of independent experiments are indicated within the bars.Theoretical probability of dimeric subunit assembly after injection of similar amounts of wild-type and G88R-TASK-4 channel subunits.
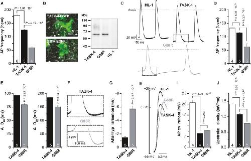
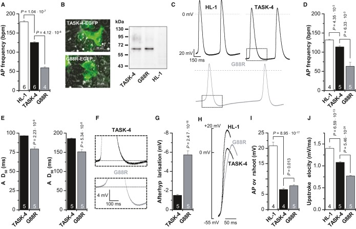
Figure 7. G88R mutants stabilize the membrane potential and slow upstroke velocity of spontaneously beating HL-1 cellsAction potential (AP) frequency, as beats per minute (bpm), of spontaneously beating HL-1 cells and of HL-1 cells transfected with TASK-4-EGFP or G88R-EGFP, was counted in supplemented Claycomb media. Beating frequency was determined from four to six independent transfections and dishes with untransfected HL-1 cells.Fluorescence imaging and Western blot analyses of HL-1 cells transfected with TASK-4-EGFP or G88R-EGFP. For Western blot analysis, TASK-4 or G88R was detected with an anti-GFP antibody. HL-1, non-transfected HL-1 cells.Patch clamp experiments in the current-clamp mode of HL-1 cells and HL-1 cells transfected with TASK-4-EGFP or G88R-EGFP. Boxes indicate the zoom area for panel F. The analyses of the patch clamp data in (D–J) were performed from four to five independent transfections for TASK-4 and G88R, respectively.Action potential (AP) frequency, as beats per minute (bpm), of spontaneously beating HL-1 cells and of HL-1 cells transfected with TASK-4-EGFP or G88R-EGFP, recorded in the current-clamp mode under physiological saline conditions.Analyses of the action potential duration, APD50 and APD90, of HL-1 cells transfected with TASK-4-EGFP or G88R-EGFP.Illustration of the hyperpolarization observed following an action potential of HL-1 cells transfected with TASK-4-EGFP or G88R-EGFP.Analyses of the afterhyperpolarization observed in HL-1 cells transfected with TASK-4-EGFP or G88R-EGFP.Illustration of the action potential overshoot and the upstroke velocity of HL-1 cells and of HL-1 cells transfected with TASK-4-EGFP or G88R-EGFP. Note that the threshold for the action potentials was not significantly different for the constructs.Analyses of the action potential (AP) overshoot of HL-1 cells and HL-1 cells transfected with TASK-4-EGFP or G88R-EGFP.Analyses of the upstroke velocity (mV/ms) of HL-1 cells and HL-1 cells transfected with TASK-4-EGFP or G88R-EGFP.
Data are provided as mean ± SEM. P values calculated in unpaired Student's t-test are indicated. Numbers of independent experiments are indicated within the bars.
Abriel,
Cardiac channelopathies: genetic and molecular mechanisms.
2013, Pubmed
Abriel,
Cardiac channelopathies: genetic and molecular mechanisms.
2013,
Pubmed Adzhubei,
A method and server for predicting damaging missense mutations.
2010,
Pubmed Akai,
A novel SCN5A mutation associated with idiopathic ventricular fibrillation without typical ECG findings of Brugada syndrome.
2000,
Pubmed Alders,
Haplotype-sharing analysis implicates chromosome 7q36 harboring DPP6 in familial idiopathic ventricular fibrillation.
2009,
Pubmed Andres-Enguix,
Functional analysis of missense variants in the TRESK (KCNK18) K channel.
2012,
Pubmed Backx,
Background potassium current active during the plateau of the action potential in guinea pig ventricular myocytes.
1993,
Pubmed Bamshad,
Exome sequencing as a tool for Mendelian disease gene discovery.
2011,
Pubmed Barel,
Maternally inherited Birk Barel mental retardation dysmorphism syndrome caused by a mutation in the genomically imprinted potassium channel KCNK9.
2008,
Pubmed
,
Xenbase Benson,
Congenital sick sinus syndrome caused by recessive mutations in the cardiac sodium channel gene (SCN5A).
2003,
Pubmed Bromberg,
SNAP: predict effect of non-synonymous polymorphisms on function.
2007,
Pubmed Calabrese,
Functional annotations improve the predictive score of human disease-related mutations in proteins.
2009,
Pubmed Choi,
Predicting the functional effect of amino acid substitutions and indels.
2012,
Pubmed Claycomb,
HL-1 cells: a cardiac muscle cell line that contracts and retains phenotypic characteristics of the adult cardiomyocyte.
1998,
Pubmed Crotti,
Calmodulin mutations associated with recurrent cardiac arrest in infants.
2013,
Pubmed Crotti,
Pleiotropic mutations in ion channels: what lies behind them?
2011,
Pubmed Crotti,
KCNH2-K897T is a genetic modifier of latent congenital long-QT syndrome.
2005,
Pubmed Darbar,
Cardiac sodium channel (SCN5A) variants associated with atrial fibrillation.
2008,
Pubmed Decher,
Characterization of TASK-4, a novel member of the pH-sensitive, two-pore domain potassium channel family.
2001,
Pubmed
,
Xenbase Decher,
Knock-out of the potassium channel TASK-1 leads to a prolonged QT interval and a disturbed QRS complex.
2011,
Pubmed Decher,
Novel KChIP2 isoforms increase functional diversity of transient outward potassium currents.
2004,
Pubmed
,
Xenbase de Ligt,
Diagnostic exome sequencing in persons with severe intellectual disability.
2012,
Pubmed Donner,
Functional role of TASK-1 in the heart: studies in TASK-1-deficient mice show prolonged cardiac repolarization and reduced heart rate variability.
2011,
Pubmed Fatkin,
Missense mutations in the rod domain of the lamin A/C gene as causes of dilated cardiomyopathy and conduction-system disease.
1999,
Pubmed Gilissen,
Disease gene identification strategies for exome sequencing.
2012,
Pubmed Girard,
Genomic and functional characteristics of novel human pancreatic 2P domain K(+) channels.
2001,
Pubmed
,
Xenbase Graham,
Expression of a two-pore domain K+ channel (TASK-1) in developing avian and mouse ventricular conduction systems.
2006,
Pubmed Groenewegen,
A cardiac sodium channel mutation cosegregates with a rare connexin40 genotype in familial atrial standstill.
2003,
Pubmed
,
Xenbase Haïssaguerre,
Ventricular fibrillation with prominent early repolarization associated with a rare variant of KCNJ8/KATP channel.
2009,
Pubmed Hindorff,
Potential etiologic and functional implications of genome-wide association loci for human diseases and traits.
2009,
Pubmed Kapplinger,
An international compendium of mutations in the SCN5A-encoded cardiac sodium channel in patients referred for Brugada syndrome genetic testing.
2010,
Pubmed Klassen,
Exome sequencing of ion channel genes reveals complex profiles confounding personal risk assessment in epilepsy.
2011,
Pubmed Klaver,
Cardiac ion channel mutations in the sudden infant death syndrome.
2011,
Pubmed Kruse,
Impaired endocytosis of the ion channel TRPM4 is associated with human progressive familial heart block type I.
2009,
Pubmed Kumar,
Predicting the effects of coding non-synonymous variants on protein function using the SIFT algorithm.
2009,
Pubmed Lafrenière,
A dominant-negative mutation in the TRESK potassium channel is linked to familial migraine with aura.
2010,
Pubmed Li,
Automated inference of molecular mechanisms of disease from amino acid substitutions.
2009,
Pubmed Limberg,
TASK-1 channels may modulate action potential duration of human atrial cardiomyocytes.
2011,
Pubmed
,
Xenbase Ma,
A novel channelopathy in pulmonary arterial hypertension.
2013,
Pubmed McNair,
SCN5A mutation associated with dilated cardiomyopathy, conduction disorder, and arrhythmia.
2004,
Pubmed Millat,
Spectrum of pathogenic mutations and associated polymorphisms in a cohort of 44 unrelated patients with long QT syndrome.
2006,
Pubmed Ng,
Genetic variation in an individual human exome.
2008,
Pubmed Poelzing,
SCN5A polymorphism restores trafficking of a Brugada syndrome mutation on a separate gene.
2006,
Pubmed Probst,
Haploinsufficiency in combination with aging causes SCN5A-linked hereditary Lenègre disease.
2003,
Pubmed Putzke,
The acid-sensitive potassium channel TASK-1 in rat cardiac muscle.
2007,
Pubmed
,
Xenbase Schiekel,
The inhibition of the potassium channel TASK-1 in rat cardiac muscle by endothelin-1 is mediated by phospholipase C.
2013,
Pubmed Schott,
Cardiac conduction defects associate with mutations in SCN5A.
1999,
Pubmed Schulze-Bahr,
Pacemaker channel dysfunction in a patient with sinus node disease.
2003,
Pubmed Stallmeyer,
Mutational spectrum in the Ca(2+)--activated cation channel gene TRPM4 in patients with cardiac conductance disturbances.
2012,
Pubmed Valdivia,
Loss-of-function mutation of the SCN3B-encoded sodium channel {beta}3 subunit associated with a case of idiopathic ventricular fibrillation.
2010,
Pubmed Watanabe,
Sodium channel β1 subunit mutations associated with Brugada syndrome and cardiac conduction disease in humans.
2008,
Pubmed Xian Tao Li,
The stretch-activated potassium channel TREK-1 in rat cardiac ventricular muscle.
2006,
Pubmed Xu,
Exome sequencing supports a de novo mutational paradigm for schizophrenia.
2011,
Pubmed Xu,
Four kinetically distinct depolarization-activated K+ currents in adult mouse ventricular myocytes.
1999,
Pubmed Yue,
A novel cardiac potassium channel that is active and conductive at depolarized potentials.
1988,
Pubmed Zerangue,
A new ER trafficking signal regulates the subunit stoichiometry of plasma membrane K(ATP) channels.
1999,
Pubmed
,
Xenbase