XB-ART-50439
Dev Cell
2014 Nov 10;313:374-382. doi: 10.1016/j.devcel.2014.10.003.
Show Gene links
Show Anatomy links
Sox5 Is a DNA-binding cofactor for BMP R-Smads that directs target specificity during patterning of the early ectoderm.
Nordin K, LaBonne C.
???displayArticle.abstract???
The SoxD factor, Sox5, is expressed in ectodermal cells at times and places where BMP signaling is active, including the cells of the animal hemisphere at blastula stages and the neural plate border and neural crest at neurula stages. Sox5 is required for proper ectoderm development, and deficient embryos display patterning defects characteristic of perturbations of BMP signaling, including loss of neural crest and epidermis and expansion of the neural plate. We show that Sox5 is essential for activation of BMP target genes in embryos and explants, that it physically interacts with BMP R-Smads, and that it is essential for recruitment of Smad1/4 to BMP regulatory elements. Our findings identify Sox5 as the long-sought DNA-binding partner for BMP R-Smads essential to plasticity and pattern in the early ectoderm.
???displayArticle.pubmedLink??? 25453832
???displayArticle.pmcLink??? PMC4255363
???displayArticle.link??? Dev Cell
???displayArticle.grants??? [+]
F31DE021922 NIDCR NIH HHS, R01 GM077288 NIGMS NIH HHS , R01GM114058 NIGMS NIH HHS , T32CA009560-24 NCI NIH HHS , P30 CA060553 NCI NIH HHS , T32 CA009560 NCI NIH HHS , F31 DE021922 NIDCR NIH HHS
Species referenced: Xenopus
Genes referenced: babam2 bmp4 chrd foxd3 foxi1 foxi3 h3-3a id3 krt12.4 msx1 myc myod1 npb pax3 six1 smad1 smad10 smad2 smad3 smad4 smad7 snai2 sox10 sox15 sox3 sox5 sox6 sox8 sox9 tfap2a ventx1.2 ventx2.2 zic1
???displayArticle.antibodies??? Myc Ab5 Myc Ab8 Smad1 Ab5 Smad1 Ab7 Smad2 Ab4
???displayArticle.morpholinos??? sox5 MO2 sox5 MO3
???attribute.lit??? ???displayArticles.show???
|
|
Figure 1. Sox5 Is Required for NC and NPB Formation (A) In situ hybridization examining FoxD3, Snail2, Sox9, and Sox10 in Xenopus embryos injected with Sox5 MO or Sox5 mRNA. Embryos were collected at midneurula stages (stage 17). Asterisk denotes injected side with β-galactosidase (β-gal) staining (red) as lineage tracer. (B) Explant assay examining Snail2 and Sox9 in Wnt8/Chordin-induced explants that were injected with Sox5 MO. Explants were collected alongside sibling embryos cultured to midneurula stages (stage 17). (C) In situ hybridization examining Six1 and Foxi1c in embryos injected with Sox5 MO or Sox5 mRNA. Embryos were collected at early neurula stages (stage 13). (D) In situ hybridization examining Msx1, Pax3, and Zic1 in embryos injected with Sox5 MO or Sox5 mRNA. Embryos were collected at early neurula stages (stage 13/14). (E) Explant assay examining Msx1, Pax3, and Zic1 in Wnt8/Chordin-induced explants that were injected with Sox5 MO. Explants were collected alongside sibling embryos cultured until early neurula stages (stage 14). Asterisk denotes injected side with β-gal staining (red) as lineage tracer. See also Figure S1. |
|
|
Figure 2. Misregulating Sox5 Phenocopies Loss of BMP Signaling (A and B) In situ hybridization examining Sox3 (A) and EPK (B) in embryos injected with Sox5 MO or Sox5 mRNA. Embryos were collected at early neurula stages (stage 13). (C and D) Explant assay examining Sox3 (C) and EPK (D) in explants that were either injected with Sox5 MO or Sox5 mRNA. Explants were collected alongside sibling embryos cultured until early neurula stages (stage 13). (E and F) In situ hybridization examining Sox3 (E) and EPK (F) in embryos injected with Chordin mRNA showing a similar loss of EPK and expanded expression of Sox3. Embryos were collected at early neurula stages (stage 13/14). Asterisk denotes injected side with β-gal (red) as lineage tracer. (G) In situ hybridization examining AP2, Id3, and Vent2 at blastula stages. Embryos were injected with Chordin, Smad7, or Sox5 MO and collected at stage 9. Asterisk denotes injected side with β-gal staining (red) as lineage tracer. See also Figure S2. |
|
|
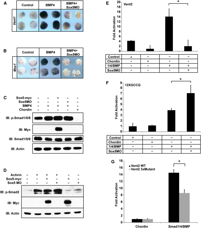
Figure 3. BMP Signaling Requires Sox5 to Activate Transcriptional Targets (A and B) Ectoderm explant assay examining Vent1 (A) and Msx1 (B) in explants injected with BMP4 mRNA or BMP4 mRNA with Sox5 MO. Explants were collected alongside sibling embryos cultured until early neurula stages (stage 14). (C) Western blot using lysates from embryos injected either with BMP4, BMP4/Sox5, BMP4/Sox5MO, or Chordin to examine levels of phosphorylated Smad1 and unphosphorylated Smad1. (D) Western blot using using lysates from embryos injected with Activin, Activin/Sox5, Activin/Sox5MO, Sox5, or Sox5MO to examine levels of phosphorylated Smad2. (E and F) Luciferase assay examining fold activation by the Vent2 promoter, p = 0.0068 (E), or 12XGCCG reporter, p = 0.0227 (F), in the presence of active Smad1/4 complexes or with active Smad1/4 and Sox5 MO. (G) Luciferase assay using the Vent2 reporter and the Vent2 3x Mutant reporter (carrying the same mutations as in Figure S3C). The mutations that reduce Sox5 binding also reduce activation of the reporter by active Smad1/4. Error bars represent SD of three independent experiments. See also Figure S3. |
|
|
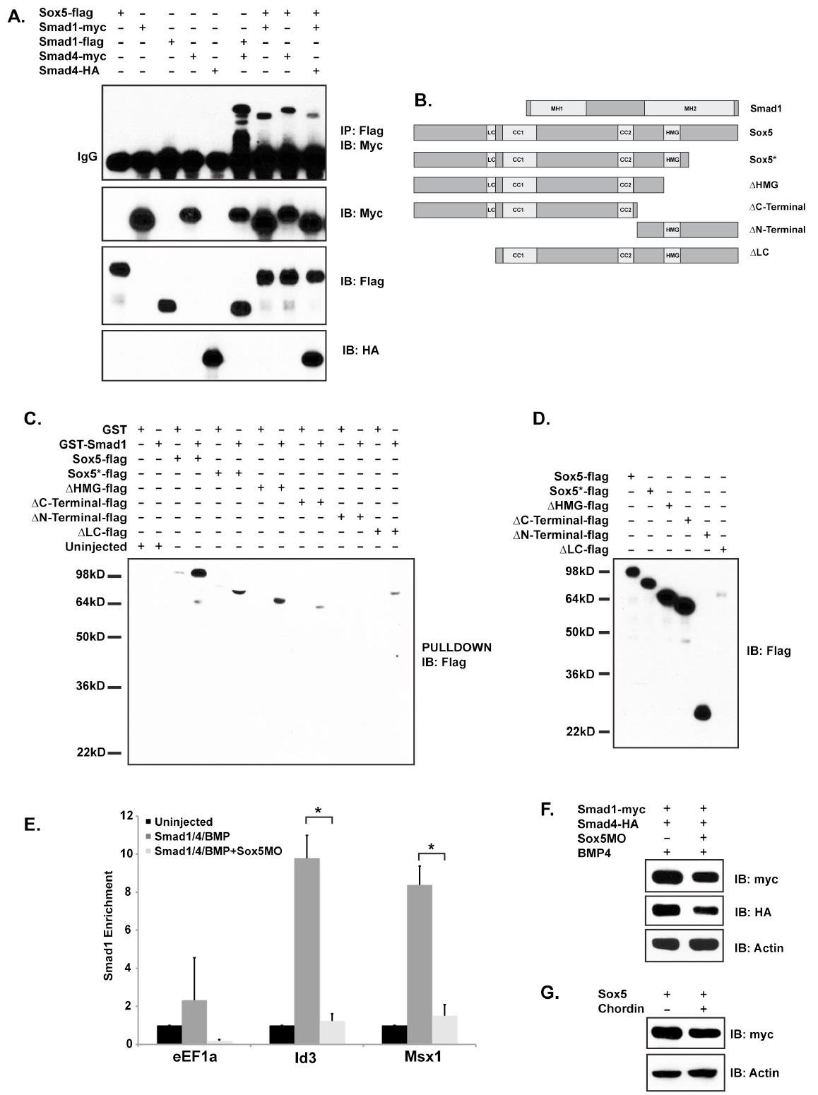
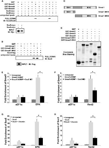
Figure 4. Sox5 Recruits Smad1/4 to Target Promoters through Physical Association (A) GST pull-down assay using lysates from uninjected embryos or embryos injected with Sox5 or Sox6 mRNA assaying for binding to GST, Smad1-GST, Smad3-GST, or Smad4-GST. Western blots show expressed levels of Sox5 and Sox6. (B) GST pull-down assay using lysates from embryos injected with Sox5 mRNA assaying for binding to GST, Smad1-GST, Smad1-MH1-GST, or Smad1-MH2-GST. (C) Schematic representations of Smad1, Smad1-MH1, and Smad1-MH2 constructs used in pull-down assays. (D) Coomassie staining of expressed GST fusion proteins used for pull-downs in (A) and (B). (E) ChIP-qPCR analysis of Smad1 enrichment on EPK promoter relative to eEF1α promoter. Smad1 enrichment is significantly reduced when Sox5 is depleted. Error bars represent SEM of three independent biological experiments. p = 0.0022. (F) ChIP q-PCR analysis of Smad1 enrichment on Vent2 promoter relative to control eEF1α promoter. Smad1 enrichment is significantly reduced when Sox5 is depleted. Error bars represent SEM of three independent biological experiments. p = 0.0472. (G) ChIP analysis examining Sox5 enrichment on EPK promoter relative to eEF1α promoter. Smad1 enrichment is significantly reduced in the presence of Chordin. Error bars represent SEM of three independent biological experiments. p = 0.0048. (H) ChIP analysis examining Sox5 enrichment on Vent2 promoter relative to eEF1α promoter. Sox5 enrichment is significantly reduced in the presence of Chordin. Error bars represent SEM of three biological experiments. p = 0.0006. See also Figure S4. |
|
|
Figure S1. Related to Figure 1. Expression of Sox5 in wildtype embryos and Sox5 is effectively knocked down (A-C) In situ hybridization showing expression of Sox5 with schematics showing location (green) of NPB and premigratory and migratory NC cells at: (A) early neurula (stage 13) (B) mid-neurula (stage 18) (C) tailbud (stage 24) stages. At early neurula stages Sox5 is expressed in the somitic mesoderm and throughout the ectoderm. By stage 18 the pan-ectodermal expression has been lost and robust expression is seen at the NPB. (D-F) 60 μM serial sections through embryos following in situ hybridization for Sox5. Strong expression in mesoderm is seen at stage 13 (D) while expression in the neural crest can be seen at mid-neurula stages (E), and tailbud stages (F). (G) In situ hybridization of wildtype embryos showing Sox5 expression at the two cell (stage 2), morula (stage 6) and blastula (stage 8) stages. Maternal expression was also reported in a proteomics study (Yanai et al., 2011). (H) RT-PCR stage 9 animal pole explants, vegetal bottom explants and whole embryos Sox5 is expressed in both animal and vegetal explants whereas Mix.1 is expressed preferentially in the vegetal pole and Xema in the animal pole. Histone H4 was used to normalize cDNA input. (I) Wild type expression of Sox6 from stage 8 through stage 32. In contrast to Sox5, Sox6 lacks detectable early ectodermal/NC expression. (J) Western blot of lysates from embryos co-injected with Sox5 mRNA and Sox5 morpholino demonstrating that Sox5 translation is blocked by the morpholino. An N-terminally myc tagged Sox5 cannot be targeted by the morpholino. (K) In situ hybridization examining expression of Snail2 in embryos injected with Sox5 mRNA, Sox5 morpholino, or both. Coinjection of Sox5 mRNA rescues the effects of Sox5 morpholino. |
|
|
Figure S2. Related to Figure 2. Sox5 misexpression and knockdown causes gene expression defects in gastrula stage embryos. (A) phospho-Histone H3 staining of stage 15 embryos injected with Sox5 mRNA or Sox5 morpholino. No differences in proliferation are seen. (B) TUNEL staining stage 15 embryos injected with Sox5 mRNA or Sox5 morpholino. No differences in apoptosis are seen. DNMT3bmediated apoptosis serves as a positive control. Asterisk denotes side with β-gal staining (red) lineage tracer. (C) In situ hybridization examining expression of MyoD in stage 15 embryos injected with Sox5 mRNA or Sox5 morpholino in micromeres at the 8-cell stage targeting for ectodermal tissue that will give rise to neural crest. No defects in mesoderm are noted. (D) In situ hybridization examining expression of MyoD in stage 15 embryos injected with Sox5 mRNA or Sox5 morpholino in macromeres at the 8 cell stage targeting for mesoderm. Mesoderm formation as assayed by MyoD expression is perturbed, reflecting a role for Sox5 in this tissue. (E) In situ hybridization examining expression of Sox8 in embryos injected with Sox5 mRNA. Embryos were collected at both stage 17 and stage 23. (F) In situ hybridization examining expression of FoxD3 and Snail2 in embryos injected with Sox5* (a shorter Sox5 isoform/splice variant expressed in laevis). Embryos were collected at mid-neurula stages, stage 17. (G) In situ hybridization examining expression of EPK and Sox3 in embryos injected with Sox5*. Embryos were collected at early-neurula stages, stage 14. (H) In situ hybridization examining expression of Msx1, Pax3 and Zic1 in embryos injected with Sox5*. Embryos were collected at earlyneurula stages, stage 14. Sox5* behaved indistinguishably to Sox5 in these assays. (I-K) In situ hybridization examining expression of Id3 (I), AP2 (J) and Pax3 (K) at gastrula stages (stage 11.5) in embryos injected with Sox5 or Sox5MO. Red arrow denotes blastopore. Asterisk denotes injected side. |
|
|
Figure S3. Related to Figure 3. Sox5 is required for BMP target activation (A) Luciferase assay examining fold activation of the Id3 promoter. Reporter activation by active Smad1/4 is significantly diminished when Sox5 is depleted. p=0.0052 (B) Luciferase assay examining fold activation of the 4XCAGA reporter. Reporter activation by active Smad 2/4 is not diminished when Sox5 is depleted. Experiments were repeated three times and error bars represent standard deviation of three replicates. (C) Vent2 BRE sequence within the luciferase reporter. Bolded sequences are within putative Sox5 binding sites that were mutated from AT rich sequence to C rich sequence (red). (D) EMSA using the Vent2 BRE Wildtype sequence or the mutated sequence as a probe. Mutations greatly reduce Sox5 and Sox6 binding to this element. (E,F) Western blots of embryo lysates injected for luciferase assays in Figure 3E,F. Embryos injected for Vent2 reporter (E) and 12XGCCG reporter (F). |
|
|
Figure S4. Related to Figure 4. Physical mapping of Sox5 with Smad1 and Sox5 is required to recruit Smad1 to the Msx1 and Id3 promoters. (A) Co-immunoprecipitation examining interaction between Sox5 and Smad1 or Smad4. Lysates from embryos expressing the noted epitope tagged proteins were immunoprecipitated (IP) with anti-flag antibodies and immunoblotted (IB) using anti-myc antibodies. Direct immunoblotting of lysate with either myc, flag, or HA antibodies served as input control (bottom panels). (B) Schematic representations of Sox5 deletion constructs used in GST pulldown assays. (C) GST pulldown assay using Xenopus embryo lysates that were either uninjected, injected with Sox5 wildtype mRNA or Sox5 deletion constructs shown in (B). Lysate was incubated with glutathione beads coupled to GST or Smad1-GST. (D) Western blot showing the expression levels of the Sox5 deletion proteins used in (C). (E) ChIP analysis examining Smad1 enrichment on eEF1α, Id3 and Msx1 promoters. Smad1 enrichment is significantly diminished when Sox5 is depleted. Embryo lysates were immunoprecipitated with antibodies against the epitope tag in Smad1 (myc). Fold Enrichment is obtained by normalizing to uninjected sample. Error bars represent S.E.M. of three independent biological experiments. Id3 p=0.0207, Msx1 p=0.0274. (F) Western blot of embryo lysates injected for Smad1 Chromatin immunoprecipitation (Figure 4E,F). Three biological replicates were used and the expression for factors was analyzed for each experiment. (G) Western blot of embryo lysates injected for Sox5 Chromatin immunoprecipitation (Figure 4G,H). Three biological replicates were used and the expression for factors was analyzed for each experiment. |
|
|
sox5 (SRY-box 5) gene expression in Xenopus laevis embryo, assayed via in situ hybridization, NF stage 2, lateral view, animal up. |
|
|
sox5 (SRY-box 5) gene expression in Xenopus laevis embryo, assayed via in situ hybridization, NF stage 6, lateral view, animal up. |
|
|
sox5 (SRY-box 5) gene expression in Xenopus laevis embryo, assayed via in situ hybridization, NF stage 13, dorsal view, anterior down. |
|
|
sox5 (SRY-box 5) gene expression in Xenopus laevis embryo, assayed via in situ hybridization, NF stage 18, dorsal view, anterior down. |
|
|
sox5 (SRY-box 5) gene expression in Xenopus laevis embryo, assayed via in situ hybridization, NF stage 25, lateral view, anterior right, dorsal up. |
|
|
sox6 (SRY-box 6) gene expression in Xenopus laevis embryo, assayed via in situ hybridization, NF stage 20, dorsal view, anterior down. |
|
|
sox6 (SRY-box 6) gene expression in Xenopus laevis embryo, assayed via in situ hybridization, NF stage 28, lateral view, anterior right, dorsal up. |
References [+] :
Alliston,
TGF-beta-induced repression of CBFA1 by Smad3 decreases cbfa1 and osteocalcin expression and inhibits osteoblast differentiation.
2001, Pubmed
Alliston, TGF-beta-induced repression of CBFA1 by Smad3 decreases cbfa1 and osteocalcin expression and inhibits osteoblast differentiation. 2001, Pubmed
Bellmeyer, The protooncogene c-myc is an essential regulator of neural crest formation in xenopus. 2003, Pubmed , Xenbase
Blitz, Finding partners: how BMPs select their targets. 2009, Pubmed
Casellas, Xenopus Smad7 inhibits both the activin and BMP pathways and acts as a neural inducer. 1998, Pubmed , Xenbase
Chen, A transcriptional partner for MAD proteins in TGF-beta signalling. 1996, Pubmed , Xenbase
Cheng, The transcription factor Zfp423/OAZ is required for cerebellar development and CNS midline patterning. 2007, Pubmed
Cheng, Zfp423/OAZ participates in a developmental switch during olfactory neurogenesis. 2007, Pubmed
Denny, An SRY-related gene expressed during spermatogenesis in the mouse encodes a sequence-specific DNA-binding protein. 1992, Pubmed
Dy, Generation of mice harboring a Sox5 conditional null allele. 2008, Pubmed
Franceschi, Regulation of the osteoblast-specific transcription factor, Runx2: responsiveness to multiple signal transduction pathways. 2003, Pubmed
Gawantka, Antagonizing the Spemann organizer: role of the homeobox gene Xvent-1. 1995, Pubmed , Xenbase
Germain, Homeodomain and winged-helix transcription factors recruit activated Smads to distinct promoter elements via a common Smad interaction motif. 2000, Pubmed , Xenbase
Groves, Setting appropriate boundaries: fate, patterning and competence at the neural plate border. 2014, Pubmed , Xenbase
Haldin, SoxE factors as multifunctional neural crest regulatory factors. 2010, Pubmed , Xenbase
Hata, OAZ uses distinct DNA- and protein-binding zinc fingers in separate BMP-Smad and Olf signaling pathways. 2000, Pubmed , Xenbase
Hawley, Disruption of BMP signals in embryonic Xenopus ectoderm leads to direct neural induction. 1995, Pubmed , Xenbase
Hemmati-Brivanlou, Ventral mesodermal patterning in Xenopus embryos: expression patterns and activities of BMP-2 and BMP-4. 1995, Pubmed , Xenbase
Henningfeld, Smad1 and Smad4 are components of the bone morphogenetic protein-4 (BMP-4)-induced transcription complex of the Xvent-2B promoter. 2000, Pubmed , Xenbase
Hollnagel, Id genes are direct targets of bone morphogenetic protein induction in embryonic stem cells. 1999, Pubmed
Hong, The activity of Pax3 and Zic1 regulates three distinct cell fates at the neural plate border. 2007, Pubmed , Xenbase
Ito, Function and molecular evolution of mammalian Sox15, a singleton in the SoxG group of transcription factors. 2010, Pubmed , Xenbase
Karaulanov, Transcriptional regulation of BMP4 synexpression in transgenic Xenopus. 2004, Pubmed , Xenbase
Knöchel, Structure and expression of Xenopus tropicalis BMP-2 and BMP-4 genes. 2001, Pubmed , Xenbase
Komori, Targeted disruption of Cbfa1 results in a complete lack of bone formation owing to maturational arrest of osteoblasts. 1997, Pubmed
Kusanagi, Characterization of a bone morphogenetic protein-responsive Smad-binding element. 2000, Pubmed
LaBonne, Neural crest induction in Xenopus: evidence for a two-signal model. 1998, Pubmed , Xenbase
Ladher, Xom: a Xenopus homeobox gene that mediates the early effects of BMP-4. 1996, Pubmed , Xenbase
Lander, Interactions between Twist and other core epithelial-mesenchymal transition factors are controlled by GSK3-mediated phosphorylation. 2013, Pubmed , Xenbase
Lee, SUMOylated SoxE factors recruit Grg4 and function as transcriptional repressors in the neural crest. 2012, Pubmed , Xenbase
Lefebvre, The SoxD transcription factors--Sox5, Sox6, and Sox13--are key cell fate modulators. 2010, Pubmed
Lefebvre, A new long form of Sox5 (L-Sox5), Sox6 and Sox9 are coexpressed in chondrogenesis and cooperatively activate the type II collagen gene. 1998, Pubmed
López-Rovira, Direct binding of Smad1 and Smad4 to two distinct motifs mediates bone morphogenetic protein-specific transcriptional activation of Id1 gene. 2002, Pubmed
Massagué, Smad transcription factors. 2005, Pubmed
Massagué, Transcriptional control by the TGF-beta/Smad signaling system. 2000, Pubmed
Masserdotti, ZFP423 coordinates Notch and bone morphogenetic protein signaling, selectively up-regulating Hes5 gene expression. 2010, Pubmed , Xenbase
Milet, Neural crest induction at the neural plate border in vertebrates. 2012, Pubmed , Xenbase
Mizuseki, SoxD: an essential mediator of induction of anterior neural tissues in Xenopus embryos. 1998, Pubmed , Xenbase
Morales, Dynamic Sox5 protein expression during cranial ganglia development. 2007, Pubmed
Otto, Cbfa1, a candidate gene for cleidocranial dysplasia syndrome, is essential for osteoblast differentiation and bone development. 1997, Pubmed
Perez-Alcala, LSox5 regulates RhoB expression in the neural tube and promotes generation of the neural crest. 2004, Pubmed
Phimphilai, BMP signaling is required for RUNX2-dependent induction of the osteoblast phenotype. 2006, Pubmed
Piccolo, Dorsoventral patterning in Xenopus: inhibition of ventral signals by direct binding of chordin to BMP-4. 1996, Pubmed , Xenbase
Prasad, Induction of the neural crest state: control of stem cell attributes by gene regulatory, post-transcriptional and epigenetic interactions. 2012, Pubmed , Xenbase
Qiao, AP2γ regulates neural and epidermal development downstream of the BMP pathway at early stages of ectodermal patterning. 2012, Pubmed
Rastegar, Transcriptional regulation of Xvent homeobox genes. 1999, Pubmed , Xenbase
Reichert, A BMP regulatory network controls ectodermal cell fate decisions at the neural plate border. 2013, Pubmed
Rescan, A Sox5 gene is expressed in the myogenic lineage during trout embryonic development. 2010, Pubmed
Sasai, Regulation of neural induction by the Chd and Bmp-4 antagonistic patterning signals in Xenopus. 1995, Pubmed , Xenbase
Schohl, Beta-catenin, MAPK and Smad signaling during early Xenopus development. 2002, Pubmed , Xenbase
Shi, Crystal structure of a Smad MH1 domain bound to DNA: insights on DNA binding in TGF-beta signaling. 1998, Pubmed
Smits, The transcription factors L-Sox5 and Sox6 are essential for cartilage formation. 2001, Pubmed
Stolt, The transcription factor Sox5 modulates Sox10 function during melanocyte development. 2008, Pubmed
Stolt, SoxD proteins influence multiple stages of oligodendrocyte development and modulate SoxE protein function. 2006, Pubmed
Suzuki, The protein kinase MLTK regulates chondrogenesis by inducing the transcription factor Sox6. 2012, Pubmed , Xenbase
Suzuki, Xenopus msx1 mediates epidermal induction and neural inhibition by BMP4. 1997, Pubmed , Xenbase
Taylor, SoxE factors function equivalently during neural crest and inner ear development and their activity is regulated by SUMOylation. 2005, Pubmed , Xenbase
Taylor, Modulating the activity of neural crest regulatory factors. 2007, Pubmed , Xenbase
Tribulo, Regulation of Msx genes by a Bmp gradient is essential for neural crest specification. 2003, Pubmed , Xenbase
von Bubnoff, Phylogenetic footprinting and genome scanning identify vertebrate BMP response elements and new target genes. 2005, Pubmed , Xenbase
Wilson, Induction of epidermis and inhibition of neural fate by Bmp-4. 1995, Pubmed , Xenbase
Yanai, Mapping gene expression in two Xenopus species: evolutionary constraints and developmental flexibility. 2011, Pubmed , Xenbase
Zimmerman, The Spemann organizer signal noggin binds and inactivates bone morphogenetic protein 4. 1996, Pubmed , Xenbase
