XB-ART-50409
Genes Dev
2015 Jan 01;291:23-38. doi: 10.1101/gad.251835.114.
Show Gene links
Show Anatomy links
Initiation and maintenance of pluripotency gene expression in the absence of cohesin.
Lavagnolli T, Gupta P, Hörmanseder E, Mira-Bontenbal H, Dharmalingam G, Carroll T, Gurdon JB, Fisher AG, Merkenschlager M.
???displayArticle.abstract???
Cohesin is implicated in establishing and maintaining pluripotency. Whether this is because of essential cohesin functions in the cell cycle or in gene regulation is unknown. Here we tested cohesin's contribution to reprogramming in systems that reactivate the expression of pluripotency genes in the absence of proliferation (embryonic stem [ES] cell heterokaryons) or DNA replication (nuclear transfer). Contrary to expectations, cohesin depletion enhanced the ability of ES cells to initiate somatic cell reprogramming in heterokaryons. This was explained by increased c-Myc (Myc) expression in cohesin-depleted ES cells, which promoted DNA replication-dependent reprogramming of somatic fusion partners. In contrast, cohesin-depleted somatic cells were poorly reprogrammed in heterokaryons, due in part to defective DNA replication. Pluripotency gene induction was rescued by Myc, which restored DNA replication, and by nuclear transfer, where reprogramming does not require DNA replication. These results redefine cohesin's role in pluripotency and reveal a novel function for Myc in promoting the replication-dependent reprogramming of somatic nuclei.
???displayArticle.pubmedLink??? 25561493
???displayArticle.pmcLink??? PMC4281562
???displayArticle.link??? Genes Dev
???displayArticle.grants??? [+]
99276 Wellcome Trust , UK C6946/A14492 Cancer Research UK, WT092096 Wellcome Trust , WT099276/Z/12/Z Wellcome Trust , WT101050/Z/13/Z Wellcome Trust , Medical Research Council , MC_U120027516 Medical Research Council , 101050 Wellcome Trust , WT101050 Wellcome Trust , MRC_MC_U120027516 Medical Research Council , Wellcome Trust
Species referenced: Xenopus
Genes referenced: cd19 cd28 cd37 cd4 cdkn1a h2ax h2axl klf4 lefty1 mdm2 myc pax5 pou5f3 ptprc rad21 rexo1 sox2 tdgf1.3 tp53 ubc ywhaz
???attribute.lit??? ???displayArticles.show???
|
|
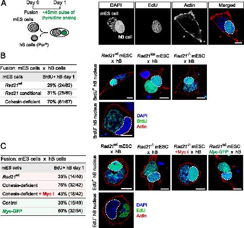
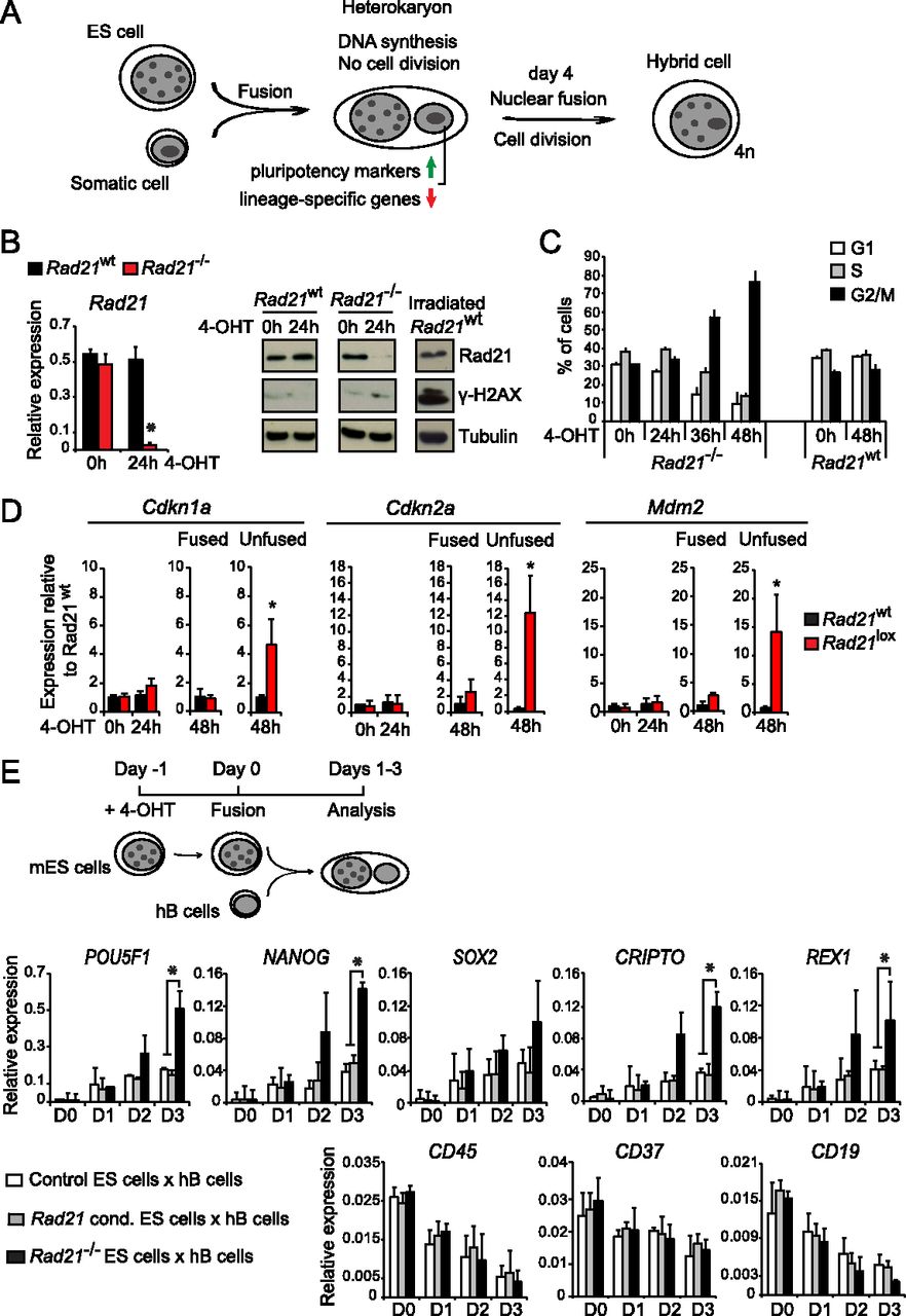
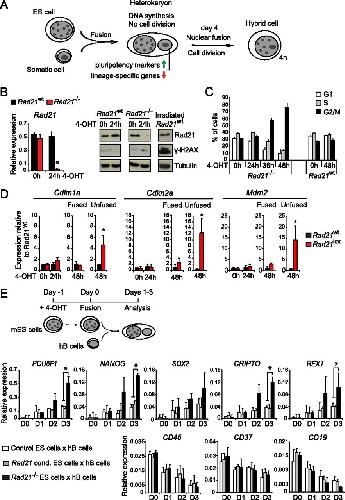
Figure 1. Cohesin-deficient ES cells have increased reprogramming ability. (A) The fusion between ES cells and somatic cells results in heterokaryons, where the two nuclei remain discrete within a shared cytoplasm. The presence of separate ES cell and somatic nuclei shows that cell division has not yet occurred. After 3â4 d, nuclear fusion occurs and gives rise to proliferating hybrid cells. (B) Genetic depletion of Rad21 mRNA (left) and protein (right) from mES cells. (Left) Quantitative RTâPCR analysis of Rad21 mRNA expression in control (black) and Rad21â/â (red) ES cells after 4-OHT-mediated activation of ERt2Cre for 0 or 24 h (normalized to Ubc and Ywhaz; mean ± SD; n = 3). (Right) Immunoblot analysis showed substantially reduced Rad21 protein expression but no significant induction of the DNA damage response marker γ-H2AX in control or Rad21â/â ES cells 24 h after ERt2Cre induction. Irradiation of Rad21WT ES cells served as a positive control for γ-H2AX induction. Tubulin was used as the loading control. (C) The cell cycle profile of Rad21â/â ES cells as assessed by propidium iodide staining for DNA content and flow cytometry was unchanged 24 h after ERt2Cre induction, but later time points saw an accumulation of cells in the G2/M phase of the cell cycle. (D) Quantitative RTâPCR was used to monitor the expression of the p53 target genes Cdkn1a (p21), Cdkn2a (p16), and Mdm2 at the indicated times after the 4-OHT-induced deletion of Rad21 in ES cells. Twenty-four hours after ERt2Cre activation, ES control (black) and Rad21â/â (red) ES cells were either fused with human B (hB) somatic cells to halt their proliferation (fused) or allowed to continue proliferating (unfused) (normalized to Ubc and Ywhaz and shown relative to control ES cells; mean ± SD; n = 3). (*) P < 0.05 (t-test). (E) Experimental outline of heterokaryons between mES cells and hB cells. ES cells used were Rad21 wild type (Rad21+/+) treated with 4-OHT, Rad21lox/lox (undeleted Rad21 conditional) treated with ethanol, or Rad21â/â (ERt2Cre Rad21lox/lox) treated with 4-OHT. Quantitative RTâPCR with primers that selectively amplify human transcripts was used to monitor the activation of the key pluripotency-associated factors POU5F1 (OCT4), NANOG, SOX2, CRIPTO, and REX1 (top row) and the B-cell-specific genes CD45, CD37, and CD19 (bottom row) on days 1â3 (normalized to GAPDH; mean ± SD; n = 3). (*) P < 0.05 (t-test). |
|
|
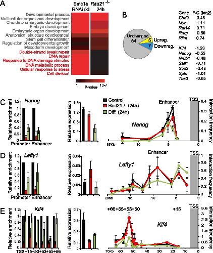
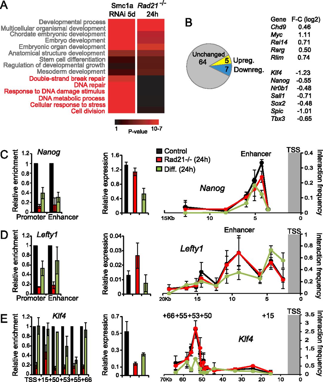
Figure 2. Acute depletion of Rad21 triggers selective changes in gene expression and chromatin conformation but not a global collapse of pluripotency gene expression. (A) Genes related to DNA damage and chromosome missegregation are preferentially induced by prolonged knockdown of cohesin subunits but not by acute cohesin deletion. P-values (log10) are indicated by a color scale from black to red. (B) Most pluripotency genes remain expressed normally in ERt2Cre Rad21lox/lox ES cells 24 h after ERt2Cre induction. Pluripotency genes that do change expression are listed along with the log2 fold change (F-C). (C) Rad21 ChIP (left; normalized to input; mean ± SD; n = 3), mRNA expression (middle; normalized to Ubc and Ywhaz; mean ± SD; n = 3), and chromatin conformation (right; relative interaction frequency; mean ± SD; n = 3) of Nanog in control (black) and acutely cohesin-depleted (red) ES cells. Differentiating ES cells (green) provide a reference for the state of the Nanog locus during differentiation. (D) Analysis of the Lefty1 locus as detailed in C for Nanog. Note the persistence of Lefty1 promoterâenhancer interactions in cohesin-depleted ES cells. (E) Analysis of the Klf4 locus as detailed in C for Nanog. Note the persistence of Klf4 promoterâenhancer interactions in cohesin-depleted ES cells. |
|
|
Figure 3. Myc drives reprogramming of somatic nuclei in ES cell heterokaryons. (A) Increased Myc mRNA (left) and protein expression (right) by cohesin-deficient ES cells shown by quantitative RTâPCR and Western blotting, respectively. Histone H3 (H3) was used as a loading control. Data are representative of three independent experiments. (B) Schematic of the fusion of puromycin-resistant hB cells with control mES cells, cohesin-deficient mES cells, or cohesin-deficient mES cells pretreated with Myc inhibitor for 6 h prior to the fusion. (C) Pretreatment of cohesin-deficient ES cells with Myc inhibitor compromised the expression of Myc itself by disrupting autoregulation by Myc but did not affect the expression of Rad21. (D) Pharmacological inhibition of Myc restrains the reprogramming potential of cohesin-deficient ES cells. Quantitative RTâPCR was used to monitor the ability of cohesin-deficient ES cells pretreated with Myc inhibitor to induce the expression of POU5F1 (OCT4), NANOG, CRIPTO, and REX1 in heterokaryons with hB cells (normalized to GAPDH; mean ± SD; n = 5). (*) P < 0.05; (**) P < 0.001 (t-test). (E) Schematic of the fusion of hB cells with control ES cells or ES transduced with Myc expression vector. (F) Retroviral expression of Myc mRNA (left) and protein (right) in mES cells shown by RTâPCR and Western blotting, respectively. Histone H3 (H3) was used as a loading control. Data are representative of five independent experiments. (G) Myc expression is sufficient to confer enhanced reprogramming activity to ES cells. Quantitative RTâPCR was used to monitor the ability of control mES cells (IRES-GFP) and mES cells transduced with Myc expression vector (Myc-IRES-GFP) to induce the expression of POU5F1 (OCT4), NANOG, CRIPTO, and REX1 in heterokaryons with hB cells (normalized to GAPDH; mean ± SD; n = 5). (*) P < 0.05; (**) P < 0.001 (t-test). |
|
|
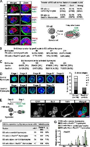
Figure 4. Myc drives heterokaryon-mediated reprogramming by promoting DNA replication in somatic nuclei. (A) Efficient induction of DNA replication in somatic nuclei fused with cohesin-deficient ES cells. Confocal analysis of DNA replication in heterokaryons between hB cells (encircled) and mES cells (45-min EdU pulse on day 1 after fusion). (Green) EdU; (red) actin; (blue) DAPI. Bar, 10 μm. (B) Summary of percentages and numbers (BrdU+/total; 45-min BrdU pulse on day 1 after fusion) of BrdU+ hB cells fused with Rad21 wild-type (Rad21wt), undeleted Rad21lox/lox (Rad21 conditional), or Rad21â/â (cohesin-deficient) ES cells from three independent experiments. Representative images of BrdU-positive (top) and BrdU-negative (bottom) hB-cell nuclei in the indicated heterokaryons (45-min BrdU pulse on day 1 after fusion) are shown. (Green) BrdU; (red) actin; (blue) DAPI. Bar, 10 μm. (C) Pharmacological inhibition of Myc restrains the ability of cohesin-deficient ES cells to trigger DNA replication in somatic nuclei. DNA replication in heterokaryons between hB cells and Rad21 wild-type (Rad21WT) ES cells, Rad21-deleted (cohesin-deficient) ES cells, or Rad21-deleted ES cells pretreated with Myc inhibitor for 6 h prior to fusion. Myc expression enhances the ability of ES cells to trigger DNA replication in somatic nuclei. DNA replication in heterokaryons between hB cells and wild-type ES cells transduced with control IRES-GFP vector (Control) or Myc-IRES-GFP (Myc-GFP). Representative images of EdU-positive (top) and EdU-negative (bottom) hB-cell nuclei in the indicated heterokaryons (45-min EdU pulse on day 1 after fusion) are shown. (Green) EdU; (red) actin; (blue) DAPI. Bar, 10 μm. |
|
|
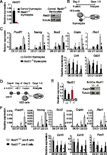
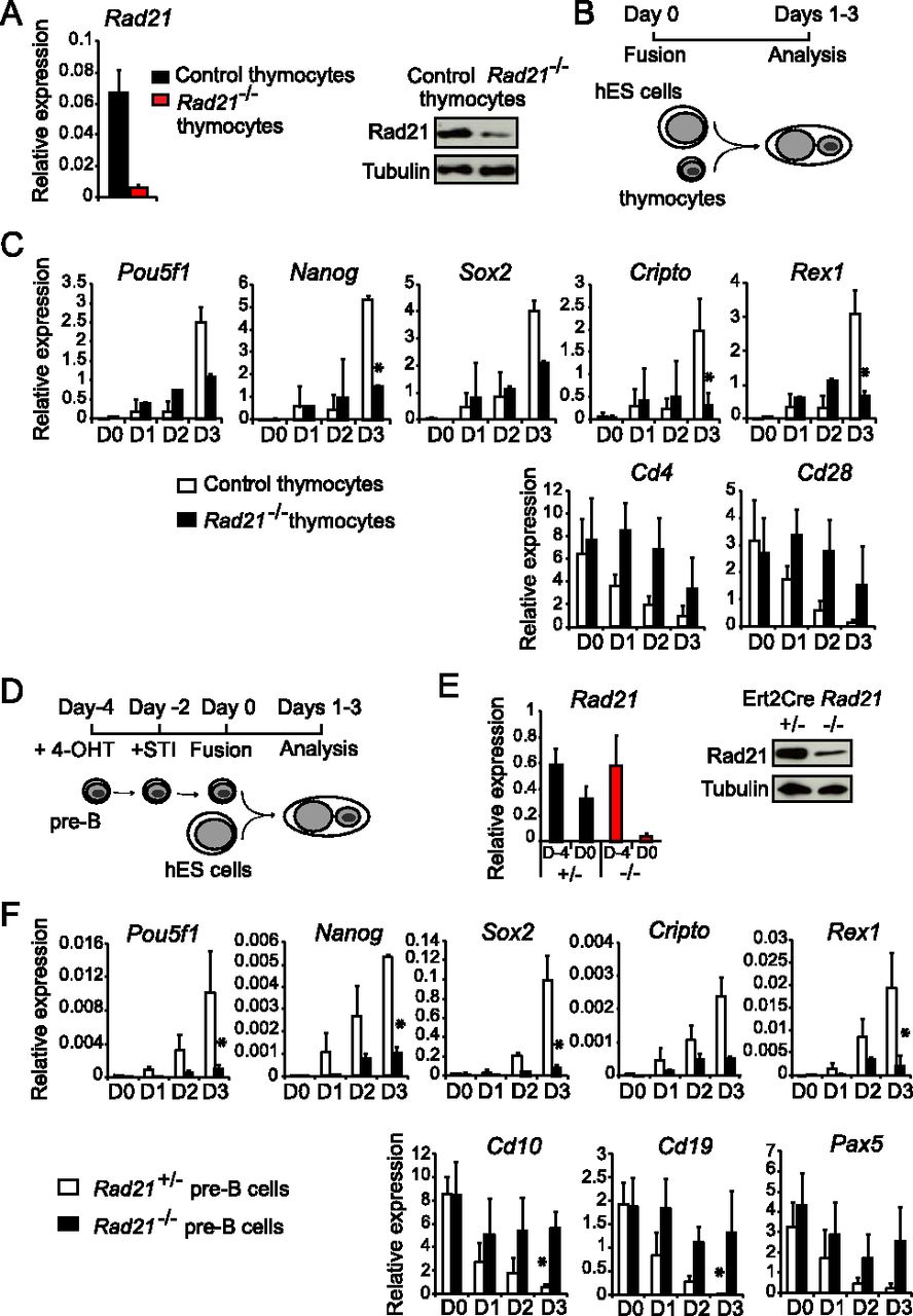
Figure 5. Heterokaryon-mediated reprogramming requires cohesin expression by somatic cells. (A) Genetic depletion of Rad21 mRNA (left) and protein (right) from nonproliferating thymocytes was achieved by combining developmentally regulated CD4Cre with a conditional Rad21 allele. (B) Experimental outline and analysis of reprogramming in heterokaryons between hES cells and control (CD4Cre Rad21+/lox or CD4Cre Rad21+/+) or cohesin-deficient (CD4Cre Rad21lox/lox) mouse thymocytes. (C) Quantitative RTâPCR with primers that selectively amplify mouse transcripts was used to monitor the expression of the key pluripotency-associated factors Pou5f1 (Oct4), Nanog, Sox2, Cripto, and Rex1 (top row) and the thymocyte-specific genes Cd4 and Cd28 (bottom row) on days 1â3 (normalized to Gapdh; mean ± SD; n = 3). (*) P < 0.05 (t-test). (D) Experimental outline of heterokaryons between hES cells and control (Ert2Cre Rad21+/lox) or cohesin-deficient (Ert2Cre Rad21lox/lox) pre-B cells. (E) Genetic depletion of Rad21 mRNA (left) and protein (right) from mouse pre-B cells. (F) Quantitative RTâPCR with primers that selectively amplify mouse transcripts was used to monitor the activation of key pluripotency markers as in C (top row) and the pre-B cell-specific genes Cd10, Cd19, and Pax5 (bottom row) (normalized to Gapdh; mean ± SD; n = 3). (*) P < 0.05. |
|
|
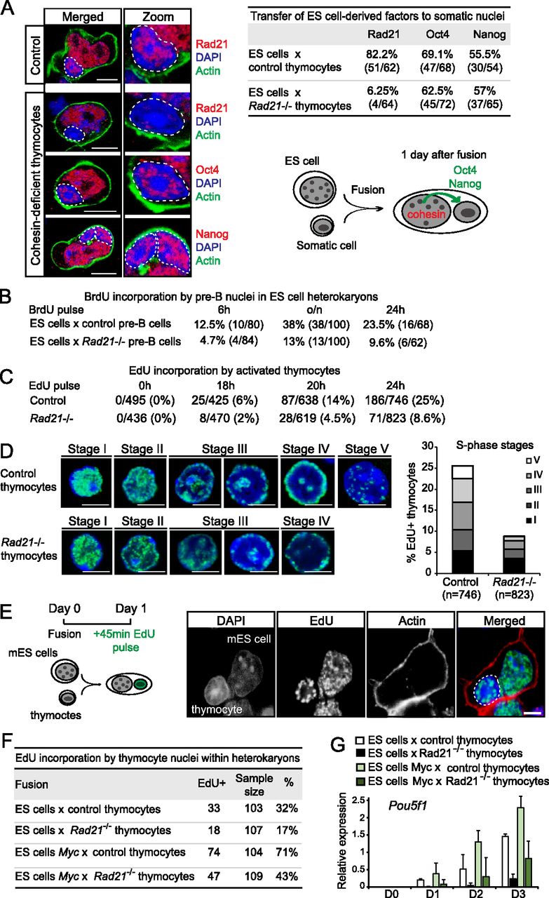
Figure 6. Compromised DNA replication in cohesin-deficient somatic nuclei and rescue by Myc. (A) Transfer of ES cell-derived factors to somatic nuclei in heterokaryons. (Left) Confocal analysis of control (top row) and cohesin-deficient (rows 2â4) thymocytes 1 d after fusion with ES cells shows efficient transfer of ES cell-derived pluripotency factors, but not of cohesin, to somatic cell nuclei in experimental heterokaryons. Thymocyte nuclei were distinguished from ES cell nuclei by size and DAPI pattern (as described in Supplemental Fig. 3B) and are outlined. (Blue) DAPI; (green) actin; (red) Rad21, Oct4, or Nanog. Bar, 10 μm. (Right) Oct4 and Nanog, but not Rad21, are efficiently transferred from ES cell to somatic nuclei 1 d after fusion. (B) Compromised DNA replication in cohesin-deficient pre-B cells fused with mES cells. mES cells were pre-labeled with 10 μM EdU overnight prior to fusion with mouse pre-B cells to discriminate ES cell and somatic nuclei. Heterokaryons were pulsed with BrdU for 45 min at 6 or 24 h after fusion or overnight (o/n), and BrdU labeling was scored in (EdU-negative) pre-B-cell nuclei. Quantitative evaluation shows compromised DNA replication by cohesin-deficient pre-B-cell nuclei in ES cell heterokaryons at all time points analyzed. Data are from five independent experiments. (C) DNA replication is compromised in cohesin-deficient thymocytes stimulated to undergo DNA replication in vitro. Results of confocal analysis of activation-induced DNA synthesis (EdU incorporation from two independent experiments) are shown. (D, left) Confocal analysis of sequential EdU incorporation patterns during the progression from early (stage I) to late (stage V) S phase in thymocytes stimulated to undergo DNA replication in vitro. (Green) EdU; (blue) DAPI:. Bar, 5 μm. Control (top) and cohesin-deficient (bottom) thymocytes show comparable patterns of EdU incorporation, indicating that the global organization of DNA replication is preserved in cohesin-deficient thymocytes (no stage V nuclei were observed for cohesin-deficient thymocytes). (Right) Cumulative frequencies of S-phase stages in control and cohesin-deficient thymocytes. (E) Myc rescues impaired DNA replication in cohesin-deficient somatic cells. Efficient induction of DNA replication in cohesin-deficient somatic nuclei fused with Myc-expressing ES cells. Confocal analysis of DNA replication in heterokaryons between control (Rad21lox/lox) or cohesin-deficient (Rad21â/â) mouse thymocytes (encircled) and ZHBTc4 ES cells transduced with either Myc (Myc-IRES-GFP) or control vector (IRES-GFP; 45-min EdU pulse on day 1 after fusion). (Green) EdU; (red) actin; (blue) DAPI. Bar, 10 μm. (F) Numbers and percentages of EdU-positive control (Rad21lox/lox) or cohesin-deficient (Rad21â/â) thymocytes fused with ZHBTc4 ES cells transduced with either Myc (Myc-IRES-GFP) or control vector (IRES-GFP). Data are from three independent experiments. (G) Myc rescues reprogramming of cohesin-deficient somatic cells in ES cell heterokaryons. Expression of thymocyte-derived Pou5f1 in heterokaryons between control (Rad21lox/lox) or cohesin-deficient (Rad21â/â) thymocytes and ZHBTc4 ES cells transduced with either Myc (Myc-IRES-GFP) or control vector (IRES-GFP; normalized to Gapdh; mean ± SD; n = 3). |
|
|
Figure 7. Reprogramming of cohesin-deficient somatic cells in Xenopus oocytes in the absence of DNA replication. (A) Nuclear transfer into Xenopus oocytes. Cohesin depletion and cell cycle arrest of pre-B cells were induced as described in Figure 5D. Permeabilized control or cohesin-deficient pre-B cells were transplanted into the germinal vesicles of stage VâVI Xenopus oocytes and incubated at 16°C, and samples were collected after 3 h and 48 h for quantitative RTâPCR analysis of pluripotency gene expression. (B) Cohesin is not required for DNA replication-independent reprogramming of somatic nuclei in Xenopus oocytes. Each experiment comprised 24â40 oocytes injected with control pre-B cells and 24â40 oocytes injected with cohesin-deficient pre-B cells. Groups of six oocytes were pooled and each group was analyzed for the expression of Sox2 and Pou5f1 (Oct4) by quantitative RTâPCR analysis (two groups of six oocytes at 3 h and four to eight groups of six oocytes at 48 h, normalized to Gapdh). The mean expression for each group ±SD for each experiment is presented. At the 3-h time point, no Sox2 and Pou5f1 transcripts were detected within 40 amplification cycles of the RTâPCR reaction. (ND) Not detectable in 40 PCR cycles. After 48 h, transcriptional activation of Sox2 and Pou5f1 (Oct4) was observed in both control and cohesin-deficient pre-B cells. (C) The impact of cohesin on reprogramming in ES cell heterokaryons and nuclear transfer experiments. (Top) Acute cohesin deletion increases the reprogramming ability of ES cells by a Myc-dependent mechanism. (Middle) Cohesin depletion of somatic cells impairs DNA replication and the induction of pluripotency gene expression in ES cell heterokaryons. (Bottom) Pluripotency gene expression in cohesin-deficient somatic nuclei is induced efficiently by nuclear transfer experiments where reprogramming occurs in the absence of DNA replication. |
References [+] :
Apostolou,
Genome-wide chromatin interactions of the Nanog locus in pluripotency, differentiation, and reprogramming.
2013, Pubmed
Apostolou, Genome-wide chromatin interactions of the Nanog locus in pluripotency, differentiation, and reprogramming. 2013, Pubmed
Banito, Senescence impairs successful reprogramming to pluripotent stem cells. 2009, Pubmed
Bickmore, Genome architecture: domain organization of interphase chromosomes. 2013, Pubmed
Bredemeyer, ATM stabilizes DNA double-strand-break complexes during V(D)J recombination. 2006, Pubmed
Ding, A genome-scale RNAi screen for Oct4 modulators defines a role of the Paf1 complex for embryonic stem cell identity. 2009, Pubmed
Dominguez-Sola, Non-transcriptional control of DNA replication by c-Myc. 2007, Pubmed , Xenbase
Dominguez-Sola, MYC and the control of DNA replication. 2014, Pubmed
Dorsett, Cohesin at active genes: a unifying theme for cohesin and gene expression from model organisms to humans. 2013, Pubmed
Gause, Dosage-sensitive regulation of cohesin chromosome binding and dynamics by Nipped-B, Pds5, and Wapl. 2010, Pubmed
Gerlich, Live-cell imaging reveals a stable cohesin-chromatin interaction after but not before DNA replication. 2006, Pubmed
Gillespie, Scc2 couples replication licensing to sister chromatid cohesion in Xenopus egg extracts. 2004, Pubmed , Xenbase
Guillou, Cohesin organizes chromatin loops at DNA replication factories. 2010, Pubmed
Gurdon, Injected nuclei in frog oocytes: fate, enlargement, and chromatin dispersal. 1976, Pubmed , Xenbase
Gurdon, Injected nuclei in frog oocytes:RNA synthesis and protein exchange. 1976, Pubmed , Xenbase
Hadjur, Cohesins form chromosomal cis-interactions at the developmentally regulated IFNG locus. 2009, Pubmed
Halley-Stott, Mammalian nuclear transplantation to Germinal Vesicle stage Xenopus oocytes - a method for quantitative transcriptional reprogramming. 2010, Pubmed , Xenbase
Hanna, Direct cell reprogramming is a stochastic process amenable to acceleration. 2009, Pubmed
Hou, Cell type specificity of chromatin organization mediated by CTCF and cohesin. 2010, Pubmed
Hu, A genome-wide RNAi screen identifies a new transcriptional module required for self-renewal. 2009, Pubmed
Jullien, HIRA dependent H3.3 deposition is required for transcriptional reprogramming following nuclear transfer to Xenopus oocytes. 2012, Pubmed , Xenbase
Kagey, Mediator and cohesin connect gene expression and chromatin architecture. 2010, Pubmed
Kim, A Myc network accounts for similarities between embryonic stem and cancer cell transcription programs. 2010, Pubmed
Kim, An extended transcriptional network for pluripotency of embryonic stem cells. 2008, Pubmed
Li, The Ink4/Arf locus is a barrier for iPS cell reprogramming. 2009, Pubmed
Lin, Transcriptional amplification in tumor cells with elevated c-Myc. 2012, Pubmed
Lin, p53 induces differentiation of mouse embryonic stem cells by suppressing Nanog expression. 2005, Pubmed
MacAlpine, Drosophila ORC localizes to open chromatin and marks sites of cohesin complex loading. 2010, Pubmed
Maimets, Activation of p53 by nutlin leads to rapid differentiation of human embryonic stem cells. 2008, Pubmed
Merkenschlager, CTCF and cohesin: linking gene regulatory elements with their targets. 2013, Pubmed
Mishiro, Architectural roles of multiple chromatin insulators at the human apolipoprotein gene cluster. 2009, Pubmed
Nasmyth, Cohesin: its roles and mechanisms. 2009, Pubmed
Nativio, Cohesin is required for higher-order chromatin conformation at the imprinted IGF2-H19 locus. 2009, Pubmed
Nitzsche, RAD21 cooperates with pluripotency transcription factors in the maintenance of embryonic stem cell identity. 2011, Pubmed
Niwa, Quantitative expression of Oct-3/4 defines differentiation, dedifferentiation or self-renewal of ES cells. 2000, Pubmed
Pereira, Heterokaryon-based reprogramming of human B lymphocytes for pluripotency requires Oct4 but not Sox2. 2008, Pubmed
Phillips-Cremins, Architectural protein subclasses shape 3D organization of genomes during lineage commitment. 2013, Pubmed
Rhodes, Positive regulation of c-Myc by cohesin is direct, and evolutionarily conserved. 2010, Pubmed
Schaaf, Regulation of the Drosophila Enhancer of split and invected-engrailed gene complexes by sister chromatid cohesion proteins. 2009, Pubmed
Seibler, Rapid generation of inducible mouse mutants. 2003, Pubmed
Seitan, Cohesin-based chromatin interactions enable regulated gene expression within preexisting architectural compartments. 2013, Pubmed
Seitan, A role for cohesin in T-cell-receptor rearrangement and thymocyte differentiation. 2011, Pubmed
Sofueva, Cohesin-mediated interactions organize chromosomal domain architecture. 2013, Pubmed
Soufi, Facilitators and impediments of the pluripotency reprogramming factors' initial engagement with the genome. 2012, Pubmed
Strasser, bcl-2 transgene inhibits T cell death and perturbs thymic self-censorship. 1991, Pubmed
Tada, Nuclear reprogramming of somatic cells by in vitro hybridization with ES cells. 2001, Pubmed
Takahashi, Induction of pluripotent stem cells from mouse embryonic and adult fibroblast cultures by defined factors. 2006, Pubmed
Takahashi, Recruitment of Xenopus Scc2 and cohesin to chromatin requires the pre-replication complex. 2004, Pubmed , Xenbase
Tedeschi, Wapl is an essential regulator of chromatin structure and chromosome segregation. 2013, Pubmed
Terret, Cohesin acetylation speeds the replication fork. 2009, Pubmed
Tittel-Elmer, Cohesin association to replication sites depends on rad50 and promotes fork restart. 2012, Pubmed
Tsubouchi, DNA synthesis is required for reprogramming mediated by stem cell fusion. 2013, Pubmed
Utikal, Immortalization eliminates a roadblock during cellular reprogramming into iPS cells. 2009, Pubmed
Valovka, Transcriptional control of DNA replication licensing by Myc. 2013, Pubmed
Wei, Klf4 organizes long-range chromosomal interactions with the oct4 locus in reprogramming and pluripotency. 2013, Pubmed
Ying, The ground state of embryonic stem cell self-renewal. 2008, Pubmed
Yoshimizu, Germline-specific expression of the Oct-4/green fluorescent protein (GFP) transgene in mice. 1999, Pubmed
Zhang, Intrachromosomal looping is required for activation of endogenous pluripotency genes during reprogramming. 2013, Pubmed
Zuin, Cohesin and CTCF differentially affect chromatin architecture and gene expression in human cells. 2014, Pubmed
