Click here to close
Hello! We notice that you are using Internet Explorer, which is not supported by Xenbase and may cause the site to display incorrectly.
We suggest using a current version of Chrome,
FireFox, or Safari.
???displayArticle.abstract???
Paraxial protocadherin (PAPC) has been shown to be involved in gastrulation cell movements during early embryogenesis. It is first expressed in the dorsal marginal zone at the early gastrula stage and subsequently restricted to the paraxial mesoderm in Xenopus and zebrafish. Using Xenopus embryos, we found that PAPC is also regulated at the protein level and is degraded and excluded from the plasma membrane in the axial mesoderm by the late gastrula stage. Regulation of PAPC requires poly-ubiquitination that is dependent on phosphorylation. PAPC is phosphorylated by GKS3 in the evolutionarily conserved cytoplasmic domain, and this in turn is necessary for poly-ubiquitination by an E3 ubiquitin ligase β-TrCP. We also show that precise control of PAPC by phosphorylation/ubiquitination is essential for normal Xenopus gastrulation cell movements. Taken together, our findings unveil a novel mechanism of regulation of a cell adhesion protein and show that this system plays a crucial role in vertebrate embryogenesis.
???displayArticle.pubmedLink???
25580871 ???displayArticle.pmcLink???PMC4291225 ???displayArticle.link???PLoS One
Figure 2. Phosphorylation of PAPC by GSK3 at the DSR domain is required for PAPC regulation.(A) Evolutionarily conserved domain of PAPC in the cytoplasmic region. This domain is rich in aspartic acid and serine and is referred to as the DSR domain. The sequence of mutants used in this study (SA1, SA2) is also indicated. (B) PAPC; wild-type PAPC tagged with GFP, PAPC-SA1; a putative non-phosphorylated mutant in which S816 and S820 are replaced with alanine, PAPC-SA2; S830, S832, T834, S835 and S838 are replaced with alanine. mRNAs encoding these proteins were injected into the animal pole of Xenopus laevis embryos. Animal caps were dissected and observed under a microscope. (C) PAPC-SA1 mRNAs were injected into the dorsal marginal zone. The mutant was maintained in the DMZ explant at stage 15 when wild-type PAPC is mostly degraded.
Figure 3. PAPC localization is regulated by endocytic recycling.(A) PAPC-SA1 and membrane-RFP were co-expressed in animal cap cells (upper panel). PAPC-SA1, membrane-RFP and dominant-negative (DN) dynamin were co-expressed (lower panel). (B) PAPC-SA1 was co-expressed with Early endosome antigen-1 (EEA1) tagged with RFP.
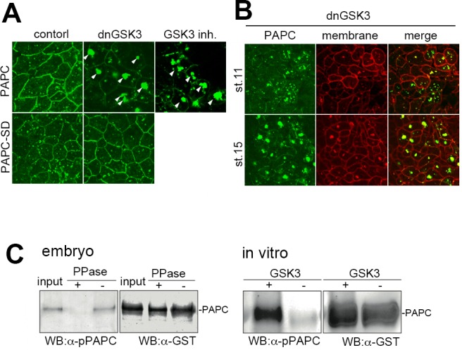
Figure 4. GSK3 is involved in the regulation of PAPC localization and stability.(A) Inhibiting GSK3 activity by expression of dominant-negative GSK3 (dnGSK3), or treating explants with a GSK3 inhibitor BIO one hour prior to observation, led to extensive aggregation of PAPC in the cytoplasm in animal cap cells (arrowheads). A putative phosphorylation-mimic mutant PAPC-SD, which carries S816 and S820 to aspartic acid mutations, was resistant to dnGSK3 expression and remained on the plasma membrane. (B) PAPC was not efficiently degraded in DMZ explants expressed with dominant-negative GSK3 (dnGSK3) at stage 15 and formed cytoplasmic aggregates. (C) GST-tagged PAPC was expressed in the dorsal marginal zone. When embryos reached the gastrula stage, PAPC-GST was partially purified with Glutathione Sepharose 4B. Phosphorylated PAPC (pPAPC) was detected by anti-phosopho-PAPC antibody, raised against phosphorylated DSR peptide as an antigen. The pPAPC signal was abolished by treating the extract with lambda protein phosphatase (PPase). The recombinant C-terminal domain of PAPC was phosphorylated in vitro in the presence of recombinant GSK3, as confirmed by a Western blot using anti-pPAPC antibody. Total input of PAPC was estimated by anti-GST antibody.
Figure 5. Poly-ubiquitination in the cytoplasmic vesicle regulates PAPC localization.(A) Changing nine lysine residues in the cytoplasmic region of PAPC to arginine resulted in PAPC aggregation in the cytoplasm, indicating the role of ubiquitination in PAPC localization. (B) The ubiquitination assay revealed that PAPC is poly-ubiquitinated in the Xenopus embryo. Myc-tagged ubiquitin co-expressed with GST-tagged full-length PAPC (FL) in the Xenopus embryo was purified with PAPC-GST and detected as a high molecular weight ladder. Deletion of PAPC cytoplasmic domain (ΔC) diminished poly-ubiquitination. (C) RFP-tagged ubiquitin and GFP-tagged PAPC co-localized in the cytoplasmic vesicle in animal cap cells (arrowheads). By contrast, RFP-tagged UbiquitinΔC3, which has three amino acids at the C-terminus removed and therefore cannot be conjugated to the target, did not co-localize with PAPC-GFP in animal cap cells. GFP-tagged ubiquitin-KR, which is conjugated to the target but blocks formation of poly-ubiquitin, co-localized with PAPC-RFP in the cytoplasmic vesicles. Ubiquitin-KR-GFP-expressing cells from which PAPC had been depleted from the plasma membrane exhibited a round morphology indicative of reduced cell-cell adhesion.
Figure 6. β-TrCP interacts with and ubiquitinates PAPC and is required for normal Xenopus embryogenesis.(A) β-TrCP tagged with RFP co-localized with PAPC-GFP in animal cap cells, both on the plasma membrane and cytoplasmic punta (arrowheads). (B) Expression of TrCPδF, a dominant-negative form of TrCP that lacks the F-box essential for E3 ligase complex formation, induced PAPC cytoplasmic aggregates in animal cap cells. Note the cells that appear rounder than those in (A). (C) GFP-tagged PAPCδC was co-expressed with TrCPδF in Xenopus DMZ cells. (D) TrCPδF expression inhibited animal cap elongation when treated with activin. TrCPδF also gave rise to gastrulation phenotypes such as defective blastopore closure and a shortened body axis.
Figure 7. Phosphorylation-dependent β-TrCP interaction and ubiquitination of PAPC.(A) GST pull-down assay between PAPC-GST and β-TrCP. β-TrCP was pulled-down by PAPC, whereas PAPC without the substrate recognition domain (WD40 repeat; β-TrCPÎWD40) did not display an interaction with PAPC. Western blot bands of Myc-β-TrCP have smears in the upper regions. These are due to poly-ubiquitination of β-TrCP. (B) C-terminal domains of wild-type (Ct) and phosphorylation-mimic (CtSD) PAPC were able to pull-down β-TrCP. Non-phosphorylated form of PAPC C-terminal domain (CtSA) did not interact with β-TrCP. (C) The ubiquitination assay showed that PAPC is poly-ubiquitinated in Xenopus embryos but that this was abolished by expressing dominant-negative β-TrCP (β-TrCPÎF). (D) Non-phosphorylated form of PAPC (PAPC-SA13) and PAPC with lysine-to-arginine mutations in the cytoplasmic region (PAPC-KR) exhibited markedly reduced poly-ubiquitination. (E) The amino acid sequences of the PAPC DSR domain and the β-catenin destruction motif (DM) are weakly similar. The localizations of GFP-tagged PAPCÎDSR and GFP-tagged PAPC-β-catDM (PAPC whose DSR domain was replaced by β-catenin DM) were shown. The graph shows the relative signal intensity in the cytoplasm (c) and on the plasma membrane (m).
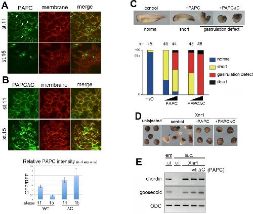
Figure 1. PAPC is down-regulated in the dorsal marginal zone explants at late gastrula.(A) GFP-tagged PAPC (PAPC-GFP) was expressed in the dorsal marginal zone (DMZ) of a Xenopus embryo. In the DMZ explant at stage 11 (early gastrula), PAPC-GFP was found mainly on the plasma membrane (marked by membrane-targeted RFP), with some cytoplasmic puncta (arrowheads). At stage 15 (early neurula), PAPC-GFP signal was greatly reduced and excluded from the plasma membrane. (B) GFP-tagged PAPC mutant lacking the cytoplasmic domain (PAPCÎC) was not degraded and persistently localized to the plasma membrane at stages 11 and 15. PAPC-GFP signal was reduced at stage 15 as measured by relative fluorescent intensity using membrane-RFP as an internal control, while PAPCÎC-GFP signal persisted. (C) Injecting an increasing amount of wild-type PAPC mRNA into Xenopus embryos induced more severe gastrulation defects, including a short body axis and spina bifida at stage 28. PAPCÎC over-expression exhibited stronger effects. The amount of injected RNAs was 200 and 1000 pg, respectively. (D) Over-expression of PAPC or PAPCÎC inhibited elongation of animal caps mesodermalized by Xnr1 expression. (E) Induction of mesoderm was confirmed by expression of chordin and goosecoid (gsc) by RT-PCR. em, embryos; a.c., animal caps; ui, uninjected.
Bax,
The structure of phosphorylated GSK-3beta complexed with a peptide, FRATtide, that inhibits beta-catenin phosphorylation.
2001, Pubmed
Bax,
The structure of phosphorylated GSK-3beta complexed with a peptide, FRATtide, that inhibits beta-catenin phosphorylation.
2001,
Pubmed Chen,
Paraxial protocadherin mediates cell sorting and tissue morphogenesis by regulating C-cadherin adhesion activity.
2006,
Pubmed
,
Xenbase Chen,
Structural elements necessary for oligomerization, trafficking, and cell sorting function of paraxial protocadherin.
2007,
Pubmed
,
Xenbase Christian,
Interactions between Xwnt-8 and Spemann organizer signaling pathways generate dorsoventral pattern in the embryonic mesoderm of Xenopus.
1993,
Pubmed
,
Xenbase Chung,
ANR5, an FGF target gene product, regulates gastrulation in Xenopus.
2007,
Pubmed
,
Xenbase Haglund,
Ubiquitylation and cell signaling.
2005,
Pubmed Hoppler,
Expression of a dominant-negative Wnt blocks induction of MyoD in Xenopus embryos.
1996,
Pubmed
,
Xenbase Iioka,
Wnt signalling regulates paxillin ubiquitination essential for mesodermal cell motility.
2007,
Pubmed
,
Xenbase Iioka,
Essential role of MARCKS in cortical actin dynamics during gastrulation movements.
2004,
Pubmed
,
Xenbase Keller,
Shaping the vertebrate body plan by polarized embryonic cell movements.
2002,
Pubmed Kim,
The protocadherin PAPC establishes segmental boundaries during somitogenesis in xenopus embryos.
2000,
Pubmed
,
Xenbase Kim,
The role of paraxial protocadherin in selective adhesion and cell movements of the mesoderm during Xenopus gastrulation.
1998,
Pubmed
,
Xenbase Kinoshita,
PKC delta is essential for Dishevelled function in a noncanonical Wnt pathway that regulates Xenopus convergent extension movements.
2003,
Pubmed
,
Xenbase Komander,
The ubiquitin code.
2012,
Pubmed Kraft,
Wnt-11 and Fz7 reduce cell adhesion in convergent extension by sequestration of PAPC and C-cadherin.
2012,
Pubmed
,
Xenbase Lee,
XRab40 and XCullin5 form a ubiquitin ligase complex essential for the noncanonical Wnt pathway.
2007,
Pubmed
,
Xenbase Liu,
beta-Trcp couples beta-catenin phosphorylation-degradation and regulates Xenopus axis formation.
1999,
Pubmed
,
Xenbase Martin,
Canonical Wnt signaling dynamically controls multiple stem cell fate decisions during vertebrate body formation.
2012,
Pubmed
,
Xenbase Medina,
Xenopus paraxial protocadherin has signaling functions and is involved in tissue separation.
2004,
Pubmed
,
Xenbase Meyer,
Emerging functions of the VCP/p97 AAA-ATPase in the ubiquitin system.
2012,
Pubmed Mukhopadhyay,
Proteasome-independent functions of ubiquitin in endocytosis and signaling.
2007,
Pubmed Nakayama,
Regulation of the cell cycle by SCF-type ubiquitin ligases.
2005,
Pubmed Nowotschin,
Interaction of Wnt3a, Msgn1 and Tbx6 in neural versus paraxial mesoderm lineage commitment and paraxial mesoderm differentiation in the mouse embryo.
2012,
Pubmed Peng,
Xenopus laevis: Practical uses in cell and molecular biology. Solutions and protocols.
1991,
Pubmed
,
Xenbase Pierce,
Regulation of Spemann organizer formation by the intracellular kinase Xgsk-3.
1995,
Pubmed
,
Xenbase Redies,
delta-Protocadherins: unique structures and functions.
2005,
Pubmed
,
Xenbase Rhee,
The protocadherin papc is involved in the organization of the epithelium along the segmental border during mouse somitogenesis.
2003,
Pubmed
,
Xenbase Uemura,
OL-Protocadherin is essential for growth of striatal axons and thalamocortical projections.
2007,
Pubmed Unterseher,
Paraxial protocadherin coordinates cell polarity during convergent extension via Rho A and JNK.
2004,
Pubmed
,
Xenbase Wang,
Xenopus Paraxial Protocadherin regulates morphogenesis by antagonizing Sprouty.
2008,
Pubmed
,
Xenbase Weidinger,
When Wnts antagonize Wnts.
2003,
Pubmed Winklbauer,
Cell adhesion in amphibian gastrulation.
2009,
Pubmed Yamamoto,
Zebrafish paraxial protocadherin is a downstream target of spadetail involved in morphogenesis of gastrula mesoderm.
1998,
Pubmed