|
Figure 1. VPA-reared tadpoles show impaired visual avoidance and schooling behaviors. A, Three sample frames representing dynamics of a typical fast collision-avoidance maneuver (see Results). B, Reaction distance during collision avoidance from a fast-moving object; all points, median, and 20â80% quantiles are shown. Blue, Control tadpoles; red, VPA-reared tadpoles. C, Peak speed during avoidance maneuver from a fast-moving object. D, Reaction distance during avoidance from a slowly moving object. E, Peak speed during avoidance from a slowly moving object. F, Distribution of inter-tadpole distances during schooling for both control (blue) and VPA-reared (red) animals; control animals have higher representation of short and long distances but fewer middle distances compared with VPA-reared tadpoles. G, Typical distributions and orientations of control and VPA-reared animals in the bowl during schooling; control tadpoles (blue) tend to form clusters, whereas VPA-reared animals (red) are distributed evenly. H, Distribution of angles between orientations of neighboring tadpoles; VPA-reared animals are markedly less co-oriented. K-S, KolmogorovâSmirnov test. *p < 0.05 (MannâWhitney). |
|
Figure 2. Abnormal dendritic morphology in VPA-reared tadpoles. A, Reconstructed dendritic arbors from representative tectal neurons from control and VPA-exposed tadpoles show different branching structure. Dotted line indicates the position of the soma. B, Three-dimensional Sholl analysis indicating the number of branch tips at different distances from the soma. Notice the differences in branch-tip distribution. Each group represents an average of 12 (control) and 13 (VPA) neurons, and error bars are SD. *p < 0.05. |
|
Figure 3. VPA exposure enhances spontaneous and evoked excitation and inhibition in the tectum. A, Example sEPSCs and sIPSCs recorded at 5 and −60 mV, respectively, from control and VPA-treated tadpoles. B, Frequency of sEPSCs and sIPSCs are significantly enhanced in the VPA group. C, Plot of sEPSC and sIPSC amplitudes from both groups show no difference. D, Total charge from evoked synaptic responses over a 100 ms window for both EPSCs and IPSCs for both experimental groups (left) and E/I ratios. Although evoked currents are larger in VPA tadpoles, the E/I ratio is unchanged. The inset shows sample EPSC and IPSC traces. Error bars are IQRs and medians. *p < 0.05. |
|
Figure 4. Effects of VPA rearing on synaptic maturation. A, Example traces of evoked AMPA-mediated (−65 mV) and AMPA/NMDA-mediated (55 mV) currents. B, Ratio of AMPA current peak/NMDA current amplitude. Control, n = 13; VPA, n = 11. Error bars indicate the IQR. C, Examples traces depicting isolated NMDAR-mediated currents from control and VPA-treated tadpoles. D, Scatter plot showing decay time constants of the NMDAR-mediated response. PMW = 0.03; control, n = 15; VPA, n = 12. Error bars are IQR. *p < 0.05. |
|
Figure 5. Exposure to VPA enhances recurrent connectivity in the optic tectum. A, Example traces of maximally evoked synaptic responses from control and VPA-treated tadpoles at −65 mV. Notice the enhanced polysynaptic activity in the VPA response. B, Total charge calculated over 100 ms from maximally evoked synaptic responses reflect increased polysynaptic activity in the VPA group. Mann–Whitney U test, p = 0.026, N = 6. Error bars are IQRs and medians. C, Example traces of spontaneous synaptic activity from control and VPA tectal cells (recorded at −65 mV with PTX in the external recording solution). D, The VPA group shows increased frequency of barrages. PMW = 0.038; control, n = 28; VPA, n = 26. Error bars are IQRs. *p < 0.05. |
|
Figure 6. Exposure to VPA decreases intrinsic excitability in tectal neurons. A, Reduced intrinsic cell excitability. Line graph depicting number of evoked spikes as a function of injected current steps. Control, n = 17; VPA, n = 14. The inset shows sample responses to a depolarizing current injection. B, Scatter plot depicting the maximum spike output for each cell. p = 0.0001, N = 19. Error bars are IQRs. C, I–V plot depicting Na+ and K+ currents. Control, n = 21; VPA, n = 21. *p < 0.001. |
|
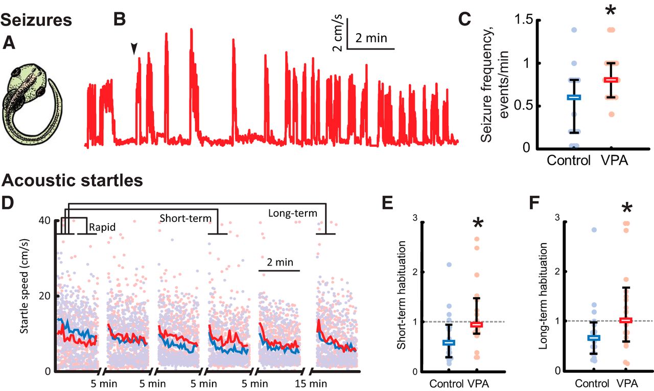
VPA-reared tadpoles exhibit increased seizure susceptibility and decreased acoustic startle habituation. A, A typical C-shaped bend exhibited by tadpoles during pharmacologically induced seizures. B, A sample trace of swimming speed evolution during a seizure protocol; onset of regular seizures is marked with an arrow. C, Comparison of seizures frequency during the first 5 min of testing for control (blue) and VPA-reared (red) tadpoles. All data, medians, and 20â80% quantiles are shown. D, Speed of acoustic startle responses in the acoustic habituation protocol; the plot shows all data points and averages across all tested animals in each group. Brackets on the top illustrate segments of data that were averaged and compared for each tadpole to produce estimations of rapid, short-term, and long-term habituation. E, Comparison of short-term habituation amount, defined as the ratio of average startle response amplitudes at different stages of habituation protocol (see Results), for control (blue) and VPA-reared (red) tadpoles. F, Comparison of long-term habituation amount for control and VPA-reared tadpoles. *p < 0.05. |