XB-ART-50349
J Cell Biol
2015 Mar 16;2086:839-56. doi: 10.1083/jcb.201409026.
Show Gene links
Show Anatomy links
PAPC mediates self/non-self-distinction during Snail1-dependent tissue separation.
Luu O, Damm EW, Parent SE, Barua D, Smith TH, Wen JW, Lepage SE, Nagel M, Ibrahim-Gawel H, Huang Y, Bruce AE, Winklbauer R.
???displayArticle.abstract???
Cleft-like boundaries represent a type of cell sorting boundary characterized by the presence of a physical gap between tissues. We studied the cleft-like ectoderm-mesoderm boundary in Xenopus laevis and zebrafish gastrulae. We identified the transcription factor Snail1 as being essential for tissue separation, showed that its expression in the mesoderm depends on noncanonical Wnt signaling, and demonstrated that it enables paraxial protocadherin (PAPC) to promote tissue separation through two novel functions. First, PAPC attenuates planar cell polarity signaling at the ectoderm-mesoderm boundary to lower cell adhesion and facilitate cleft formation. Second, PAPC controls formation of a distinct type of adhesive contact between mesoderm and ectoderm cells that shows properties of a cleft-like boundary at the single-cell level. It consists of short stretches of adherens junction-like contacts inserted between intermediate-sized contacts and large intercellular gaps. These roles of PAPC constitute a self/non-self-recognition mechanism that determines the site of boundary formation at the interface between PAPC-expressing and -nonexpressing cells.
???displayArticle.pubmedLink??? 25778923
???displayArticle.pmcLink??? PMC4362454
???displayArticle.link??? J Cell Biol
???displayArticle.grants??? [+]
MOP-53075 Canadian Institutes of Health Research
Species referenced: Xenopus laevis
Genes referenced: bcr cdh3 daam1 dvl2 efnb1 ephb4 fzd7 jun mapk8 pcdh8 pcdh8.2 pklr prickle1 rhoa rnf121 snai1 vangl2
???displayArticle.morpholinos??? daam1 MO1 dvl2 MO1 ephb4 MO1 fzd7 MO1 fzd7 MO4 fzd7 MO5 jun MO1 jun MO2 pcdh8.2 MO2 pcdh8.2 MO3 prickle1 MO1 snai1 MO3 vangl2 MO2
???attribute.lit??? ???displayArticles.show???
|
|
Figure 1. Snail1 function in tissue separation. (A–C) Brachet’s cleft in sagittally fractured stage 10.5 Xenopus gastrulae. Uninjected embryos (A); cleft (between red arrowheads) is shortened by Xsnail1-MO (B), but not Xsnail1-MO/Xsnail1 mRNA coinjection (C). Yellow arrows indicate the blastopore. C, chordamesoderm; P, prechordal mesoderm; L, leading edge mesendoderm; n, number of embryos. (D–F) BCR assay for separation behavior in Xenopus. Prechordal mesoderm explants injected with control Sna1-misMO (D), Xsnail1-MO (E), or Xsnail1-MO and Xsnail1 mRNA (F) are placed on explanted BCR. Explants sunken after 1 h in E are indicated by arrowheads. (G) Outline of BCR assay. (H) Quantitation of BCR assay. Y axis, percentage of test explants remaining on surface; n, number of explants. (I–K) Tissue separation in zebrafish. (I) Quantitation of separation behavior as in H. (J) Brachet’s cleft in live embryos (left panels) and SEM micrographs (right panels) at 75% epiboly in wild-type and snai1a-misMO– and snail1a MO–injected embryos. Red arrowheads indicate Brachet’s cleft; n, number of embryos. (K) In vitro assay, differential interference contrast images, and fluorescence overlay images at explanation (left) and 45 min later (right). Epiblast test explant (blue arrowheads) sinks into the epiblast, and fluorescent hypoblast explant (yellow arrowheads) remains on the surface. |
|
|
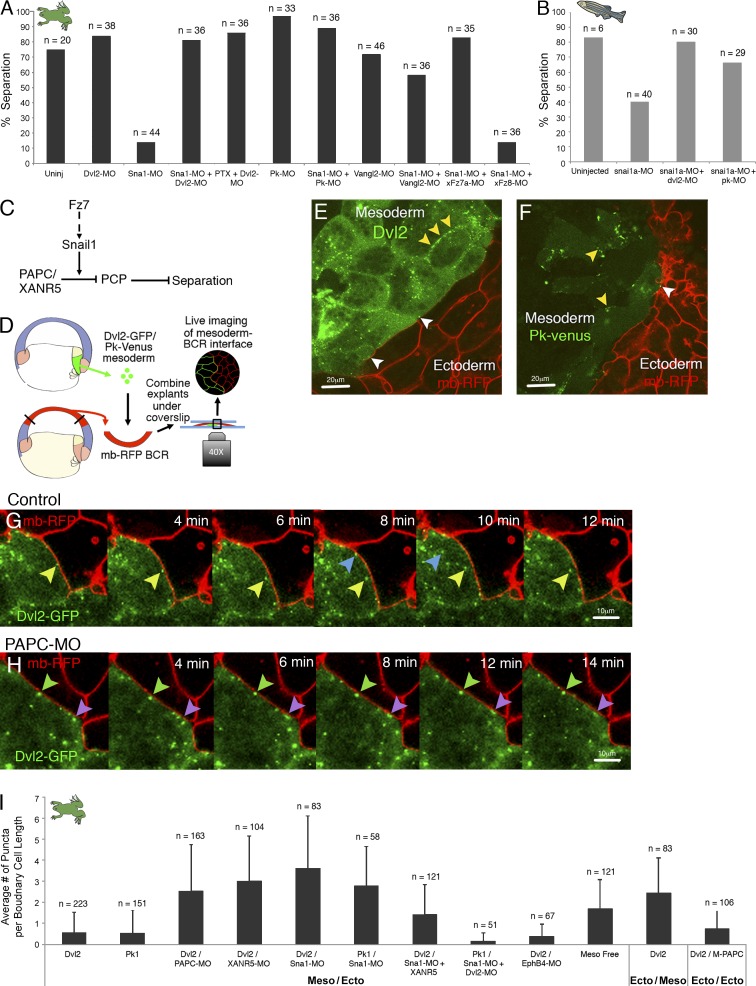
Figure 2. Xfz7 signaling regulates Xsnail1 expression and separation behavior. (A) Quantitative analysis of tissue separation as in Fig. 1 (H and I). Mesoderm was injected as indicated (symbols as in the text). (B) In situ hybridization for Xsnail1 RNA in stage 10.5 Xenopus gastrulae; dorsal halves of sagittally fractured embryos are shown. Red arrowheads indicate blastopore; differences in morphology caused by effects of treatments on gastrulation movements. (C) RT-PCR of dorsal mesoderm from stage 10.5 gastrulae to detect Xsnail1 mRNA. (D) snail1a in situ hybridization in zebrafish. Expression is normal in uninjected and mgfp RNA–injected embryos, reduced in DN-RhoA embryo (black arrowheads), and rescued in embryo coinjected with DN-RhoA and CA-JNK mRNA. Xfz7ΔC injected into one of eight blastomeres (white arrowheads) and dvl2-MO inhibit Snail1a expression. (E) Inferred pathway of Snail1 expression control by Fz7. |
|
|
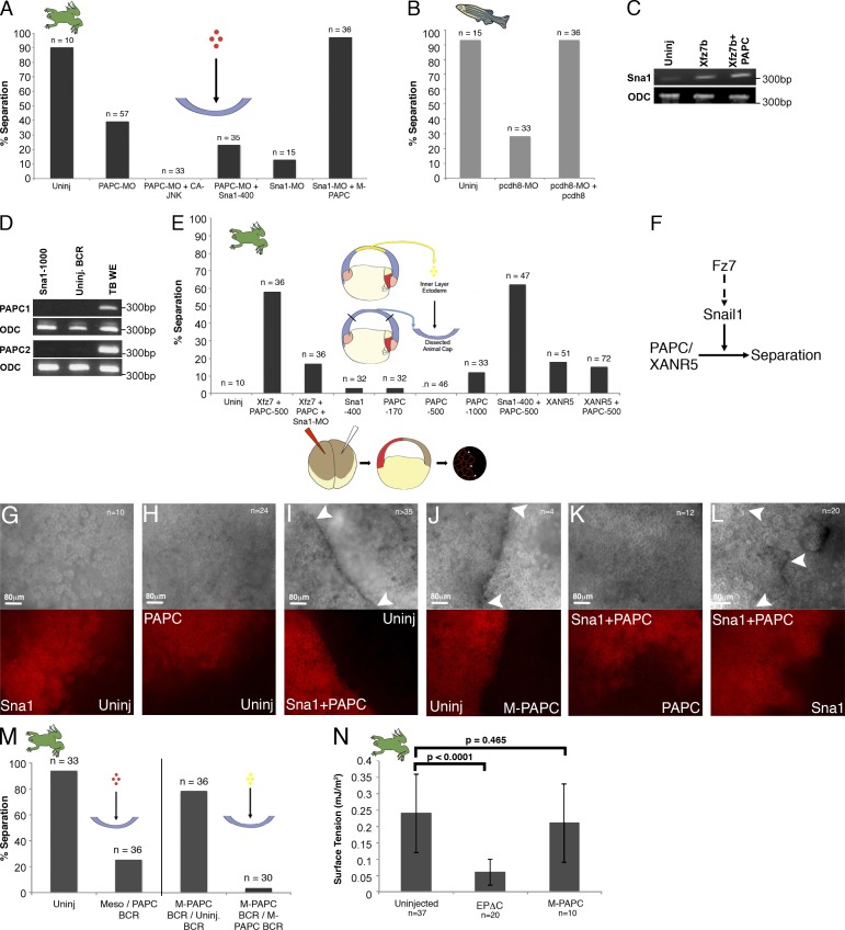
Figure 3. PAPC in tissue separation. (A and B) Quantitation of separation behavior; Xenopus (A) and zebrafish (B) mesoderm test explants on BCR/epiblast. (C and D) RT-PCR of variously injected Xenopus BCR at stage 10 to detect Xsnail1 or PAPC mRNA. TB WE, tailbud stage whole embryo. (E) Ectopic separation behavior in Xenopus BCR. Variously injected BCR test explants were placed on uninjected BCR. (F) Inferred control pathway. (G–L) Ectopic cleft formation in Xenopus BCR. One side of prospective BCR was injected with RDA, cleft was observed in incident light (arrowheads, top), and cell sorting in red fluorescence (bottom). n, number of explants. (M) Quantitation of separation behavior. (left) Xenopus mesoderm on PAPC-injected BCR; (right) M-PAPC BCR on uninjected or M-PAPC BCR. (N) Tissue surface tension of uninjected BCR or BCR expressing DN C-cadherin or M-PAPC. n, number of cell aggregates. Standard deviations are indicated. |
|
|
Figure 4. Cleft contact formation. (A) Reaggregation of normal (FDA labeled) and M-PAPC–expressing (RDA) BCR cells. Arrowheads indicate example of cleft contact; blue and yellow dots and arrows indicate gliding movement; cell groups move apart in the direction of the red arrows. (B) Reaggregating prechordal mesoderm (RDA) and BCR (FDA) cells. Gliding of cells marked as in A. (C) Frequency of cleft contacts after 30 min of reaggregation. 95% confidence intervals indicated; n, number of cell pairs. (D) Expansion of initial cleft contact (arrows) between reaggregating ectoderm and mesoderm cells. (E) Exemplary kymographs of cell contacts in reaggregated cells quantitated in C. Black arrows indicate the position of cell–cell contact. White or gray, close contact; dark, cleft contact (pointed out by white arrows when only occasionally present). |
|
|
Figure 5. PAPC-dependent PCP inhibition at boundary. (A and B) Quantitation of tissue separation using Xenopus (A) and zebrafish (B) mesoderm test explants. (C) Inferred control pathway. (D–F) Localization of Dvl2-GFP and Pk1-venus in Xenopus. Yellow arrowheads indicate puncta in mesoderm (green); white arrowheads indicate boundary to ectoderm; ectoderm is labeled with membrane-RFP (red). 27 (E) and 20 (F) explant boundaries were evaluated in I. (G and H) Behavior of Dvl-GFP puncta at boundary to ectoderm in normal (G) or PAPC-MO–injected mesoderm (H). Arrowheads: blue, puncta appears, moves to interior, and disappears; yellow, moves to interior and stays; green, stable puncta; purple, cluster of fusing puncta. Of a total of 27 (G) or 18 (H) explant boundaries, 4 and 3, respectively, were filmed. (I) Puncta per cell at boundary. n, number of cells examined at 9–27 different explant boundaries per experimental treatment. Standard deviations indicate variability between individual cells. Averages are increased significantly compared with mesoderm Dvl-GFP or Pk1-venus at boundary (first two columns; t test, P < 0.0001 in all cases) except M-PAPC in ectoderm (last column, P = 0.111). |
|
|
Figure 6. PCP function strengthens cell adhesion. (A–C) Prechordal mesoderm explants. Frames from time-lapse recordings of membrane-RFP–labeled cells migrating over each other. White arrowheads indicate membrane tethers in Pk1-MO or Dvl2-MO explants; yellow arrowheads indicate lamellipodia. n, number of explants. (D–F) Prechordal mesoderm in SEM images of sagittally fractured gastrulae. Extensions similar to membrane tethers in A–C are frequent in Pk1-MO or Dvl2-MO embryos (arrowheads). n, number of embryos. (G) Tissue surface tension in prechordal mesoderm is decreased by Pk1-MO and increased by ephrinB1-MO. Standard deviations are indicated. n, number of aggregates from a single experiment. (H) Normal mixing (arrowheads) of left and right prechordal mesoderm cells (RDA and FDA labeled) across midline. (I) Cells respect sorting boundary (arrowheads) when Pk1-MO is injected into the RDA side. n, number of embryos. |
|
|
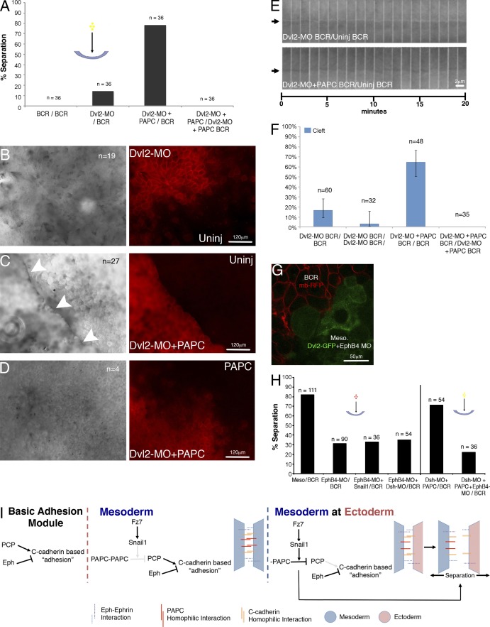
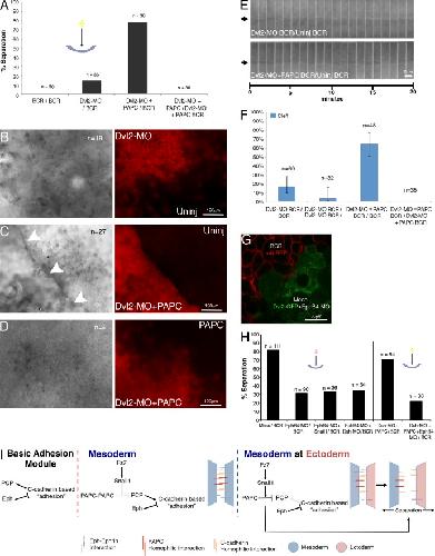
Figure 7. PAPC function beyond PCP inhibition is required for cleft formation. (A) Quantitation of separation in gain-of-function experiment. BCR was injected as indicated. (B–D) Ectopic cleft formation in the BCR, as in Fig. 3 (G–L). (E) Exemplary kymographs of cleft contact formation, as in Fig. 4 E. (F) Frequency of cleft contacts after reaggregation, as in Fig. 4 C. (G) Reduced Dvl-GFP puncta in EphB4-MO–injected mesoderm (green) at boundary to BCR (red, membrane-RFP in ectoderm). (H) Quantitation of separation behavior. (left) Mesoderm injected as indicated was tested on normal BCR. (right) BCR explants injected as indicated were tested on normal BCR. (I) Model of tissue separation at the mesoderm–ectoderm (BCR) boundary. |
|
|
Figure 8. Ultrastructure of Brachet’s cleft. (A) Low-magnification view of Brachet’s cleft. ECM stained with LN. Note size differences of yolk platelets (y) in mesoderm versus ectoderm. (B–E) Contacts between ectoderm and mesoderm cell in absence of ECM staining. Boxes in B indicate regions shown at higher magnification in D–E. e, ectodermal BCR; m, prechordal mesoderm; l, large gaps; i, intermediate, gap-like contacts; c, close, adherens junction–like contacts. Arrows in D indicate point of divergence of membranes at end of intermediate contact and in E indicate characteristics of adherens junctions at high cadherin density. |
|
|
Figure 9. Ultrastructure of cleft contacts. Cells after 20 min of reaggregation. (A) Pair of mesoderm (large yolk platelets) and ectoderm cells (small platelets). (B) Alternating large gaps and narrow contacts between cells of ectodermâmesoderm pair. (C and D) High-magnification views of regions of close (C) and intermediate contacts (D), respectively, of a cell pair. (E and F) Cleft contact ECM stained with lanthanum/alcian blue. ECM stretching across gaps (small arrows) or in patches on cell surface and in large gaps (dashed arrows) is shown. (G and H) Contacts between normal ectoderm and PAPC-MOâinjected prechordal mesoderm cells, ECM stained with lanthanum/alcian blue. e, ectodermal BCR; m, prechordal mesoderm; l, large gaps; i, intermediate contacts; c, close, adherens junctionâlike contacts; sc, super-close contacts; large arrows, points of divergence of membranes at end of intermediate contacts. |
|
|
Figure 10. Actin cortex at cleft contacts. (A–C) Ectoderm–ectoderm (A), mesoderm–mesoderm (B), and ectoderm–mesoderm (C) reaggregating cells filled with cascade blue–dextran (blue; ectoderm) or RDA (red; mesoderm) and stained with fluorescein-tagged phalloidin for F-actin cortex labeling. Arrowhead in C indicates a cleft contact. (C’) High-magnification view of part of cleft contact in C; small arrows indicate gap largely covered by phalloidin staining; large arrow indicates gap remaining between cortices of adjacent cells. (D) Z stack of cleft contact; F-actin staining (bottom) is peripheral to RDA (top and bottom) boundary (arrowheads) both above cleft (top arrowheads) and in cleft (bottom arrowheads). (E) GFP-LifeAct (green) in gap (arrowhead) between living mesoderm and ectoderm cells labeled as in A–D. |
References [+] :
Barrallo-Gimeno,
The Snail genes as inducers of cell movement and survival: implications in development and cancer.
2005, Pubmed
Barrallo-Gimeno, The Snail genes as inducers of cell movement and survival: implications in development and cancer. 2005, Pubmed
Bikkavilli, G alpha o mediates WNT-JNK signaling through dishevelled 1 and 3, RhoA family members, and MEKK 1 and 4 in mammalian cells. 2008, Pubmed
Boutros, Dishevelled activates JNK and discriminates between JNK pathways in planar polarity and wingless signaling. 1998, Pubmed
Bruce, The maternally expressed zebrafish T-box gene eomesodermin regulates organizer formation. 2003, Pubmed , Xenbase
Bucior, Carbohydrate-carbohydrate interactions in cell recognition. 2004, Pubmed
Bucior, Carbohydrate-carbohydrate interaction provides adhesion force and specificity for cellular recognition. 2004, Pubmed
Carreira-Barbosa, Prickle 1 regulates cell movements during gastrulation and neuronal migration in zebrafish. 2003, Pubmed
Chen, A protocadherin-cadherin-FLRT3 complex controls cell adhesion and morphogenesis. 2009, Pubmed , Xenbase
Chen, Paraxial protocadherin mediates cell sorting and tissue morphogenesis by regulating C-cadherin adhesion activity. 2006, Pubmed , Xenbase
Chung, ANR5, an FGF target gene product, regulates gastrulation in Xenopus. 2007, Pubmed , Xenbase
Damm, PDGF-A controls mesoderm cell orientation and radial intercalation during Xenopus gastrulation. 2011, Pubmed , Xenbase
David, Tissue cohesion and the mechanics of cell rearrangement. 2014, Pubmed , Xenbase
Djiane, Role of frizzled 7 in the regulation of convergent extension movements during gastrulation in Xenopus laevis. 2000, Pubmed , Xenbase
Ellingsen, Large-scale enhancer detection in the zebrafish genome. 2005, Pubmed
Essex, Expression of Xenopus snail in mesoderm and prospective neural fold ectoderm. 1993, Pubmed , Xenbase
Fagotto, A molecular base for cell sorting at embryonic boundaries: contact inhibition of cadherin adhesion by ephrin/ Eph-dependent contractility. 2013, Pubmed , Xenbase
FARQUHAR, Junctional complexes in various epithelia. 1963, Pubmed
Fujiwara, The snail repressor establishes a muscle/notochord boundary in the Ciona embryo. 1998, Pubmed
Habas, Wnt/Frizzled activation of Rho regulates vertebrate gastrulation and requires a novel Formin homology protein Daam1. 2001, Pubmed , Xenbase
Hammerschmidt, The expression of a zebrafish gene homologous to Drosophila snail suggests a conserved function in invertebrate and vertebrate gastrulation. 1993, Pubmed , Xenbase
Harland, In situ hybridization: an improved whole-mount method for Xenopus embryos. 1991, Pubmed , Xenbase
Holley, The genetics and embryology of zebrafish metamerism. 2007, Pubmed
Hukriede, Conserved requirement of Lim1 function for cell movements during gastrulation. 2003, Pubmed , Xenbase
Jiang, Ascidian prickle regulates both mediolateral and anterior-posterior cell polarity of notochord cells. 2005, Pubmed
Johnson, Extracellular matrix synthesis in blastula and gastrula stages of normal and hybrid frog embryos. I. Toluidine blue and lanthanum staining. 1977, Pubmed
Jowett, Whole-mount in situ hybridizations on zebrafish embryos using a mixture of digoxigenin- and fluorescein-labelled probes. 1994, Pubmed
Kazmierczak, Cadherin 23 and protocadherin 15 interact to form tip-link filaments in sensory hair cells. 2007, Pubmed
Kim, JNK and ROKalpha function in the noncanonical Wnt/RhoA signaling pathway to regulate Xenopus convergent extension movements. 2005, Pubmed , Xenbase
Kim, Planar cell polarity acts through septins to control collective cell movement and ciliogenesis. 2010, Pubmed , Xenbase
Kim, Non-clustered protocadherin. 2011, Pubmed
Kim, The role of paraxial protocadherin in selective adhesion and cell movements of the mesoderm during Xenopus gastrulation. 1998, Pubmed , Xenbase
Kimmel, Stages of embryonic development of the zebrafish. 1995, Pubmed , Xenbase
Knöchel, c-Jun (AP-1) activates BMP-4 transcription in Xenopus embryos. 2000, Pubmed , Xenbase
Kraft, Wnt-11 and Fz7 reduce cell adhesion in convergent extension by sequestration of PAPC and C-cadherin. 2012, Pubmed , Xenbase
Kühl, Xenopus cadherins: sorting out types and functions in embryogenesis. 1996, Pubmed , Xenbase
Liu, Mechanism of activation of the Formin protein Daam1. 2008, Pubmed , Xenbase
Luu, Control of gastrula cell motility by the Goosecoid/Mix.1/ Siamois network: basic patterns and paradoxical effects. 2008, Pubmed , Xenbase
Luu, Large-scale mechanical properties of Xenopus embryonic epithelium. 2011, Pubmed , Xenbase
Manning, Coaction of intercellular adhesion and cortical tension specifies tissue surface tension. 2010, Pubmed
Medina, Xenopus frizzled 7 can act in canonical and non-canonical Wnt signaling pathways: implications on early patterning and morphogenesis. 2000, Pubmed , Xenbase
Medina, Xenopus paraxial protocadherin has signaling functions and is involved in tissue separation. 2004, Pubmed , Xenbase
Miyaguchi, Ultrastructure of the zonula adherens revealed by rapid-freeze deep-etching. 2000, Pubmed
Mlodzik, Planar cell polarization: do the same mechanisms regulate Drosophila tissue polarity and vertebrate gastrulation? 2002, Pubmed
Montero, Shield formation at the onset of zebrafish gastrulation. 2005, Pubmed
Nakatzuji, Studies on the gastrulation of amphibian embryos: Cell movement during gastrulation inXenopus laevis embryos. 1975, Pubmed
Ninomiya, Epithelial coating controls mesenchymal shape change through tissue-positioning effects and reduction of surface-minimizing tension. 2008, Pubmed , Xenbase
Ninomiya, Cadherin-dependent differential cell adhesion in Xenopus causes cell sorting in vitro but not in the embryo. 2012, Pubmed , Xenbase
Oteiza, Planar cell polarity signalling regulates cell adhesion properties in progenitors of the zebrafish laterality organ. 2010, Pubmed
Panousopoulou, The distribution of Dishevelled in convergently extending mesoderm. 2013, Pubmed , Xenbase
Park, The involvement of Eph-Ephrin signaling in tissue separation and convergence during Xenopus gastrulation movements. 2011, Pubmed , Xenbase
Río, Axisymmetric Drop Shape Analysis: Computational Methods for the Measurement of Interfacial Properties from the Shape and Dimensions of Pendant and Sessile Drops. 1997, Pubmed
Rohani, EphrinB/EphB signaling controls embryonic germ layer separation by contact-induced cell detachment. 2011, Pubmed
Rohani, Variable combinations of specific ephrin ligand/Eph receptor pairs control embryonic tissue separation. 2014, Pubmed , Xenbase
Roszko, Regulation of convergence and extension movements during vertebrate gastrulation by the Wnt/PCP pathway. 2009, Pubmed
Rothbächer, Dishevelled phosphorylation, subcellular localization and multimerization regulate its role in early embryogenesis. 2000, Pubmed , Xenbase
Sackmann, Physics of cell adhesion: some lessons from cell-mimetic systems. 2014, Pubmed
Sargent, Identification in Xenopus of a structural homologue of the Drosophila gene snail. 1990, Pubmed , Xenbase
Schambony, Wnt-5A/Ror2 regulate expression of XPAPC through an alternative noncanonical signaling pathway. 2007, Pubmed , Xenbase
Shea, Lanthanum staining of the surface coat of cells. Its enhancement by the use of fixatives containing Alcian blue or cetylpyridinium chloride. 1971, Pubmed
Speirs, Prostaglandin Gbetagamma signaling stimulates gastrulation movements by limiting cell adhesion through Snai1a stabilization. 2010, Pubmed
Takeuchi, The prickle-related gene in vertebrates is essential for gastrulation cell movements. 2003, Pubmed , Xenbase
Tanaka, Association of Dishevelled with Eph tyrosine kinase receptor and ephrin mediates cell repulsion. 2003, Pubmed , Xenbase
Tanegashima, WGEF activates Rho in the Wnt-PCP pathway and controls convergent extension in Xenopus gastrulation. 2008, Pubmed , Xenbase
Tepass, Cell sorting in animal development: signalling and adhesive mechanisms in the formation of tissue boundaries. 2002, Pubmed
Tepass, Cadherins in embryonic and neural morphogenesis. 2000, Pubmed
Thiery, Epithelial-mesenchymal transitions in tumour progression. 2002, Pubmed
Veeman, Zebrafish prickle, a modulator of noncanonical Wnt/Fz signaling, regulates gastrulation movements. 2003, Pubmed
Wacker, Development and control of tissue separation at gastrulation in Xenopus. 2000, Pubmed , Xenbase
Wallingford, Convergent extension: the molecular control of polarized cell movement during embryonic development. 2002, Pubmed , Xenbase
Wheeler, Two novel Xenopus frizzled genes expressed in developing heart and brain. 1999, Pubmed , Xenbase
Wilkinson, Balancing cell behavior at boundaries. 2015, Pubmed , Xenbase
Winklbauer, Frizzled-7 signalling controls tissue separation during Xenopus gastrulation. 2001, Pubmed , Xenbase
Winklbauer, Fibronectin, mesoderm migration, and gastrulation in Xenopus. 1996, Pubmed , Xenbase
Winklbauer, Cell adhesion in amphibian gastrulation. 2009, Pubmed
Witzel, Wnt11 controls cell contact persistence by local accumulation of Frizzled 7 at the plasma membrane. 2006, Pubmed
Wright, Increased amounts of HMG-CoA reductase induce "karmellae": a proliferation of stacked membrane pairs surrounding the yeast nucleus. 1988, Pubmed
Yin, Cooperation of polarized cell intercalations drives convergence and extension of presomitic mesoderm during zebrafish gastrulation. 2008, Pubmed
