XB-ART-50333
eNeuro
2015 Jan 01;21:e0055. doi: 10.1523/ENEURO.0055-14.2014.
Show Gene links
Show Anatomy links
FMRP regulates neurogenesis in vivo in Xenopus laevis tadpoles.
???displayArticle.abstract???
Fragile X Syndrome (FXS) is the leading known monogenic form of autism and the most common form of inherited intellectual disability. FXS results from silencing the FMR1 gene during embryonic development, leading to loss of Fragile X Mental Retardation Protein (FMRP), an RNA-binding protein that regulates mRNA transport, stability, and translation. FXS is commonly thought of as a disease of synaptic dysfunction, however, FMRP expression is lost early in embryonic development, well before most synaptogenesis occurs. Recent studies suggest that loss of FMRP results in aberrant neurogenesis, but neurogenic defects have been variable. We investigated whether FMRP affects neurogenesis in Xenopus laevis tadpoles which express a homolog of FMR1. We used in vivo time-lapse imaging of neural progenitor cells and their neuronal progeny to evaluate the effect of acute loss or over-expression of FMRP on neurogenesis in the developing optic tectum. We complimented the time-lapse studies with SYTOX labeling to quantify apoptosis and CldU labeling to measure cell proliferation. Animals with increased or decreased levels of FMRP have significantly decreased neuronal proliferation and survival. They also have increased neuronal differentiation, but deficient dendritic arbor elaboration. The presence and severity of these defects was highly sensitive to FMRP levels. These data demonstrate that FMRP plays an important role in neurogenesis and suggest that endogenous FMRP levels are carefully regulated. These studies show promise in using Xenopus as an experimental system to study fundamental deficits in brain development with loss of FMRP and give new insight into the pathophysiology of FXS.
???displayArticle.pubmedLink??? 25844398
???displayArticle.pmcLink??? PMC4384423
???displayArticle.link??? eNeuro
???displayArticle.grants??? [+]
F32 NS071807 NINDS NIH HHS , K99 ES022992 NIEHS NIH HHS , R01 EY011261 NEI NIH HHS , T34 GM087193 NIGMS NIH HHS , R00 ES022992 NIEHS NIH HHS
Species referenced: Xenopus laevis
Genes referenced: casp3.2 ctrl fmr1 lgals4.2 med20 tecta.2
???displayArticle.morpholinos??? fmr1 MO2
???attribute.lit??? ???displayArticles.show???
|
|
Figure 1. FMRP is expressed in Xenopus optic tectal progenitors and neurons. A, Schematic of the Xenopus tadpole optic tectum showing the location of neural progenitor cells (purple) and neurons (green) extending processes into the neuropil. B, A single optical confocal section of stage 47 Xenopus optic tectum shows widespread FMRP immunoreactivity. Scale bar, 100 μm. C, A higher magnification view from a single optical section in a different animal shows FMRP immunoreactivity across all cell layers and throughout the neuropil. Scale bar, 50 μm. |
|
|
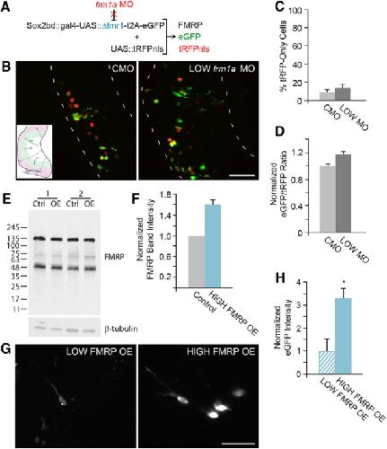
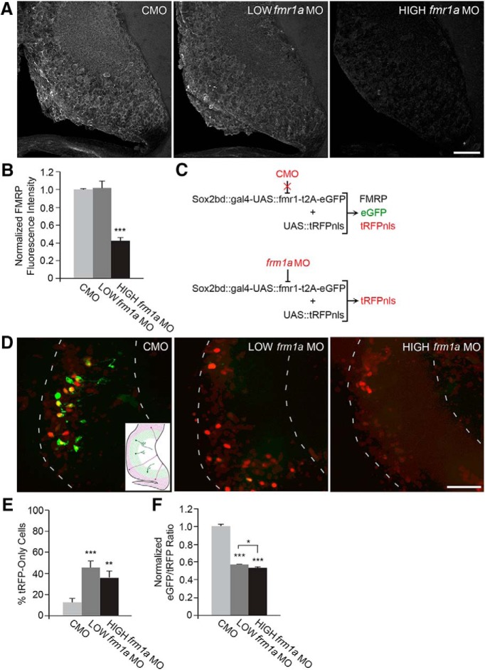
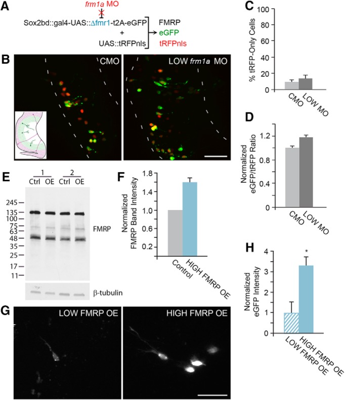
Figure 2. Validation of fmr1a morpholino-mediated knockdown. Antibody-dependent and -independent strategies to validate knockdown of FMRP by translation-blocking antisense morpholinos. A, Confocal Z-projections of FMRP immunoreactivity in 40 μm sections through optic tectum. B, HIGH (0.1 mM) fmr1a MO results in a 60% decrease in FMRP immunoreactivity (***p < 0.001). C, Antibody-independent strategy to validate in vivo knockdown by morpholinos. Animals are co-electroporated with Sox2bd::gal4-UAS::fmr1-t2A-eGFP and UAS::tRFPnls plasmids and either control morpholino (CMO) or fmr1a MO. In the presence of CMO, the electroporated plasmids will all be translated resulting in expression of FMRP, eGFP, and tRFPnls. In the presence of fmr1a MO, translation is inhibited resulting in a lack of FMRP and eGFP, while tRFPnls is expressed. The fluorescence intensity of eGFP is correlated with the expression of FMRP. D, Confocal Z-projections of optic tecta electroporated with the expression constructs and morpholinos in C and imaged in vivo show that LOW (0.05 mM) fmr1a MO and HIGH (0.1 mM) fmr1a MO decrease the expression of eGFP. Dashed lines outline the optic tectum and inset shows a schematic of the optic tectum. E, fmr1a MO significantly increases the percentage of cells in which only tRFPnls is detected (**p < 0.01, ***p < 0.001). F, eGFP/tRFP ratios in cells that had detectable eGFP. fmr1a MO significantly reduced the eGFP/tRFP ratio compared to CMO and the decrease with HIGH fmr1a MO is larger than that of LOW fmr1a MO (*p < 0.05, ***p < 0.001). Scale bars, 50 μm. |
|
|
Figure 3. Validation of FMRP rescue and overexpression. A, Strategy for validating that the Îfmr1 Rescue construct is morpholino-insensitive. Point mutations in the fmr1 expression construct prevent translational inhibition by fmr1a MO resulting in control levels of FMRP, eGFP, and tRFPnls. B, Confocal Z-projections of optic tecta electroporated with the 2 μg/μl Îfmr1-t2A-eGFP, 1 μg/μl UAS::tRFPnls and LOW (0.05 mM) fmr1a MO as depicted in A and imaged in vivo. Dashed lines outline the optic tectum and inset shows a schematic of the optic tectum. C, D, Quantification of the percentage of cells expressing tRFP-only (C) and the eGFP/tRFP ratio (D) were no different between CMO and LOW fmr1a MO. E, Western blots of Xenopus tadpole midbrain lysate labeled with anti-FMRP yields a band of approximately 72 kD, which is higher in intensity when FMRP is overexpressed with 1 μg/μl Îfmr1-t2A-eGFP (HIGH FMRP OE) compared to 1 μg/μl Sox2bd::eGFP (Ctrl) in two independent experiments. β-tubulin was used as a loading control. F, HIGH FMRP OE increases the intensity of the FMRP band by 1.6-fold compared to control. G, Z-projections from in vivo two-photon imaging of cells expressing 0.5 μg/μl Îfmr1-t2A-eGFP (LOW FMRP OE) or HIGH FMRP OE. H, eGFP fluorescence intensity is more than three times greater for HIGH FMRP OE compared to LOW FMRP OE (*p < 0.05). This reflects the difference in FMRP expression from these two construct concentrations since FMRP and eGFP are made from a single transcript. Scale bars, 50 μm. |
|
|
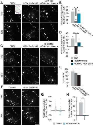
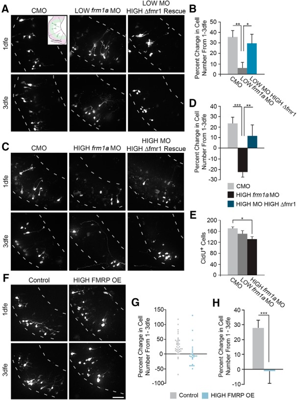
Figure 4. Knockdown and overexpression of FMRP decrease proliferation. A, Z-projections from in vivo confocal time-lapse images of cells expressing Sox2bd::eGFP + CMO (CMO) or 0.05 mM fmr1a MO (LOW fmr1a MO), and 1 μg/μl Δfmr1-t2A-eGFP + 0.05 mM fmr1a MO (LOW MO HIGH Δfmr1 Rescue) taken at 1 and 3 dfe. Dashed lines outline the optic tectum and inset shows a schematic of the optic tectum. B, The percent change in the number of eGFP+ cells increases over 3 d in CMO animals. FMRP knockdown with LOW fmr1a MO blocks the increase in cell number between 1 − 3 dfe. Coexpression of LOW fmr1a MO and HIGH Δfmr1 (LOW MO HIGH Δfmr1 Rescue) rescues the normal increase in cell number from 1 − 3 dfe (*p < 0.05, **p < 0.01). C, Z-projections from in vivo confocal time-lapse images of cells expressing Sox2bd::eGFP + CMO (CMO) or 0.1 mM fmr1a MO (HIGH fmr1a MO), and 1 μg/μl Δfmr1-t2A-eGFP + 0.1 mM fmr1a MO (HIGH MO HIGH Δfmr1 Rescue). Dashed lines outline the optic tectum. D, FMRP knockdown with HIGH fmr1a MO results in a negative percent change in cell number between 1 − 3 dfe, suggesting that proliferation and cell survival are affected with a higher concentration of morpholino. This decrease was rescued by co-electroporation of HIGH Δfmr1 (**p < 0.01, ***p < 0.001). E, A 2 h pulse of the thymidine analog CldU delivered at 3 dfe confirms that cell proliferation is decreased by HIGH fmr1a MO (*p < 0.05). F, Z-projections from in vivo confocal time-lapse images of Sox2bd::eGFP+ (Control) and 1 μg/μl Δfmr1-t2A-eGFP+ (HIGH FMRP OE) cells collected at 1 and 3 dfe. Dashed lines outline the optic tectum. G, H, The percent change in the number of eGFP+ cells increases over 3 d in control animals. HIGH FMRP OE significantly reduced the percent change in cell number between 1 − 3 dfe. Data from individual animals (G) and the mean ± SEM (H; ***p < 0.001). Scale bar, 50 μm. |
|
|
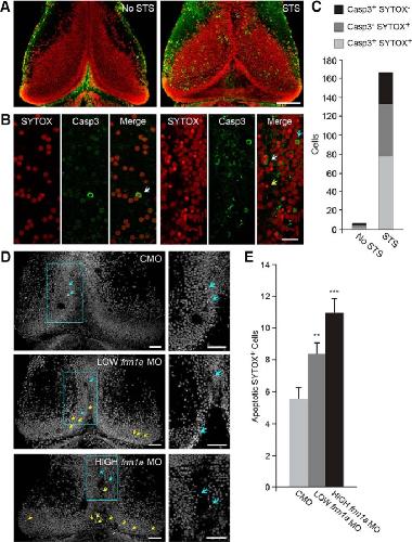
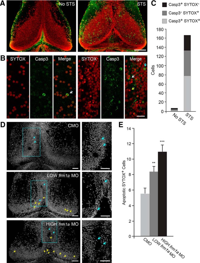
Figure 5. Knockdown of FMRP increases cell death. A, Confocal Z-projections through five optical sections of tectum with caspase-3 (Casp3) immunoreactivity and SYTOX Orange staining. Twenty-four hour incubation in staurosporine (STS) increases the number of apoptotic cells that are immunoreactive for Casp3 and brightly stained for SYTOX Orange. Scale bar, 100 μm. B, High-magnification single-optical sections from different animals demonstrate the staining variations of apoptotic cells. The majority of positively labeled cells are stained for both Casp3 and SYTOX Orange (white arrows). The remaining cells are positive for only SYTOX (yellow arrow) or only Casp3 (blue arrow). Scale bar, 20 μm. C, Quantification of total apoptotic cells in the presence or absence of STS demonstrates that SYTOX Orange and Casp3 detect the STS-induced increase in cell death. SYTOX stains a larger dying cell population than Casp3. D, SYTOX Green staining in whole-mount optic tecta was used to identify cells undergoing apoptosis in the presence of fmr1a MO. Bright, apoptotic SYTOX Green+ cells are marked by blue and yellow arrows in confocal Z-projections through the dorsal 30 optical sections of tectum. Cells marked by blue arrows are shown at higher magnification (right) in single-optical sections of the areas highlighted to the left (yellow arrows in the Z-projection to the left are out of the plane of focus in the single-optical section to the right). Scale bars, 50 μm. E, Quantification of the total number of apoptotic SYTOX Green+ cells at 1 dfe shows that both concentrations of fmr1a MO increase cell death compared to CMO (**p < 0.01, ***p < 0.001). |
|
|
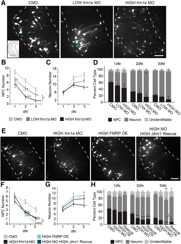
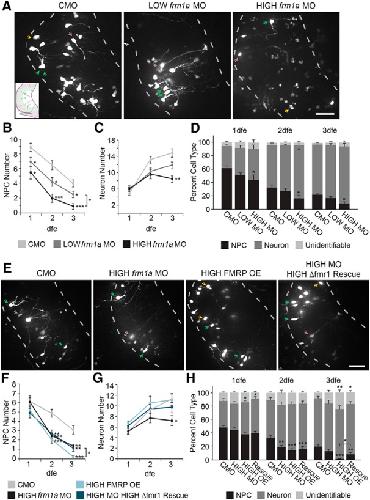
Figure 6. FMRP regulates differentiation. In vivo confocal time-lapse images of cells expressing Sox2bd::eGFP and CMO or fmr1a MO collected at 3 dfe and quantification of the changes in neural progenitor cells (NPCs) and neurons over time. A, Confocal Z-projections show the numbers of NPCs (purple arrows), neurons (green arrows), and unidentifiable cells (yellow arrows) in optic tecta expressing CMO, LOW (0.05 mM) fmr1a MO, and HIGH (0.1 mM) fmr1a MO. Dashed lines outline the optic tectum and inset shows a schematic of the optic tectum. B, C, Over 3 d of imaging, there is a decrease in the number of NPCs (B) and an increase in the number of neurons (C) in control animals. LOW and HIGH fmr1a MO decrease the number of NPCs, and HIGH fmr1a MO also decreases the number of neurons (*p < 0.05, **p < 0.01, ***p < 0.001). D, Knockdown of FMRP with HIGH fmr1a MO decreases the proportion of NPCs and increases the proportion of neurons (*p < 0.05). E, Z-projections from in vivo confocal time-lapse images of cells expressing Sox2bd::eGFP + CMO (CMO) or 0.1 mM fmr1a MO (HIGH fmr1a MO), or 1 μg/μl Δfmr1-t2A-eGFP alone (HIGH FMRP OE) or with 0.1 mM fmr1a MO (HIGH MO HIGH Δfmr1 Rescue) at 3 dfe. Dashed lines outline the optic tectum. F, HIGH fmr1a MO and HIGH FMRP OE decrease the number of NPCs and co-electroporation of 1 μg/μl Δfmr1-t2A-eGFP and HIGH fmr1a MO (HIGH MO HIGH Δfmr1 Rescue) partially rescues the defect at 3 dfe with HIGH FMRP OE alone, but does not rescue to control levels (*p < 0.05, **p < 0.01, ***p < 0.001). G, Neuron numbers decrease with HIGH fmr1a MO and this decrease is rescued by co-electroporation of 1 μg/μl Δfmr1-t2A-eGFP (HIGH MO HIGH Δfmr1 Rescue; *p < 0.05). H, HIGH fmr1a MO and HIGH FMRP OE both decrease the proportion of NPCs, and HIGH FMRP OE also increases the proportion of neurons and unidentifiable cells. At 3 dfe, coexpression of HIGH fmr1a MO and 1 μg/μl Δfmr1 partially rescues the HIGH FMRP OE-mediated decrease in NPC proportion, but other defects are not rescued (*p < 0.05, **p < 0.01, ***p < 0.001). Scale bars, 50 μm. |
|
|
Figure 7. FMRP regulates dendritic development. In vivo two-photon time-lapse images of cells expressing Sox2bd::eGFP and CMO or fmr1a MO collected at 2 and 3 dfe. A, Two-photon Z-projections of imaged cells and their reconstructed dendritic arbors at 2 and 3 dfe for cells with FMRP knockdown compared to control. B, HIGH (0.1 mM) fmr1a MO decreased total dendritic length at 3 dfe (**p < 0.01). C, HIGH fmr1a MO decreased total dendritic branch tip number at 2 and 3 dfe (*p < 0.05, **p < 0.01). D, Branch density was unchanged between the groups. E, Two-photon Z-projection and reconstructed dendritic arbor of a cell expressing 1 μg/μl Δfmr1-t2A-eGFP (HIGH FMRP OE) at 3 dfe. F, G, HIGH FMRP OE decreased total dendritic length (F) and total dendritic branch tip number (G) compared to control (Sox2bd::eGFP; ***p < 0.001). H, Two-photon Z-projections of imaged cells and their reconstructed dendritic arbors at 3 dfe for cells when FMRP is knocked down (HIGH fmr1a MO), overexpressed with 0.5 μg/μl Δfmr1-t2A-eGFP (LOW FMRP OE), and rescued (HIGH MO LOW Δfmr1 Rescue) compared to control (CMO). I, J, Co-electroporation of LOW Δfmr1-t2A-eGFP rescued HIGH fmr1a MO-mediated decreases in total dendritic length (I) and dendritic branch tip number (J) (*p < 0.05, **p <0.01). Scale bars, 20 μm. |
|
|
Figure 8. Neurogenesis is sensitive to FMRP levels. Summary diagram showing the consequences of perturbing FMRP levels on the labeled cell population. The numbers and proportions of neural progenitor cells (purple) and neurons (green), as well as the dendritic arbor morphology of neurons are altered in the presence of fmr1a MO or overexpression of FMRP. LOW fmr1a MO increases NPC apoptosis, leading to a reduction in the progenitor pool and a lower total number of cells present at 3 dfe compared to control. The neurons generated with LOW fmr1a MO have a trend toward deficient dendritic arbor development. HIGH fmr1a MO increases apoptosis compared to LOW fmr1a MO. In addition, HIGH fmr1a MO decreases proliferation and increases NPC differentiation into neurons. This leads to a greater reduction of the progenitor pool, a lower total number of cells present at 3 dfe, and a larger proportion of neurons among the cell population at 3 dfe. In addition, those neurons have a persistent defect in dendrite arbor elaboration. LOW FMRP overexpression does not result in defects in cell proliferation, cell death, differentiation, or dendritic morphology. HIGH FMRP overexpression increases cell death, decreases proliferation, and increases differentiation leading to a complete loss of the progenitor pool at 3 dfe. Neuron numbers are at control levels at 3 dfe because of the dramatic increase in differentiation, but those neurons have a defect in dendritic arbor development. |
References [+] :
Abitbol,
Nucleus basalis magnocellularis and hippocampus are the major sites of FMR-1 expression in the human fetal brain.
1993, Pubmed
Abitbol, Nucleus basalis magnocellularis and hippocampus are the major sites of FMR-1 expression in the human fetal brain. 1993, Pubmed
Ashley, Human and murine FMR-1: alternative splicing and translational initiation downstream of the CGG-repeat. 1993, Pubmed
Bestman, In vivo time-lapse imaging of cell proliferation and differentiation in the optic tectum of Xenopus laevis tadpoles. 2012, Pubmed , Xenbase
Bhakar, The pathophysiology of fragile X (and what it teaches us about synapses). 2012, Pubmed
Bhattacharyya, Normal Neurogenesis but Abnormal Gene Expression in Human Fragile X Cortical Progenitor Cells. 2008, Pubmed
Bolduc, Excess protein synthesis in Drosophila fragile X mutants impairs long-term memory. 2008, Pubmed
Callan, Fragile X protein controls neural stem cell proliferation in the Drosophila brain. 2010, Pubmed
Castrén, Altered differentiation of neural stem cells in fragile X syndrome. 2005, Pubmed
Cheng, Programmed cell death is impaired in the developing brain of FMR1 mutants. 2013, Pubmed
Comery, Abnormal dendritic spines in fragile X knockout mice: maturation and pruning deficits. 1997, Pubmed
Cruz-Martín, Delayed stabilization of dendritic spines in fragile X mice. 2010, Pubmed
Darnell, FMRP stalls ribosomal translocation on mRNAs linked to synaptic function and autism. 2011, Pubmed
Devys, The FMR-1 protein is cytoplasmic, most abundant in neurons and appears normal in carriers of a fragile X premutation. 1993, Pubmed
Doers, iPSC-derived forebrain neurons from FXS individuals show defects in initial neurite outgrowth. 2014, Pubmed
Doll, Impaired activity-dependent neural circuit assembly and refinement in autism spectrum disorder genetic models. 2014, Pubmed
Eadie, Fmr1 knockout mice show reduced anxiety and alterations in neurogenesis that are specific to the ventral dentate gyrus. 2009, Pubmed
Eiges, Developmental study of fragile X syndrome using human embryonic stem cells derived from preimplantation genetically diagnosed embryos. 2007, Pubmed
Fu, Variation of the CGG repeat at the fragile X site results in genetic instability: resolution of the Sherman paradox. 1991, Pubmed
Galvez, Somatosensory cortical barrel dendritic abnormalities in a mouse model of the fragile X mental retardation syndrome. 2003, Pubmed
Gatto, Fragile X mental retardation protein is required for programmed cell death and clearance of developmentally-transient peptidergic neurons. 2011, Pubmed
Gessert, FMR1/FXR1 and the miRNA pathway are required for eye and neural crest development. 2010, Pubmed , Xenbase
Ghiretti, Rem2 is an activity-dependent negative regulator of dendritic complexity in vivo. 2014, Pubmed , Xenbase
Guo, Ablation of Fmrp in adult neural stem cells disrupts hippocampus-dependent learning. 2011, Pubmed
Guo, Inhibition of GSK3β improves hippocampus-dependent learning and rescues neurogenesis in a mouse model of fragile X syndrome. 2012, Pubmed
He, The trouble with spines in fragile X syndrome: density, maturity and plasticity. 2013, Pubmed
Hickey, Duplication of the Xq27.3-q28 region, including the FMR1 gene, in an X-linked hypogonadism, gynecomastia, intellectual disability, short stature, and obesity syndrome. 2013, Pubmed
Hinds, Tissue specific expression of FMR-1 provides evidence for a functional role in fragile X syndrome. 1993, Pubmed
Hinton, Analysis of neocortex in three males with the fragile X syndrome. 1991, Pubmed
Irwin, Dendritic spine structural anomalies in fragile-X mental retardation syndrome. 2000, Pubmed
Irwin, Abnormal dendritic spine characteristics in the temporal and visual cortices of patients with fragile-X syndrome: a quantitative examination. 2001, Pubmed
Irwin, Dendritic spine and dendritic field characteristics of layer V pyramidal neurons in the visual cortex of fragile-X knockout mice. 2002, Pubmed
Jacobs, Astrocytes prevent abnormal neuronal development in the fragile x mouse. 2010, Pubmed
Jeon, Positive feedback regulation of Akt-FMRP pathway protects neurons from cell death. 2012, Pubmed
Jeon, Cellular stress-induced up-regulation of FMRP promotes cell survival by modulating PI3K-Akt phosphorylation cascades. 2011, Pubmed
Koekkoek, Deletion of FMR1 in Purkinje cells enhances parallel fiber LTD, enlarges spines, and attenuates cerebellar eyelid conditioning in Fragile X syndrome. 2005, Pubmed
Kumar, Caspase function in programmed cell death. 2007, Pubmed
Lazarov, Impaired survival of neural progenitor cells in dentate gyrus of adult mice lacking fMRP. 2012, Pubmed
Lee, Control of dendritic development by the Drosophila fragile X-related gene involves the small GTPase Rac1. 2003, Pubmed
Li, Concise review: Fragile X proteins in stem cell maintenance and differentiation. 2014, Pubmed
Lightbody, Gene, brain, and behavior relationships in fragile X syndrome: evidence from neuroimaging studies. 2009, Pubmed
Lim, Developmental expression of Xenopus fragile X mental retardation-1 gene. 2005, Pubmed , Xenbase
Liu, Drosophila FMRP participates in the DNA damage response by regulating G2/M cell cycle checkpoint and apoptosis. 2012, Pubmed
Luo, Fragile x mental retardation protein regulates proliferation and differentiation of adult neural stem/progenitor cells. 2010, Pubmed
Manitt, Netrin participates in the development of retinotectal synaptic connectivity by modulating axon arborization and synapse formation in the developing brain. 2009, Pubmed , Xenbase
Nagamani, Small genomic rearrangements involving FMR1 support the importance of its gene dosage for normal neurocognitive function. 2012, Pubmed
Nimchinsky, Abnormal development of dendritic spines in FMR1 knock-out mice. 2001, Pubmed
Oberlé, Instability of a 550-base pair DNA segment and abnormal methylation in fragile X syndrome. 1991, Pubmed
Pacey, Developmental expression of FMRP in the astrocyte lineage: implications for fragile X syndrome. 2007, Pubmed
Rio, Familial interstitial Xq27.3q28 duplication encompassing the FMR1 gene but not the MECP2 gene causes a new syndromic mental retardation condition. 2010, Pubmed
Ruthazer, Stabilization of axon branch dynamics by synaptic maturation. 2006, Pubmed , Xenbase
Sabaratnam, Pathological and neuropathological findings in two males with fragile-X syndrome. 2000, Pubmed
Saffary, FMRP regulates the transition from radial glial cells to intermediate progenitor cells during neocortical development. 2011, Pubmed
Santoro, Molecular mechanisms of fragile X syndrome: a twenty-year perspective. 2012, Pubmed
Scotto-Lomassese, Fragile X mental retardation protein regulates new neuron differentiation in the adult olfactory bulb. 2011, Pubmed
Sharma, Visual activity regulates neural progenitor cells in developing xenopus CNS through musashi1. 2010, Pubmed , Xenbase
Sheridan, Epigenetic characterization of the FMR1 gene and aberrant neurodevelopment in human induced pluripotent stem cell models of fragile X syndrome. 2011, Pubmed
Sin, Dendrite growth increased by visual activity requires NMDA receptor and Rho GTPases. 2002, Pubmed , Xenbase
Telias, Neural differentiation of Fragile X human Embryonic Stem Cells reveals abnormal patterns of development despite successful neurogenesis. 2013, Pubmed
Tervonen, Aberrant differentiation of glutamatergic cells in neocortex of mouse model for fragile X syndrome. 2009, Pubmed
Thomas, Modest alterations in patterns of motor neuron dendrite morphology in the Fmr1 knockout mouse model for fragile X. 2008, Pubmed
Till, Altered maturation of the primary somatosensory cortex in a mouse model of fragile X syndrome. 2012, Pubmed
Urbach, Differential modeling of fragile X syndrome by human embryonic stem cells and induced pluripotent stem cells. 2010, Pubmed
van 't Padje, Characterisation of Fmrp in zebrafish: evolutionary dynamics of the fmr1 gene. 2005, Pubmed
Vengoechea, De novo microduplication of the FMR1 gene in a patient with developmental delay, epilepsy and hyperactivity. 2012, Pubmed
Verheij, Characterization and localization of the FMR-1 gene product associated with fragile X syndrome. 1993, Pubmed
Verkerk, Identification of a gene (FMR-1) containing a CGG repeat coincident with a breakpoint cluster region exhibiting length variation in fragile X syndrome. 1991, Pubmed
Wan, Characterization of dFMR1, a Drosophila melanogaster homolog of the fragile X mental retardation protein. 2000, Pubmed
Waung, Protein translation in synaptic plasticity: mGluR-LTD, Fragile X. 2009, Pubmed
Wijetunge, Fragile X syndrome: from targets to treatments. 2013, Pubmed
Willemsen, Timing of the absence of FMR1 expression in full mutation chorionic villi. 2002, Pubmed
Zhang, A feed-forward mechanism involving Drosophila fragile X mental retardation protein triggers a replication stress-induced DNA damage response. 2014, Pubmed
Zoghbi, Synaptic dysfunction in neurodevelopmental disorders associated with autism and intellectual disabilities. 2012, Pubmed
