XB-ART-50331
Dev Biol
2015 Dec 15;4082:292-304. doi: 10.1016/j.ydbio.2015.03.013.
Show Gene links
Show Anatomy links
ATP4a is required for development and function of the Xenopus mucociliary epidermis - a potential model to study proton pump inhibitor-associated pneumonia.
???displayArticle.abstract???
Proton pump inhibitors (PPIs), which target gastric H(+)/K(+)ATPase (ATP4), are among the most commonly prescribed drugs. PPIs are used to treat ulcers and as a preventative measure against gastroesophageal reflux disease in hospitalized patients. PPI treatment correlates with an increased risk for airway infections, i.e. community- and hospital-acquired pneumonia. The cause for this correlation, however, remains elusive. The Xenopus embryonic epidermis is increasingly being used as a model to study airway-like mucociliary epithelia. Here we use this model to address how ATP4 inhibition may affect epithelial function in human airways. We demonstrate that atp4a knockdown interfered with the generation of cilia-driven extracellular fluid flow. ATP4a and canonical Wnt signaling were required in the epidermis for expression of foxj1, a transcriptional regulator of motile ciliogenesis. The ATP4/Wnt module activated foxj1 downstream of ciliated cell fate specification. In multiciliated cells (MCCs) of the epidermis, ATP4a was also necessary for normal myb expression, apical actin formation, basal body docking and alignment of basal bodies. Furthermore, ATP4-dependent Wnt/β-catenin signaling in the epidermis was a prerequisite for foxa1-mediated specification of small secretory cells (SSCs). SSCs release serotonin and other substances into the medium, and thereby regulate ciliary beating in MCCs and protect the epithelium against infection. Pharmacological inhibition of ATP4 in the mature mucociliary epithelium also caused a loss of MCCs and led to impaired mucociliary clearance. These data strongly suggest that PPI-associated pneumonia in human patients might, at least in part, be linked to dysfunction of mucociliary epithelia of the airways.
???displayArticle.pubmedLink??? 25848696
???displayArticle.pmcLink??? PMC4592800
???displayArticle.link??? Dev Biol
???displayArticle.grants??? [+]
Species referenced: Xenopus laevis
Genes referenced: atp4a atp6v1e1 ctnnb1 dkk1 foxa1 foxi1 foxj1 mcc mcidas nfs1 notch1 tph1 tuba4a
GO keywords: epidermis development [+]
???displayArticle.antibodies??? Atp4a Ab1
???displayArticle.morpholinos??? atp4a MO1 atp4a MO2 atp4a MO3
???displayArticle.disOnts??? pneumonia
Phenotypes: Xla Wt + atp4a MO(Fig. 1 B) [+]
Xla Wt + atp4a MO(Fig. 1 C row 1 col 2)
Xla Wt + atp4a MO(Fig. 1 C row 2 col 2)
Xla Wt + atp4a MO(Fig. 2 A)
Xla Wt + atp4a MO(Fig. 3 A B F)
Xla Wt + atp4a MO(Fig. 5 G G')
Xla Wt + atp4a MO(Fig. S 2 A)
Xla Wt + atp4a MO(Fig. S 2 B)
Xla Wt + atp4a MO(Fig. S 5 H K)
Xla Wt + atp4a MO(Fig. S 5 J K)
Xla Wt + atp4a MO + animal cap explant(Fig. S 3 A middle)
Xla Wt + atp4a MO + animal cap explant(Fig. S 3 A middle)
Xla Wt + atp4a MO + animal cap explant(Fig. S 3 A middle)
Xla Wt + atp4a MO + animal cap explant(Fig. S 3 A middle)
Xla Wt + atp4a MO + animal cap explant(Fig. S 3 A top)
Xla Wt + atp4a MO + animal cap explant(Fig. S 3 A top)
Xla Wt + atp4a MO + animal cap explant(Fig. S 3 B bottom)
Xla Wt + atp4a MO + animal cap explant(Fig. S 3 B bottom)
Xla Wt + atp4a MO + animal cap explant(Fig. S 3 B bottom)
Xla Wt + atp4a MO + animal cap explant(Fig. S 3 bottom)
Xla Wt + atp4a MO + animal cap explant(Fig. S 3 bottom)
Xla Wt + atp4a MO + animal cap explant(Fig. S 3 bottom)
Xla Wt + atp4a MO + animal cap explant(Fig. S 3 B top)
Xla Wt + atp4a MO + animal cap explant(Fig. S 3 B top)
Xla Wt + atp4a MO + animal cap explant(Fig. S 3 B top)
Xla Wt + dkk1(Fig. 6 A-C)
Xla Wt + {dn}rbpj(Fig. 4 B E)
Xla Wt + SCH28080(Fig. 7 D)
Xla Wt + SCH28080(Fig. 7 E)
Xla Wt + SCH28080(Fig. 7 E)
Xla Wt + SCH28080(Fig. 7 I)
Xla Wt + SCH28080(Fig. S 5 B K)
Xla Wt + SCH28080(Fig. S 5 D K)
Xla Wt + SCH28080(Fig. S 5 F K)
Xla Wt + atp4a MO(Fig. 1 C row 2 col 2)
Xla Wt + atp4a MO(Fig. 2 A)
Xla Wt + atp4a MO(Fig. 3 A B F)
Xla Wt + atp4a MO(Fig. 5 G G')
Xla Wt + atp4a MO(Fig. S 2 A)
Xla Wt + atp4a MO(Fig. S 2 B)
Xla Wt + atp4a MO(Fig. S 5 H K)
Xla Wt + atp4a MO(Fig. S 5 J K)
Xla Wt + atp4a MO + animal cap explant(Fig. S 3 A middle)
Xla Wt + atp4a MO + animal cap explant(Fig. S 3 A middle)
Xla Wt + atp4a MO + animal cap explant(Fig. S 3 A middle)
Xla Wt + atp4a MO + animal cap explant(Fig. S 3 A middle)
Xla Wt + atp4a MO + animal cap explant(Fig. S 3 A top)
Xla Wt + atp4a MO + animal cap explant(Fig. S 3 A top)
Xla Wt + atp4a MO + animal cap explant(Fig. S 3 B bottom)
Xla Wt + atp4a MO + animal cap explant(Fig. S 3 B bottom)
Xla Wt + atp4a MO + animal cap explant(Fig. S 3 B bottom)
Xla Wt + atp4a MO + animal cap explant(Fig. S 3 bottom)
Xla Wt + atp4a MO + animal cap explant(Fig. S 3 bottom)
Xla Wt + atp4a MO + animal cap explant(Fig. S 3 bottom)
Xla Wt + atp4a MO + animal cap explant(Fig. S 3 B top)
Xla Wt + atp4a MO + animal cap explant(Fig. S 3 B top)
Xla Wt + atp4a MO + animal cap explant(Fig. S 3 B top)
Xla Wt + dkk1(Fig. 6 A-C)
Xla Wt + {dn}rbpj(Fig. 4 B E)
Xla Wt + SCH28080(Fig. 7 D)
Xla Wt + SCH28080(Fig. 7 E)
Xla Wt + SCH28080(Fig. 7 E)
Xla Wt + SCH28080(Fig. 7 I)
Xla Wt + SCH28080(Fig. S 5 B K)
Xla Wt + SCH28080(Fig. S 5 D K)
Xla Wt + SCH28080(Fig. S 5 F K)
???attribute.lit??? ???displayArticles.show???
|
|
Fig. 1. ATP4 is required for normal development of the embryonic epidermis. (A and B) Morphological analysis of the embryonic epidermis at stage 32 in control morpholino oligonucleotide (CoMO) (A) and atp4aMO (B) injected specimens. Knockdown of atp4a lead to defects in ciliation of multiciliated cells (MCCs, green) and reduced numbers of small secretory cells (SSCs, red), but without obvious effects on ion secreting cells (ISCs, yellow) or outer/goblet cells (blue). (C) Knockdown of atp4a attenuated foxj1 and foxa1 expression, but not foxi1 expression in the skin epidermis. Embryos were unilaterally injected with atp4aMO at the four-cell stage and assayed for foxj1/foxa1/foxi1 expression by WMISH at stage 15. Correct targeting was confirmed by co-injection of lineage tracer. Depicted embryos are derived from the same injected batch. Numbers in the right lower corner indicate frequency of phenotype (a, anterior; d, dorsal; p, posterior; st., stage; v, ventral). |
|
|
Fig. 2. Loss of ATP4 causes defects in MCCs reminiscent of foxj1 and Wnt/PCP phenotypes. (AâC) Analysis of the cellular phenotype in MCCs using high magnification confocal single cell imaging. (A) Cells were stained with an antibody against acetylated-α-tubulin (tubulin, red) and phalloidin-Alexa488 for actin staining (actin, green). Control (uninj.) MCCs were characterized by the presence of a dense ciliary tuft projecting from the apical surface (dashed lines in lateral projections) and the presence of an apical actin meshwork. In contrast, MCCs in atp4a morphants showed reduced ciliation, intracellular accumulation of tubulin and defects in the apical actin meshwork formation. (B) The localization of basal bodies to the apical membrane was analyzed using overexpression of sas6-gfp (green) in combination with tubulin (blue) staining, the outlines of the cells are depicted by the dashed lines in the apical views. Control MCCs were fully ciliated and basal bodies aligned close to the apical membrane (dashed lines in lateral projections), while atp4a morphant MCCs had severe defects in ciliation, which correlated with aberrant basal body distribution within the cell. Basal bodies in atp4a morphants were mislocalized to the deep cytoplasm and not uniformly distributed along the apical membrane. (C) Basal body orientation was analyzed using centrin4-rfp (red) and clamp-gfp (green) overexpression. In control MCCs, basal bodies were mostly uniformly aligned along the anteriorâposterior axis, while this alignment was randomized in atp4a morphant embryos. Lower panels show a magnified field of basal bodies. |
|
|
Fig. 3. ATP4-dependent Wnt signaling is required for foxj1 expression and ciliation in the Xenopus embryonic skin. (AâE) Immunofluorescent analysis of skin ciliation at stage 30. Embryos were stained for tubulin (acetylated-α-tubulin, red) and actin (phalloidin-Alexa488, green) and analyzed by confocal microscopy. (B) In atp4a morphants fully ciliated, partially ciliated and non-ciliated MCCs were found. Smaller intercalating cells with ISC morphology, which are also negative for acetylated-α-tubulin staining are marked with asterisks in A and B. Note that atp4a (C), β-catenin (β-cat.; D) and foxj1 (E) DNAs partially rescued ciliation in atp4a morphants. (AâµâEâµ) Lateral projections of confocal z-scans are shown in (A)â(E). (Aâ¶âEâ¶) Higher magnification of representative MCCs. (F) Quantification of results (n, number of embryos; (n), number of cells). |
|
|
Fig. 4. ATP4a-dependent Wnt signaling acts downstream of Notch in skin foxj1 induction. (AâD) foxj1 was stained in uninjected control (uninj.) embryos (A), as well as manipulated embryos (injected side shown in BâD). (B) Inhibition of Notch by injection of Su(H)-DBM mRNA increased foxj1 expression, which remained dependent on ATP4a (C) and Wnt/β-catenin (β-cat.; D). (E) Quantification of results. Staining intensity on the injected (right) side was compared to the uninjected (left) control side and quantified as right/injected side stronger, weaker or equal to the control side (G) (a, anterior; d, dorsal; n, number of embryos; ns, not significant; p, posterior; st., stage; v, ventral). |
|
|
Fig. 5. Serotonin secretion and tph1 expression in the embryonic epidermis are regulated by ATP4a-mediated Wnt/β-catenin signaling. (AâD) Immunofluorescent analysis and quantification (E) of serotonin (5-HT; red) deposition in small secretory cells (SSCs) of the skin at stage 32. Actin (phalloidin-Alexa488) staining in green. (A) Uninjected (uninj.) control. (B) Loss of serotonin staining in atp4a morphants. (C,D) Rescue of serotonin staining upon co-injection of atp4a (C) or β-catenin (β-cat.; D) DNA constructs. (AâµâDâµ) Serotonin channel. (Aâ¶âDâ¶) Higher magnification of (AâD). (E) Quantification of results. (FâH) WMISH for tph1. (F, Fâµ) Uninjected control. (G, Gâµ) Loss of tph1 expression in atp4a morphants was rescued by co-injection of atp4a DNA (H) (n, number of embryos; st., stage). |
|
|
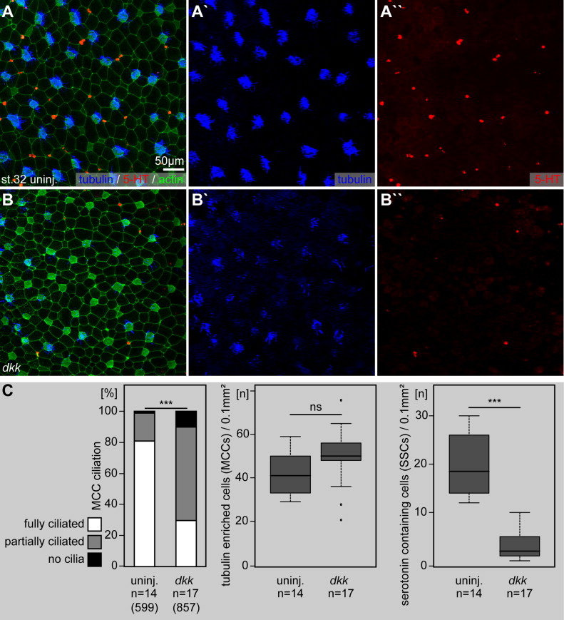
Fig. 6. Endogenous Wnt/β-catenin signaling is required for ciliation and serotonin signaling in the ciliated epidermis. Immunofluorescent analysis (A,B) and quantification (C) of MCC ciliogenesis (acetylated-α-tubulin, blue) and serotonin (5-HT; red) deposition in small secretory cells (SSCs) of the skin at stage 32. Actin (phalloidin-Alexa488) staining in green. (A) Uninjected (uninj.) controls are characterized by dense ciliation of MCCs (Aâµ) and the presence of large numbers of serotonin positive SSCs (Aâ¶). (B) Impaired ciliogenesis and loss of serotonin staining in dkk injected specimens. dkk injected embryos showed a decrease in ciliation in MCCs (Bâµ) and reduced numbers serotonin stained cells (Bâ¶) (n, number of embryos; (n), number of cells; st., stage). |
|
|
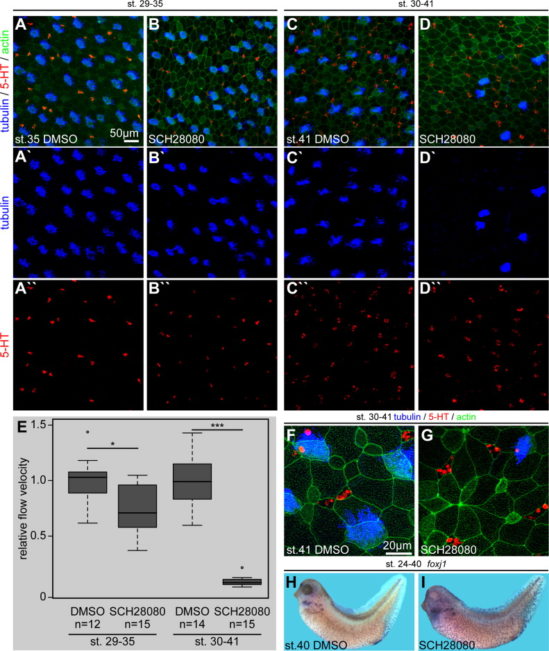
Fig. 7. Late pharmacological inhibition of ATP4 causes loss of MCCs and decreased mucociliary clearance. Immunofluorescent analysis (AâD) of MCC ciliogenesis (acetylated-α-tubulin, blue) and serotonin (5-HT; red) deposition in small secretory cells (SSCs) of the skin at stages 35 (A and B) and 41 (C and D). Actin (phalloidin-Alexa488) staining in green. Embryos were treated with DMSO as control or SCH28080 during the indicated stages. Stage 35 (A) and stage 41 (C) DMSO treated controls displayed fully ciliated MCCs (Aâµ, Câµ) and the presence of large numbers of serotonin positive SSCs (Aâ¶, Câ¶). At stage 35 no apparent defects in MCC ciliation (Bâµ) or SSC serotonin deposition (Bâ¶) were observed in SCH28080 treated embryos (cf. quantification in Fig. S3K), although 50% of specimens contained MCCs with a relatively small apical surface area and 60% of specimens were abnormal in their epithelial morphology, i.e. enlarged cells were present (cf. Quantification in Fig. S3K). In contrast, SCH28080 treatment until stage 41 lead to a massive loss of MCCs (Dâµ), but no effect on SSCs (Dâ¶). (E) Quantification of cilia-driven fluid flow velocities revealed a significantly reduced extracellular fluid flow at the epidermis at stages 35 and 41, as compared to DMSO treated controls of the same stage. (F and G) High-magnification confocal imaging on the same set of specimens depicted in (C and D) confirmed the lack of MCCs, but intact SSCs in SCH28080 treated embryos and further indicated apical expansion in ISC-like cells and SSCs as well as enriched actin staining at some cell junctions (G). MCCs and epithelial morphology appeared normal in DMSO treated controls (F). (H and I) Embryos were treated with DMSO or SCH28080 from stage 24â40 and foxj1 expression was analyzed by in situ hybridization. In comparison to controls (H), foxj1 staining was increased in SCH28080 treated tadpoles (I) (n, number of embryos; st., stage). |
|
|
To investigate the potential function of ATP4 in formation of the ciliated Xenopus embryonic epidermis, we analyzed the expression of ATP4a protein in the epidermal ectoderm ( Fig. S1). ATP4a was found throughout the animal hemisphere during gastrulation (Fig. S1A and Aâµ) and neurulation (Fig. S1B and C), within the outer and deep layer of the skin ectoderm (Fig. S1B). The deep layer forms multiciliated cells (MCCs), ion secreting cells (ISCs) and small secretory cells (SSCs) which later intercalate into the outer epithelium ( Deblandre et al., 1999; Dubaissi et al., 2014 ; Stubbs et al., 2006)â . Furthermore, ATP4a protein was enriched in the epidermal ectoderm during neurulation (Fig. S1C), and continued expression in the epidermis throughout tailbud (Fig. S1D) and early tadpole stages (Fig. S1F and G). |
|
|
S2 Expression of three major transcriptional regulators in MCCs was analyzed: multicilin (mci) ( Stubbs et al., 2012)â , myb (Tan et al., 2013)â and foxj1 ( Fig. S2C). mci was only weakly expressed at stage 10, peaked at stage 19 and was barely detectable at later stages (25 and 32) of mucociliary development. |
|
|
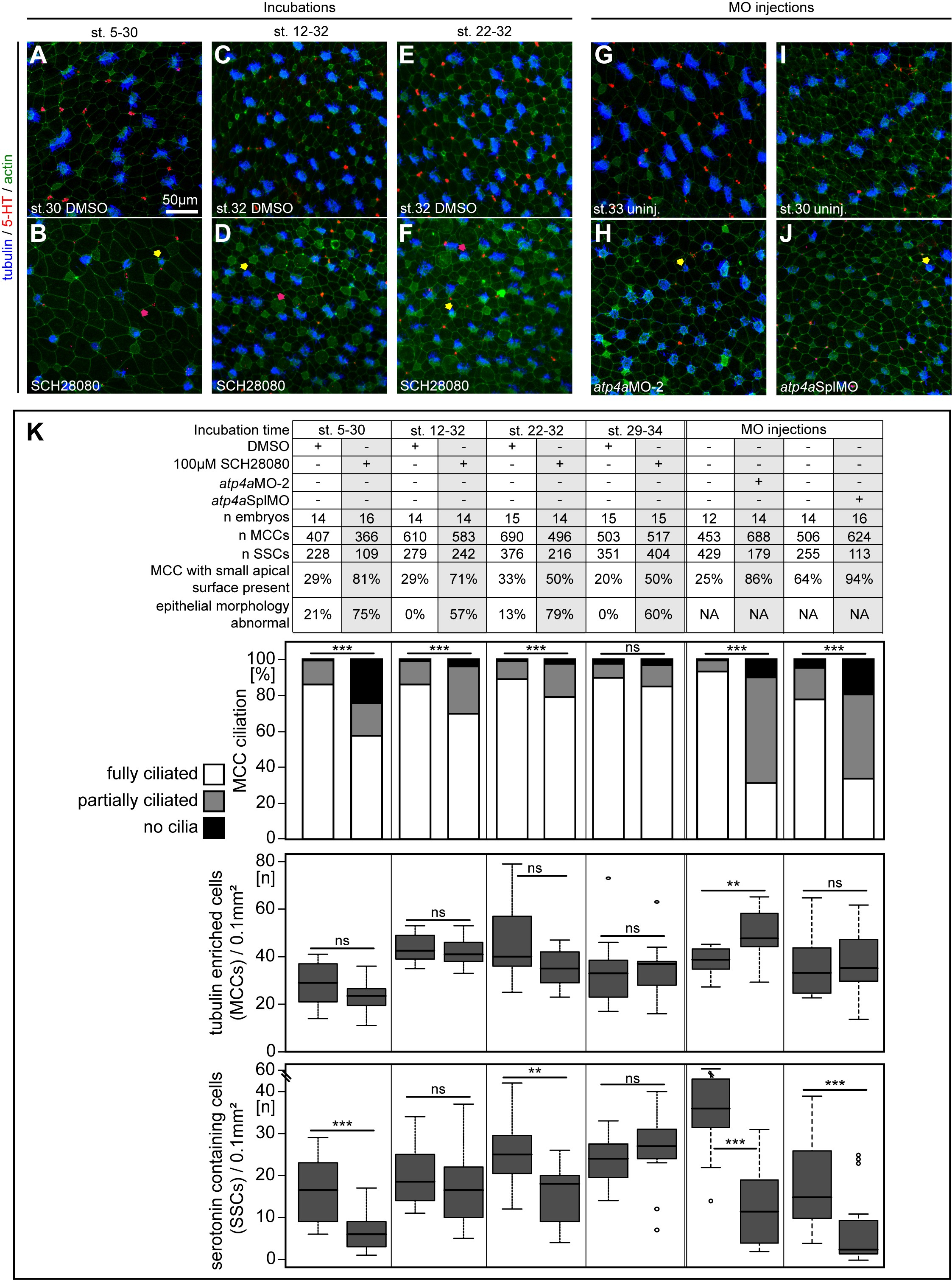
S3 Expression of three major transcriptional regulators in MCCs was analyzed: multicilin (mci) ( Stubbs et al., 2012)â , myb (Tan et al., 2013)â and foxj1 ( Fig. S2C). mci was only weakly expressed at stage 10, peaked at stage 19 and was barely detectable at later stages (25 and 32) of mucociliary development. The atp4a morphant explants did not display significant changes in mci expression at stages 10 and 19, but there was a slight increase at stages 25 and 32 relative to controls ( Fig. S3A). Morphant explants strongly downregulated myb and foxj1 during cell type specification and intercalation stages, but these recovered to normal or above-normal levels by stage 32 ( Fig. S3A). These results indicated that not Mci-dependent MCC specification was affected in atp4a morphants, but downstream gene expression of foxj1 and myb, which are required for MCC ciliation. SSCs are induced later during development, compared to MCCs or ISCs ( Dubaissi et al., 2014 ; Walentek et al., 2014). Accordingly, foxa1 expression was highest at stage 25 ( Fig. S3B). foxa1 expression was markedly reduced by atp4aMO injections at stages 19 and 25. Furthermore, expression of tph1 (Tryptophan hydroxylase 1; a rate-limiting enzyme for serotonin synthesis and SSC marker; Walentek et al., 2014) was strongly reduced in explants derived from atp4a morphants. In contrast, atp4a knockdown did not negatively affect foxi1 expression ( Fig. S3C). |
|
|
S4 Uniformly aligned basal bodies were found in control specimens, while the alignment was randomized in ATP4a-deficient MCCs (Figs. 2C and S4) |
|
|
S5 In addition to rescue experiments using DNA co-injection, specificity of the atp4aMO was confirmed by (a) atp4a knockdown using a second non-overlapping translation blocking MO (atp4aMO-2; Fig. S5G, H and K), (b) a splice-site MO (atp4a-SplMO; Fig. S5IâK) targeting the second exon/intron boundary of atp4a pre-mRNA, which lead to atp4a intron 2 retention as confirmed by PCR (see (Walentek et al. 2015, Fig. 4)), and (c) specific pharmacological inhibition of ATP4 using SCH28080 (Fig. S5A, B and K; Walentek et al., 2012). Each of these treatments caused MCC ciliation defects comparable to atp4aMO injections, without significant decrease in tubulin-enriched epidermal cells ( Fig. S5K). ... Our experimental results argue strongly for a role of ATP4 during development of the Xenopus mucociliary epidermis, thereby suggesting a potential role for ATP4 in mucociliary clearance in the mammalian airway epithelium as well. In contrast to our early interventions in the embryo, PPIs are administered to adult patients after development of the airway epithelium. In order to address how pharmacological inhibition of ATP4 in mature mucociliary epithelia could influence mucociliary clearance, we performed experiments in which SCH28080 was applied at different stages of epidermal development and function. Both, MCC ciliation and serotonin deposition were analyzed as readout (Figs. S5AâF and K and 7). When applied early (stage 5â30), SCH28080 incubations had essentially the same effects on MCCs and SSCs as MO-mediated knockdown of atp4a ( Figs. S5A, B, GâJ and K and 3), while later application of SCH28080 during epidermal development, starting at stages 12 or 22, had statistically significant but less pronounced effects on both MCC ciliation (p<0.001; Fig. S5CâF and K) and number of SSCs (p<0.01/p>0.05; Fig. S5CâF and K). These data indicated that ATP4 mainly plays a developmental role in MCC ciliation and specification of SSCs in the embryonic epidermis. In line with this assumption, SCH28080-mediated inhibition of ATP4 starting at stage 29, i.e. when functional MCCs and SSCs were already present, did not significantly affect ciliation or serotonin deposition in MCCs and SSCs, respectively (Figs. S5K and 7A and B). Nevertheless, a quantitative analysis of extracellular fluid flow (Walentek et al., 2014) revealed significantly reduced velocities of automatically tracked fluorescent beads at stage 35 in tadpoles treated with SCH28080 from stage 29 onwards (p<0.05; Fig. 7E). Prolonged incubation of tadpoles in SCH28080-containing media until stage 41 further decreased extracellular fluid flow velocities, resulting in an almost complete loss of mucociliary clearance (p<0.001; Fig. 7E). Interestingly, tadpoles treated with SCH28080 from stage 30â41 (~72 h) displayed a massive loss of MCCs (ciliated MCCs as well as tubulin-enriched cells) in the epithelium, while serotonin-containing SSCs were not affected (Fig. 7C and D). Analysis of epidermal morphology using high-resolution confocal microscopy further revealed loss of cells containing a MCC-specific apical actin meshwork, apical enlargement of ISC-like cells as well as SSCs, and accumulations of actin at cell junctions (Fig. 7F and G). This phenotype suggested that MCCs were lost in the epithelium, leading to a decrease in apical surface tension and, therefore, allowing other intercalating cell types to expand their apical surface area. |
|
|
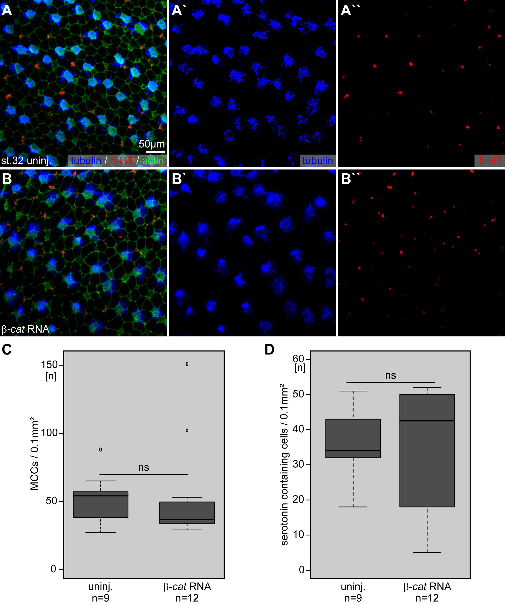
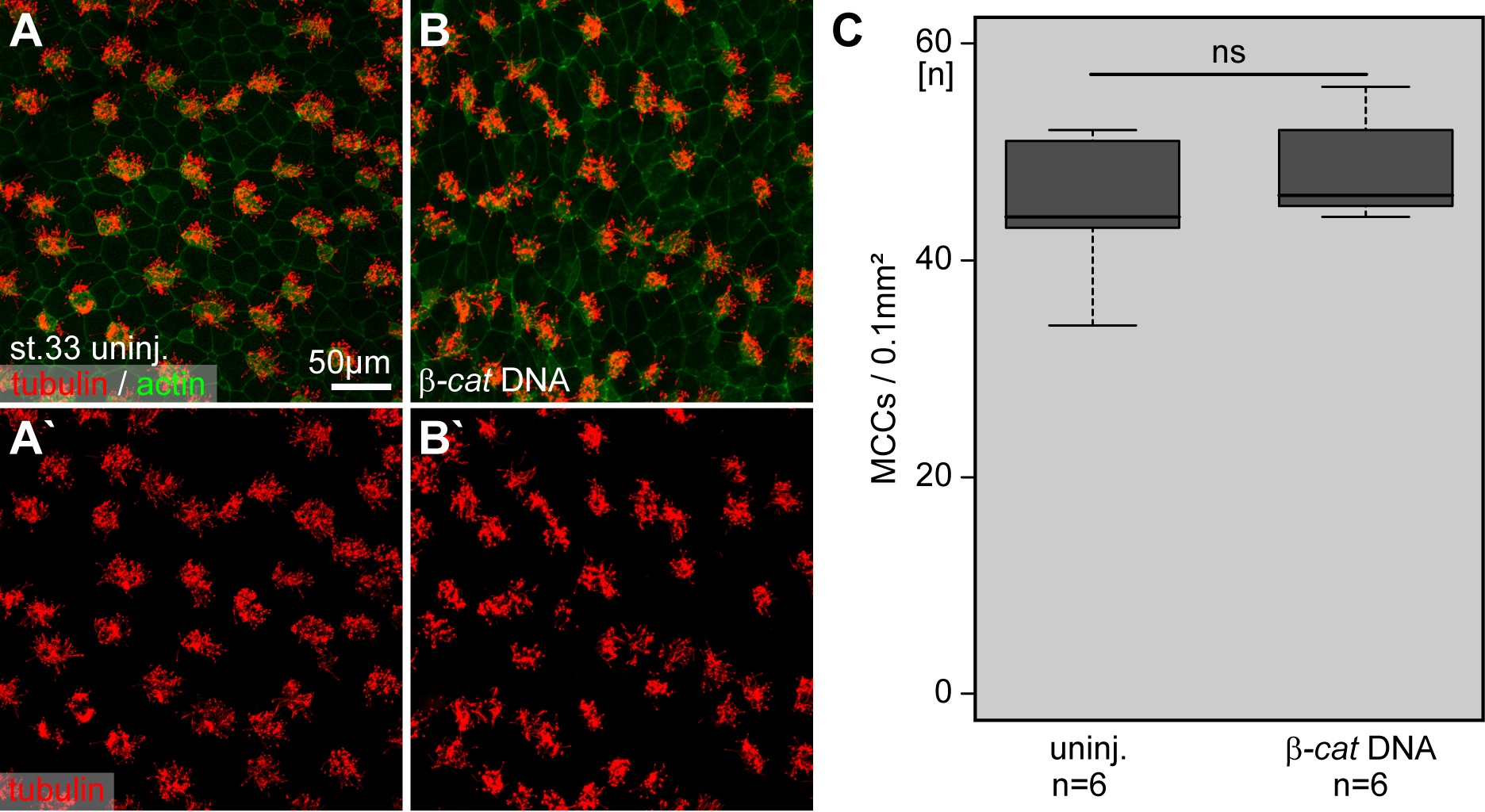
S6 Injection of β-catenin DNA alone did not significantly alter MCC ciliation or number of MCCs ( Fig. S6AâC), in agreement with previously published work, in which gain of canonical Wnt signaling did not increase the number of α-tubulin expressing cells in the Xenopus embryonic epidermis ( Ossipova et al., 2007). |
|
|
S7 Overexpression of β-catenin mRNA(β-cat. RNA; Fig. S7) did not consistently lead to increased numbers of MCCs or SSCs in the epidermis at stage 32 (Fig. S 7 C and D), although it is note worthy that in two out of twelve specimens a massive increase in MCCs occurred, indicating a potentially more complex relationship between canonical Wnt signaling and MCC specification. In summary, our data revealed a developmental requirement for ATP4a-dependent Wnt/β-catenin signaling during Foxj1- mediated motile ciliogenesis and Foxa1-mediated specification of SSCs in the mucociliary epidermis of Xenopus embryos. |
|
|
tph1 (tryptophan hydroxylase 1) gene expression in Xenopus laevis embryo, assayed via in situ hybridization, NF stage 32, lateral view, anterior right, dorsal up. |
|
|
atp6v1e1 (ATPase, H+ transporting, lysosomal 31kDa, V1 subunit E1) gene expression in Xenopus laevis embryo, assayed via in situ hybridization, NF stage 32, lateral view, anterior left, dorsal up. |
References [+] :
Altman,
Human lung mucous glands manifest evidence of the H+/K+-ATPase proton pump.
2007, Pubmed
Altman, Human lung mucous glands manifest evidence of the H+/K+-ATPase proton pump. 2007, Pubmed
Avasthi, Stages of ciliogenesis and regulation of ciliary length. 2012, Pubmed
Bayer, Serotoninergic receptors on human airway epithelial cells. 2007, Pubmed
Bergmann, Educational paper: ciliopathies. 2012, Pubmed
Beyer, Serotonin signaling is required for Wnt-dependent GRP specification and leftward flow in Xenopus. 2012, Pubmed , Xenbase
Caron, Wnt/β-catenin signaling directly regulates Foxj1 expression and ciliogenesis in zebrafish Kupffer's vesicle. 2012, Pubmed
Crystal, Airway epithelial cells: current concepts and challenges. 2008, Pubmed
Deblandre, A two-step mechanism generates the spacing pattern of the ciliated cells in the skin of Xenopus embryos. 1999, Pubmed , Xenbase
de Jager, Proton pump inhibitor therapy predisposes to community-acquired Streptococcus pneumoniae pneumonia. 2012, Pubmed
Doran, Effect of serotonin on ciliary beating and intracellular calcium concentration in identified populations of embryonic ciliary cells. 2004, Pubmed
Dubaissi, Embryonic frog epidermis: a model for the study of cell-cell interactions in the development of mucociliary disease. 2011, Pubmed , Xenbase
Dubaissi, A secretory cell type develops alongside multiciliated cells, ionocytes and goblet cells, and provides a protective, anti-infective function in the frog embryonic mucociliary epidermis. 2014, Pubmed , Xenbase
Fischer, Mechanisms of acid and base secretion by the airway epithelium. 2006, Pubmed
Fliegauf, When cilia go bad: cilia defects and ciliopathies. 2007, Pubmed
Fohl, Proton pump inhibitor-associated pneumonia: Not a breath of fresh air after all? 2011, Pubmed
Glinka, Dickkopf-1 is a member of a new family of secreted proteins and functions in head induction. 1998, Pubmed , Xenbase
Gomperts, Foxj1 regulates basal body anchoring to the cytoskeleton of ciliated pulmonary epithelial cells. 2004, Pubmed
Greenlee, Mineralocorticoids stimulate the activity and expression of renal H+,K+-ATPases. 2011, Pubmed
Hashimoto, β-Catenin-SOX2 signaling regulates the fate of developing airway epithelium. 2012, Pubmed
Hayes, Identification of novel ciliogenesis factors using a new in vivo model for mucociliary epithelial development. 2007, Pubmed , Xenbase
Herrmann, Systematic expression profiling of the gastric H+/K+ ATPase in human tissue. 2007, Pubmed
Herzig, Acid-suppressive medication use in acute stroke and hospital-acquired pneumonia. 2014, Pubmed
Jeffery, Airway mucosa: secretory cells, mucus and mucin genes. 1997, Pubmed
Jena, Confounding in the association of proton pump inhibitor use with risk of community-acquired pneumonia. 2013, Pubmed
Judd, Gastric achlorhydria in H/K-ATPase-deficient (Atp4a(-/-)) mice causes severe hyperplasia, mucocystic metaplasia and upregulation of growth factors. 2005, Pubmed
Katow, Serotonin stimulates [Ca2+]i elevation in ciliary ectodermal cells of echinoplutei through a serotonin receptor cell network in the blastocoel. 2007, Pubmed
Kim, Chronic bronchitis and chronic obstructive pulmonary disease. 2013, Pubmed
Klos Dehring, Deuterosome-mediated centriole biogenesis. 2013, Pubmed , Xenbase
König, Serotonin increases cilia-driven particle transport via an acetylcholine-independent pathway in the mouse trachea. 2009, Pubmed
Krieg, Mutation of the gastric hydrogen-potassium ATPase alpha subunit causes iron-deficiency anemia in mice. 2011, Pubmed
Lynch, Impaired acid secretion in cortical collecting duct intercalated cells from H-K-ATPase-deficient mice: role of HKalpha isoforms. 2008, Pubmed
Mall, Role of cilia, mucus, and airway surface liquid in mucociliary dysfunction: lessons from mouse models. 2008, Pubmed
Marshall, Cilia orientation and the fluid mechanics of development. 2008, Pubmed
Marshall, Basal bodies platforms for building cilia. 2008, Pubmed
Miller, Analysis of the signaling activities of localization mutants of beta-catenin during axis specification in Xenopus. 1997, Pubmed , Xenbase
Mitchell, A positive feedback mechanism governs the polarity and motion of motile cilia. 2007, Pubmed , Xenbase
Mitchell, The PCP pathway instructs the planar orientation of ciliated cells in the Xenopus larval skin. 2009, Pubmed , Xenbase
Niehrs, Function and biological roles of the Dickkopf family of Wnt modulators. 2006, Pubmed , Xenbase
Ossipova, PAR1 specifies ciliated cells in vertebrate ectoderm downstream of aPKC. 2007, Pubmed , Xenbase
Park, Dishevelled controls apical docking and planar polarization of basal bodies in ciliated epithelial cells. 2008, Pubmed , Xenbase
Pongracz, Wnt signalling in lung development and diseases. 2006, Pubmed
Proud, Epithelial cells and airway diseases. 2011, Pubmed
Quigley, Specification of ion transport cells in the Xenopus larval skin. 2011, Pubmed , Xenbase
Ramsay, Proton pump inhibitors and the risk of pneumonia: a comparison of cohort and self-controlled case series designs. 2013, Pubmed
Reimer, Safety of long-term PPI therapy. 2013, Pubmed
Ross, Transcriptional profiling of mucociliary differentiation in human airway epithelial cells. 2007, Pubmed
Sawaguchi, High-pressure freezing of isolated gastric glands provides new insight into the fine structure and subcellular localization of H+/K+-ATPase in gastric parietal cells. 2004, Pubmed
Schindelin, Fiji: an open-source platform for biological-image analysis. 2012, Pubmed
Sharma, A role for Wnt signaling genes in the pathogenesis of impaired lung function in asthma. 2010, Pubmed
Sheen, Adverse effects of long-term proton pump inhibitor therapy. 2011, Pubmed
Shin, The gastric HK-ATPase: structure, function, and inhibition. 2009, Pubmed
Shin, Gastric H,K-ATPase as a drug target. 2006, Pubmed
Shin, Dimerization of the gastric H+, K(+)-ATPase. 1996, Pubmed
Song, miR-34/449 miRNAs are required for motile ciliogenesis by repressing cp110. 2014, Pubmed , Xenbase
Spicer, Stomachs of mice lacking the gastric H,K-ATPase alpha -subunit have achlorhydria, abnormal parietal cells, and ciliated metaplasia. 2000, Pubmed
Stubbs, The forkhead protein Foxj1 specifies node-like cilia in Xenopus and zebrafish embryos. 2008, Pubmed , Xenbase
Stubbs, Multicilin promotes centriole assembly and ciliogenesis during multiciliate cell differentiation. 2012, Pubmed , Xenbase
Stubbs, Radial intercalation of ciliated cells during Xenopus skin development. 2006, Pubmed , Xenbase
Tan, Myb promotes centriole amplification and later steps of the multiciliogenesis program. 2013, Pubmed , Xenbase
Walentek, ATP4a is required for Wnt-dependent Foxj1 expression and leftward flow in Xenopus left-right development. 2012, Pubmed , Xenbase
Walentek, ATP4 and ciliation in the neuroectoderm and endoderm of Xenopus embryos and tadpoles. 2015, Pubmed , Xenbase
Walentek, A novel serotonin-secreting cell type regulates ciliary motility in the mucociliary epidermis of Xenopus tadpoles. 2014, Pubmed , Xenbase
Walentek, Wnt11b is involved in cilia-mediated symmetry breakage during Xenopus left-right development. 2013, Pubmed , Xenbase
Wang, Clara cell secretory protein modulates lung inflammatory and immune responses to respiratory syncytial virus infection. 2003, Pubmed
Werner, Using Xenopus skin to study cilia development and function. 2013, Pubmed , Xenbase
Werner, Understanding ciliated epithelia: the power of Xenopus. 2012, Pubmed , Xenbase
Yeo, Selective induction of apoptosis with proton pump inhibitor in gastric cancer cells. 2004, Pubmed
Yu, Foxj1 transcription factors are master regulators of the motile ciliogenic program. 2008, Pubmed
Zariwala, The emerging genetics of primary ciliary dyskinesia. 2011, Pubmed
