Click here to close
Hello! We notice that you are using Internet Explorer, which is not supported by Xenbase and may cause the site to display incorrectly.
We suggest using a current version of Chrome,
FireFox, or Safari.
???displayArticle.abstract???
BACKGROUND: Intestinal remodeling during amphibian metamorphosis has long been studied as a model for the formation of the adult organs in vertebrates, especially the formation of adult organ-specific stem cells. Like all other processes during metamorphosis, this process is controlled by thyroid hormone (T3), which affects cell fate and behavior through transcriptional regulation of target genes by binding to T3 receptors (TRs). Earlier studies have shown that Sonic hedgehog (Shh) is induced by T3 in the developing adult stem cells and that the Shh receptor and other downstream components are present in the connective tissue and at lower levels in the muscles at the climax of intestinal remodeling. However, no in vivo studies have carried out to investigate whether Shh produced in the adult cells can regulate the connective tissue to promote intestinal maturation.
RESULTS: We have addressed this issue by treating tadpoles with Shh inhibitor cyclopamine. We showed that cyclopamine but not the structurally related chemical tomatidine inhibited the expression of Shh response genes BMP4, Snai2, and Twist1. More importantly, we showed that cyclopamine reduced the cell proliferation of both the developing adult stem cells as well as cells in the other intestinal tissues at the climax of metamorphosis, leading to delayed/incomplete remodeling of the intestine at the end of metamorphosis. We further revealed that both Snai2 and Twist1 were strongly upregulated during metamorphosis in the intestine and their expression was restricted to the connective tissue.
CONCLUSIONS: Our results suggest that Shh indeed signals the connective tissue whereby it can increase adult stem cell proliferation and promote formation of the adult intestine.
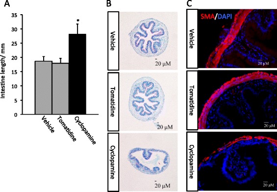
Figure 1.
Inhibition of hedgehog (Shh) signaling by cyclopamine suppresses intestinal remodeling during
Xenopus laevis
metamorphosis
.
A: Cyclopamine-treated animals have longer intestine at the end of metamorphosis. Tadpoles at stage 58 were treated with vehicle (100% ethanol, final concentration in rearing water: 0.1%) (3 tadpoles) or tomatidine (7 tadpoles), or cyclopamine (8 tadpoles) till they reached stage 66. Intestinal length was measured from bile duct junction to colon for all animals. * indicated significant difference between the cyclopamine group and the other two groups (p < 0.05). Note that the cyclopamine-treated tadpoles completed metamorphosis, as judged based on external morphology, e.g., resorption of the tail, similarly as the animals in the tomatidine and vehicle groups. However, they had significant longer intestine. B: Retarded intestinal maturation in the cyclopamine-treated animals. Transverse sections of the intestine from the animals above were stained with methyl green pyronin Y (MGPY), which stained DNA in blue (methyl green) and RNA in red (pyronin Y). Note that the cyclopamine-treated animals had intestines with fewer and less structured epithelial folds as well as reduced connective tissue and muscles (outer layers). C: Immunofluorescence staining showing reduced intestinal muscle development in the cyclopamine-treated animals. The intestinal sections above were stained with anti-smooth muscle actin (SMA) antibody as well as DAPI for cell nuclei.
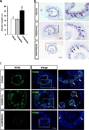
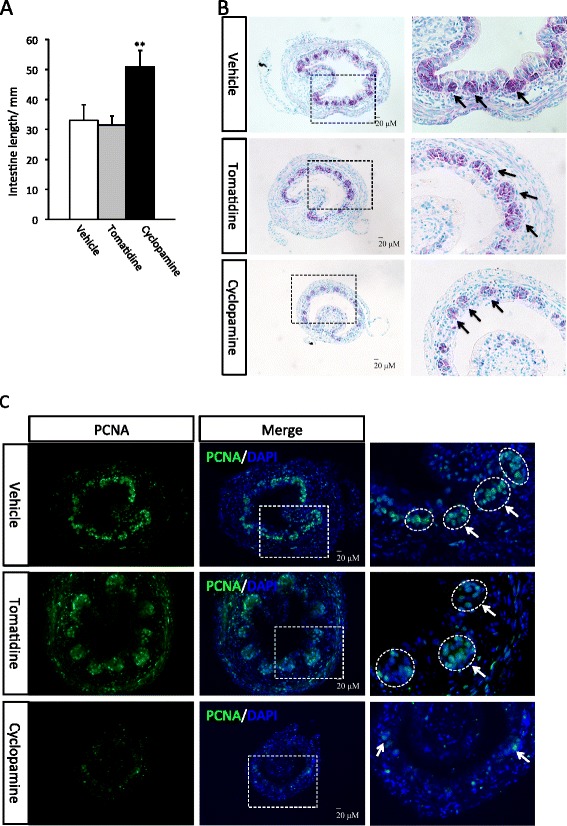
Figure 2.
Inhibition of hedgehog signaling suppresses intestine shortening and remodeling at metamorphic climax. A: Cyclopamine-treated tadpoles have longer intestine at the climax. Tadpoles at stage 58 were treated with vehicle (100% ethanol, final concentration in rearing water: 0.1%) (9 tadpoles) or tomatidine (10 tadpoles), or cyclopamine (11 tadpoles) till they reached climax (stage 62). Intestine was isolated and measured from bile duct junction to colon. The animals in all three groups reached developed to stage 62 similarly as judged based on external morphology. ** indicate significant difference between the cyclopamine group and the two control groups (p < 0.001). B: Cyclopamine-treated tadpoles have fewer islets of adult epithelial stem cells. Transverse sections of the intestine from above were stained with methyl green pyronin Y (MGPY). The boxed area in the left panel is enlarged in the right panel. Note that at the climax of metamorphosis, the clusters (islets) of adult epithelial stem cells are stained strongly by MGPY (arrows) while the dying larval epithelial cells are only weakly stained [15,49,50]. The cyclopamine-treated tadpoles had smaller intestinal cross-section and fewer islets of adult cells. C: Cyclopamine-treated tadpoles have reduced cell proliferation. The intestinal sections above were stained with DAPI for nuclear DNA and anti-PCNA antibody for mitotic cells. The boxed area in the middle panel is enlarged in the right panel. Cyclopamine treatment significantly reduced cell proliferation in the intestine, especially in the epithelium. Note that the labeling in the epithelium was limited to the islet of the adult cells (arrows) but not in the dying larval epithelial cells, as expected.
Figure 3.
Cyclopamine inhibits Shh target gene expression. Tadpoles at stage 58 were treated as in Figure 2 until they reached stage 62. Total intestinal RNA was isolated for qRT-PCR analysis of the expression of Shh target genes BMP4 [51] (A), Snai2 [52] (B) and Twist1 [52] (C). ** indicate significant difference between the cyclopamine group and the other groups (p < 0.001).
Figure 4.
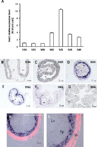
Snai2 expression is restricted to the connective tissue and peaks at the climax of intestinal metamorphosis. A: Snai2 mRNA level peaks at the climax (Stage 62). Quantitative RT-PCR analysis of Snai2 mRNA level in intestine from tadpoles at indicated stages, normalized against the control gene EF1a. B-G: In situ hybridization reveals connective tissue-specific expression of Snai2 in intestine. Note that high levels of Snai2 mRNA were detected fairly uniformly in the connective tissue at the climax (St61-62). H-I: Snai2 is not expressed in the muscle layers. In situ hybridization sections of Snai2 at the stage 61 were double-stained with smooth muscle actin antibody (red) to label the muscle layers (Ms). Ty: typhlosole, the single epithelial fold in in premetamorphic tadpoleintestine where connective tissue is abundant; Lu: lumen; Ep: epithelium. Note that Snai2 labeled cells are localized between epithelium and muscle layers.
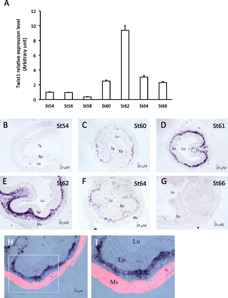
Figure 5.
Twist1 has similar spatiotemporal expression profiles as Snai2 in the intestine. A: Twist1 mRNA level peaks at the climax (Stage 62). Quantitative RT-PCR analysis of Twist1 mRNA level in intestine from tadpoles at indicated stages, normalized against the control gene EF1a. B-G: In situ hybridization reveals connective tissue-specific expression of Twist1 in intestine. Note that Twist1 mRNA level peaked in the connective tissue at the climax (St61-62). H-I: Twist1 is not expressed in the muscle layers. In situ hybridization sections of Twist1 at the stage 61 were double-stained with smooth muscle actin antibody (red) to labeled the muscle layers (Ms). Ty: typhlosole, the single epithelial fold in in premetamorphic tadpoleintestine where connective tissue is abundant; Lu: lumen; Ep: epithelium. Note that Twist1 labeled cells are localized between epithelium and muscle layers.
Figure 6.
A schematic diagram showing the effects of Shh signaling during intestinal remodeling. Shh appears to enhance the proliferation of cells in all three tissue layers during metamorphosis. Shh receptors and downstream transcription factors are highly expressed in the connective tissue, which are likely responsible for the activation of the expression of BMP-4, Snai2, and Twist1. The connective tissue may in turn help to mediate the cell proliferation effects of Shh on the adult epithelial stem cells and the circular muscle cells. Cyclopamine directly inhibits Shh signaling in the epithelium and thus blocks all the effects of Shh.
Blitz,
Biallelic genome modification in F(0) Xenopus tropicalis embryos using the CRISPR/Cas system.
2013, Pubmed,
Xenbase
Blitz,
Biallelic genome modification in F(0) Xenopus tropicalis embryos using the CRISPR/Cas system.
2013,
Pubmed
,
Xenbase Brown,
Amphibian metamorphosis.
2007,
Pubmed
,
Xenbase Buchholz,
Molecular and developmental analyses of thyroid hormone receptor function in Xenopus laevis, the African clawed frog.
2006,
Pubmed
,
Xenbase Buchholz,
Pairing morphology with gene expression in thyroid hormone-induced intestinal remodeling and identification of a core set of TH-induced genes across tadpole tissues.
2007,
Pubmed
,
Xenbase Burke,
Co-repressors 2000.
2000,
Pubmed Chen,
Inhibition of Hedgehog signaling by direct binding of cyclopamine to Smoothened.
2002,
Pubmed Cooper,
Teratogen-mediated inhibition of target tissue response to Shh signaling.
1998,
Pubmed Das,
Identification of direct thyroid hormone response genes reveals the earliest gene regulation programs during frog metamorphosis.
2009,
Pubmed
,
Xenbase Denver,
Neuroendocrinology of amphibian metamorphosis.
2013,
Pubmed Fu,
A causative role of stromelysin-3 in extracellular matrix remodeling and epithelial apoptosis during intestinal metamorphosis in Xenopus laevis.
2005,
Pubmed
,
Xenbase Glass,
The coregulator exchange in transcriptional functions of nuclear receptors.
2000,
Pubmed Guo,
Efficient RNA/Cas9-mediated genome editing in Xenopus tropicalis.
2014,
Pubmed
,
Xenbase Harper,
The transcriptional repressor Blimp1/Prdm1 regulates postnatal reprogramming of intestinal enterocytes.
2011,
Pubmed Hasebe,
Thyroid hormone-induced cell-cell interactions are required for the development of adult intestinal stem cells.
2013,
Pubmed
,
Xenbase Hasebe,
Epithelial-connective tissue interactions induced by thyroid hormone receptor are essential for adult stem cell development in the Xenopus laevis intestine.
2011,
Pubmed
,
Xenbase Hasebe,
Thyroid hormone-induced sonic hedgehog signal up-regulates its own pathway in a paracrine manner in the Xenopus laevis intestine during metamorphosis.
2012,
Pubmed
,
Xenbase Heimeier,
Studies on Xenopus laevis intestine reveal biological pathways underlying vertebrate gut adaptation from embryo to adult.
2010,
Pubmed
,
Xenbase Ishizuya-Oka,
Evolutionary insights into postembryonic development of adult intestinal stem cells.
2011,
Pubmed Ishizuya-Oka,
Thyroid hormone-upregulated expression of Musashi-1 is specific for progenitor cells of the adult epithelium during amphibian gastrointestinal remodeling.
2003,
Pubmed
,
Xenbase Ishizuya-Oka,
Connective tissue is involved in adult epithelial development of the small intestine during anuran metamorphosis in vitro.
1992,
Pubmed Ishizuya-Oka,
Shh/BMP-4 signaling pathway is essential for intestinal epithelial development during Xenopus larval-to-adult remodeling.
2006,
Pubmed
,
Xenbase Ishizuya-Oka,
Origin of the adult intestinal stem cells induced by thyroid hormone in Xenopus laevis.
2009,
Pubmed
,
Xenbase Ishizuya-Oka,
Apoptosis and cell proliferation in the Xenopus small intestine during metamorphosis.
1996,
Pubmed
,
Xenbase Ishizuya-Oka,
Thyroid hormone-induced expression of sonic hedgehog correlates with adult epithelial development during remodeling of the Xenopus stomach and intestine.
2001,
Pubmed
,
Xenbase Jones,
Multiple N-CoR complexes contain distinct histone deacetylases.
2001,
Pubmed
,
Xenbase Jones,
N-CoR-HDAC corepressor complexes: roles in transcriptional regulation by nuclear hormone receptors.
2003,
Pubmed
,
Xenbase Katoh,
Hedgehog target genes: mechanisms of carcinogenesis induced by aberrant hedgehog signaling activation.
2009,
Pubmed Lazar,
Thyroid hormone receptors: multiple forms, multiple possibilities.
1993,
Pubmed Lei,
Generation of gene disruptions by transcription activator-like effector nucleases (TALENs) in Xenopus tropicalis embryos.
2013,
Pubmed
,
Xenbase Marigo,
Biochemical evidence that patched is the Hedgehog receptor.
1996,
Pubmed
,
Xenbase Matsuda,
An essential and evolutionarily conserved role of protein arginine methyltransferase 1 for adult intestinal stem cells during postembryonic development.
2010,
Pubmed
,
Xenbase McKenna,
Nuclear receptors, coregulators, ligands, and selective receptor modulators: making sense of the patchwork quilt.
2001,
Pubmed Muncan,
Blimp1 regulates the transition of neonatal to adult intestinal epithelium.
2011,
Pubmed Nakayama,
Simple and efficient CRISPR/Cas9-mediated targeted mutagenesis in Xenopus tropicalis.
2013,
Pubmed
,
Xenbase Rachez,
Mediator complexes and transcription.
2001,
Pubmed Roberts,
Sonic hedgehog is an endodermal signal inducing Bmp-4 and Hox genes during induction and regionalization of the chick hindgut.
1995,
Pubmed Ruiz i Altaba,
Catching a Gli-mpse of Hedgehog.
1997,
Pubmed Schreiber,
Cell-cell interactions during remodeling of the intestine at metamorphosis in Xenopus laevis.
2009,
Pubmed
,
Xenbase Schreiber,
Remodeling of the intestine during metamorphosis of Xenopus laevis.
2005,
Pubmed
,
Xenbase Shi,
The earliest changes in gene expression in tadpole intestine induced by thyroid hormone.
1993,
Pubmed
,
Xenbase Shi,
Tadpole competence and tissue-specific temporal regulation of amphibian metamorphosis: roles of thyroid hormone and its receptors.
1996,
Pubmed
,
Xenbase Shi,
Biphasic intestinal development in amphibians: embryogenesis and remodeling during metamorphosis.
1996,
Pubmed
,
Xenbase Shi,
Unliganded thyroid hormone receptor regulates metamorphic timing via the recruitment of histone deacetylase complexes.
2013,
Pubmed
,
Xenbase Shi,
Thyroid hormone receptor actions on transcription in amphibia: The roles of histone modification and chromatin disruption.
2012,
Pubmed Shi,
Thyroid hormone regulation of apoptotic tissue remodeling: implications from molecular analysis of amphibian metamorphosis.
2001,
Pubmed
,
Xenbase Stolow,
Xenopus sonic hedgehog as a potential morphogen during embryogenesis and thyroid hormone-dependent metamorphosis.
1995,
Pubmed
,
Xenbase Su,
Thyroid hormone induces apoptosis in primary cell cultures of tadpole intestine: cell type specificity and effects of extracellular matrix.
1997,
Pubmed
,
Xenbase Sukegawa,
The concentric structure of the developing gut is regulated by Sonic hedgehog derived from endodermal epithelium.
2000,
Pubmed Sun,
Spatio-temporal expression profile of stem cell-associated gene LGR5 in the intestine during thyroid hormone-dependent metamorphosis in Xenopus laevis.
2010,
Pubmed
,
Xenbase Sun,
Epigenetic regulation of thyroid hormone-induced adult intestinal stem cell development during anuran metamorphosis.
2014,
Pubmed
,
Xenbase Sun,
Expression profiling of intestinal tissues implicates tissue-specific genes and pathways essential for thyroid hormone-induced adult stem cell development.
2013,
Pubmed
,
Xenbase Sun,
Thyroid hormone regulation of adult intestinal stem cell development: mechanisms and evolutionary conservations.
2012,
Pubmed
,
Xenbase Tabin,
Recent advances in hedgehog signalling.
1997,
Pubmed Tata,
Gene expression during metamorphosis: an ideal model for post-embryonic development.
1993,
Pubmed Tsai,
Molecular mechanisms of action of steroid/thyroid receptor superfamily members.
1994,
Pubmed van den Brink,
Hedgehog signaling in development and homeostasis of the gastrointestinal tract.
2007,
Pubmed Wen,
Histone methyltransferase Dot1L plays a role in postembryonic development in Xenopus tropicalis.
2015,
Pubmed
,
Xenbase Wong,
Coordinated regulation of and transcriptional activation by Xenopus thyroid hormone and retinoid X receptors.
1995,
Pubmed
,
Xenbase Wong,
A role for nucleosome assembly in both silencing and activation of the Xenopus TR beta A gene by the thyroid hormone receptor.
1995,
Pubmed
,
Xenbase Yen,
Physiological and molecular basis of thyroid hormone action.
2001,
Pubmed Zhang,
The mechanism of action of thyroid hormones.
2000,
Pubmed