XB-ART-50313
PLoS One
2015 Jan 01;104:e0124482. doi: 10.1371/journal.pone.0124482.
Show Gene links
Show Anatomy links
Osmostress-induced apoptosis in Xenopus oocytes: role of stress protein kinases, calpains and Smac/DIABLO.
Ben Messaoud N, Yue J, Valent D, Katzarova I, López JM.
???displayArticle.abstract???
Hyperosmotic shock induces cytochrome c release and caspase-3 activation in Xenopus oocytes, but the regulators and signaling pathways involved are not well characterized. Here we show that hyperosmotic shock induces rapid calpain activation and high levels of Smac/DIABLO release from the mitochondria before significant amounts of cytochrome c are released to promote caspase-3 activation. Calpain inhibitors or EGTA microinjection delays osmostress-induced apoptosis, and blockage of Smac/DIABLO with antibodies markedly reduces cytochrome c release and caspase-3 activation. Hyperosmotic shock also activates the p38 and JNK signaling pathways very quickly. Simultaneous inhibition of both p38 and JNK pathways reduces osmostress-induced apoptosis, while sustained activation of these kinases accelerates the release of cytochrome c and caspase-3 activation. Therefore, at least four different pathways early induced by osmostress converge on the mitochondria to trigger apoptosis. Deciphering the mechanisms of hyperosmotic shock-induced apoptosis gives insight for potential treatments of human diseases that are caused by perturbations in fluid osmolarity.
???displayArticle.pubmedLink??? 25866890
???displayArticle.pmcLink??? PMC4395108
???displayArticle.link??? PLoS One
Species referenced: Xenopus laevis
Genes referenced: actl6a casp3.2 diablo grap2 map2k6 map3k1 mapk14 mapk8 myc prkaa1
???displayArticle.disOnts??? diabetic cataract [+]
???attribute.lit??? ???displayArticles.show???
|
|
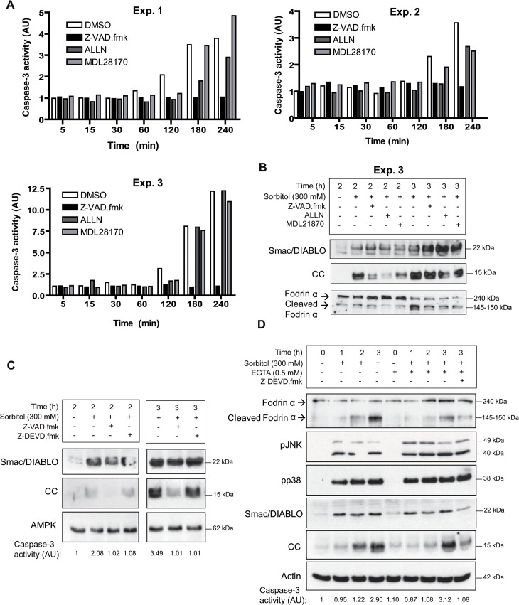
Fig 2. Inhibition of calpains reduces cytochrome c release and caspase-3 activation.A. Calpain inhibitors delay osmostres-induced apoptosis. Oocytes were pre-incubated with calpain inhibitors ALLN or MDL28170, the broad caspase inhibitor Z-VAD.fmk (all at 100 μM), or DMSO (control) for 1 h and treated with 300 mM sorbitol in the presence of inhibitors or DMSO. Caspase-3 activity was determined at different times giving value 1 to non treated oocytes. Data presented from three independent experiments. B. Regulation of cytochrome c release by calpain inhibitors. Smac/DIABLO, cytochrome c (CC), fodrin α, and cleaved fodrin α were determined by Western blot in oocytes treated with 300 mM sorbitol for 2 and 3 h (experiment 3) in the presence or absence of inhibitors. C. Z-VAD.fmk reduces cytochrome c release independently of caspase-3. Oocytes were treated with 300 mM sorbitol for 2 and 3 h in the presence of Z-VAD.fmk (100 μM), caspase-3 inhibitor Z-DEVD.fmk (50 μM), or DMSO (control) and analyzed by Western blot to measure Smac/DIABLO, cytochrome c (CC), and AMPK (loading control). Caspase-3 activity values are indicated below the blots. The result presented is representative of three independent experiments. D. EGTA delays cytochrome c release induced by osmostress. Oocytes were injected with EGTA (0.5 mM final concentration) or with H20 (control) and treated with 300 mM sorbitol for 3 h in the presence or absence of Z-DEVD.fmk (50 μM). Fodrin α, cleaved fodrin α, pJNK, pp38, Smac/DIABLO, cytochrome c (CC), and actin (loading control) were determined by Western blot. Caspase-3 activity is indicated below the blots. The Western blot is representative of three independent experiments. |
|
|
Fig 3. Blockage of Smac/DIABLO with antibodies inhibits cytochrome c release and caspase-3 activation.A. Smac/DIABLO antibodies reduce osmostress induced apoptosis. Oocytes were injected with anti-Smac/DIABLO (25 or 50 ng/μl final concentration) or with anti-human IgG (50 ng/μl) as a control, and treated with 300 mM sorbitol. Cytosolic extracts were obtained at different times to measure Smac/DIABLO, cytochrome c (CC), cleaved caspase-3, fodrin α, cleaved fodrin α, and actin (loading control) by Western blot. The result is representative of three independent experiments. B. Smac/DIABLO antibodies interact with Smac/DIABLO in cytosolic fractions. Oocytes were treated with 300 mM sorbitol and cytosolic extracts were obtained at 3 h and incubated with anti-Smac/DIABLO from ProSci (Ab1), anti-Smac/DIABLO from Calbiochem (Ab2), or rabbit IgG from Sigma as a control antibody. 100 μl of cytosolic extract were incubated with 5 μl of the corresponding antibody (1μg/μl) for 2 h at 4°C on a rotating wheel before their analysis by native-PAGE or SDS-PAGE and Western blot to measure the levels of Smac/DIABLO, AMPK, and the antibodies. C. Smac/DIABLO antibodies interact in vivo with Smac/DIABLO. Oocytes were injected with Ab1, Ab2, or rabbit IgG (50 ng/μl final concentration), and treated with 300 mM sorbitol for 3 h. Cytosolic extracts were analyzed by native-PAGE or SDS-PAGE and Western blot to measure the levels of Smac/DIABLO, AMPK, and the antibodies. |
|
|
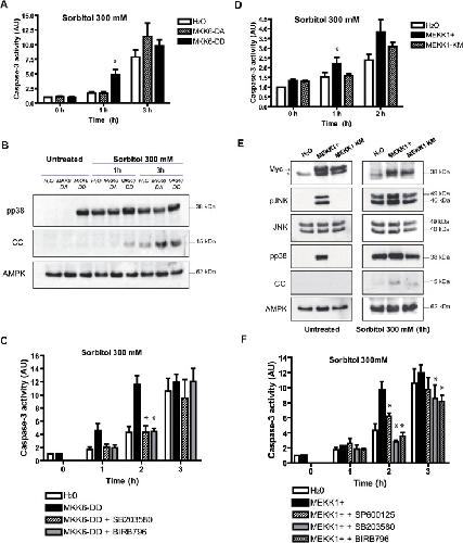
Fig 4. Inhibition of the p38 and JNK signaling pathways by chemical compounds reduces osmostress-induced apoptosis.A and B. p38 inhibitors do not modify osmostress-induced apoptosis. Oocytes were pre-incubated in MBS with SB203580 (100 μM) or BIRB796 (100 μM) for 1 h and then treated with 300 mM sorbitol in the presence of inhibitors. Caspase-3 activity was determined at different times giving value 1 to non treated oocytes. Data are represented as mean ± SEM, (n = 4). pp38, pJNK, pAMPK, AMPK and cytochrome c (CC) release were determined by Western blot at 3 h after treatment. C and D. The JNK inhibitor SP600125 (100 μM) does not reduce osmostress-induced apoptosis. Oocytes were pre-incubated with the inhibitor, treated as described previously, and caspase-3 activity was determined at different times. Data are represented as mean ± SEM (n = 6) and analyzed with Paired t-test comparing control versus inhibitor treatment. * p<0.05. The Western blot shows results at 1 and 3 h after treatment. E and F. BIRB796 + SP600125 treatment reduces osmostress-induced apoptosis. Oocytes were incubated with 100 μM BIRB796 plus 100 μM SP600125, treated as described before, and caspase-3 activity analyzed. Data are represented as mean ± SEM, (n = 3). * p<0.05 (Paired t-test). pp38, pJNK, JNK, cleaved caspase-3, and cytochrome c (CC) release were determined by Western blot at 3 and 4 h after treatment. The Western blots in all figures are representative of at least three independent experiments. |
|
|
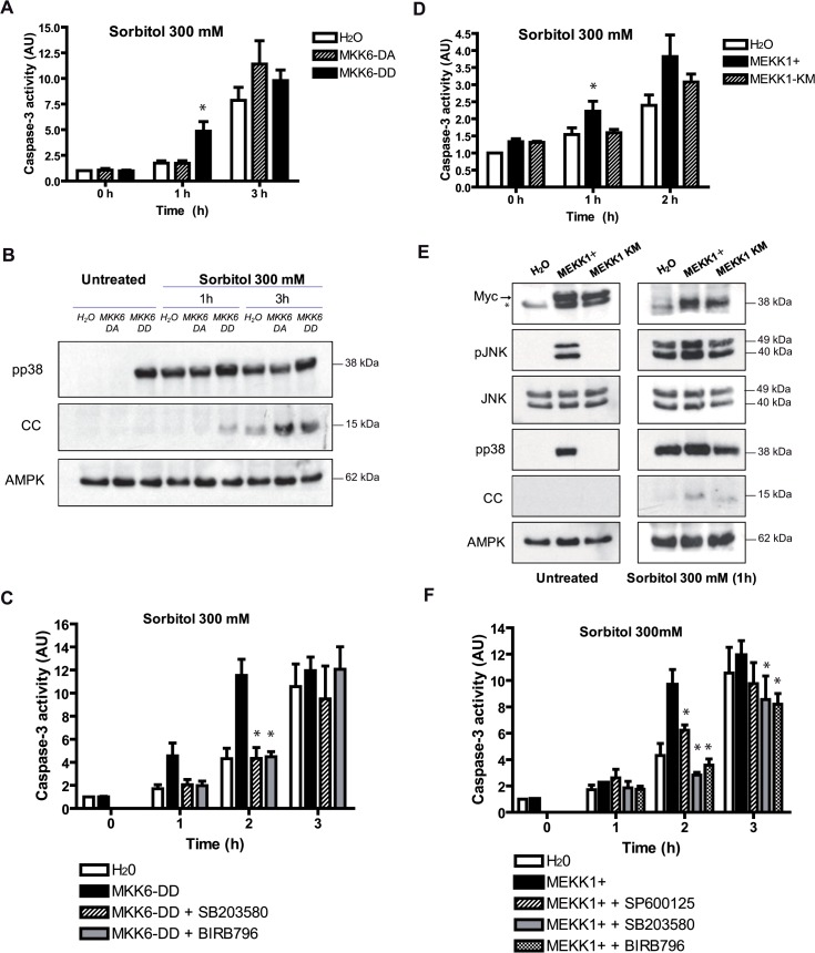
Fig 5. Constitutively active MKK6 or MEKK1 accelerate hyperosmotic shock-induced apoptosis.A and B. MKK6-DD accelerates osmostress-induced apoptosis. Oocytes injected with 50 nl (5ng) of the cRNAs MKK6-DD (constitutively active), MKK6-DA (catalytically inactive), or H2O (control) were treated with 300 mM sorbitol for 1 h and 3 h. Caspase-3 activity was determined giving value 1 to water-injected oocytes. Data are represented as mean ± SEM, (n = 4), *p<0.05 comparing with water-injected oocytes (One-way ANOVA and Dunnett Multiple Comparison Test). pp38, cytochrome c (CC), and AMPK (loading control) were analyzed by Western blot. C. MKK6-DD effect on apoptosis is p38-dependent. Oocytes injected with MKK6-DD or H2O were pre-incubated in MBS for 18 h in the presence or absence of inhibitors (100 μM) and then incubated with 300 mM sorbitol in the presence or absence of inhibitors. Caspase-3 activity was analyzed as reported previously. Data are represented as mean ± SEM, (n = 3). *p<0.05 comparing with MKK6-DD injected oocytes. D and E. MEKK1+ accelerates osmostress-induced apoptosis. Oocytes were injected with 50 nl (5ng) of the cRNAs MEKK1+ (constitutively active), MEKK1-KM (catalytically inactive), or H2O (control) and treated with 300 mM sorbitol. Caspase-3 activity was measured as reported. Data are represented as mean ± SEM, (n = 3), *p<0.05 comparing with water-injected oocytes. pJNK, JNK, pp38, cytochrome c (CC), and AMPK (loading control) were analyzed by Western blot. Expression of the MEKK1+ and MEKK1-KM, containing a myc tag, was confirmed (see arrow). The asterisck (*) indicates an unspecific band detected with the antibody. F. MEKK1+ effect on apoptosis is JNK and p38-dependent. Oocytes treated as in C but with MEKK1+ and the corresponding inhibitors. Data are represented as mean ± SEM, (n = 3), *p<0.05 comparing with MEKK1+ injected oocytes. Western blots in Fig B and E are representative of at least three independent experiments. |
|
|
Fig 6. Osmostress-induced apoptosis in Xenopus oocytes.Four independent pathways are activated by hyperosmotic shock: JNK, p38, calpains, and Smac/DIABLO. Sustained activation of stress protein kinases in combination with Smac/DIABLO and calpains converge on the mitochondria to induce the release of high levels of cytochrome c into the cytosol, which in turn activates caspase-3 engaging several positive feedback loops to make the cell death program irreversible. |
|
|
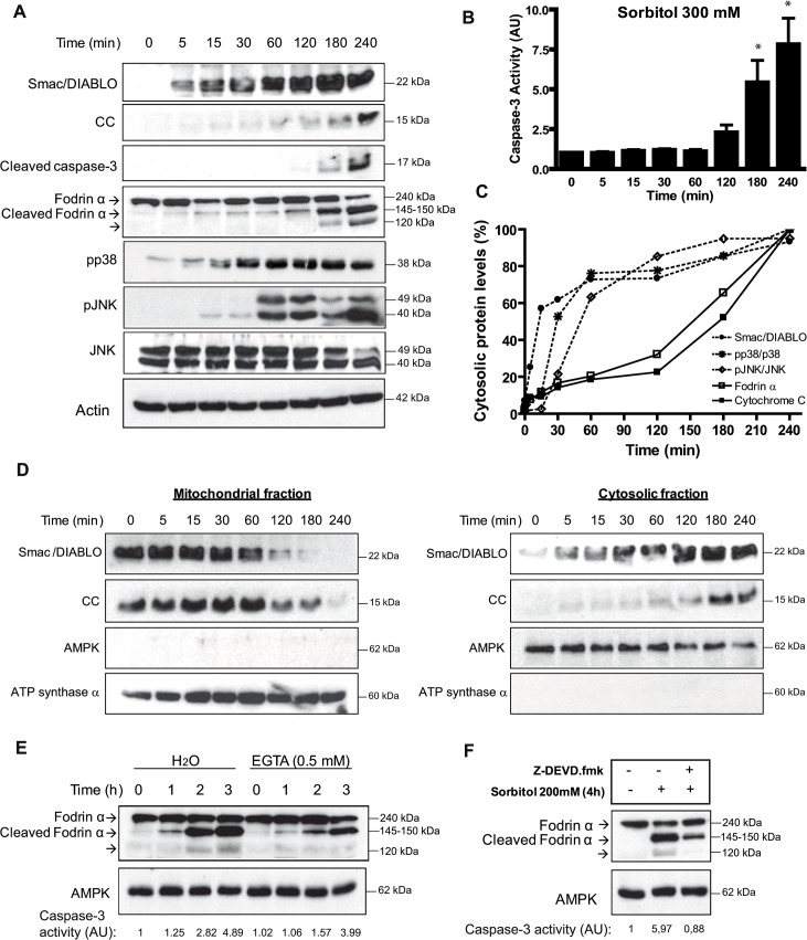
Fig 1. Hyperosmotic shock induces rapid release of Smac/DIABLO, calpain activation, p38 and JNK phosphorylation.A. Osmostress induces rapid release of Smac/DIABLO, calpain activation, p38 and JNK phosphorylation. Smac/DIABLO, cytochrome c (CC), cleaved caspase-3, fodrin α (240 kDa), cleaved fodrin α (145â150 kDa), pp38, pJNK, JNK, and actin (loading control) were determined by Western blot at different times in oocytes treated with 300 mM sorbitol. B. Time-course of caspase-3 activation induced by hyperosmotic shock. Oocytes were treated with 300 mM sorbitol and caspase-3 activity was determined giving value 1 to non treated oocytes. Data are represented as mean ± SEM, (n = 6), *p<0.05 (t-test) comparing with non treated oocytes. C. Kinetics of Smac/DIABLO and cytochrome c release, p38 and JNK phosphorylation, and fodrin α proteolysis induced by hyperosmotic shock. Oocytes were exposed to 300 mM sorbitol for 4 h and samples were collected at different times to analyze Smac/DIABLO and cytochrome c release, p38 and JNK phosphorylation, and fodrin α proteolysis (as a marker of calpain activation) by Western blot. Quantitative analysis was performed in the blots from three independent experiments and the average values represented as the percentage of protein levels for Smac/DIABLO, cytochrome c and fodrin α (145â150 kDa band), or as the ratio of pp38/p38 and pJNK/JNK, giving 100% to the highest value obtained in the time-course experiment. D. Hyperosmotic shock induces Smac/DIABLO release from the mitochondria. Oocytes were treated with 300 mM sorbitol, and cytosolic and mitochondrial fractions were obtained at different times as described in Materials and Methods. Smac/DIABLO and cytochrome c (CC) were analyzed by Western blot. AMPK and ATP synthase α were analyzed as markers of cytosolic and mitochondrial fractions, respectively. E. EGTA inhibitis calpain activation induced by osmostress. Oocytes were injected with EGTA (0.5 mM final concentration) or H2O (control) and 1 h later treated with 300 mM sorbitol and samples were collected at different times. Fodrin α (240 kDa), cleaved fodrin α (145â150 kDa), and AMPK (loading control) were determined by Western blot. Caspase-3 activity was determined as reported. F. Caspase-3 proteolyzes fodrin α. Oocytes were treated with 200 mM sorbitol for 4 h in the presence or absence of the caspase-3 inhibitor Z-DEVD.fmk (50 μM). Fodrin α (240 kDa), cleaved fodrin α (145â150 kDa), and AMPK (loading control) were determined by Western blot. Caspase-3 activity was determined as reported. Western blots in all figures are representative of at least three independent experiments. |
References [+] :
Adrain,
Apoptosis-associated release of Smac/DIABLO from mitochondria requires active caspases and is blocked by Bcl-2.
2001, Pubmed
Adrain, Apoptosis-associated release of Smac/DIABLO from mitochondria requires active caspases and is blocked by Bcl-2. 2001, Pubmed
Bennett, SP600125, an anthrapyrazolone inhibitor of Jun N-terminal kinase. 2001, Pubmed
Bortner, Absence of volume regulatory mechanisms contributes to the rapid activation of apoptosis in thymocytes. 1996, Pubmed
Brocker, The role of hyperosmotic stress in inflammation and disease. 2012, Pubmed
Burg, Cellular response to hyperosmotic stresses. 2007, Pubmed
Cortese, Multiple conformations of physiological membrane-bound cytochrome c. 1998, Pubmed
Coulthard, p38(MAPK): stress responses from molecular mechanisms to therapeutics. 2009, Pubmed
Criollo, Mitochondrial control of cell death induced by hyperosmotic stress. 2007, Pubmed
Cuadrado, Mechanisms and functions of p38 MAPK signalling. 2010, Pubmed
Dagher, Studies of rat and human retinas predict a role for the polyol pathway in human diabetic retinopathy. 2004, Pubmed
Dascalu, Hyperosmotic modulation of the cytosolic calcium concentration in a rat osteoblast-like cell line. 1995, Pubmed
Dhanasekaran, JNK signaling in apoptosis. 2008, Pubmed
Du, Smac, a mitochondrial protein that promotes cytochrome c-dependent caspase activation by eliminating IAP inhibition. 2000, Pubmed
Erickson, Hyper-osmotic stress induces volume change and calcium transients in chondrocytes by transmembrane, phospholipid, and G-protein pathways. 2001, Pubmed
Friis, Cell shrinkage as a signal to apoptosis in NIH 3T3 fibroblasts. 2005, Pubmed
Goll, The calpain system. 2003, Pubmed
Gorbenko, Structure of cytochrome c complexes with phospholipids as revealed by resonance energy transfer. 1999, Pubmed
Harris, Calmodulin and calcium-dependent protease I coordinately regulate the interaction of fodrin with actin. 1990, Pubmed
Harris, Calpains and their multiple roles in diabetes mellitus. 2006, Pubmed
Jiang, Salicylic acid reverses phorbol 12-myristate-13-acetate (PMA)- and tumor necrosis factor alpha (TNFalpha)-induced insulin receptor substrate 1 (IRS1) serine 307 phosphorylation and insulin resistance in human embryonic kidney 293 (HEK293) cells. 2003, Pubmed
Kluck, Cytochrome c activation of CPP32-like proteolysis plays a critical role in a Xenopus cell-free apoptosis system. 1997, Pubmed , Xenbase
Kuma, BIRB796 inhibits all p38 MAPK isoforms in vitro and in vivo. 2005, Pubmed
Kurokawa, Caspases and kinases in a death grip. 2009, Pubmed
Lang, Involvement of ceramide in hyperosmotic shock-induced death of erythrocytes. 2004, Pubmed
Lang, Cation channels trigger apoptotic death of erythrocytes. 2003, Pubmed
Lee, Demonstration that polyol accumulation is responsible for diabetic cataract by the use of transgenic mice expressing the aldose reductase gene in the lens. 1995, Pubmed
Martiáñez, Generation of digital responses in stress sensors. 2009, Pubmed , Xenbase
Minden, Differential activation of ERK and JNK mitogen-activated protein kinases by Raf-1 and MEKK. 1994, Pubmed
Muñoz-Pinedo, Different mitochondrial intermembrane space proteins are released during apoptosis in a manner that is coordinately initiated but can vary in duration. 2006, Pubmed
Nath, Non-erythroid alpha-spectrin breakdown by calpain and interleukin 1 beta-converting-enzyme-like protease(s) in apoptotic cells: contributory roles of both protease families in neuronal apoptosis. 1996, Pubmed
Okuno, The c-Jun N-terminal protein kinase signaling pathway mediates Bax activation and subsequent neuronal apoptosis through interaction with Bim after transient focal cerebral ischemia. 2004, Pubmed
Ott, Cytochrome c release from mitochondria proceeds by a two-step process. 2002, Pubmed
Owens, Differential regulation of MAP kinase signalling by dual-specificity protein phosphatases. 2007, Pubmed
Pardo, Fibroblast growth factor 2-mediated translational control of IAPs blocks mitochondrial release of Smac/DIABLO and apoptosis in small cell lung cancer cells. 2003, Pubmed
Perdiguero, Xp38gamma/SAPK3 promotes meiotic G(2)/M transition in Xenopus oocytes and activates Cdc25C. 2003, Pubmed , Xenbase
Pörn-Ares, Cleavage of the calpain inhibitor, calpastatin, during apoptosis. 1998, Pubmed
Rehm, Real-time single cell analysis of Smac/DIABLO release during apoptosis. 2003, Pubmed
Reinehr, Endosomal acidification and activation of NADPH oxidase isoforms are upstream events in hyperosmolarity-induced hepatocyte apoptosis. 2006, Pubmed
Roulston, Early activation of c-Jun N-terminal kinase and p38 kinase regulate cell survival in response to tumor necrosis factor alpha. 1998, Pubmed
Rudy, Role of Smac in cephalostatin-induced cell death. 2008, Pubmed
Schotte, Non-specific effects of methyl ketone peptide inhibitors of caspases. 1999, Pubmed
Storr, The calpain system and cancer. 2011, Pubmed
Thomas, High-affinity blockade of human ether-a-go-go-related gene human cardiac potassium channels by the novel antiarrhythmic drug BRL-32872. 2001, Pubmed , Xenbase
Thomas, Direct block of hERG potassium channels by the protein kinase C inhibitor bisindolylmaleimide I (GF109203X). 2004, Pubmed , Xenbase
Tobiume, ASK1 is required for sustained activations of JNK/p38 MAP kinases and apoptosis. 2001, Pubmed
Uren, Mitochondrial release of pro-apoptotic proteins: electrostatic interactions can hold cytochrome c but not Smac/DIABLO to mitochondrial membranes. 2005, Pubmed
Ventura, Chemical genetic analysis of the time course of signal transduction by JNK. 2006, Pubmed
Verhagen, Identification of DIABLO, a mammalian protein that promotes apoptosis by binding to and antagonizing IAP proteins. 2000, Pubmed
Wagner, Signal integration by JNK and p38 MAPK pathways in cancer development. 2009, Pubmed
Wang, Caspase-mediated fragmentation of calpain inhibitor protein calpastatin during apoptosis. 1998, Pubmed
Waterhouse, Calpain activation is upstream of caspases in radiation-induced apoptosis. 1998, Pubmed
Zhou, Smac/DIABLO and cytochrome c are released from mitochondria through a similar mechanism during UV-induced apoptosis. 2005, Pubmed
