Click here to close
Hello! We notice that you are using Internet Explorer, which is not supported by Xenbase and may cause the site to display incorrectly.
We suggest using a current version of Chrome,
FireFox, or Safari.
Development
2015 Apr 01;1427:1279-86. doi: 10.1242/dev.118604.
Show Gene links
Show Anatomy links
Cellular analysis of cleavage-stage chick embryos reveals hidden conservation in vertebrate early development.
Nagai H, Sezaki M, Kakiguchi K, Nakaya Y, Lee HC, Ladher R, Sasanami T, Han JY, Yonemura S, Sheng G.
???displayArticle.abstract???
Birds and mammals, phylogenetically close amniotes with similar post-gastrula development, exhibit little conservation in their post-fertilization cleavage patterns. Data from the mouse suggest that cellular morphogenesis and molecular signaling at the cleavage stage play important roles in lineage specification at later (blastula and gastrula) stages. Very little is known, however, about cleavage-stage chick embryos, owing to their poor accessibility. This period of chick development takes place before egg-laying and encompasses several fundamental processes of avian embryology, including zygotic gene activation (ZGA) and blastoderm cell-layer increase. We have carried out morphological and cellular analyses of cleavage-stage chick embryos covering the first half of pre-ovipositional development, from Eyal-Giladi and Kochav stage (EGK-) I to EGK-V. Scanning electron microscopy revealed remarkable subcellular details of blastomere cellularization and subgerminal cavity formation. Phosphorylated RNA polymerase II immunostaining showed that ZGA in the chick starts at early EGK-III during the 7th to 8th nuclear division cycle, comparable with the time reported for other yolk-rich vertebrates (e.g. zebrafish and Xenopus). The increase in the number of cell layers after EGK-III is not a direct consequence of oriented cell division. Finally, we present evidence that, as in the zebrafish embryo, a yolk syncytial layer is formed in the avian embryo after EGK-V. Our data suggest that several fundamental features of cleavage-stage development in birds resemble those in yolk-rich anamniote species, revealing conservation in vertebrate early development. Whether this conservation lends morphogenetic support to the anamniote-to-amniote transition in evolution or reflects developmental plasticity in convergent evolution awaits further investigation.
Fig. 1. Scanning electron microscopy analysis of EGK-I to -V chick embryos. (A) Apical views of EGK-I to -V embryos under SEM. Scale bars: 500 µm (left); 200 µm (right). Details of the fracture surface are shown in supplementary material Figs S2-S6 and summarized in B. (B) Schematic view of cellularization and cell proliferation processes during chick development from EGK-I to -V. Completely cellularized blastomeres are shown in blue. Numbers above the blastoderm indicate the distribution of cell layer numbers.
Fig. 2. ZGA in EGK-II to -IV chick embryos analyzed by anti-Ser5 phosphorylation of Pol II CTD (p-PolII) antibody staining and by GFP transgenesis. (A) Wild-type embryos ranging from mid-EGK-II to late EGK-IV are stained for p-PolII signals. Embryos are co-stained for E-cadherin (E-cad; marking cell boundaries) and DAPI (marking nuclei). Numbers (x/y) under embryo stage labels indicate approximate counts of laterally closed cells (x) and total cells (y). (Top) Whole-embryo views after DAPI staining. At higher magnification: DAPI (second row), E-cad (third row) and p-PolII (bottom row) staining. Signals for p-PolII are negative at mid-EGK-II, very weak in late EGK-II, rapidly increase at EGK-III and become very strong at late EGK-IV. From late EGK-III to late EGK-IV, strong signals are detected both in the nucleus (in some central blastomeres) and in the cytoplasm (in adjacent blastomeres), although the proportion of cytoplasmic-positive cells decreases gradually (C,D). p-PolII-negative, small blastomeres are also observed in central areas next to similarly sized positive blastomeres (C). Signals in peripherally positioned blastomeres are much weaker or negative. (B) Embryos from GFP-transgenic male and wild-type female crosses show strong GFP signals at mid-EGK-IV but no GFP signals at mid-EGK-II. Scale bars: 500 µm.
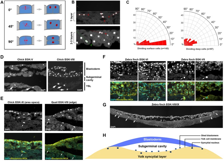
Fig. 3. Mitotic division orientation and yolk syncytial nuclei. (A-C) Increase in cell layer number is not caused by oriented mitotic division. (A) Schematic view of three representative mitotic plane angles (0°, 45° and 90°). The last (90°) scenario was hypothesized as the cause for blastoderm cell-layer number increase by Eyal-Giladi and colleagues. (B) Representative section views of EGK-III to EGK-V embryos stained with DAPI to reveal mitotic cells. Top: one-cell layer region; bottom: 2- to 3-cell-layer region. Only anaphase and telophase nuclei were counted. Mitotic plane orientation was calculated as the angle between the blastoderm surface and the line passing through two separating nuclei. Red lines: surface-located cell divisions (s). Green line: deep cell division (d). (C) Rose diagrams showing the distribution of mitotic plane orientation. Left: dividing surface cells (n=143). Right: dividing deep cells (n=97). A vast majority of surface cells divide with their mitotic planes orientated at a less than 30° angle to the surface, likely producing two surface daughter cells. Mitotic planes of non-surface cells exhibit a more randomized distribution. (D-H) Yolk syncytial nuclei are detected in three different avian species. (D) DAPI staining of EGK-V (left) and EGK-VIII (right) chick embryos. DAPI-positive structures (arrows) are detected underneath the yolk cell surface. (E) In post-ovipositional chick (EGK-XI, left panels) and pre-ovipositional quail (EGK-VIII, right panels) embryos, double-staining with DAPI (nucleus) and Rhodamine-WGA (membrane) reveals that DAPI-positive signals (arrows) are located underneath the yolk cell membrane. (F) Four examples of zebra finch embryos (two EGK-VI and two EGK-VII) showing DAPI-positive syncytial nuclei (arrows) located underneath the yolk cell membrane. (G) A composite view (assembled from four images) of a zebra finch embryo cross-section, showing an intact yolk cell membrane and many syncytial nuclei (arrows) underneath it. (H) A schematic view of the YSL in an avian embryo.
Aanes,
Zebrafish mRNA sequencing deciphers novelties in transcriptome dynamics during maternal to zygotic transition.
2011, Pubmed
Aanes,
Zebrafish mRNA sequencing deciphers novelties in transcriptome dynamics during maternal to zygotic transition.
2011,
Pubmed Alev,
Manipulating the avian epiblast and epiblast-derived stem cells.
2013,
Pubmed Baroux,
The maternal to zygotic transition in animals and plants.
2008,
Pubmed Bellairs,
Cleavage in the chick embryo.
1978,
Pubmed Bellier,
Nuclear translocation and carboxyl-terminal domain phosphorylation of RNA polymerase II delineate the two phases of zygotic gene activation in mammalian embryos.
1997,
Pubmed Carvalho,
The yolk syncytial layer in early zebrafish development.
2010,
Pubmed Danilchik,
Furrow microtubules and localized exocytosis in cleaving Xenopus laevis embryos.
2003,
Pubmed
,
Xenbase Eyal-Giladi,
From cleavage to primitive streak formation: a complementary normal table and a new look at the first stages of the development of the chick. I. General morphology.
1976,
Pubmed Foygel,
A novel and critical role for Oct4 as a regulator of the maternal-embryonic transition.
2008,
Pubmed Gipson,
Electron microscopy of early cleavage furrows in the chick blastodisc.
1974,
Pubmed Hackett,
Beyond DNA: programming and inheritance of parental methylomes.
2013,
Pubmed Harvey,
Identification of the zebrafish maternal and paternal transcriptomes.
2013,
Pubmed Hong,
Embryonic mesoderm and endoderm induction requires the actions of non-embryonic Nodal-related ligands and Mxtx2.
2011,
Pubmed Ikenouchi,
Sphingomyelin clustering is essential for the formation of microvilli.
2013,
Pubmed Johnson,
The foundation of two distinct cell lineages within the mouse morula.
1981,
Pubmed Kochav,
Bilateral symmetry in chick embryo determination by gravity.
1971,
Pubmed Kochav,
From cleavage to primitive streak formation: a complementary normal table and a new look at the first stages of the development of the chick. II. Microscopic anatomy and cell population dynamics.
1980,
Pubmed Lee,
Cleavage events and sperm dynamics in chick intrauterine embryos.
2013,
Pubmed Lee,
Nanog, Pou5f1 and SoxB1 activate zygotic gene expression during the maternal-to-zygotic transition.
2013,
Pubmed Leichsenring,
Pou5f1 transcription factor controls zygotic gene activation in vertebrates.
2013,
Pubmed
,
Xenbase Li,
Recruitment and SNARE-mediated fusion of vesicles in furrow membrane remodeling during cytokinesis in zebrafish embryos.
2006,
Pubmed Mathavan,
Transcriptome analysis of zebrafish embryogenesis using microarrays.
2005,
Pubmed Parfitt,
Epigenetic modification affecting expression of cell polarity and cell fate genes to regulate lineage specification in the early mouse embryo.
2010,
Pubmed Park,
Establishment of an in vitro culture system for chicken preblastodermal cells.
2006,
Pubmed Park,
piggyBac transposition into primordial germ cells is an efficient tool for transgenesis in chickens.
2012,
Pubmed Rossant,
Blastocyst lineage formation, early embryonic asymmetries and axis patterning in the mouse.
2009,
Pubmed Sasaki,
Mechanisms of trophectoderm fate specification in preimplantation mouse development.
2010,
Pubmed Sheng,
Day-1 chick development.
2014,
Pubmed Sun,
Extraembryonic signals under the control of MGA, Max, and Smad4 are required for dorsoventral patterning.
2014,
Pubmed Tadros,
The maternal-to-zygotic transition: a play in two acts.
2009,
Pubmed Tsunekawa,
Isolation of chicken vasa homolog gene and tracing the origin of primordial germ cells.
2000,
Pubmed Vassena,
Waves of early transcriptional activation and pluripotency program initiation during human preimplantation development.
2011,
Pubmed Wang,
Roadmap to embryo implantation: clues from mouse models.
2006,
Pubmed Watanabe,
Limited predictive value of blastomere angle of division in trophectoderm and inner cell mass specification.
2014,
Pubmed Watt,
Early development of the chick embryo.
1993,
Pubmed Xue,
Genetic programs in human and mouse early embryos revealed by single-cell RNA sequencing.
2013,
Pubmed Yan,
Single-cell RNA-Seq profiling of human preimplantation embryos and embryonic stem cells.
2013,
Pubmed