|
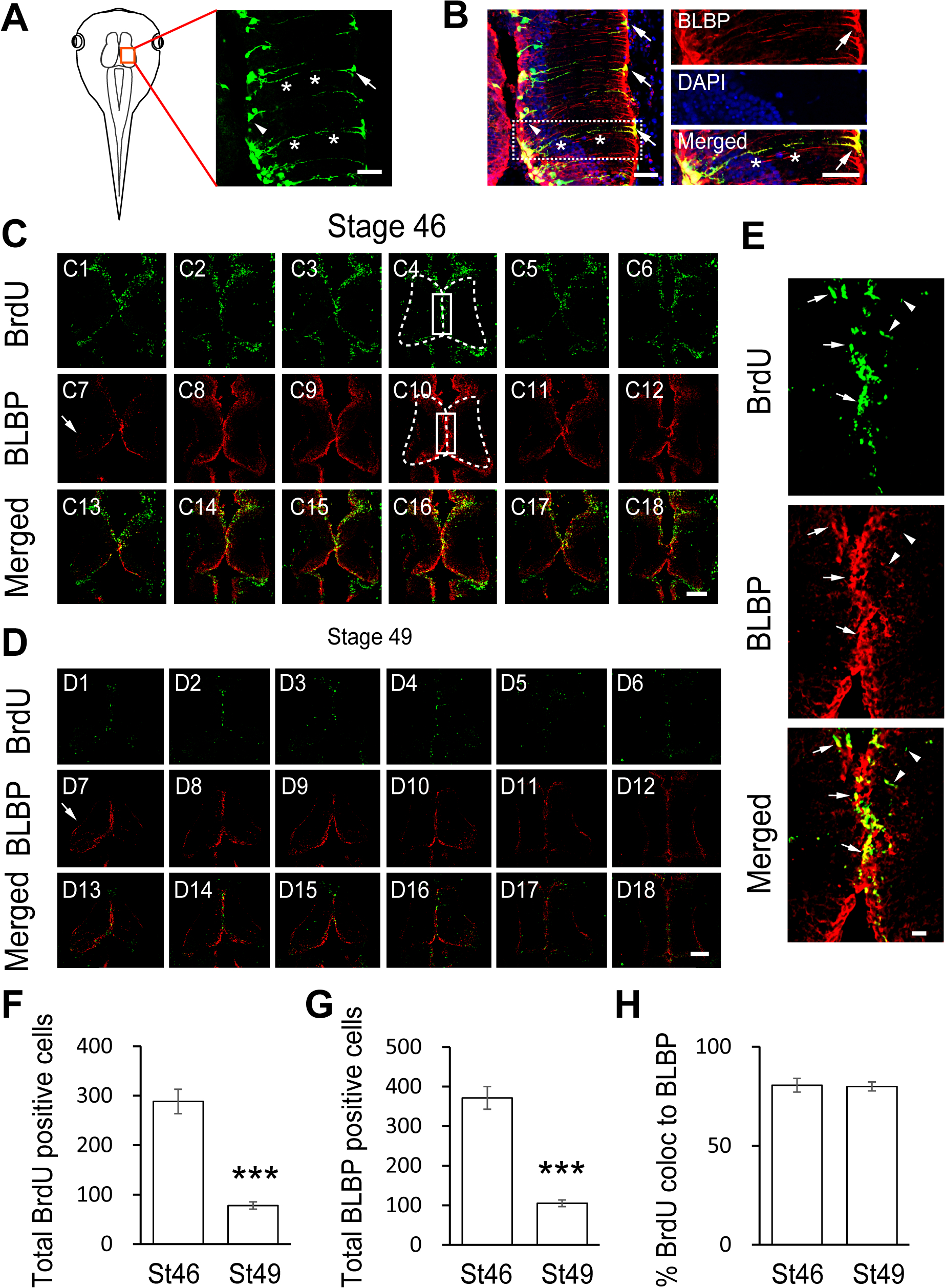
Fig 1. Developmental regulation of BLBP-positive radial glia and BrdU-positive proliferative cells in the Xenopus tectum.
(A). A cartoon showing the tectum at stage 47. The right lobe of the brain was transfected with CMV::eGFP using method of unilateral brain electroporation. The eGFP-expressing cells within the tectum show a characteristic radial glial cell morphology with triangular cell bodies (arrow head), long processes (asterisk) and large end feet (arrow). Scale: 50 μm. (B). The majority of eGFP-expressing cells in the optic tectum are also BLBP-positive. Right panel: a higher magnification image of the right tectum, Scale: 50 μm. (C-D). Xenopus laevis were incubated with BrdU for 2 hours and co-labeled with anti-BrdU and anti-BLBP antibodies at stage 46 (C) and stage 49 (D), respectively. Six representative sections were shown for stage 46 (C1-C6: BrdU staining; C7-C12: BLBP staining and C13-C18: BrdU and BLBP merged) and stage 49 (D1-D6: BrdU staining; D7-D12: BLBP staining and D13-D18: BrdU and BLBP merged), respectively. Arrows indicate the end feet of RGs. Data represent the average cumulative cell counts for 8 sections per brain (Note: remaining figures show one representative section per condition). The shape of the tectal brain was outlined with a dotted line. The counting area was outlined with a white square (C4 and C10). (E). The zoom in images from the square area (C4, C10 and C16) was shown. Arrows indicate cells co-labeled with BrdU (green) and BLBP (red). Scale: 100 μm. (F-G). Quantification of BrdU- and BLBP-positive cells in whole-mount tecta showed decreases in the numbers of BrdU- and BLBP-labeling cells at stage 49 compared to stage 46 (BrdU: St 46, 288.3 ± 24.7, N = 3, St 49, 78.0 ± 7.4, N = 5; BLBP: St 46, 371.3 ± 28.4, N = 3, St 49, 105.2 ± 8.2, N = 5; ***p<0.001). (H). The majority of BrdU-labeling cells are colocalized to BLBP-positive cells at stage 46 and 49 (St 46: 80.6% ± 3.5%, N = 3, St 49: 80% ± 2.3%, N = 5, p = 0.72). |
|
Fig 2. Developmental changes in HDAC1 and colocalization with BLBP in the Xenopus tectum.
(A). Representative immunofluorescent images showing HDAC1 staining in cells of the developing tectum at stages 35 (A1–A4), 42 (A5–A8) and 48 (A9–A12), respectively. Scale: 50 μm. Zoomed in images are demarked by red lines and are shown to the right of each original figure (A4, A8, A12). Scale: 5 μm. Arrow heads indicate cell nuclei stained for DAPI alone, whereas arrows indicate nuclei that also contain HDAC1. (B). Representative immunofluorescent images showing colocalization of HDAC1 and BLBP staining at stages 42 (B1–B4, zoom in: B5–B8), and 48 (B9–B12, zoom in: B13–B16), respectively. Arrow heads indicate the processes of BLBP-stained RGs. Arrows indicate BLBP-staining RGs contain HDAC1. Scale: 50 μm (zoom in: 10 μm).
doi:10.1371/journal.pone.0120118.g002 |
|
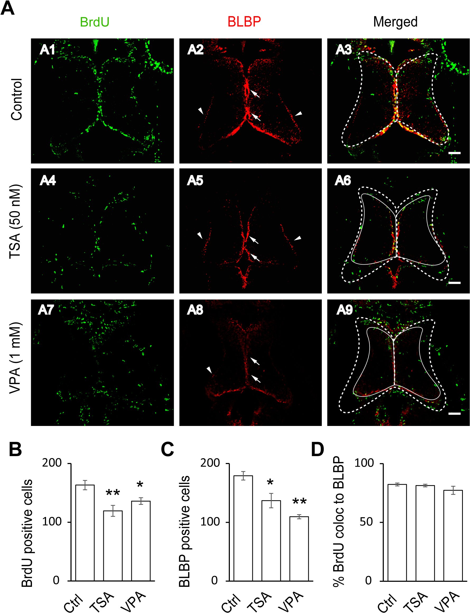
Fig 3. HDAC inhibitors block the proliferative rate of radial glia cells.
(A). Representative co-staining images showing the BrdU- and BLBP-positive cells in control (A1–A3), TSA-treated (50 nM, A4–A6) and VPA-treated (1 mM, A7–A9) tecta. The BLBP-positive cell bodies reside along the midline of the ventricular layer of the tectum (arrows) with endfeet on the edge of neuropil (arrow heads). The control tectum was outlined with a white dotted line (A3), which was put on TSA- (A6) or VPA-treated (A9) tectum. The TSA- (A6) or VPA-treated (A9) tectum was outlined with a solid line, which is smaller than control tectum (A3). Scale: 50 μm. (B-C) Quantification data showing that the number of BrdU- and BLBP-positive cells were significantly decreased in TSA- or VPA-treated tecta compared to the control. (BrdU: Ctrl, 163.2 ± 7.9, N = 5, TSA, 119.4 ± 9.3, N = 5, VPA, 136.0 ± 5.7, N = 3; BLBP: Ctrl, 179.2 ± 7.2, N = 5, TSA, 137.0 ± 12.2, N = 5, VPA, 109.7 ± 3.5, N = 3; *p<0.05, **p<0.01). (D). Most of BrdU-labeling cells are colocalized to BLBP-positive cells (Control: 82.3% ± 1.2%, N = 5, TSA: 81.4% ± 1.1%, N = 3, VPA: 77.3% ± 3.4%, N = 3).
doi:10.1371/journal.pone.0120118.g003 |
|
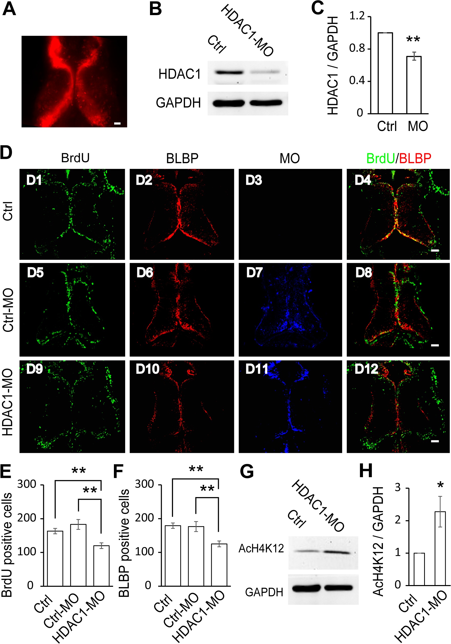
Fig 4. HDAC1 knockdown decreases cell proliferation in the optic tectum.
(A). Representative fluorescence image showing the optic tectum transfected with HDAC1-MO tagged with lissamine in vivo. (B). Western blot analysis of homogenates from control and HDAC1-MO transfected brains using an anti-HDAC1 antibody. (C). Quantification revealed that HDAC1 expression was significantly decreased in the HDAC1-MO transfected tectum compared to controls. Data is represented as an intensity ratio of HDAC1 to GAPDH normalized to the control value. Two-tailed T-test, N = 3, **p<0.01. (D). Representative immunofluorescence images of BrdU- and BLBP-labeled cells in control (D1-D4), Ctrl-MO (D5-D8), and HDAC1-MO (D9-D12) transfected brains in stage 48 tadpoles. Scale: 50 μm. (E-F). Summary data showing that HDAC1-MO transfection significantly decreased the number of BrdU- (E) and BLBP-labeled cells (F). There was no significant change in BrdU- or BLBP-labeled tectal cells electroporated with Ctrl-MO (E, F). (BrdU: Ctrl, 163.2 ± 7.9, N = 5, Ctrl-MO, 183.0 ± 14.6, N = 4, HDAC1-MO, 120.0 ± 8.5, N = 5; BLBP: Ctrl, 179.2 ± 7.2, N = 5, Ctrl-MO, 176.5 ± 11.5, N = 4, HDAC1-MO, 125.2 ± 8.4, N = 5; **p<0.01). (G). Acetylation levels of histone H4 at lysine 12 (AcH4K12) were measured by Western blot of total optic tectal extracts. Representative bands for control and HDAC1-MO transfected tadpoles. (H). Summary data showing that acetylation of H4K12 in HDAC1-MO animals is significantly increased compared to control tadpoles. N = 3, Two-tailed T-test, *p<0.05.
doi:10.1371/journal.pone.0120118.g004 |
|
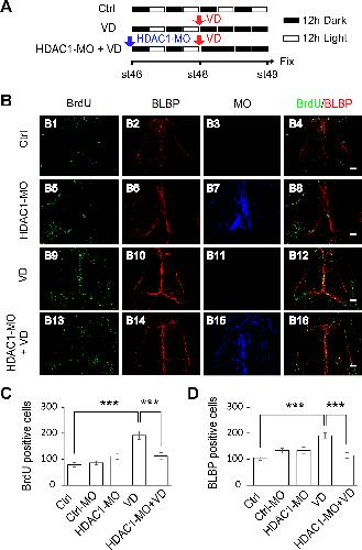
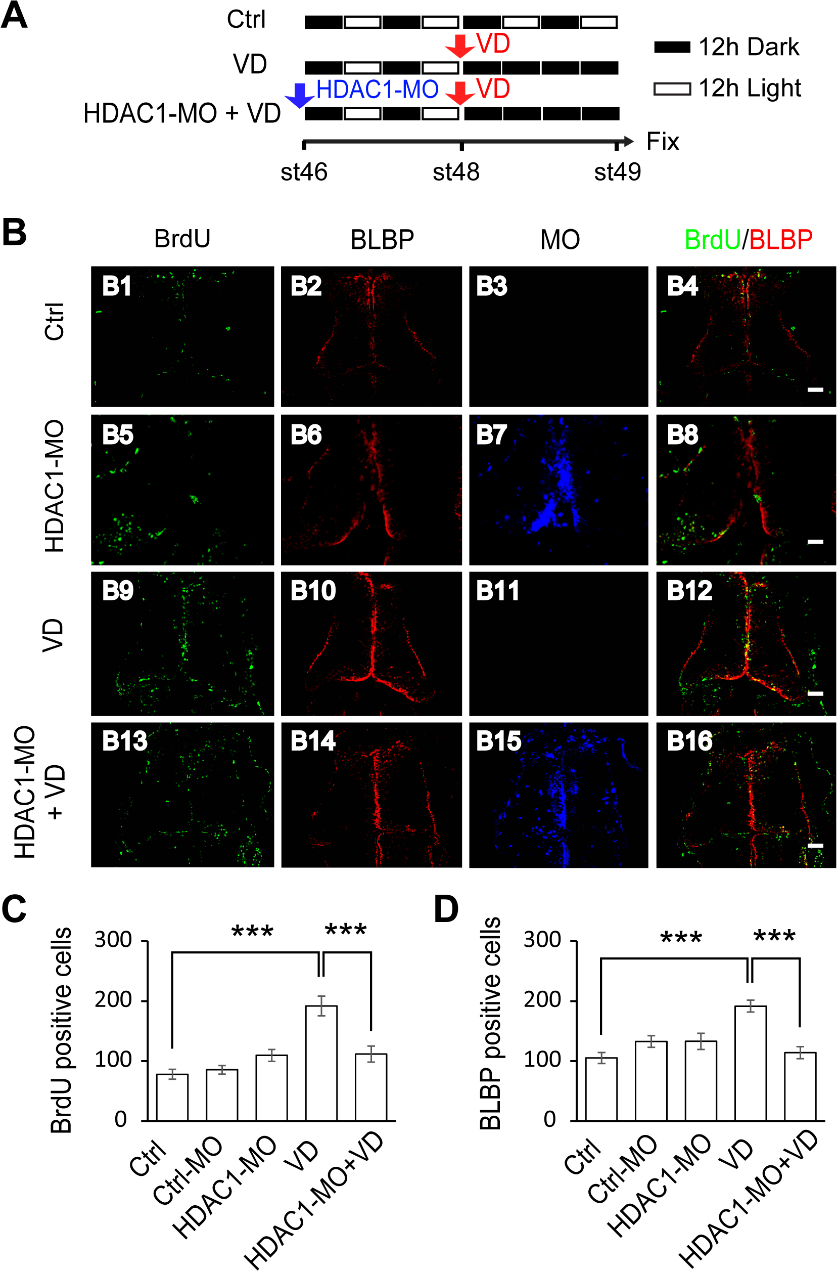
Fig 5. Visual deprivation rescues the decrease in proliferative cells by HDAC1 knockdown.
(A). A cartoon showing that stage 46 tadpoles were placed in a 12h/12h dark light incubator for control, or put into a dark box after 48 hours for VD, or electroporated with HDAC1-MO and placed in a dark box after 48 hours for HDAC1-MO+VD. Tadpoles were incubated with BrdU for immunostaining at stage 49. (B) Fluorescent images showing representative BrdU- and BLBP-labeled cells in control (B1-B4), HDAC1-MO (B5-B8), VD (B9-B12) and HDAC1-MO+VD (B13-B16) tadpoles. Scale: 50 μm. (C-D). Quantification data revealed that visual deprivation increases the number of BrdU- (C) and BLBP-labeled cells (D) and HDAC1-MO knockdown blocked VD-induced increase of proliferative cells. (BrdU: Ctrl, 78.0 ± 8.3, N = 5, Ctrl-MO, 85.4 ± 7.1, N = 5, HDAC1-MO, 109.5 ± 9.8, N = 6, VD, 191.8 ± 16.4, N = 4, HDAC1-MO+VD, 111.6 ± 13.5, N = 5; BLBP: Ctrl, 105.2 ± 9.2, N = 5, Ctrl-MO, 132.6 ± 9.7, N = 5, HDAC1-MO, 133.0 ± 13.5, N = 6, VD, 191.7 ± 9.9, N = 4, HDAC1-MO+VD, 114.0 ± 10.1, N = 5; ***p<0.001).
doi:10.1371/journal.pone.0120118.g005 |
|
S1 Fig. TSA (25 nM) treatment does not show significant change of BrdU-positive cells.
(A, B). Representative staining images showing the BrdU-positive cells in control (A1–A8) and TSA-treated (25 nM, B1–B8) tectum. (C) Quantification data showing that the number of BrdU-positive cells were not significantly changed in TSA-treated tectum compared to the control. p = 0.11, Scale: 50 μm.
doi:10.1371/journal.pone.0120118.s001 |
|
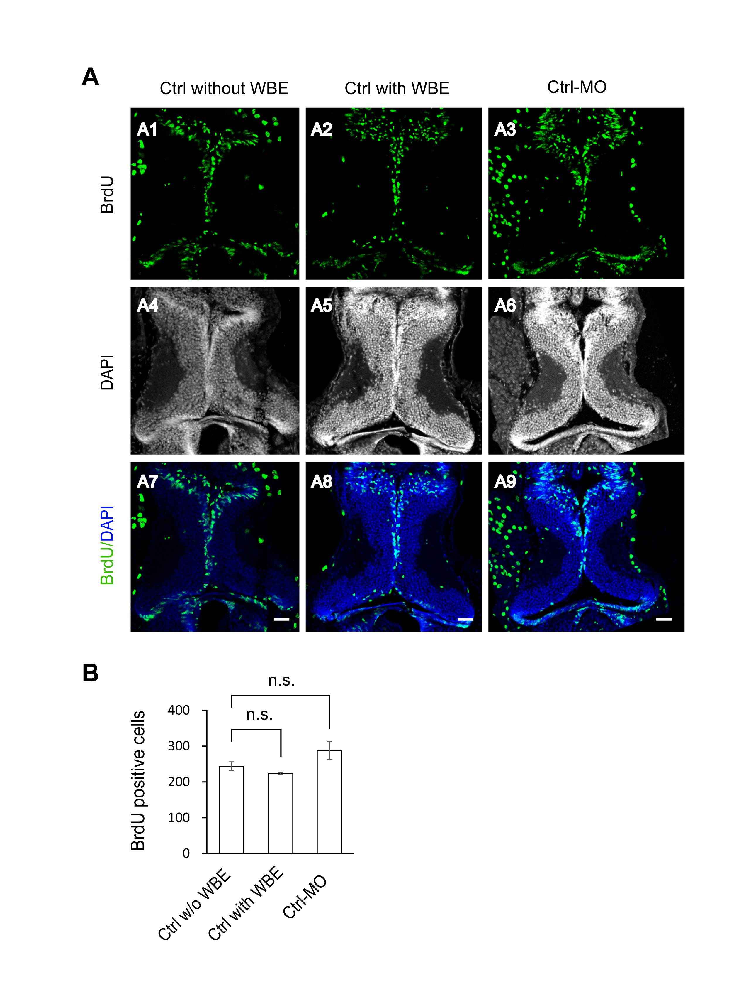
S2 Fig. There is no significant effect of whole brain electroporation or Ctrl-MO transfection on the cell proliferation.
(A). Fluorescent images showing representative BrdU-labeled proliferative cells in a control tectum without whole brain electroporation (WBE) (A1, A4 and A7), with WBE only (A2, A5 and A8) and with Ctrl-MO transfection (A3, A6 and A9). Scale: 50 μm. (B). Quantification data revealed that electroporation only or Ctrl-MO transfection did not change the proliferative rate in stage 48 tadpoles. p>0.05.
doi:10.1371/journal.pone.0120118.s002 |
|
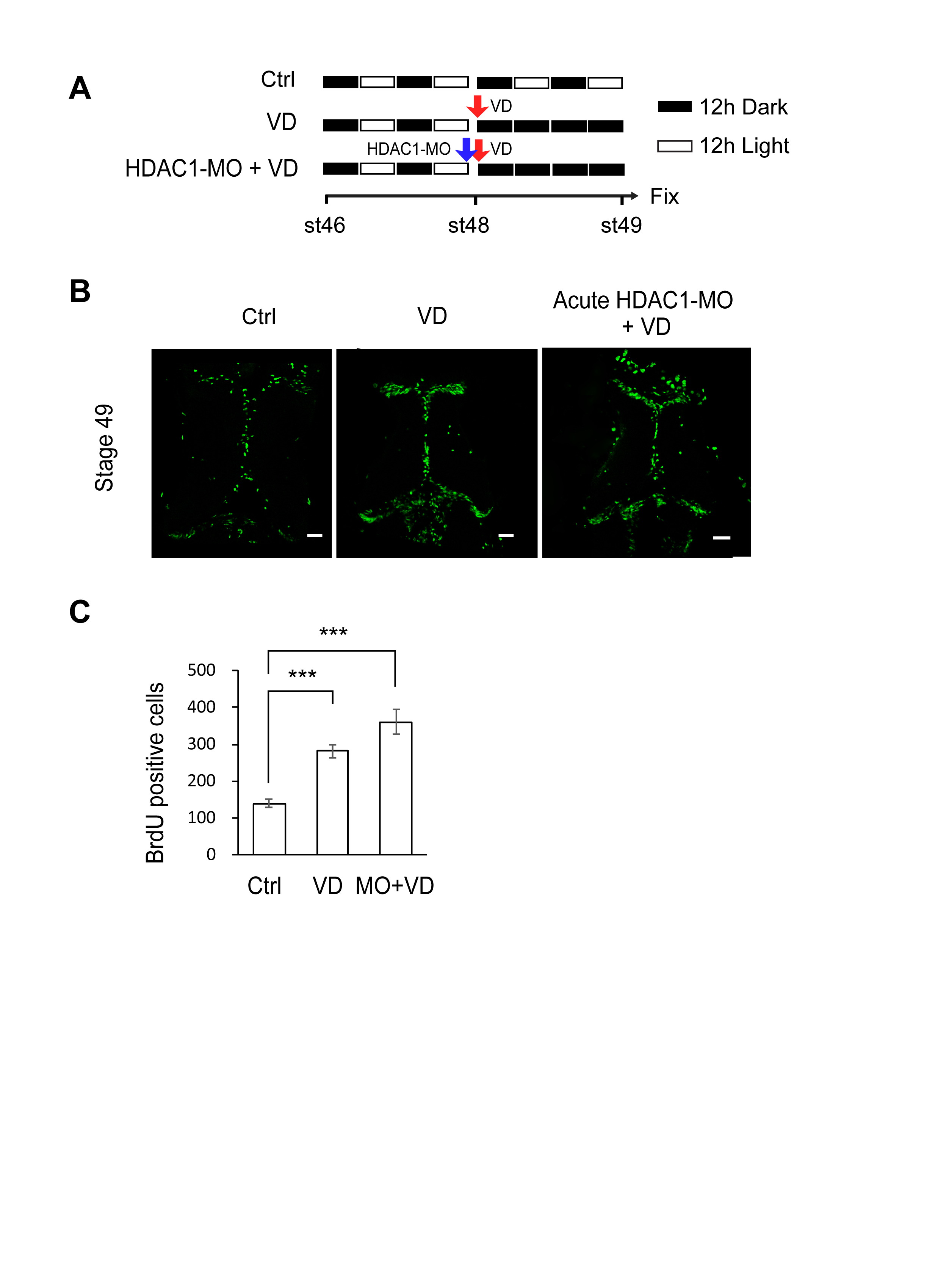
S3 Fig. Acute HDAC1 knockdown does not block visual deprivation induced increase of proliferative cells.
(A). A cartoon showing that stage 46 tadpoles were placed in a 12h/12h dark/light incubator for 96 hrs (Ctrl), or put into a dark box for 48 hrs after 2 days of dark/light cycle (VD), or electroporated with HDAC1-MO and immediately placed in a dark box for 48 hrs after 2 days of dark/light cycle (acute HDAC1-MO+VD). Tadpoles were incubated with BrdU for immunostaining at stage 49. (B) Fluorescent images showing representative BrdU-labeled cells in control (left panel), VD (middle panel) and acute HDAC1-MO+VD (right panel) tadpoles. Scale: 50 μm. (C). Quantification data showed that visual deprivation increases the number of BrdU-labeled cells but acute HDAC1-MO transfection and VD does not change the total number of proliferative cells compared to VD-exposed tadpoles. N = 4, 6, 5, for Ctrl, VD and HDAC1-MO+VD, respectively, ***p<0.001.
doi:10.1371/journal.pone.0120118.s003 |