Click here to close
Hello! We notice that you are using Internet Explorer, which is not supported by Xenbase and may cause the site to display incorrectly.
We suggest using a current version of Chrome,
FireFox, or Safari.
Dev Biol
2015 Jun 01;4021:61-71. doi: 10.1016/j.ydbio.2015.02.024.
Show Gene links
Show Anatomy links
Klhl31 attenuates β-catenin dependent Wnt signaling and regulates embryo myogenesis.
Abou-Elhamd A, Alrefaei AF, Mok GF, Garcia-Morales C, Abu-Elmagd M, Wheeler GN, Münsterberg AE.
???displayArticle.abstract??? Klhl31 is a member of the Kelch-like family in vertebrates, which are characterized by an amino-terminal broad complex tram-track, bric-a-brac/poxvirus and zinc finger (BTB/POZ) domain, carboxy-terminal Kelch repeats and a central linker region (Back domain). In developing somitesKlhl31 is highly expressed in the myotome downstream of myogenic regulators (MRF), and it remains expressed in differentiated skeletal muscle. In vivo gain- and loss-of-function approaches in chick embryos reveal a role of Klhl31 in skeletal myogenesis. Targeted mis-expression of Klhl31 led to a reduced size of dermomyotome and myotome as indicated by detection of relevant myogenic markers, Pax3, Myf5, myogenin and myosin heavy chain (MF20). The knock-down of Klhl31 in developing somites, using antisense morpholinos (MO), led to an expansion of Pax3, Myf5, MyoD and myogenin expression domains and an increase in the number of mitotic cells in the dermomyotome and myotome. The mechanism underlying this phenotype was examined using complementary approaches, which show that Klhl31 interferes with β-catenin dependent Wnt signaling. Klhl31 reduced the Wnt-mediated activation of a luciferase reporter in cultured cells. Furthermore, Klhl31 attenuated secondary axis formation in Xenopus embryos in response to Wnt1 or β-catenin. Klhl31 mis-expression in the developing neural tube affected its dorso-ventral patterning and led to reduced dermomyotome and myotome size. Co-transfection of a Wnt3a expression vector with Klhl31 in somites or in the neural tube rescued the phenotype and restored the size of dermomyotome and myotome. Thus, Klhl31 is a novel modulator of canonical Wnt signaling, important for vertebrate myogenesis. We propose that Klhl31 acts in the myotome to support cell cycle withdrawal and differentiation.
Fig. 1. Klhl31 misexpression in somites leads to decrease in size of dermomyotome and myotome. pCAβ-Klhl31-GFP was electroporated into HH14 epithelial somites, the electroporated side is indicated with an asterisk (*). Contralateral somites serve as internal control. After 24 h embryos were fixed, sectioned and immunostained for Pax3 (A) and MF20 (B) as indicated, nuclei were stained with DAPI (blue). ImageJ was used to measure dermomyotome and myotome size. The area positive for Pax3 staining was decreased by 35% and MF20 staining was decreased by 36%. Neural tube, nt; notochord, nc; dermomyotome, dm; and myotome, my.
Fig. 2. Morpholino-mediated knock-down of Klhl31 results in formation of a thickened myotome. Control morpholino (AâD), translation start site morpholino Klhl31 MO (EâH) or a splice morpholino (IâL) was electroporated into somites, the electroporated side is indicated with an asterisk (*). Contralateral somites serve as internal control. After 48 h embryos were subjected to in situ hybridization with Pax3, MyoD, Myf5 or myogenin (purple), as indicated. MOs were detected using anti-FITC antibody coupled to alkaline phosphatase (red). Some Fast red signal is lost after sectioning procedure. A thickened dermomyotome and myotome are evident after Klhl31 knock-down. Area of expression is presented below each panel. Neural tube, nt; notochord, nc; dermomyotome, dm; and myotome, my.
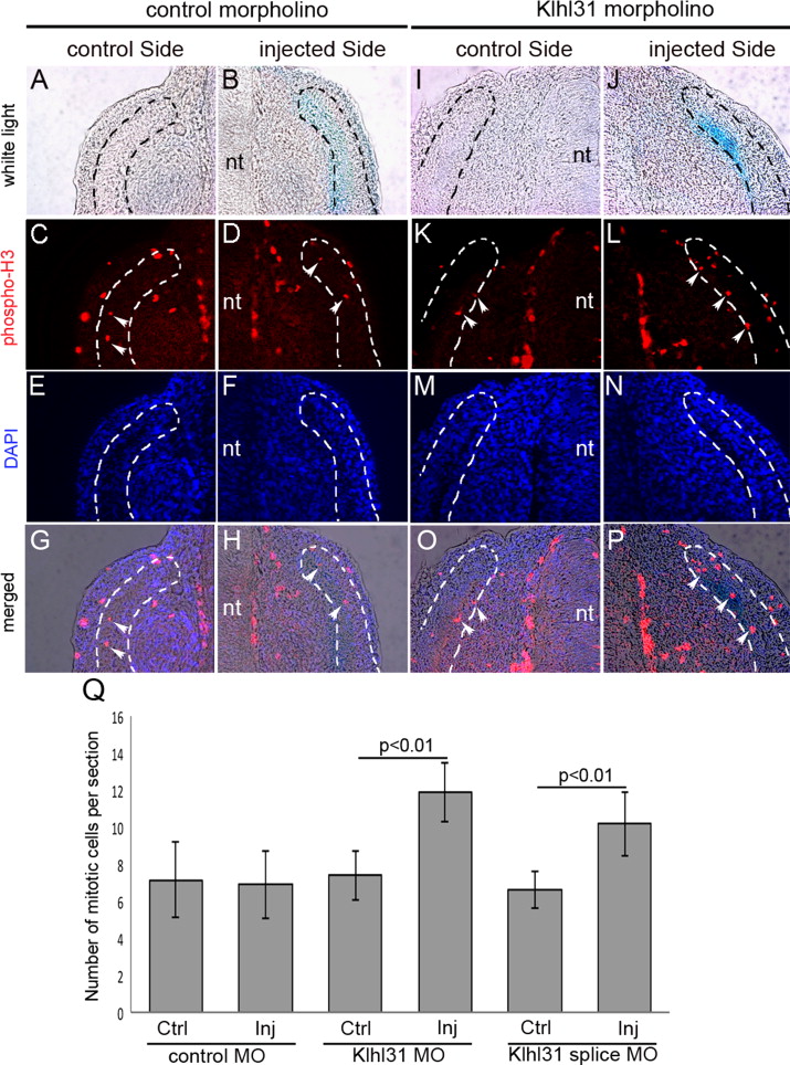
Fig. 3. Klhl31 knock-down in somites results in an increased number of mitotic cells in the dermomyotome and myotome. Morpholinos (MOs) were electroporated into somites, and detected using anti-FITC alkaline phosphatase coupled antibody and BCIP (turquoise) on cryosections (A, B, I, J). Immunolabeling for phosphor-histone H3 reveals mitotic cells in the dermomyotome and myotome, indicated by white arrowheads (C, D, K, L), DAPI staining shows all nuclei (E, F, M, N), overlay is shown in (G, H, O, P). Dotted line indicates outline of dermomyotome and myotome. (Q) Quantification of phosphor-histone H3 positive cells in different conditions, as indicated, knock-down of Klhl31 using MOs led to an increased number of cells in mitosis (P<0.01). Neural tube, nt.
Fig. 4. Klhl31 interferes with β-catenin dependent Wnt signaling. (A, B) HEK293 cells were transfected with Super8Topflash (T) or Super8Fopflash control vector (C), together with either Wnt3a (A) or β-catenin (B) or control vector. pCAβ vector alone or pCAβ vector expressing Klhl31 was co-transfected as indicated. Luciferase activity was measured, counts were normalized to Renilla and relative values are plotted (P<0.01). (C) Examples of tadpoles with normal axis development, or with partial (pad) or complete axis duplication (cad) induced by activation of canonical Wnt signaling in ventral blastomeres. (D) Percentage of embryos with normal axis, partial or complete axis duplication, after injection of Wnt1 RNA into ventral blastomeres with increasing amounts of Klhl31 (D). (E) Percentage of embryos with normal axis, partial or complete axis duplication, after injection of β-catenin RNA into ventral blastomeres with increasing amounts of Klhl31 as indicated. Klhl31 proteins attenuated the effect of Wnt1 or β-catenin and greater proportions of normal embryos or embryos with partial axis duplication were observed. Numbers of embryos injected are shown in Supplementary Table 1.
Fig. 5. Misexpression of Klhl31 in the neural also leads to decrease in size of dermomyotome and myotome. pCAβ-Klhl31-IRES-GFP (green) was electroporated into the dorsal neural tube of HH14 embryos, the electroporated side is indicated with an asterisk (*). After 24 h embryos were fixed, sectioned and immunostained for Pax3 (A) and MF20 (B) as indicated, nuclei were stained with DAPI (blue). Area of expression is presented below each panel. Neural tube, nt; notochord, nc; dermomyotome, dm; and myotome, my.
Fig. 6. Co-expression of Wnt3a with Klhl31 in neural tube and somites rescues the phenotype and restores dermomyotome and myotome size. pCAβ-Klhl31-IRES-GFP was co-electroporated with pCIG-mWnt3a-IRES-GFP into the neural tube (A, B) and somites (C, D) of HH14 embryos, the electroporated side is indicated with an asterisk (*). The non-transfected neural tube half and contralateral somites serve as internal control. After 24 h embryos were fixed, sectioned and immunostained for Pax3 (A, C) and MF20 (B, D) as indicated in red, nuclei were stained with DAPI (blue). Area of expression is presented below each panel. (E) The proposed role of Klhl31 after myogenic activation is the attenuation of the response to Wnt/β-catenin signaling in myogenic cells. Neural tube, nt; notochord, nc; dermomyotome, dm; and myotome, my.