Click here to close
Hello! We notice that you are using Internet Explorer, which is not supported by Xenbase and may cause the site to display incorrectly.
We suggest using a current version of Chrome,
FireFox, or Safari.
???displayArticle.abstract???
Myasthenia gravis (MG), the most common autoimmune disease of neuromuscular junction (NMJ), is heterogeneous in terms of pathophysiology, which is determined by the pathogenic antigen of autoantibodies targeting to synaptic proteins at the NMJs. Currently, patients suspected with MG are routinely screened for the presence of autoantibodies against acetylcholine receptor (AChR) or muscle-specific kinase (MuSK) using a cell-based assay (CBA) that involves the expression of target synaptic membrane protein in heterologous cell lines. However, some autoantibodies may only show reactivity for binding to densely clustered AChR in the physiological conformation, while AChR clustering is known to involve signaling events orchestrated by over a dozen of postsynaptic proteins. To improve the existing serological diagnosis of MG, this study explored the possibility of using the well-established Xenopus primary culture system as a novel CBA for MG. Here, by examining the pathogenic effects of four MG human plasma samples, we found that the samples from both seropositive and seronegative MG patients effectively induced the disassembly of aneural AChR clusters in cultured Xenopus muscle cells, as well as the nerve-induced AChR clusters in the nerve-muscle co-cultures. Importantly, the disassembly of AChR clusters was spatio-temporally correlated to the disappearance of actin depolymerizing factor (ADF)/cofilin, an actin regulator involved in AChR trafficking and clustering. Taken together, this study develops a reliable CBA using Xenopus primary cultures for screening the pathogenicity of human MG plasma samples, and providing a platform for investigating the pathogenic mechanisms underlying the endocytic trafficking and degradation of AChRs at NMJs in MG patients.
Fig. 1. Pathogenic effects of human MG patient plasma on the disassembly of aneural AChR clusters. (A) Representative images showing the effects of 4 different plasma samples from SPMG or SNMG patients on the maintenance of aneural AChR clusters in cultured Xenopus muscle cells. Normal human serum, NHS, was used as a negative control. The presence of aneural AChRs was observed in control and NHS-treated muscle cells, but not in the cells after a 4-h treatment of either SPMG or SNMG plasma samples. The periphery of muscle cells was identified in the phase contrast images and was outlined with white dotted lines in the fluorescence images for clarity. Insets showed the magnified view (3Ã) of the aneural AChR clusters in control and NHS-treated cells. Asterisks represent the non-specific auto-fluorescence signals caused by yolk granules inside the cells. (B) Quantification showing the percentage of cultured muscle cells with AChR clusters in response to human MG patient plasma. The presence of aneural AChR clusters in cultured muscle cells was scored after the 4-h treatment of SPMG or SNMG patient plasma. The respective percentage values were normalized with the untreated control. Data are represented as mean±SEM. âp<0.05, ââp<0.01, t test. N=250 muscle cells from 5 independent experiments in each condition.
Fig. 2. Time-lapse imaging on the disassembly of aneural AChR clusters induced by MG patient plasma. (A) and (B) A series of time-lapse fluorescence images showing the effects of the SPMG patient plasma on the maintenance of AChR clusters in cultured Xenopus muscle cells. The same AChR clusters were followed over a period of 40 h in the absence (A) or presence (B) of the SPMG patient plasma. To clearly depict the change in fluorescence intensity of AChR, 8-bit pseudo-colored images were showed in the bottom panels for each condition.
Fig. 3. Pathogenic effects of human MG patient plasma on the disassembly of nerve-induced AChR clusters. (A) Representative images showing the effects of 4 different plasma samples from SPMG or SNMG patients on the maintenance of synaptic AChR clusters in Xenopus nerveâmuscle co-cultures. NHS was used as a negative control. The presence of synaptic AChR clusters (arrows) was detected by Rh-BTX labeling at nerveâmuscle contacts in control and NHS-treated co-cultures, but not in the co-cultures after a 4-h treatment of either SPMG or SNMG plasma samples (arrowheads). Asterisks represent the non-specific auto-fluorescence signals caused by yolk granules inside the cells. (B) Quantification showing the percentage of nerveâmuscle contacts with AChR clusters in response to human MG patient plasma. The presence of synaptic AChR clusters in cultured muscle cells was scored after the 4-h treatment of SPMG or SNMG patient plasma. The respective percentage values were normalized with the untreated control. Data are represented as mean±SEM. âp<0.05, ââp<0.01, t test. N=142 (control), 30 (patient 1), 42 (patient 2), 74 (patient 3), 32 (patient 4), and 53 (NHS) from 6 independent experiments.
Fig. 4. Time-lapse imaging on the disassembly of nerve-induced AChR clusters by MG patient plasma. (A) and (B) Representative sets of time-lapse images showing the effects of the SPMG patient plasma on the maintenance of synaptic AChR clusters in Xenopus nerveâmuscle co-cultures. The same AChR clusters at nerveâmuscle contacts were followed over a period of 48 h in the absence (A) or presence (B) of the SPMG plasma. The nerve-induced synaptic AChR clusters remained stable throughout the entire imaging period in the control co-culture (A, arrows), while a gradual disappearance of the nerve-induced AChR clusters was observed in the SPMG plasma-treated co-culture (B, arrows changed to arrowheads). To better depict the change in fluorescence intensity of AChR clusters, 8-bit pseudo-colored images were shown in the bottom panels for each condition.
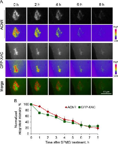
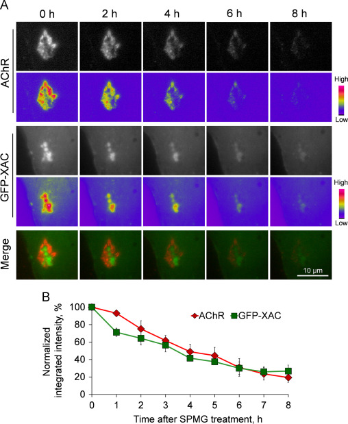
Fig. 5. Spatio-temporal correlation between AChR cluster disassembly and ADF/cofilin localization. (A) A representative series of time-lapse images showing the correlation between the disassembly of aneural AChR clusters and ADF/cofilin localization induced by the SPMG plasma treatment in Xenopus muscle cultures. To clearly depict the change in fluorescence intensity of AChR and GFPâXAC, 8-bit pseudo-colored images were showed in the bottom panels for each marker. The spatial correlation between AChR (red) and GFPâXAC (green) was shown in the merged color images in the bottom row. (B) Quantitative analysis showing the temporal change in the integrated intensity of AChR and GFPâXAC fluorescence signals in response to the SPMG plasma treatment. The respective intensities were normalized with their integrated intensity values at 0 h. N=3. Data are represented as mean±SEM.