|
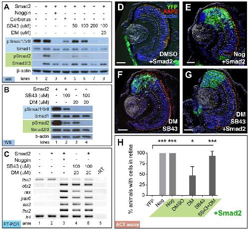
Fig. 1. Repression of canonical and/or non-canonical BMP signaling fails to replicate the retina-inducing efficiency of Noggin.
(A) Schematic of the canonical and non-canonical BMP pathways and the downstream signaling molecules, Smad1/5/8 and p38 MAPK, respectively. Small molecule inhibitors dorsomorphin (DM) and SB203580 (SB20) were used to specifically inhibit canonical and non-canonical signaling, respectively. (B) Diagram of experimental design for animal cap transplant (ACT) assay. YFP RNA with and without experimental (exp'tal) RNA was injected into both cells of a two-cell stage embryo. The animal cap was removed from the blastula (stage 9) and cultured until sibling embryos formed a neural plate (stage 15). Part of the animal cap was then transplanted into the eye field of a host embryo, which was grown until the eye differentiated (stages 41 to 43). Cryostat sections were analyzed for the presence of YFP+ transplanted cells. (CâG) Analysis of canonical signaling pathway. (C) Western blots were used to detect pSmad1/5/8, Smad1, and β-actin in stage 15 animal caps treated with DM. Treatment with 20 and 30â
µM of DM is sufficient to suppress pSmad1/5/8 as efficiently as Noggin (Nog). (DâF) Representative images of transplanted cells in the retina. Treating animal caps with 30â
µM of DM drives retinal specification in only 75% of embryos. Scale bars, 50 µm. Dashed lines lie on outer and inner plexiform layers, separating the three retinal layers. (G) The number of animals with transplanted cells in the eye were identified by scoring cryostat sections stained for YFP (green), rod photoreceptor marker, XAP2 (red), and DAPI (blue). Quantification of retinal integration efficiency, depicted as % of animals with YFP+ donor cells in the retina or brain. YFP, nâ=â44, Nog, nâ=â90; 10â
µM DM, nâ=â46; 20â
µM DM, nâ=â154; 30â
µM DM, nâ=â73. (HâK) Analysis of non-canonical BMP pathway. (H) Western blot analysis of animal caps treated with SB203580 (SB20). As expected, activity of p38 (P-p38) is inhibited in caps treated with Noggin and SB20. (I) Canonical signaling through pSmad1/5/8 is not affected by SB20 treatment. (J) SB20 treatment fails to induce the expression of neural genes, ncam, nog, and otx2, compared to DNA histone H4 (h4) loading control; Nâ=â3. (K) Animal caps treated with 1â
µM SB20 fail to incorporate into host retina, but a few animals have transplanted cells in the brain (nâ=â53). Treatment with 1â
µM SB20 and 20â
µM DM, compared to 20â
µM DM alone, produces the same percentage of host animals with transplanted cells in the retina, while there is a slight increase the number of animals with donor cells in the brain (nâ=â97). Western blots, WB; reverse transcription-PCR, RT-PCR; animal cap transplant assay, ACT assay. Error bars â=â ±s.e.m.; *p<0.05; **p<0.01; ***p<0.001; ns, not significant. |
|
Fig. 2. Noggin inhibits Smad1/5/8 and Smad2 phosphorylation in a concentration-dependent manner.
(A) Western blot of animal caps isolated from embryos injected with specified amount of Noggin RNA with and without 50â
pg Smad2 RNA. Smad1, Smad2, and β-actin served as loading controls. (B) Densitometric analysis of western blots shows that higher concentrations of Noggin inhibit pSmad1/5/8 and pSmad2 (Nâ=â3). (C) Noggin inhibits BMP and Activin pathway-specific gene transcription. Noggin-treated caps can inhibit the epithelia marker, xk81, and mesoderm marker, xbra, as determined through RT-PCR. Conversely, DM affects BMP, not Activin, pathway gene transcripts since it can only affect xk81 expression; Nâ=â3. Error bars â=â ±s.e.m.; *p<0.05. |
|
Fig. 3. Activin signaling plays a role in retinal specification.
(AâD) Whole mount in situ hybridization for BMP (A,B) and Activin (C,D) type II receptors in stage 15 embryos show expression in the eye field (yellow), outlined with the dashed lines. (A) and (C) show the front view, while (B) and (D) show a side view. (E) Expression of truncated BMP (tBRII, 500â
pg) or Activin (δXAR1, 1â
ng) receptors individually suppress pSmad1/5/8, but signaling is repressed further with expression of both tBRII+δXAR1. (F) pSmad2 is also repressed with the expression of both tBRII and δXAR1. (GâK) Using the ACT assay, the tBRII+δXAR1-expressing cells end up in the retina more frequently than either the tBR or δXAR1-expressing pluripotent cells. Scale bar, 50 µm. Dashed lines lie on outer and inner plexiform layers. (K) ACT results quantified and statistics determined using a student's t-test, Nâ=â2. Error bars â=â±s.e.m.; *p<0.05. Green, YFP; blue, DAPI staining. Dorsal âDâ, ventral âVâ, posterior âPâ, anterior âAâ. |
|
Fig. 4. Injection of Smad1-AVA (S1-AVA) and Smad2-P445H (S2-P445H) act additively to cause expansion of eye field.
Whole mount in situ hybridization for the eye field marker, rax (AâE) conducted on stage 15 embryos unilaterally injected with 125â
pg of S1-AVA RNA, 3â
ng of S2-P445H and 100â
pg of β-gal. Area of rax expression was calculated by measuring the region within the dashed yellow lines on each side of the midline (white dotted line) as shown. Graph shows the ratio of the area of the injected side to the uninjected side. Red β-gal stain indicates injected side. Scale bar, 500â
µm. Error bars â=â ±s.e.m.; **p<0.01; ***p<0.001. |
|
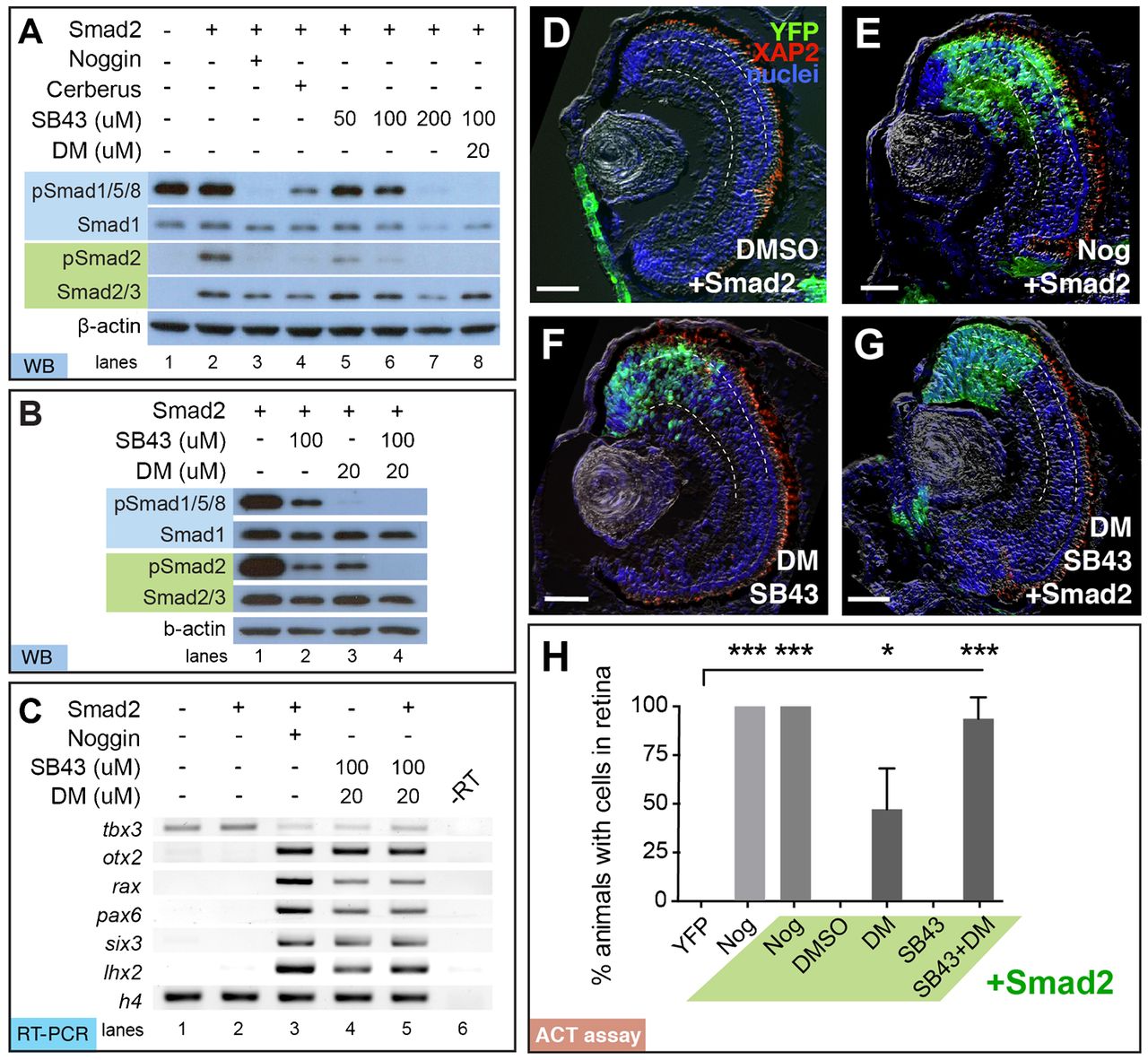
Fig. 5. Dual inhibition of Smad1/5/8 and Smad2 activity with chemical inhibitors DM and SB43 is sufficient to drive retinal formation.
Embryos were injected with Smad2 (50â
pg), Noggin (20â
pg), or Cerberus (1.6â
ng) RNA and then treated with 50, 100, or 200â
µM of SB43 and/or 20â
µM DM. (A,B) Treatment with 100â
µM SB43 + 20â
µM DM (SB43+DM) mimics Noggin's ability to suppress pSmad1/5/8 and pSmad2, as determined by western blot. (B) Suppression of both pSmad1/5/8 and pSmad2 is only complete with treatment of both SB43+DM. Smad1, Smad2, and β-actin served as loading controls. (C) RT-PCR analysis of animal caps shows that Noggin or SB43+DM±Smad2 induces expression of rax, pax6, six3, and otx2, while repressing tbx3. Histone H4 (h4) was used as a loading control. (DâH) DM+SB43±Smad2 treatment mimics the retinal integration efficiency of Noggin. (D) Smad2-injected cells treated with DMSO remain in the skin, while (E) Nog+Smad2 injected cells form retina in all animals. (F) SB43+DM treatment alone and (G) with Smad2 direct pluripotent cells to the retina. Scale bar, 50 µm. Dashed lines lie on outer and inner plexiform layers. (H) Quantification of ACT assay results shows the synergistic effect of adding DM and SB43 to generate retina (Nâ=â3). Green, YFP; red, rod photoreceptor marker, XAP2; blue, DAPI staining. Error bars â=â ±s.e.m.; **p<0.01; ***p<0.001 |
|
Fig. 6. DM and SB43 treatment results in eye field expansion.
(AâE) In situ hybridization for the eye field marker, rax, in embryos treated with DMSO (A), DM (B,C) or DM+SB43 (D,E) from stage 9â15. Eye field expansion was determined by measuring the area of rax expression (dashed yellow line) normalized to the area of the dorsal face of the embryo (dashed white line), as shown in the graph. Error bars â=â ±s.e.m.; ***p<0.001. Dotted line on graph separates single treatment from dual treatment. Scale bar, 500â
µm; nâ=ânumber of embryos. |
|
Fig. 7. Follistatin is less efficient than Cerberus or Noggin at specifying retina.
(AâC) YFP+ donor cells expressing Noggin, Cerberus, and Follistatin all contribute to the retina. However, Noggin- and Cerberus-treated cells formed retina in all animals while cells expressing Follistatin had a significantly lower retinal integration efficiency (D). On retinal sections, dashed white lines lie on outer and inner plexiform layers. Green, YFP donor cells; red, rod photoreceptor marker XAP2; blue, DAPI staining. YFP, 500â
pg, nâ=â29; Nog, 20â
pg, nâ=â65; Cerberus, 1.6â
ng, nâ=â77; Follistatin, 1200â
pg, nâ=â53; Nâ=â3. Scale bars, 50â
µm. Error bars â=â ±s.e.m.; ***p<0.001. Dashed red line on the graph marks Noggin/Cerberus treatment, highlighting the difference from Follistatin treatment. |
|
Fig. 8. Model of the intracellular pathways altered by Noggin to specify retinal progenitors.
DM and SB43 inhibit activation of Smads by BMP and Activin receptors, respectively. In both pathways, gene transcription fails to drive epithelial or mesoderm specifying genes, which allows primitive ectoderm to take on a retinal progenitor cell fate. |