XB-ART-50202
Dev Biol
2015 May 15;4012:249-63. doi: 10.1016/j.ydbio.2015.01.028.
Show Gene links
Show Anatomy links
The dynamics of plus end polarization and microtubule assembly during Xenopus cortical rotation.
Olson DJ, Oh D, Houston DW.
???displayArticle.abstract???
The self-organization of dorsally-directed microtubules during cortical rotation in the Xenopus egg is essential for dorsal axis formation. The mechanisms controlling this process have been problematic to analyze, owing to difficulties in visualizing microtubules in living egg. Also, the order of events occurring at the onset of cortical rotation have not been satisfactorily visualized in vivo and have been inferred from staged fixed samples. To address these issues, we have characterized the dynamics of total microtubule and plus end behavior continuously throughout cortical rotation, as well as in oocytes and unfertilized eggs. Here, we show that the nascent microtubule network forms in the cortex but associates with the deep cytoplasm at the start of rotation. Importantly, plus ends remain cortical and become increasingly more numerous and active prior to rotation, with dorsal polarization occurring rapidly after the onset of rotation. Additionally, we show that vegetally localized Trim36 is required to attenuate dynamic plus end growth, suggesting that vegetal factors are needed to locally coordinate growth in the cortex.
???displayArticle.pubmedLink??? 25753733
???displayArticle.pmcLink??? PMC4424176
???displayArticle.link??? Dev Biol
???displayArticle.grants??? [+]
R01 GM083999 NIGMS NIH HHS
Species referenced: Xenopus
Genes referenced: mapre3 trim36
???attribute.lit??? ???displayArticles.show???
|
|
Fig. 1. Reduced cortical microtubule stability and plus end growth during the oocyte-to-egg transition. (AâD) Representative images of oocytes injected with emtb-3xgfp (500 pg; vegetal views). (A) Control untreated oocyte. (B) Oocyte treated with nocodozole (+noc, 3.3 nM) for six hours, or (C) overnight. (D) Oocyte treated with progesterone (+pg, 2 µM) overnight to induce oocyte maturation. (E-H) Oocytes or (I-L) eggs (progesterone-treated oocytes) injected with emtb-mCherry (500 pg) and eb3-gfp (500 pg) mRNAs. (H, L) Individual frames from time-lapse movies of co-injected oocytes and eggs demonstrating EB3-GFP dynamics ( Video S1 and Video S2). To facilitate visualization, frames 1â5 and 7â11 of each movie were averaged, merged and pseudo colored green and magenta respectively, representing 20 s of MT plus end growth. Dark structures are pigment granules. Scale bars represent 7.5 µm (AâD) and 5 µm (IâL). |
|
|
Fig. 2. Plus ends exhibit oscillatory behavior in the cortex of the unactivated egg. (A) Mean plus end growth lifetime. (B) number of plus end oscillations in oocytes and eggs. Error bars represent standard deviations around the mean; âââ=p-value<1.0E-9 (t-test). N=40 in (A), N=10 in (BâDâ²). (CâCâ², DâDâ²) Representative kymographs of EB3-GFP comets in oocytes and eggs. The arrow in (C) indicates an example of the initiation of rearward oscillation. |
|
|
Fig. 3. Time lapse imaging of microtubule assembly and plus end orientation during cortical rotation in activated eggs. (A) Representative time-lapse imaging of a prick-activated egg injected with emtb-gfp mRNA (500 pg), or (B) with eb3-gfp mRNA (500 pg). Panels in (A) and (B) show selected frames at 50 s intervals from Video S3 and Video S4, respectively. Elapsed time from prick activation is shown at the top of each frame (in min:sec). Arrows indicate the frame of onset and approximate direction of relative movement of the yolk mass. Scale bars=10 μm. |
|
|
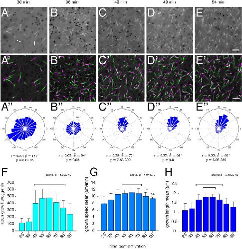
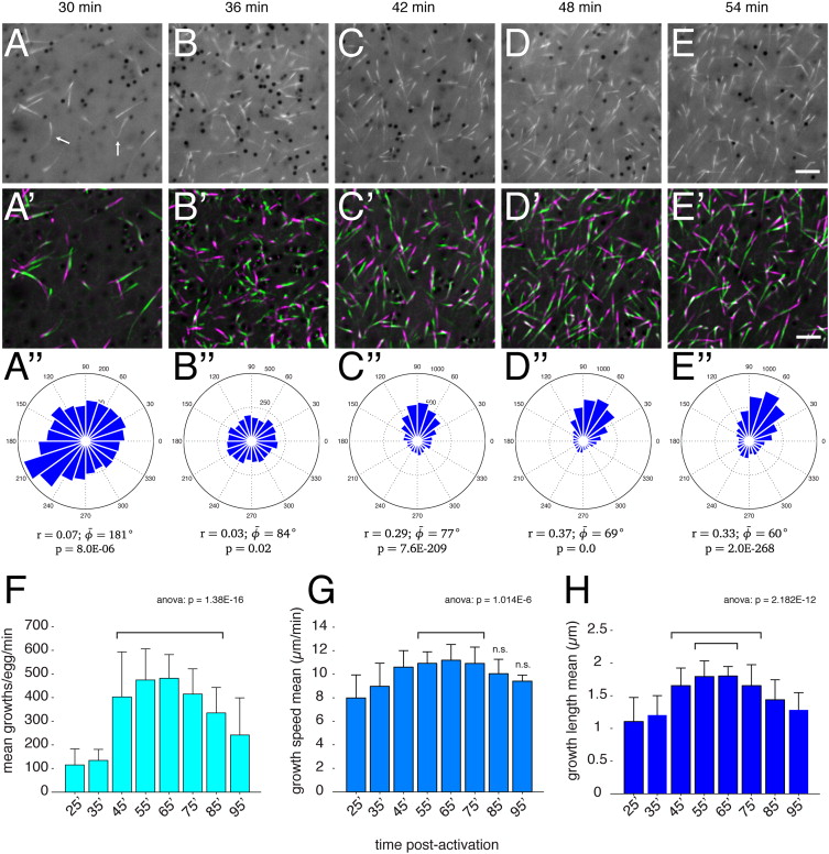
Fig. 4. Changes in microtubule plus end dynamics during cortical rotation in activated eggs. (AâE) Individual frames from time-lapse movies of a representative EB3-GFP-expressing prick-activated egg and the indicated times; (A׳-E׳) Frames 1â5 and 7â11 of each movie were averaged, merged and pseudo colored green and magenta respectively, representing 20 s of MT plus end growth. Arrows in (A) indicate curved and kinked plus end comets. (Aâ² and Eâ²) Angle histogram plots showing the directionality of individual MT plus end tracks. Plots show number of tracks per bin for each two-minute time-lapse movie. Circular statistics for each dataset are shown below the plot, indicating mean resultant vector length (r, where 0â¤râ¤1; 1= concentration at mean angle), mean angle (ÏÌ , phi_bar) and p-value of the Rayleigh test for circular uniformity. Please note differing scales on the plots. (F-H) Graphs showing mean plus end growth numbers (F), speed (G) and length (H) at the indicated time points; N=21 prick-activated eggs (seven experiments, three eggs per experiment). The p-values from one-way ANOVA are indicated at the top; brackets indicate groups not statistically different from each other but differing from all surrounding groups (excluding n.s.) in post-hoc multiple comparison tests (using Tukey׳s HSD criterion; n.s.=not significantly different from any group). Scale bar=5 µm. |
|
|
Fig. 5. Microtubule plus end orientation occurs subsequent to the onset of cortical rotation. (A-B) Average r values for MT plus ends (A) and the yolk mass (B); N=21 prick-activated eggs. The dark bar in each box indicates the median r value per group, lower and upper edges of the colored boxes indicate 25th and 75th percentiles respectively, whiskers represent maximum and minimum adjacent values (excluding outliers (+)). The dashed line demarcates the estimated r value at which directionality becomes strongly concentrated (0.3, determined in panel (C)). (C) Scatterplot of mean resultant vector length against the 95% confidence interval (CI). The arrow indicates the value of r where the CI reaches a consistent minimum. (D) Correlation plots of r value against other dynamic parameters. The first panel shows the histogram of mean resultant vector length data, the remaining panels show scatterplots of other variables paired with r. The pink lines indicate the least-squares reference lines; correlation coefficients are shown in each graph panel. n.s. indicates which panels have non-significant p-values for the correlation. |
|
|
Fig. 6. Time lapse imaging of microtubule assembly and plus end orientation during cortical rotation in fertilized eggs. (A) Representative time-lapse imaging of a zygote obtained by the host-transfer procedure, previously injected as an oocyte with emtb-gfp mRNA (500 pg) and eb3-gfp mRNA (500 pg). Panels in (A) show selected frames at 80 s intervals from Supplementary Video 6 (30 min time-lapse, frame rate=2 s). Elapsed time from in vitro fertilization is shown at the top of each frame (in min:sec). The arrow indicates the frame of onset and approximate direction of relative movement of the yolk mass. Scale bar represents 5 μm. (B) Angle histogram plots showing the directionality of individual MT plus end tracks at selected times. Note differing scales. (C) Plots of the strength of directionally of MT plus ends (blue) and yolk pigment granules (red) during the onset of cortical rotation. Data points represent mean resultant vector length obtained from circular statistical analysis of one-minute windows. Brackets indicate standard deviation. (D-F) Plots of selected MT plus end growth parameters. N=four host-transferred eggs, derived from oocytes from two females. |
|
|
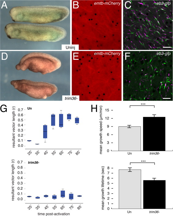
Fig. 7. Disordered microtubule assembly and plus end orientation in trim36-depleted embryos. (A, D) Representative control uninjected (Uninj) and trim36-depleted (trim36-) tailbud stage embryos (stage 28) obtained from host-transfer experiments. Anterior to left, dorsal to top. (B, E) Individual frames from time-lapse movies of eb3-gfp+emtb-mCherry-expressing eggs, showing EMTB-labeled microtubules ~45 min post-activation. (C, F) Averaged, merged and pseudo colored frames of EB3-labeled microtubule plus ends. Frames 1â5 are shown in green; frames 7â11 are in magenta. ( Video S7 and Video S8). (G) Average r values for MT plus ends in uninjected control (upper panel) and trim36-depleted (lower panel) eggs. The dark bar in each box indicates the median r value per group, lower and upper edges of the colored boxes indicate 25th and 75th percentiles respectively, whiskers represent maximum and minimum adjacent values. (H) Graphs showing mean plus end growth speed (upper panel) and lifetime (lower panel) in control and trim36-depleted eggs (~45 min post-fertilization). Error bars indicate standard deviation; âââ=p<1.0E-4 (t-test). N=9 prick-activated eggs per group (donor oocytes from three different females). Scale bar=5 µm (applies to B, C, E, F). |
|
|
Fig. 8. Model for dorsal microtubule orientation during the initiation of cortical rotation. Microtubules are depolymerized immediately after fertilization (not shown) and begin to polymerize in the cortex by 30 min post-fertilization (~30 min). Growing plus ends (green arrows) generate trailing stable microtubules (red). In a more animal position, astral microtubules have assembled around the sperm pronucleus and these may extend vegetally and stimulate or contribute to the growth in the cortex (omitted for clarity in other panels). By 35 min post-fertilization (~35 min), the numbers of growing plus ends begins to increase and a dense cortical microtubule network is formed. Around this time, the yolk increases in firmness and the viscosity in the subcortical cytoplasm decreases, creating a fluid shear zone that allows relative movement between the two regions of the egg. This is represented in the model as a thickening in the vegetal region although this likely happens throughout the egg. As this occurs, the microtubule network associates with the deeper yolk mass (subduction; represented by lighter shading) and moves with that structure during cortical rotation. There is no obvious bias in plus end orientation at this time. At 40 min post-fertilization (~40 min), cortical rotation is apparent (dotted arrow indicates relative movement) and plus ends become directionally oriented at this time. We suggest that new growth is oriented because plus ends remain primarily cortical whereas the stabilized body of the microtubule is dragged in the opposite direction by its association with the yolk mass (asterisk). Shear induced shortening of misaligned microtubules may also occur at this time. As plus end growths increase in number, new trailing microtubules would then associate with the moving yolk mass or become aligned by shear and pull the plus ends into alignment (~45 min). The upper images depict sagittal sections of eggs, with the animal pole toward the top and presumptive dorsal to the right. The lower panels represent en face views of the vegetal cortex. |
References [+] :
Applegate,
plusTipTracker: Quantitative image analysis software for the measurement of microtubule dynamics.
2011, Pubmed
Applegate, plusTipTracker: Quantitative image analysis software for the measurement of microtubule dynamics. 2011, Pubmed
Chan, The maternally localized RNA fatvg is required for cortical rotation and germ cell formation. 2007, Pubmed , Xenbase
Charbonneau, Early Events in Anuran Amphibian Fertilization: An Ultrastructural Study of Changes Occurring in the Course of Monospermic Fertilization and Artificial Activation: (anuran/egg cortex/exocytosis/fertilization/microvilli). 1983, Pubmed
Clarke, Cytokeratin intermediate filament organisation and dynamics in the vegetal cortex of living Xenopus laevis oocytes and eggs. 2003, Pubmed , Xenbase
Cuykendall, Vegetally localized Xenopus trim36 regulates cortical rotation and dorsal axis formation. 2009, Pubmed , Xenbase
Elinson, Changes in levels of polymeric tubulin associated with activation and dorsoventral polarization of the frog egg. 1985, Pubmed , Xenbase
Gard, Microtubule assembly in cytoplasmic extracts of Xenopus oocytes and eggs. 1987, Pubmed , Xenbase
Ge, Hecate/Grip2a acts to reorganize the cytoskeleton in the symmetry-breaking event of embryonic axis induction. 2014, Pubmed , Xenbase
Gerhart, Cortical rotation of the Xenopus egg: consequences for the anteroposterior pattern of embryonic dorsal development. 1989, Pubmed , Xenbase
Govindan, Characterization of a microtubule assembly inhibitor from Xenopus oocytes. 2000, Pubmed , Xenbase
Hebard, The ultrastructure of the cortical cytoplasm in the unfertilized egg and first cleavage zygote of Xenopus laevis. 1967, Pubmed , Xenbase
Houliston, Patterns of microtubule polymerization relating to cortical rotation in Xenopus laevis eggs. 1991, Pubmed , Xenbase
Houston, Cortical rotation and messenger RNA localization in Xenopus axis formation. 2012, Pubmed , Xenbase
Jessus, Levels of microtubules during the meiotic maturation of the Xenopus oocyte. 1987, Pubmed , Xenbase
Jesuthasan, Dynamic microtubules and specification of the zebrafish embryonic axis. 1997, Pubmed
Klymkowsky, Polar asymmetry in the organization of the cortical cytokeratin system of Xenopus laevis oocytes and embryos. 1987, Pubmed , Xenbase
Larabell, Confocal microscopy analysis of living Xenopus eggs and the mechanism of cortical rotation. 1996, Pubmed , Xenbase
Ligon, The microtubule plus-end proteins EB1 and dynactin have differential effects on microtubule polymerization. 2003, Pubmed
Lu, Identification and mechanism of regulation of the zebrafish dorsal determinant. 2011, Pubmed
Mandato, Actomyosin transports microtubules and microtubules control actomyosin recruitment during Xenopus oocyte wound healing. 2003, Pubmed , Xenbase
Marrari, Local inhibition of cortical rotation in Xenopus eggs by an anti-KRP antibody. 2000, Pubmed , Xenbase
Marrari, Complementary roles for dynein and kinesins in the Xenopus egg cortical rotation. 2004, Pubmed , Xenbase
Marrari, Analysis of microtubule movement on isolated Xenopus egg cortices provides evidence that the cortical rotation involves dynein as well as Kinesin Related Proteins and is regulated by local microtubule polymerisation. 2003, Pubmed , Xenbase
Matov, Analysis of microtubule dynamic instability using a plus-end growth marker. 2010, Pubmed
Mayr, The human kinesin Kif18A is a motile microtubule depolymerase essential for chromosome congression. 2007, Pubmed
Mei, Maternal Dead-End1 is required for vegetal cortical microtubule assembly during Xenopus axis specification. 2013, Pubmed , Xenbase
Meroni, TRIM/RBCC, a novel class of 'single protein RING finger' E3 ubiquitin ligases. 2005, Pubmed
Miller, Regulation of cytokinesis by Rho GTPase flux. 2009, Pubmed , Xenbase
Mitchison, Dynamic instability of microtubule growth. , Pubmed
Nojima, Syntabulin, a motor protein linker, controls dorsal determination. 2010, Pubmed
Olson, Maternal mRNA knock-down studies: antisense experiments using the host-transfer technique in Xenopus laevis and Xenopus tropicalis. 2012, Pubmed , Xenbase
Pierre, CLIP-170 links endocytic vesicles to microtubules. 1992, Pubmed
Robb, A kinesin-like protein is required for germ plasm aggregation in Xenopus. 1996, Pubmed , Xenbase
Schroeder, Organization and regulation of cortical microtubules during the first cell cycle of Xenopus eggs. 1992, Pubmed , Xenbase
Sharp, Functional analysis of the microtubule-interacting transcriptome. 2011, Pubmed , Xenbase
Strähle, Ultraviolet irradiation impairs epiboly in zebrafish embryos: evidence for a microtubule-dependent mechanism of epiboly. 1993, Pubmed
Tran, Dynamic microtubules at the vegetal cortex predict the embryonic axis in zebrafish. 2012, Pubmed
van der Vaart, SLAIN2 links microtubule plus end-tracking proteins and controls microtubule growth in interphase. 2011, Pubmed
Weaver, Move it or lose it: axis specification in Xenopus. 2004, Pubmed , Xenbase
