XB-ART-50201
PLoS Genet
2015 Mar 10;113:e1005018. doi: 10.1371/journal.pgen.1005018.
Show Gene links
Show Anatomy links
The ribosome biogenesis factor Nol11 is required for optimal rDNA transcription and craniofacial development in Xenopus.
Griffin JN, Sondalle SB, Del Viso F, Baserga SJ, Khokha MK.
???displayArticle.abstract???
The production of ribosomes is ubiquitous and fundamental to life. As such, it is surprising that defects in ribosome biogenesis underlie a growing number of symptomatically distinct inherited disorders, collectively called ribosomopathies. We previously determined that the nucleolar protein, NOL11, is essential for optimal pre-rRNA transcription and processing in human tissue culture cells. However, the role of NOL11 in the development of a multicellular organism remains unknown. Here, we reveal a critical function for NOL11 in vertebrate ribosome biogenesis and craniofacial development. Nol11 is strongly expressed in the developing cranial neural crest (CNC) of both amphibians and mammals, and knockdown of Xenopus nol11 results in impaired pre-rRNA transcription and processing, increased apoptosis, and abnormal development of the craniofacial cartilages. Inhibition of p53 rescues this skeletal phenotype, but not the underlying ribosome biogenesis defect, demonstrating an evolutionarily conserved control mechanism through which ribosome-impaired craniofacial cells are removed. Excessive activation of this mechanism impairs craniofacial development. Together, our findings reveal a novel requirement for Nol11 in craniofacial development, present the first frog model of a ribosomopathy, and provide further insight into the clinically important relationship between specific ribosome biogenesis proteins and craniofacial cell survival.
???displayArticle.pubmedLink??? 25756904
???displayArticle.pmcLink??? PMC4354908
???displayArticle.link??? PLoS Genet
???displayArticle.grants??? [+]
1R01DE018824 NIDCR NIH HHS, 1R01DE018825 NIDCR NIH HHS, T32GM07205 NIGMS NIH HHS , R01GM52581 NIGMS NIH HHS , R01 HD081379 NICHD NIH HHS , T32 GM007205 NIGMS NIH HHS , T32HD007149 NICHD NIH HHS , R01 DE018824 NIDCR NIH HHS, T32 HD007149 NICHD NIH HHS , R01 GM052581 NIGMS NIH HHS , R01 DE018825 NIDCR NIH HHS
Species referenced: Xenopus
Genes referenced: ap2a1 dlx5 dtl gsc hoxb3 krt12.4 myod1 nkx2-5 nol11 not pax2 pitx2 rgn rrad slc5a1 snai2 sox3 sox9 tfap2a tp53 twist1
???displayArticle.morpholinos??? nol11 MO1
???attribute.lit??? ???displayArticles.show???
|
|
Fig 1. Expression of nol11 during vertebrate development. A) Wild type nol11 expression pattern during Xenopus tropicalis development. Note the strong expression in developing neural folds (NF) and the presumptive CNC at stages 16 and 22 (lateral [left] and dorsal [right] views presented). Expression is strongly associated with the migrating and differentiating CNC at subsequent stages, and is also detected in the region of the ventral blood islands (BI) and isthmus (Is) at stage 28. BA, branchial arch; Ht, heart; Lv, liver region; Op, optic placode. B) and C) Anterior transverse dissections showing expression of nol11 in neural folds and premigratory CNC of stage 14 and 16 embryos respectively. Plane of dissection is represented by the red dotted line marked c in A. D) Horizontal dissection (shown as dotted red line marked d in A) of nol11 expression in the branchial arches of stage 28 Xenopus embryos. E) nol11 expression in E8.5, E9.5 and E10.5 wild type mouse embryos. At E8.5 expression is strongly detected in the neural folds. Transcripts are associated with CNC positive regions at both E9.5 and E10.5. BA2, 2nd branchial arch; FNP, frontonasal prominence; Ht, heart; mdBA1, mandibular BA1; mxBA1, maxillary BA1; Op, optic placode; Ot, otic placode; T, trigeminal region. doi:10.1371/journal.pgen.1005018.g001 |
|
|
Fig 2. The nol11 craniofacial phenotype. A) Gross morphology and cartilage staining of UC, nol11 whole embryo, nol11 one-sided knockdowns and CMO one-sided knockdown embryos. Note the reduced cartilage size and abnormal morphology in nol11 morphants (red arrowheads) while CMO injected embryos are unaffected. B) Craniofacial cartilage size is significantly reduced in nol11 but not CMO morphants. C) Co-injection of human NOL11 RNA can rescue the cartilage phenotype in approximately 75% of treated embryos. Cartilage staining of an RNA rescued embryo; nol11 MO was injected at the one cell stage and human NOL11 RNA was injected into one cell at the two cell stage. Green arrowheads highlight rescued side. doi:10.1371/journal.pgen.1005018.g002 |
|
|
Fig 3. Knockdown of nol11 disrupts cranial neural crest development. At stages 14 and 24 neural and CNC development appears normal in one side treated embryos, as assayed by expression of key marker genes including sox3, cytokeratin, twist and slug. By stage 28 however, reductions are apparent in the expression of numerous CNC genes. The branchial arches are also smaller on the MO treated side at stage 28. Graph displays number of embryos exhibiting abnormal gene expression in control and nol11 morphant embryos. doi:10.1371/journal.pgen.1005018.g003 |
|
|
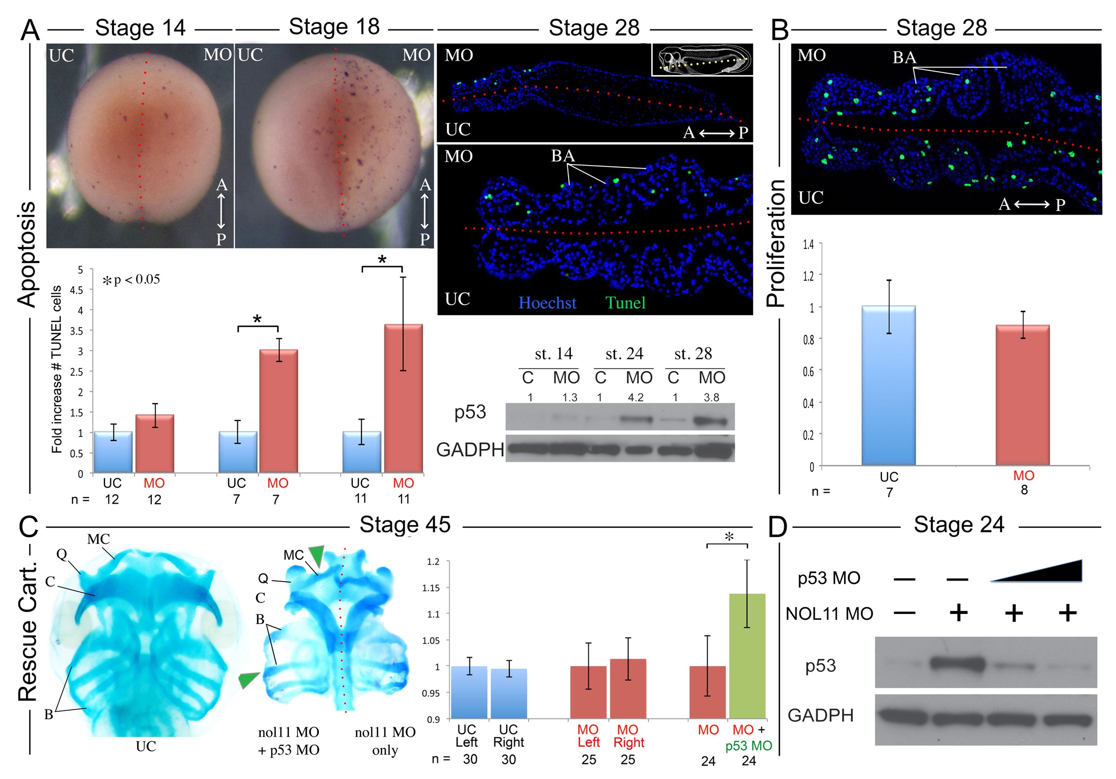
Fig 4. Increased apoptosis underlies the nol11 cartilage defects. A) nol11 knockdown results in a progressive increase in apoptosis. At stage 14 no significant difference was observed in rates of TUNEL staining between knockdown and control halves of the embryo. At stages 18 and 28 increased apoptosis was evident on the treated side of whole mount and sectioned paraffin embedded embryos. Note that this increased apoptosis occurs primarily within the craniofacial ectomesenchyme. The graph represents the relative quantification of apoptosis rates at stages 14, 18 and 28. This stage specific increase in apoptosis was confirmed by a similar increase in p53 protein levels in 1 cell injected embryos as assayed by western blot (lower right panel). Dotted red lines mark the embryonic midline. B) No significant change in proliferation rates was noted following nol11 knockdown. C) Inhibition of apoptosis by p53 MO results in a partial rescue of cartilage size and morphology. Each pair of columns in the graph compares cartilage size measured in bilateral halves of embryos. The blue pair reveals no significant difference in cartilage measurements in the left vs right side of the UC embryonic head. In the second pair (red), cartilage size is seen to be comparable on either side of the nol11 morphant head. The final pair illustrates that cartilage size is significantly improved on the side of nol11 morphants rescued with p53 MO (green) relative to the side that received nol11 MO only (red). D) Western blot demonstrating that the p53 MO efficiently reduces p53 protein levels in nol11 morphants. doi:10.1371/journal.pgen.1005018.g004 |
|
|
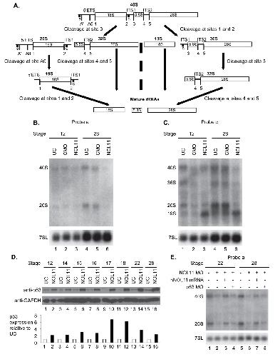
Fig 5. Nol11 depletion impairs rDNA transcription and pre-rRNA processing in X. tropicalis. A) Scheme of pre-rRNA processing pathways in X tropicalis. The pre-rRNA is transcribed by RNAPI as a 40S polycistronic precursor. Several cleavages are required to separate the mature rRNAs. The locations of oligonucleotide probes used for northern blots are indicated by lettered lines (a, c) and the cleavage sites indicated. This scheme was adapted from [71â75]. B) Morpholino (MO) depletion of Nol11 impairs pre-rRNA transcription at stage 28. The northern blot was hybridized with probe a (Fig. 5A) and with a probe to the 7SL RNA as a loading control (lower panel). Bands were quantified and analysed by RAMP ([60]; S6A,B Fig) C) Morpholino (MO) depletion of Nol11 impairs pre-rRNA transcription and processing. The northern blot was hybridized with probe c (Fig. 5A) and with a probe to the 7SL RNA as a loading control (lower panel). Bands were quantified and analysed by RAMP ([60]; S6C,D, E, F Fig). D) Depletion of Nol11 leads to increased p53 levels. The expression of p53 from control and nol11 depleted embryos was analysed by western blot with anti-p53 antibodies. GAPDH levels were used as a loading control. Values for p53 expression normalized to GAPDH are represented in the bar graph. E) MO-resistant human NOL11 (hNOL11) mRNA but not p53 depletion rescues pre-rRNA levels. Embryos injected as shown by + andâin the figure at stages 22 and 28. The pre-rRNAs were visualized with probe a on a northern blot; hybridization to the 7SL RNA was used as a loading control. doi:10.1371/journal.pgen.1005018.g005 |
|
|
S1 Fig. nol11 in vertebrate development. A) Whole mount in situ hybridization of digoxigenin labelled Nol11 probe in E9.5 and E10.5 mouse embryos (E10.5 sample shown has been hemisected). BA, branchial arch; FNP, frontonasal prominence; Ht, heart; mdBA1, mandibular BA1; mxBA1, maxillary BA1; Op, optic placode; Ot, otic placode. B) Gross morphology of stage 45 nol11 morphants. Gut morphology is abnormal in morphants, while organ situs appears largely normal relative to wild type controls. Heart (red), gall bladder (green) and gut (yellow) are pseudocoloured in lower right panels. C) Left sided expression nkx2.5 is reduced or absent in the splenic anlage of a subset of nol11 morphants (compare red arrowheads). D) Example of the normal sided pitx2 expression present in nol11 knocked down embryos. E) Kidney development appears largely intact in nol11 MO treated side compared to control side. F) Quantification of number of embryos displaying the described phenotypes. doi:10.1371/journal.pgen.1005018.s001 |
|
|
S2 Fig. Efficacy of the nol11 MO. A) Western blot demonstrating that injection of nol11 MO at the one cell stage reduces Nol11 protein levels at stage 28 in a dose dependent manner. C, control, 2, 2ng nol11 MO, 3, 3ng nol11 MO. B) Injection of 2ng of nol11 MO at the one cell stage results in a 30% reduction of protein level at stage 15 and a 44% reduction at stage 23. doi:10.1371/journal.pgen.1005018.s002 |
|
|
S3 Fig. Patterning and Apoptosis in nol11 morphants. A) Somite, CNC and neural development appear intact in nol11 morphants at stage 14 as assayed by myoD, ap2 and pax2 expression. Expression of xnot appears reduced at stage 28. B) Reduced dlx5 expression and BA hypoplasia on treated side of a stage 28 embryo. Neural patterning is normal at this stage as assayed by expression of pax2, hoxb3 and sox3. C) Whole mount TUNEL staining of treated and untreated sides of a stage 28 embryo. Note the increased staining in the craniofacial regions of the morphant side. doi:10.1371/journal.pgen.1005018.s003 |
|
|
S4 Fig. Rates of cell death in the branchial arches. A) Graph of the number of Tunel positive cells per 100 cells present in sections of the branchial arch region of stage 28 UC, CMO, Nol11 MO, Nol11 MO + p53 MO, and p53 MO only injected embryos (* = P < 0.05). B) Whole mount stage 28 embryo with plane of section represented by the red dotted line. Representative Tunel stained (green) sections from each control and morphants. doi:10.1371/journal.pgen.1005018.s004 |
|
|
S5 Fig. The X. tropicalis 5’ external transcribed spacer. The 5’ETS sequences for X. laevis (GeneBank ID: X02995.1; nucleotides 318–1029) and X. borealis (GeneBank ID: X00184.1; nucleotides 545–1156) were aligned to X. tropicalis scaffolds 169 and 2385 from the Xentr7.1 database. doi:10.1371/journal.pgen.1005018.s005 |
|
|
S6 Fig. Statistical analysis of pre-rRNA levels by Ratio Analysis of Multiple Precursors (RAMP) [60]. RNAs were quantitated from northern blots using a phosphorimager (Bio-Rad Personal Molecular Imager). All ratios are representative of three biological replicates (n = 3). The levels of all RNAs were normalized to the uninjected control (UC). All statistical analyses for significance for Nol11-depleted embryos (NOL11) were performed compared to the control morpholino injected embryos (CMO). A. Pre-rRNA levels in Nol11-depleted embryos are not significantly affected at stage 12 compared to CMO as shown by a probe in the 5âETS (probe a). B. At stage 28, the levels of 40S and 20S pre-rRNAs, are significantly decreased relative to the loading control 7SL RNA for Nol11-depleted embryos compared to CMO as shown by probe a. This is consistent with decreased pre-rRNA transcription. C. Pre-rRNA levels relative to the 7SL RNA for Nol11-depleted embryos are not significantly affected compared to CMO at stage 12 as shown by a probe in the ITS1 (probe c). D. At stage 28 for Nol11-depleted embryos, the 40S, 36S, and 20S pre-rRNAs are all significantly decreased relative to the 7SL RNA compared to CMO as shown by probe c. This is consistent with decreased pre-rRNA transcription. However, the levels of 19S are significantly increased relative to the 7SL RNA compared to CMO as this precursor accumulates in Nol11-depleted embryos. This is indicative of a pre-rRNA processing defect. E. and F. For both stage 12 and 28 Nol11-depleted embryos, the ratios of 19S/40S, 19S/36S, and 19S/20S are significantly increased compared to CMO indicating accumulation of the 19S pre-rRNA relative to the other three pre-rRNAs that hybridize with probe c. This is indicative of a pre-rRNA processing defect. [ns = p>0.05 (not significant), * = pâ¤0.05, ** = pâ¤0.01, *** = pâ¤0.001, **** = pâ¤0.0001] doi:10.1371/journal.pgen.1005018.s006 |
|
|
nol11 (nucleolar protein 11) gene expression in Xenopus tropicalis embryo, assayed via in situ hybridization, NF stage 16, dorsal view, anterior left. |
|
|
nol11 (nucleolar protein 11) gene expression in Xenopus tropicalis embryo, assayed via in situ hybridization, NF stage 22, lateral view, anterior left, dorsal up. |
|
|
nol11 (nucleolar protein 11) gene expression in Xenopus tropicalis embryo, assayed via in situ hybridization, NF stage 26, lateral view, anterior left, dorsal up. |
|
|
nol11 (nucleolar protein 11) gene expression in Xenopus tropicalis embryo, assayed via in situ hybridization, NF stage 36, lateral view, anterior left, dorsal up. |
References [+] :
Aybar,
Snail precedes slug in the genetic cascade required for the specification and migration of the Xenopus neural crest.
2003, Pubmed,
Xenbase
Aybar, Snail precedes slug in the genetic cascade required for the specification and migration of the Xenopus neural crest. 2003, Pubmed , Xenbase
Basch, Neural crest inducing signals. 2006, Pubmed
Bhatt, Signals and switches in Mammalian neural crest cell differentiation. 2013, Pubmed
Blum, Xenopus, an ideal model system to study vertebrate left-right asymmetry. 2009, Pubmed , Xenbase
Boglev, Autophagy induction is a Tor- and Tp53-independent cell survival response in a zebrafish model of disrupted ribosome biogenesis. 2013, Pubmed
Bolze, Ribosomal protein SA haploinsufficiency in humans with isolated congenital asplenia. 2013, Pubmed
Borovjagin, Xenopus U3 snoRNA GAC-Box A' and Box A sequences play distinct functional roles in rRNA processing. 2001, Pubmed , Xenbase
Borovjagin, U3 small nucleolar RNA is essential for cleavage at sites 1, 2 and 3 in pre-rRNA and determines which rRNA processing pathway is taken in Xenopus oocytes. 1999, Pubmed , Xenbase
Boulon, The nucleolus under stress. 2010, Pubmed
Butterfield, Congenital lethal motor neuron disease with a novel defect in ribosome biogenesis. 2014, Pubmed
Carl, Inhibition of neural crest migration in Xenopus using antisense slug RNA. 1999, Pubmed , Xenbase
Chagnon, A missense mutation (R565W) in cirhin (FLJ14728) in North American Indian childhood cirrhosis. 2002, Pubmed
Chai, Fate of the mammalian cranial neural crest during tooth and mandibular morphogenesis. 2000, Pubmed
Chen, Activation of the cardiac alpha-actin promoter depends upon serum response factor, Tinman homologue, Nkx-2.5, and intact serum response elements. 1996, Pubmed , Xenbase
Dauwerse, Mutations in genes encoding subunits of RNA polymerases I and III cause Treacher Collins syndrome. 2011, Pubmed
Depew, Specification of jaw subdivisions by Dlx genes. 2002, Pubmed
Dixon, Tcof1/Treacle is required for neural crest cell formation and proliferation deficiencies that cause craniofacial abnormalities. 2006, Pubmed
Dragon, A large nucleolar U3 ribonucleoprotein required for 18S ribosomal RNA biogenesis. 2002, Pubmed
Draptchinskaia, The gene encoding ribosomal protein S19 is mutated in Diamond-Blackfan anaemia. 1999, Pubmed
Dupin, The contribution of the neural crest to the vertebrate body. 2006, Pubmed
Ebert, Identification of RPS14 as a 5q- syndrome gene by RNA interference screen. 2008, Pubmed
Ellis, Nucleolar stress in Diamond Blackfan anemia pathophysiology. 2014, Pubmed
Freed, When ribosomes go bad: diseases of ribosome biogenesis. 2010, Pubmed
Freed, NOL11, implicated in the pathogenesis of North American Indian childhood cirrhosis, is required for pre-rRNA transcription and processing. 2012, Pubmed
Freed, The C-terminus of Utp4, mutated in childhood cirrhosis, is essential for ribosome biogenesis. 2010, Pubmed
Gallagher, RNA polymerase I transcription and pre-rRNA processing are linked by specific SSU processome components. 2004, Pubmed
García-Castro, Induction and differentiation of the neural crest. 1999, Pubmed , Xenbase
García-Castro, Ectodermal Wnt function as a neural crest inducer. 2002, Pubmed
Gazda, Ribosomal protein L5 and L11 mutations are associated with cleft palate and abnormal thumbs in Diamond-Blackfan anemia patients. 2008, Pubmed
Griffin, Fgf8 dosage determines midfacial integration and polarity within the nasal and optic capsules. 2013, Pubmed
Hannan, Dysregulation of RNA polymerase I transcription during disease. 2013, Pubmed
Henras, The post-transcriptional steps of eukaryotic ribosome biogenesis. 2008, Pubmed
Hensey, Programmed cell death during Xenopus development: a spatio-temporal analysis. 1998, Pubmed , Xenbase
Holmberg Olausson, p53 -Dependent and -Independent Nucleolar Stress Responses. 2012, Pubmed
Hölzel, Defects in 18 S or 28 S rRNA processing activate the p53 pathway. 2010, Pubmed
Hong, Transcription factor AP2 epsilon (Tfap2e) regulates neural crest specification in Xenopus. 2014, Pubmed , Xenbase
Hopwood, MyoD expression in the forming somites is an early response to mesoderm induction in Xenopus embryos. 1989, Pubmed , Xenbase
Inman, Interaction between Foxc1 and Fgf8 during mammalian jaw patterning and in the pathogenesis of syngnathia. 2013, Pubmed
Jones, Prevention of the neurocristopathy Treacher Collins syndrome through inhibition of p53 function. 2008, Pubmed
Khokha, Techniques and probes for the study of Xenopus tropicalis development. 2002, Pubmed , Xenbase
Kondrashov, Ribosome-mediated specificity in Hox mRNA translation and vertebrate tissue patterning. 2011, Pubmed
Kressler, Driving ribosome assembly. 2010, Pubmed
Le Lièvre, Mesenchymal derivatives of the neural crest: analysis of chimaeric quail and chick embryos. 1975, Pubmed
Lempiäinen, Growth control and ribosome biogenesis. 2009, Pubmed
McCann, Genetics. Mysterious ribosomopathies. 2013, Pubmed
Mougey, A U3 small nuclear ribonucleoprotein-requiring processing event in the 5' external transcribed spacer of Xenopus precursor rRNA. 1993, Pubmed , Xenbase
Narla, Ribosomopathies: human disorders of ribosome dysfunction. 2010, Pubmed
Noden, The role of the neural crest in patterning of avian cranial skeletal, connective, and muscle tissues. 1983, Pubmed
Olsson, Cranial neural crest cells contribute to connective tissue in cranial muscles in the anuran amphibian, Bombina orientalis. 2001, Pubmed
Patterson, Embryonic origins of spleen asymmetry. 2000, Pubmed , Xenbase
Peculis, Disruption of U8 nucleolar snRNA inhibits 5.8S and 28S rRNA processing in the Xenopus oocyte. 1993, Pubmed , Xenbase
Pegoraro, Signaling and transcriptional regulation in neural crest specification and migration: lessons from xenopus embryos. 2013, Pubmed , Xenbase
Pestov, Assays for ribosomal RNA processing and ribosome assembly. 2008, Pubmed
Prieto, Recruitment of factors linking transcription and processing of pre-rRNA to NOR chromatin is UBF-dependent and occurs independent of transcription in human cells. 2007, Pubmed
Rijli, A homeotic transformation is generated in the rostral branchial region of the head by disruption of Hoxa-2, which acts as a selector gene. 1993, Pubmed
Rowitch, Pax-2 regulatory sequences that direct transgene expression in the developing neural plate and external granule cell layer of the cerebellum. 1999, Pubmed
Savino, In vivo disruption of Xenopus U3 snRNA affects ribosomal RNA processing. 1990, Pubmed , Xenbase
Scherl, Functional proteomic analysis of human nucleolus. 2002, Pubmed
Sloan, The roles of SSU processome components and surveillance factors in the initial processing of human ribosomal RNA. 2014, Pubmed
Sondalle, Human diseases of the SSU processome. 2014, Pubmed
Soo, Twist function is required for the morphogenesis of the cephalic neural tube and the differentiation of the cranial neural crest cells in the mouse embryo. 2002, Pubmed
Tafforeau, The complexity of human ribosome biogenesis revealed by systematic nucleolar screening of Pre-rRNA processing factors. 2013, Pubmed
Takebayashi-Suzuki, Interplay between the tumor suppressor p53 and TGF beta signaling shapes embryonic body axes in Xenopus. 2003, Pubmed , Xenbase
Teng, Growth control and ribosomopathies. 2013, Pubmed
Trainor, Facial dysostoses: Etiology, pathogenesis and management. 2013, Pubmed
Trainor, Ribosome biogenesis in skeletal development and the pathogenesis of skeletal disorders. 2014, Pubmed
Trumpp, Cre-mediated gene inactivation demonstrates that FGF8 is required for cell survival and patterning of the first branchial arch. 1999, Pubmed
Valdez, The Treacher Collins syndrome (TCOF1) gene product is involved in ribosomal DNA gene transcription by interacting with upstream binding factor. 2004, Pubmed
Wallingford, p53 activity is essential for normal development in Xenopus. 1997, Pubmed , Xenbase
Wang, Two orthogonal cleavages separate subunit RNAs in mouse ribosome biogenesis. 2014, Pubmed
Wood, Comparative expression of the mouse Sox1, Sox2 and Sox3 genes from pre-gastrulation to early somite stages. 1999, Pubmed
Woolford, Ribosome biogenesis in the yeast Saccharomyces cerevisiae. 2013, Pubmed
Yadav, Ribosomal protein deficiency causes Tp53-independent erythropoiesis failure in zebrafish. 2014, Pubmed
Zhang, Signaling to p53: ribosomal proteins find their way. 2009, Pubmed
Zhao, Tissue specific roles for the ribosome biogenesis factor Wdr43 in zebrafish development. 2014, Pubmed
