XB-ART-50197
J Neurosci
2015 Mar 11;3510:4366-85. doi: 10.1523/JNEUROSCI.1877-14.2015.
Show Gene links
Show Anatomy links
Endogenous gradients of resting potential instructively pattern embryonic neural tissue via Notch signaling and regulation of proliferation.
???displayArticle.abstract???
Biophysical forces play important roles throughout embryogenesis, but the roles of spatial differences in cellular resting potentials during large-scale brain morphogenesis remain unknown. Here, we implicate endogenous bioelectricity as an instructive factor during brain patterning in Xenopus laevis. Early frog embryos exhibit a characteristic hyperpolarization of cells lining the neural tube; disruption of this spatial gradient of the transmembrane potential (Vmem) diminishes or eliminates the expression of early brain markers, and causes anatomical mispatterning of the brain, including absent or malformed regions. This effect is mediated by voltage-gated calcium signaling and gap-junctional communication. In addition to cell-autonomous effects, we show that hyperpolarization of transmembrane potential (Vmem) in ventral cells outside the brain induces upregulation of neural cell proliferation at long range. Misexpression of the constitutively active form of Notch, a suppressor of neural induction, impairs the normal hyperpolarization pattern and neural patterning; forced hyperpolarization by misexpression of specific ion channels rescues brain defects induced by activated Notch signaling. Strikingly, hyperpolarizing posterior or ventral cells induces the production of ectopic neural tissue considerably outside the neural field. The hyperpolarization signal also synergizes with canonical reprogramming factors (POU and HB4), directing undifferentiated cells toward neural fate in vivo. These data identify a new functional role for bioelectric signaling in brain patterning, reveal interactions between Vmem and key biochemical pathways (Notch and Ca(2+) signaling) as the molecular mechanism by which spatial differences of Vmem regulate organogenesis of the vertebrate brain, and suggest voltage modulation as a tractable strategy for intervention in certain classes of birth defects.
???displayArticle.pubmedLink??? 25762681
???displayArticle.pmcLink??? PMC4355204
???displayArticle.link??? J Neurosci
???displayArticle.grants??? [+]
Species referenced: Xenopus laevis
Genes referenced: cacna1b ctrl emx1l foxg1 itih3 kcna5 notch1 otx2 slc6a4l tbx2
???attribute.lit??? ???displayArticles.show???
|
|
Figure 1. A distinct and intense hyperpolarization of cells lining the neural tube exists before neural tube closure. A, Representative CC2-DMPE:DiBAC staining (Aiii, Aiv) of indicated regions (Ai, Aii) of Xenopus embryos at stages 16 and 18. Blue arrows mark the cluster of intensely hyperpolarized cells in the anterior neural field. (Figure legend continues.)(Figure legend continued.) The hyperpolarization begins well before the neural tube closure (N 23 embryos). Illustrationsreproducedwith permissionfromNieuwkoop and Faber, 1967). B, Fluorescence intensity measurements of CC2-DMPE:DiBAC-stained embryo along the indicated axis (white line in inset) at multiple time points (t1ât7) during development from stage 14 â20. Representative set of measurements from among 10 different embryos analyzed (C) showed the transformation of broad low-intensity hyperpolarization becoming focused highintensity hyperpolarization before diminishing to background levels during neurulation. C, Quantification of CC2-DMPE:DiBAC peak fluorescence intensities at each of the time points (stages 14 â20) in developing embryos (n 10). A one-way ANOVA analysis showed that at time point t4 the peak fluorescence intensity is significantly different than t1 and t7. Data are presented as mean SEM, ***p 0.001. D, Electrophysiological Vmem measurements of cells stainedwith CC2-DMPE:DiBAC in areas as indicated. Readingswererecordedfromfive embryos. Values are plotted as mean SEM. Data were analyzed by pairedt test andp 0.0001. |
|
|
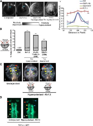
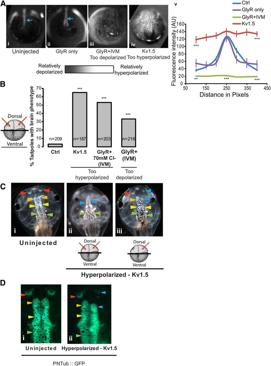
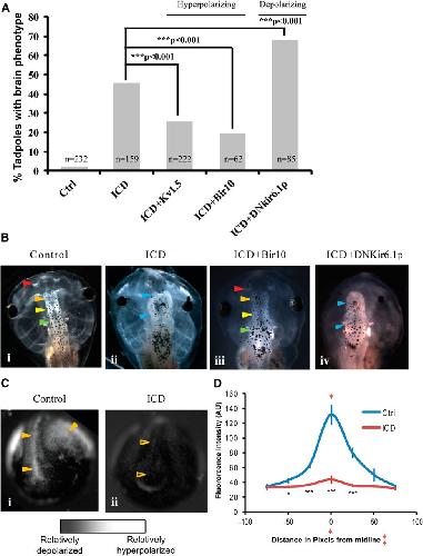
Figure 2. Local perturbation of Vmem disrupts endogenous brain development. A, CC2-DMPE:DiBAC staining of stage 16 Xenopus control (uninjected) and Kv1.5, GlyR(IVM), or only GlyR microinjected (two dorsal cells at four-cell stage) embryos. Control embryos (n 28; Ai) and only GlyR(n 34; Aiv)-injected embryos showed characteristic hyperpolarization within the forming neural tube (blue arrow) but theKv1.5-injected embryo (Aii) shows widespread hyperpolarization [n 24, 21 embryos (87.5%) show changed Vmem] and the GlyR(IVM, in standard saline) embryo (Aiii) shows widespread depolarization [n 27, 18 embryos (66.7%) show changed Vmem]. Av, Fluorescence intensity measurements of CC2-DMPE:DiBAC-stained embryos. One-way ANOVA analysis pixel distance 100, 250, and 400,shows significant difference of CC2-DMPE:DiBAC signal in the Kv1.5 and GlyRIVM embryos compared with control embryos. Data are represented as mean SEM; ***p 0.001 and **p 0.01.B,Quantification of tadpoleswith brain phenotypes upon microinjections of Kv1.5 or GlyR(IVM 70mMCl ) ion channel mRNA in the two dorsal cells (red arrows) of the four-cell Xenopus embryo. A high incidence of malformed brain is observed in dorsal injections compared with uninjected controls. A 2 analysis showed that the too-hyperpolarized and the too-depolarized embryos were significantly different from the rightly polarized controls. ***p 0.001.C, Four-cell Xenopus embryos were injected (red arrow indicates injected cell).Ci, Stage 45 uninjected control tadpoles show well formed anterior neural tissue with red arrowheads indicating nostrils, orange arrowheads indicating forebrain/olfactory bulbs, yellow arrowheads indicating mid brain, and green arrowheads indicating hindbrain.Cii, Stage 45 tadpole injected with hyperpolarizing channel Kv1.5in both the dorsal cells at the four-cell stage. The green arrowheads indicate the hindbrain, which remains largely unaffected. Blue arrowheads indicate severely malformed midbrain and forebrain. Eyes were also (Figure legend continues.)(Figure legend continued.) found to be malformed or absent. Ciii, Stage 45 tadpole that had been injected with hyperpolarizing Kv1.5 in only one dorsal cell of four-cell embryo with the otherside as contralateral control. The uninjected side of the embryo shows unaffected nostrils, forebrain, midbrain, and hindbrain (arrowhead colors as in Ci). The injected side of the embryo shows misformed nostrils and forebrain/olfactory bulb (blue arrowheads) but unaffected midbrain and hindbrain. D, Stage 45 PNTub::GFP transgenic tadpole shows GFP fluorescence in neural tissue (arrowhead colors as in Ci). Gut autofluorescence is also seen as indicated. Di, The uninjected control tadpole shows intact nostrils, forebrain/olfactory bulbs, midbrain, and hindbrain. Dii, Stage 45 tadpoles injected with Kv1.5 ion channel mRNA in one dorsal cell at the four-cell stage, with the contralateral side of the brain as control (as in Ciii). Blue arrowheads indicate the malformed nostrils and forebrain/olfactory bulbs regions in the injected tadpole (n 100). Black spots are melanocytes. |
|
|
Figure 3. Local perturbation of Vmem signal disrupts endogenous forebrain marker expression during neural development. A, Control (Ctrl; uninjected) embryos at the indicated stage (Ai, Aiii, Av, Avii, Aix) and embryosmicroinjected(Inj)with Kv1.5mRNA(Aii, Aiv, Avi, Aviii, Ax) intheright dorsal cell atthefour-cellstage. Insitu hybridizationforemx(Ai, Aii[n 7 of 10], Avii, Aviii[n 10 of 14]),bf1(Aiii, Aiv[n 6 of 9], Aix, Ax[n 6 of 9]), andotx2(Av, Avi [n 9 of 13])show asignificantly decreased or missing expression (red arrowheads) ofemx,bf1, andotx2only on the injectedside of the embryos, while expression on the uninjected (Uninj)side is intact (green arrowheads). Quantification of thein situsignal (Axiâxiii) as ratio of thesignal intensity for uninjected verses its contralateral injectedside for emx (Axi), bf1 (Axii), and otx2 (Axiii)show asignificant change in theinsitusignal for these probes upon Kv1.5mRNA injection. The data are represented as mean SEM(n 8 for each). The data are analyzed viattest. ***p 0.001. B, Control(untreated) embryos(Bi, Bv, Bix), embryostreated with LiCl(0.2 M for 10min at 32-cellstage; Bii, Bvi, Bx), UV light (75 s; Biii, Bvii, Bxi) and microinjected with Kv1.5 mRNA in the two dorsal cells at four-cell stage (Biv, Bviii, Bxii). Phase contrast images (Biâiv) of embryos at stage 30 show that LiCl treatment (Bii) dorsalizes the embryos with a majority of dorsal tissue and lack of ventral tissue development, while UV treatment (Biii) ventralizes the embryos with increased ventral tissue specification and lack of dorsal tissue development as compared with control embryos (Bi), whichshow correctly balanced development of dorsal and ventral tissues.Kv1.5-injected embryos (Biv) appear normal similar to control embryos with balanced development of dorsal and ventral tissues. In situ hybridization for dorsalization markers chordin(Bvâviii) andcerberus (Bixâxii) show normal expression (green arrows) in control embryos (Bv, Bix), a significantly increased expression (yellow arrows) in LiCl-treated embryos (Bvi [n 9 of 10], Bx [n 9 of 9]), a significantly decreased expression (red arrow) in UV-treated embryos (Bvii [n 14 of 15], Bxi [n 11 of 11]), and relatively unchanged expression (green arrows) in Kv1.5-injected embryos (Bviii [n 20 of 20], Bxii [n 18 of 18]) compared with control embryos. |
|
|
Figure 4. The Vmemsignal istransduced via Ca2 and GJ. A, Schematic ofthe logic behindthesuppressionscreentotest known candidate mechanisms for transduction of Vmem change to malformed brain tissue phenotype in tadpoles: GJ,serotoninsignaling, and calcium influx. B, Quantification of tadpoles with malformed brain phenotype in control (GFP-injected) and Kv1.5- microinjected (dorsal two blastomeres at four-cell stage) embryos with or without the indicated inhibitors. A high incidence of malformed brain phenotype isseen in Kv1.5-microinjected embryos andthis effect ofKv1.5is prevented by verapamil(a blocker of voltage-gated calcium channels, stages 10 –30), Lindane (a blocker of GJC among cells, stages 10 –30), and H7 (a chimeric dominant-negative connexin that blocks GJ) but not by fluoxetine (Flx) or sertraline (chemical blockers of the serotonin transporter, stages 10 –30) or dominant-negative SERT (DN-SERT) mutant (molecular blocker of serotonin transport). A one-way ANOVA (n 3 experiments) analysis with post hoc test showed significant variance among the groups, with Kv1.5significantly different from control,Kv1.5 verapamil,Kv1.5 Lindane, andKv1.5 H7. ***p 0.001, **p 0.01. |
|
|
|
|
|
Figure 6. Vmemmodulationpotentiates abilityofreprogrammingfactorsto induce ectopicneuraltissues.A,Quantificationoftadpoles with ectopic neural tissue in control embryos (uninjected; Uninj) and embryos microinjected with POUHB4mRNA in both cells at the two-cellstage. Coinjection with the hyperpolarizingKv1.5channels caused asignificant increase in the number of tadpoles with ectopic neuraltissue comparedwithPOUHB4-only controls.A2 analysisshowedthatthePOUHB4-only controls aresignificantlydifferent fromPOUHB4Kv1.5.**p 0.01.B,Stage45PNTub::GFPtransgenictadpoles(Bi–viii).Bi,Biv,andBviarebright-fieldimages.Bii, Biii,Bv,Bvii,andBviiiareGFPfluorescence.Control(uninjected)embryos(Bi–iii)showwellpatternednostrils,forebrain/olfactorybulbs, midbrain, hindbrain(arrowhead colorssame asFig. 2Ci), andspinal cord(Biii; white arrowheads). Tadpoles injected with POUHB4 hyperpolarizingKv1.5(Biv–viii) showed brain tissue that was highly expanded anteriorly (Biv; yellow arrows), noticeable amounts of ectopic neural tissue in the head unattached to the brain (Bv; yellow arrows), and noticeable ectopic neural tissue in the tail (Bvi—viii; yellow arrows) away fromthespinal cord(white arrowhead). |
|
|
Figure 7. Identity of ectopic neural tissue induced by Vmem modulation was confirmed by in situ hybridization for developing brain-tissue markers. In situ hybridization for forebrain markers emx (iiâviii) andbf1(ixâxv) of stage 30 control embryos (iâiv [n 7], ixâxi [n 11]) and embryos microinjected (both cells at two-cell stage) with POU HB4 Kv1.5ion channel mRNA (vâxv) [emx:n 8 of 15; bf1:n 6 of 12]. The areas marked by white squares in ii,v,vii, ix,xii, andxivare expanded in iii, iv, vi,viii,x,xi,xiii, andxv, respectively. Red arrows mark ectopic expression and green arrowheads mark the endogenous normal signal; especially striking was the appearance of brainmarker-positive tissues intheflank and mid-body dorsal fin(xv;red arrows). |
|
|
Figure 8. Ectopic neuraltissue induction by Vmem is local but initially not cell autonomous. A, Insitu hybridization for forebrain markersemx(Ai) andbf1(Aii; blue) ofstage 30 embryosthat were microinjected(both cells attwo-cellstage) with POUHB4Kv1.5--galactosidasemRNA(red).-Galactosidasestain was developed usingMagenta-Gal(red/magenta)substrate. Atthisstage Magenta-Galsignal andemx/bf1 insitusignal overlapwith each other, although not perfectly; especially notable areregionswhere ectopic bluesignal(yellow arrowheads; neuralmarkerexpression) is next to, but not overlapping with, the misexpressed ion channel (black arrowheads; Magenta-Gal), indicating that not only hyperpolarized cells but also their neighbors are initially driven to turn on neuralmarkers.B,Atypicalstage 45tadpolethat had beenmicroinjectedwith POUHB4Kv1.5-EGFPshowsthat bythisstage, ectopic neuraltissues induced inthe head(Bi,Bii) andtail(Biii, Biv; yellow arrows) are always positive for the EGFP signal indicating hyperpolarizing ion channel expression (this was true in 100% of embryos examined [n 20]). Thus, (Figure legend continues.)(Figure legend continued.) by stage 45, any neighboring cells that were not hyperpolarized have turned off the aberrant neural markers, and only cells that were expressing the channel remain and form ectopic brain. Conversely, at both stages, we observed expression of the hyperpolarizing channel insome regions in which it was notsufficientto induce neural markers or ectopic brain.C, A model forde novo neural tissue induction by Vmem change was formulated to explain the local but initially not cell-autonomous misexpression of neural fate induced by hyperpolarization. This model is based on cellssharingtheir resting potentialthrough GJs. Such electrical coupling of cells has been documented during neural induction and within the developing neural plate cells (Properzi et al., 2013) with the transfer of Vmem signals occurring to the surrounding cells through these GJ couplings (Blackshaw and Warner, 1976;Shi and Borgens, 1995). As cell fields become partitioned into more finely defined regions with developmental age, large areas of GJ connections are progressivelyshut down to isolatespecific groups of cells with different fates and to insulatesuch isopotential groups from the long-rangesignals (Warner, 1985, Fig. 8C). Early pluripotent embryonic cells are connected by GJ to form isopotential cell clusters with respect to Vmem (Ci). Introduction of an ion channel in one cell results in the hyperpolarization of the Vmem of that cell (Cii). As the cell adopts a neural fate and turns on expression of neural markers (Ciii), GJs spread this hyperpolarization to coupled neighbors, causing them also to express the observed ectopic neural markers even though they were not injected with the channel (Civ). As embryonic development proceeds, the tissues become progressively more subdivided with respect to gap junctional connections (Cv). As coupling is reduced, the uninjected cells lose the temporarily hyperpolarized Vmem and then revert back to their original non-neural fate, whereasthe injected cells retaintheir new/changed Vmem giving rise tode novo neural tissues detected at much later stages (Cvi). |
|
|
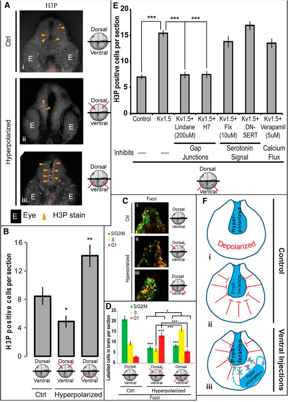
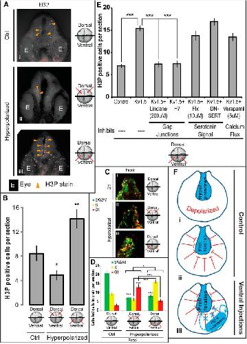
Figure9. LocalanddistantVmemsignalsregulatetheproliferationinthedevelopingbrain.A,Agarosesectionsofstage30 control(uninjected)embryos(Ai)andembryosmicroinjectedwithhyperpolarizing Kv1.5mRNA(Aii,Aiii) inthe indicated blastomeres(red arrows) atfour-cellstage[n 11for each group including controls]. Immunostaining ofsectionsthroughthe developing brainwithH3P(Ai–iii)shows a distinct change in the H3P (orange arrowheads) staining in the developing brains of microinjected embryos with highly increased H3P staining in theventral-injected embryos compared with uninjected controls.B,QuantificationofH3Pimmunostainingintheagarosesectionsthroughdevelopingbrainsofstage30control(uninjected)andKv1.5microinjected(redarrowsindicateinjectedblastomeresatfour-cell stage)embryos.DorsalblastomereinjectionssignificantlydecreasetheH3PsignalwhereasventralinjectionssignificantlyincreasetheH3Psignal.ValuesaremeanSEM(n10);*p 0.05,**p 0.01,and ***p 0.001 one-wayANOVAwith post-test.C,Agarosesections of Fucci-microinjected(both cells attwo-cellstage)stage 30 control embryos(Ci) and embryos alsomicroinjectedwith hyperpolarizingKv1.5 mRNA(Cii,Ciii)intheindicatedblastomeres(redarrows)atfour-cellstage[n12foreachexperimentalgroup].Fluorescencedetectioninsectionsthroughthedevelopingbrain(Ci–iii)showsadistinct change in the cells’ fluorescence pattern (indicator of their placement in differentstages of cell cycle; green, S/G2/M; red, G1; yellow, S) in the developing brains of microinjected embryos, with decreased numbers of green and yellow fluorescent cells (S/G2/M phase-dividing cells) and increased red fluorescent cells (G1 nondividing cells) in the dorsal-injected embryos (Figure legend continues.)(Figure legend continued.) (Cii), and increased numbers of yellow fluorescent cells (G1 to S phase– cells entering division) in ventrally injected embryos(Ciii), compared with controls(Ci). D, Quantification of Fucci fluorescence (green, red, and yellow) in the agarosesections through developing brains of stage 30 controls (only Fucci-injected) and Kv1.5 (in addition to Fucci)- microinjected (red arrows indicate injected blastomeres at four-cell stage) embryos.Kv1.5microinjectionsignificantly changes the fluorescence pattern of cells compared with the controls. Dorsal blastomere injections significantly decrease green fluorescence and significantly increased red fluorescence whereas ventral blastomere injections significantly increase yellow fluorescence. Values are mean SEM (n 12); *p 0.05, **p 0.01, and ***p 0.001; two-way ANOVA with post-tests.E, Quantification of H3P immunostaining in the agarose sectionsthrough developing brains ofstage 30 control(uninjected) andKv1.5mRNAmicroinjected into two ventral blastomeres at four-cell stage embryos. Injected embryos were kept with or without the indicated inhibitors. A high incidence of H3P signal is seen in the brain tissue in Kv1.5 microinjected embryos and this effect ofKv1.5is prevented by Lindane (stages 10 –30) and H7 (respective pharmacological and chimeric dominant-negative blockers of GJC among cells) but not by fluoxetine (Flx; stages 10 –30) or dominant-negative SERT (DN-SERT; a chemical blocker and molecular blocker of the serotonin transporter, respectively) or verapamil (stages 10—30; a blocker of voltage-gated calcium channels). A one-way ANOVA (values are mean SEM; n 10) analysis with post hoc test showed significant variance among the groups, with Kv1.5significantly different from control andKv1.5 Lindane andKv1.5 H7 (***p 0.001).F, Model for Vmem control of neural tissuesize by regulating proliferation over long range. The set of studies reported here show that there is a specific degree of hyperpolarized resting membrane potential within the developing neural tissue, with the surrounding tissue depolarized (Fi). Thisspecific degree of hyperpolarized potential regulates the proliferation within that tissue as disrupting this specific hyperpolarization signal decreases the proliferation in the brain. Concurrently, the surrounding depolarized tissues restrict proliferation in the brain tissue over long distance thus governing the tissue size and sculpting the brain tissue (Fii). Hence, when the surrounding tissue is hyperpolarized this restriction is lost and there is increased proliferation in the brain tissue observed (Fiii). These ectopic hyperpolarized tissues not only induce ectopic brain tissues but also might regulate the proliferation within these ectopic brain tissues in conjugation with the surrounding depolarized tissue to bring about sculpting these ectopically induced brain tissues. These results suggest an important role of resting potential distribution in regulating brain tissue size and sculpting. |
|
|
Figure 10. Synthesizing model for Vmem regulation of brain morphology. Model for VmemNotch integration in directing brain morphology. The set of studies reported here show that specific resting potential change is important for induction of neural tissue. Such a Vmemmediated signal is strong enough to rescue inhibition of neural tissue induction by the constitutively active notch on brain morphology, suggesting cross talk with notch pathway. Notch, however, isshownto depolarize Vmem,resulting in a feedback loop. Our data alsoshowthatthe Vmem signal is transduced via calcium and GJs, and also regulates the brain development transcription factors. Together, previous data and our new observations suggest the model schematized here for the interaction of two key factors— biochemical signaling via Notch and bioelectrical signaling via resting potential—in regulating the events that pattern the vertebrate brain. |
References [+] :
Abad,
Reprogramming in vivo produces teratomas and iPS cells with totipotency features.
2013, Pubmed
Abad, Reprogramming in vivo produces teratomas and iPS cells with totipotency features. 2013, Pubmed
Acampora, Forebrain and midbrain regions are deleted in Otx2-/- mutants due to a defective anterior neuroectoderm specification during gastrulation. 1995, Pubmed
Adams, Measuring resting membrane potential using the fluorescent voltage reporters DiBAC4(3) and CC2-DMPE. 2012, Pubmed , Xenbase
Adams, Endogenous voltage gradients as mediators of cell-cell communication: strategies for investigating bioelectrical signals during pattern formation. 2013, Pubmed
Adams, Early, H+-V-ATPase-dependent proton flux is necessary for consistent left-right patterning of non-mammalian vertebrates. 2006, Pubmed , Xenbase
Artavanis-Tsakonas, Notch signaling. 1995, Pubmed
Aruga, Role of BMP, FGF, calcium signaling, and Zic proteins in vertebrate neuroectodermal differentiation. 2011, Pubmed , Xenbase
Aw, The ATP-sensitive K(+)-channel (K(ATP)) controls early left-right patterning in Xenopus and chick embryos. 2010, Pubmed , Xenbase
Aw, H,K-ATPase protein localization and Kir4.1 function reveal concordance of three axes during early determination of left-right asymmetry. 2008, Pubmed , Xenbase
Balak, Neural cell adhesion molecule expression in Xenopus embryos. 1987, Pubmed , Xenbase
Barker, Transmembrane domain I contributes to the permeation pathway for serotonin and ions in the serotonin transporter. 1999, Pubmed , Xenbase
Baughman, Goldilocks, vitamin D and sarcoidosis. 2014, Pubmed
Beane, Bioelectric signaling regulates head and organ size during planarian regeneration. 2013, Pubmed
Beck, Notch is required for outgrowth of the Xenopus tail bud. 2002, Pubmed , Xenbase
Beck, A developmental pathway controlling outgrowth of the Xenopus tail bud. 1999, Pubmed , Xenbase
Beck, The role of BMP signaling in outgrowth and patterning of the Xenopus tail bud. 2001, Pubmed , Xenbase
Bertoli, Activation and deactivation properties of rat brain K+ channels of the Shaker-related subfamily. 1994, Pubmed , Xenbase
Blackiston, High-throughput Xenopus laevis immunohistochemistry using agarose sections. 2010, Pubmed , Xenbase
Blackiston, Transmembrane potential of GlyCl-expressing instructor cells induces a neoplastic-like conversion of melanocytes via a serotonergic pathway. 2011, Pubmed , Xenbase
Blackiston, A novel method for inducing nerve growth via modulation of host resting potential: gap junction-mediated and serotonergic signaling mechanisms. 2015, Pubmed , Xenbase
Blackshaw, Alterations in resting membrane properties during neural plate stages of development of the nervous system. 1976, Pubmed
Blomstrand, Extent of intercellular calcium wave propagation is related to gap junction permeability and level of connexin-43 expression in astrocytes in primary cultures from four brain regions. 1999, Pubmed
Bourguignon, XBF-1, a winged helix transcription factor with dual activity, has a role in positioning neurogenesis in Xenopus competent ectoderm. 1998, Pubmed , Xenbase
Bouwmeester, Cerberus is a head-inducing secreted factor expressed in the anterior endoderm of Spemann's organizer. 1996, Pubmed , Xenbase
Brackenbury, Voltage-gated sodium channels and metastatic disease. 2012, Pubmed
Brown, Treatment of bleb infection after glaucoma surgery. 1994, Pubmed
Campos-Ortega, Genetic mechanisms of early neurogenesis in Drosophila melanogaster. 1995, Pubmed
Dahal, An inwardly rectifying K+ channel is required for patterning. 2012, Pubmed
Davies, Ethanol potentiation of glycine receptors expressed in Xenopus oocytes antagonized by increased atmospheric pressure. 2003, Pubmed , Xenbase
de Felipe, E unum pluribus: multiple proteins from a self-processing polyprotein. 2006, Pubmed
Deisseroth, Excitation-neurogenesis coupling in adult neural stem/progenitor cells. 2004, Pubmed
Dolmetsch, Calcium oscillations increase the efficiency and specificity of gene expression. 1998, Pubmed
Dolphin, G protein modulation of voltage-gated calcium channels. 2003, Pubmed
Eagleson, Effects of retinoic acid upon eye field morphogenesis and differentiation. 2001, Pubmed , Xenbase
Eagleson, Stage-specific effects of retinoic acid on gene expression during forebrain development. 2008, Pubmed , Xenbase
Fakler, Heterooligomeric assembly of inward-rectifier K+ channels from subunits of different subfamilies: Kir2.1 (IRK1) and Kir4.1 (BIR10). 1996, Pubmed , Xenbase
Fuhrmann, Eye morphogenesis and patterning of the optic vesicle. 2010, Pubmed
Fukumoto, Serotonin transporter function is an early step in left-right patterning in chick and frog embryos. 2005, Pubmed , Xenbase
Fukumoto, Serotonin signaling is a very early step in patterning of the left-right axis in chick and frog embryos. 2005, Pubmed , Xenbase
Gaete, Spinal cord regeneration in Xenopus tadpoles proceeds through activation of Sox2-positive cells. 2012, Pubmed , Xenbase
Gillespie, The distribution of small ions during the early development of Xenopus laevis and Ambystoma mexicanum embryos. 1983, Pubmed , Xenbase
Götz, The cell biology of neurogenesis. 2005, Pubmed
Harada, Molecular regulation of visual system development: more than meets the eye. 2007, Pubmed
Harland, In situ hybridization: an improved whole-mount method for Xenopus embryos. 1991, Pubmed , Xenbase
Harvey, The hippo pathway. 2012, Pubmed
Hori, Notch signaling at a glance. 2013, Pubmed
Hough, Identification of molecular regions responsible for the membrane trafficking of Kir6.2. 2000, Pubmed , Xenbase
Joseph, Molecular control of brain size: regulators of neural stem cell life, death and beyond. 2010, Pubmed
Jullien, Characterization of somatic cell nuclear reprogramming by oocytes in which a linker histone is required for pluripotency gene reactivation. 2010, Pubmed , Xenbase
Kahlert, Exosomes in tumor microenvironment influence cancer progression and metastasis. 2013, Pubmed
Konig, Membrane hyperpolarization triggers myogenin and myocyte enhancer factor-2 expression during human myoblast differentiation. 2004, Pubmed
Kozorovitskiy, Recurrent network activity drives striatal synaptogenesis. 2012, Pubmed
Kroll, Transgenic Xenopus embryos from sperm nuclear transplantations reveal FGF signaling requirements during gastrulation. 1996, Pubmed , Xenbase
Leclerc, Calcium transients and calcium signalling during early neurogenesis in the amphibian embryo Xenopus laevis. 2006, Pubmed , Xenbase
Levin, Gap junctions are involved in the early generation of left-right asymmetry. 1998, Pubmed , Xenbase
Levin, Reprogramming cells and tissue patterning via bioelectrical pathways: molecular mechanisms and biomedical opportunities. 2013, Pubmed
Levin, Endogenous bioelectrical networks store non-genetic patterning information during development and regeneration. 2014, Pubmed
Levin, Gap junctional communication in morphogenesis. 2007, Pubmed
Levin, Regulation of cell behavior and tissue patterning by bioelectrical signals: challenges and opportunities for biomedical engineering. 2012, Pubmed
Levin, Asymmetries in H+/K+-ATPase and cell membrane potentials comprise a very early step in left-right patterning. 2002, Pubmed , Xenbase
Li, Otx2 and Gbx2 are required for refinement and not induction of mid-hindbrain gene expression. 2001, Pubmed
Lin, Transgenic analysis of signaling pathways required for Xenopus tadpole spinal cord and muscle regeneration. 2012, Pubmed , Xenbase
Linder, Small acute increases in serum creatinine are associated with decreased long-term survival in the critically ill. 2014, Pubmed
Luga, Tumor-stroma interaction: Revealing fibroblast-secreted exosomes as potent regulators of Wnt-planar cell polarity signaling in cancer metastasis. 2013, Pubmed
Marsh-Armstrong, Germ-line transmission of transgenes in Xenopus laevis. 1999, Pubmed , Xenbase
McCaig, Controlling cell behavior electrically: current views and future potential. 2005, Pubmed
Michels, Direct evidence for calcium conductance of hyperpolarization-activated cyclic nucleotide-gated channels and human native If at physiological calcium concentrations. 2008, Pubmed
Monteiro, V-ATPase proton pumping activity is required for adult zebrafish appendage regeneration. 2014, Pubmed
Moody, Fates of the blastomeres of the 32-cell-stage Xenopus embryo. 1987, Pubmed , Xenbase
Moreau, The choice between epidermal and neural fate: a matter of calcium. 2004, Pubmed
Mukhopadhyay, MicroRNA gene expression signatures in the developing neural tube. 2011, Pubmed
Muzio, Emx1, emx2 and pax6 in specification, regionalization and arealization of the cerebral cortex. 2003, Pubmed
Ng, Role of voltage-gated potassium channels in the fate determination of embryonic stem cells. 2010, Pubmed
Nuckels, The vacuolar-ATPase complex regulates retinoblast proliferation and survival, photoreceptor morphogenesis, and pigmentation in the zebrafish eye. 2009, Pubmed
Onkal, Alternative splicing of Nav1.5: an electrophysiological comparison of 'neonatal' and 'adult' isoforms and critical involvement of a lysine residue. 2008, Pubmed
Pai, Neurally Derived Tissues in Xenopus laevis Embryos Exhibit a Consistent Bioelectrical Left-Right Asymmetry. 2012, Pubmed , Xenbase
Pai, Transmembrane voltage potential controls embryonic eye patterning in Xenopus laevis. 2012, Pubmed , Xenbase
Palacios-Prado, Heterotypic gap junction channels as voltage-sensitive valves for intercellular signaling. 2009, Pubmed
Panáková, Wnt11 patterns a myocardial electrical gradient through regulation of the L-type Ca(2+) channel. 2010, Pubmed
Pannese, The Xenopus homologue of Otx2 is a maternal homeobox gene that demarcates and specifies anterior body regions. 1995, Pubmed , Xenbase
Paul, Expression of a dominant negative inhibitor of intercellular communication in the early Xenopus embryo causes delamination and extrusion of cells. 1995, Pubmed , Xenbase
Penn, Brain waves and brain wiring: the role of endogenous and sensory-driven neural activity in development. 1999, Pubmed
Perathoner, Bioelectric signaling regulates size in zebrafish fins. 2014, Pubmed , Xenbase
Pratt, Modeling human neurodevelopmental disorders in the Xenopus tadpole: from mechanisms to therapeutic targets. 2013, Pubmed , Xenbase
Properzi, Exosomes: the future of biomarkers in medicine. 2013, Pubmed
Quick, Regulating the conducting states of a mammalian serotonin transporter. 2003, Pubmed , Xenbase
Record, Exosomes as new vesicular lipid transporters involved in cell-cell communication and various pathophysiologies. 2014, Pubmed
Saka, Spatial and temporal patterns of cell division during early Xenopus embryogenesis. 2001, Pubmed , Xenbase
Sakaue-Sawano, Visualizing spatiotemporal dynamics of multicellular cell-cycle progression. 2008, Pubmed
Sánchez Alvarado, The freshwater planarian Schmidtea mediterranea: embryogenesis, stem cells and regeneration. 2003, Pubmed
Sasai, Xenopus chordin: a novel dorsalizing factor activated by organizer-specific homeobox genes. 1994, Pubmed , Xenbase
Shan, Ivermectin, an unconventional agonist of the glycine receptor chloride channel. 2001, Pubmed
Shi, Three-dimensional gradients of voltage during development of the nervous system as invisible coordinates for the establishment of embryonic pattern. 1995, Pubmed
Shi, Development, repair and fibrosis: what is common and why it matters. 2009, Pubmed
Shitamukai, Control of asymmetric cell division of mammalian neural progenitors. 2012, Pubmed
Snir, Xenopus laevis POU91 protein, an Oct3/4 homologue, regulates competence transitions from mesoderm to neural cell fates. 2006, Pubmed , Xenbase
Spitzer, Electrical activity in early neuronal development. 2006, Pubmed
Stanger, Organ size determination and the limits of regulation. 2008, Pubmed
Strutz-Seebohm, Comparison of potent Kv1.5 potassium channel inhibitors reveals the molecular basis for blocking kinetics and binding mode. 2007, Pubmed
Suh, In vivo fate analysis reveals the multipotent and self-renewal capacities of Sox2+ neural stem cells in the adult hippocampus. 2007, Pubmed
Sundelacruz, Depolarization alters phenotype, maintains plasticity of predifferentiated mesenchymal stem cells. 2013, Pubmed
Sundelacruz, Role of membrane potential in the regulation of cell proliferation and differentiation. 2009, Pubmed
Sundelacruz, Bioelectric modulation of wound healing in a 3D in vitro model of tissue-engineered bone. 2013, Pubmed
Swapna, Interplay between electrical activity and bone morphogenetic protein signaling regulates spinal neuron differentiation. 2012, Pubmed , Xenbase
Szymczak-Workman, Design and construction of 2A peptide-linked multicistronic vectors. 2012, Pubmed
Tamura, Effects of antiarrhythmic drugs on the hyperpolarization-activated cyclic nucleotide-gated channel current. 2009, Pubmed
Tseng, Cracking the bioelectric code: Probing endogenous ionic controls of pattern formation. 2013, Pubmed
Vandenberg, Far from solved: a perspective on what we know about early mechanisms of left-right asymmetry. 2010, Pubmed
Vandenberg, V-ATPase-dependent ectodermal voltage and pH regionalization are required for craniofacial morphogenesis. 2011, Pubmed , Xenbase
van Vliet, Hyperpolarization induces differentiation in human cardiomyocyte progenitor cells. 2010, Pubmed
Wahl-Schott, HCN channels: structure, cellular regulation and physiological function. 2009, Pubmed
Warner, The role of gap junctions in amphibian development. 1985, Pubmed , Xenbase
Wendler, Cancer becomes wasteful: emerging roles of exosomes(†) in cell-fate determination. 2013, Pubmed
Wolszon, Calcium wave fronts that cross gap junctions may signal neuronal death during development. 1994, Pubmed
Yamashita, Ion channel activities in neural stem cells of the neuroepithelium. 2012, Pubmed
Yu, Calcium influx through hyperpolarization-activated cation channels (I(h) channels) contributes to activity-evoked neuronal secretion. 2004, Pubmed
Zhang, Regulation of cell proliferation of human induced pluripotent stem cell-derived mesenchymal stem cells via ether-à-go-go 1 (hEAG1) potassium channel. 2012, Pubmed
Zhao, The Hippo pathway in organ size control, tissue regeneration and stem cell self-renewal. 2011, Pubmed
Zuber, Eye field specification in Xenopus laevis. 2010, Pubmed , Xenbase
