Click here to close
Hello! We notice that you are using Internet Explorer, which is not supported by Xenbase and may cause the site to display incorrectly.
We suggest using a current version of Chrome,
FireFox, or Safari.
PLoS One
2015 Jan 01;103:e0118198. doi: 10.1371/journal.pone.0118198.
Show Gene links
Show Anatomy links
A regression-based differential expression detection algorithm for microarray studies with ultra-low sample size.
Vasiliu D, Clamons S, McDonough M, Rabe B, Saha M.
???displayArticle.abstract???
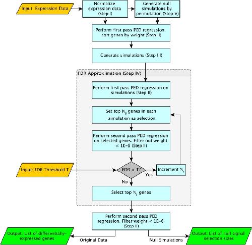
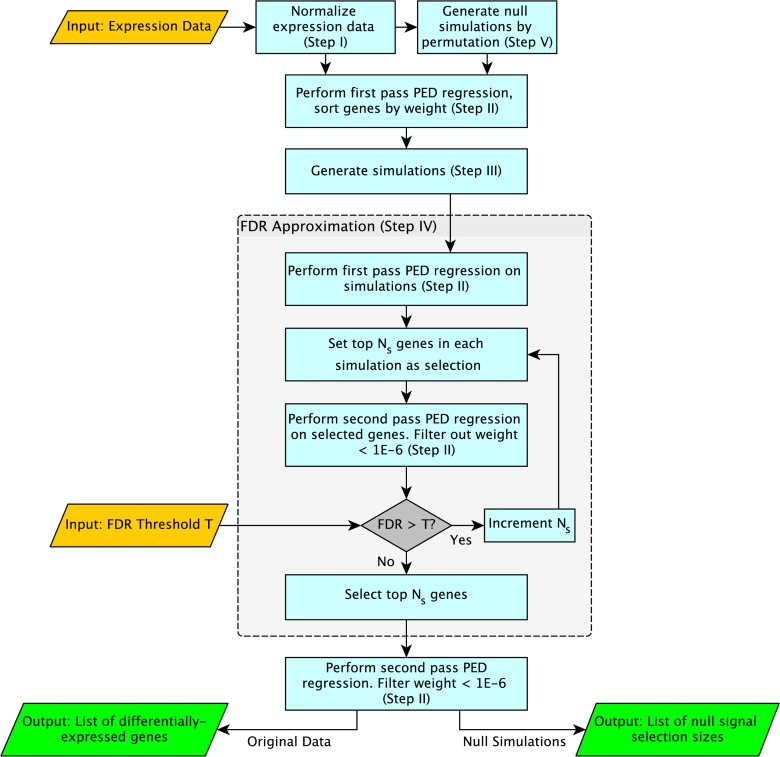
Global gene expression analysis using microarrays and, more recently, RNA-seq, has allowed investigators to understand biological processes at a system level. However, the identification of differentially expressed genes in experiments with small sample size, high dimensionality, and high variance remains challenging, limiting the usability of these tens of thousands of publicly available, and possibly many more unpublished, gene expression datasets. We propose a novel variable selection algorithm for ultra-low-n microarray studies using generalized linear model-based variable selection with a penalized binomial regression algorithm called penalized Euclidean distance (PED). Our method uses PED to build a classifier on the experimental data to rank genes by importance. In place of cross-validation, which is required by most similar methods but not reliable for experiments with small sample size, we use a simulation-based approach to additively build a list of differentially expressed genes from the rank-ordered list. Our simulation-based approach maintains a low false discovery rate while maximizing the number of differentially expressed genes identified, a feature critical for downstream pathway analysis. We apply our method to microarray data from an experiment perturbing the Notch signaling pathway in Xenopus laevis embryos. This dataset was chosen because it showed very little differential expression according to limma, a powerful and widely-used method for microarray analysis. Our method was able to detect a significant number of differentially expressed genes in this dataset and suggest future directions for investigation. Our method is easily adaptable for analysis of data from RNA-seq and other global expression experiments with low sample size and high dimensionality.
???displayArticle.pubmedLink???
25738861 ???displayArticle.pmcLink???PMC4349782 ???displayArticle.link???PLoS One ???displayArticle.grants???[+]
Bair,
Identification of significant features in DNA microarray data.
2013, Pubmed
Bair,
Identification of significant features in DNA microarray data.
2013,
Pubmed Binder,
An overview of techniques for linking high-dimensional molecular data to time-to-event endpoints by risk prediction models.
2011,
Pubmed Bøvelstad,
Predicting survival from microarray data--a comparative study.
2007,
Pubmed Bowes,
Xenbase: gene expression and improved integration.
2010,
Pubmed
,
Xenbase Braga-Neto,
Is cross-validation valid for small-sample microarray classification?
2004,
Pubmed Breheny,
COORDINATE DESCENT ALGORITHMS FOR NONCONVEX PENALIZED REGRESSION, WITH APPLICATIONS TO BIOLOGICAL FEATURE SELECTION.
2011,
Pubmed Chitnis,
Primary neurogenesis in Xenopus embryos regulated by a homologue of the Drosophila neurogenic gene Delta.
1995,
Pubmed
,
Xenbase Fort,
Classification using partial least squares with penalized logistic regression.
2005,
Pubmed Friedman,
Regularization Paths for Generalized Linear Models via Coordinate Descent.
2010,
Pubmed Gentleman,
Bioconductor: open software development for computational biology and bioinformatics.
2004,
Pubmed Han,
A novel strategy for gene selection of microarray data based on gene-to-class sensitivity information.
2014,
Pubmed Irizarry,
Exploration, normalization, and summaries of high density oligonucleotide array probe level data.
2003,
Pubmed Jeanmougin,
Should we abandon the t-test in the analysis of gene expression microarray data: a comparison of variance modeling strategies.
2010,
Pubmed Jeffery,
Comparison and evaluation of methods for generating differentially expressed gene lists from microarray data.
2006,
Pubmed Kaeser,
Cloning and characterization of GABAA α subunits and GABAB subunits in Xenopus laevis during development.
2011,
Pubmed
,
Xenbase Kooperberg,
Significance testing for small microarray experiments.
2005,
Pubmed Louvi,
Notch and disease: a growing field.
2012,
Pubmed Lovén,
Revisiting global gene expression analysis.
2012,
Pubmed Ma,
Penalized feature selection and classification in bioinformatics.
2008,
Pubmed Mazumdar,
Improved reporting of statistical design and analysis: guidelines, education, and editorial policies.
2010,
Pubmed Murie,
Comparison of small n statistical tests of differential expression applied to microarrays.
2009,
Pubmed Owzar,
Statistical considerations for analysis of microarray experiments.
2011,
Pubmed Papp,
Life on a microarray: assessing live cell functions in a microarray format.
2012,
Pubmed Park,
Penalized logistic regression for detecting gene interactions.
2008,
Pubmed Shen,
Dimension reduction-based penalized logistic regression for cancer classification using microarray data.
2005,
Pubmed Singhal,
Microarray data simulator for improved selection of differentially expressed genes.
2003,
Pubmed Smyth,
Use of within-array replicate spots for assessing differential expression in microarray experiments.
2005,
Pubmed Suárez,
Microarray data analysis for differential expression: a tutorial.
2009,
Pubmed Tan,
Comparison of methods for identifying differentially expressed genes across multiple conditions from microarray data.
2011,
Pubmed van Houwelingen,
Cross-validated Cox regression on microarray gene expression data.
2006,
Pubmed Wettstein,
The Xenopus homolog of Drosophila Suppressor of Hairless mediates Notch signaling during primary neurogenesis.
1997,
Pubmed
,
Xenbase Wu,
ROAST: rotation gene set tests for complex microarray experiments.
2010,
Pubmed Zhu,
Classification of gene microarrays by penalized logistic regression.
2004,
Pubmed