Click here to close
Hello! We notice that you are using Internet Explorer, which is not supported by Xenbase and may cause the site to display incorrectly.
We suggest using a current version of Chrome,
FireFox, or Safari.
???displayArticle.abstract??? Cranial placodes are evolutionary innovations of vertebrates. However, they most likely evolved by redeployment, rewiring and diversification of preexisting cell types and patterning mechanisms. In the second part of this review we compare vertebrates with other animal groups to elucidate the evolutionary history of ectodermal patterning. We show that several transcription factors have ancient bilaterian roles in dorsoventral and anteroposterior regionalisation of the ectoderm. Evidence from amphioxus suggests that ancestral chordates then concentrated neurosecretory cells in the anteriormost non-neural ectoderm. This anterior proto-placodal domain subsequently gave rise to the oral siphon primordia in tunicates (with neurosecretory cells being lost) and anterior (adenohypophyseal, olfactory, and lens) placodes of vertebrates. Likewise, tunicate atrial siphon primordia and posterior (otic, lateral line, and epibranchial) placodes of vertebrates probably evolved from a posterior proto-placodal region in the tunicate-vertebrate ancestor. Since both siphon primordia in tunicates give rise to sparse populations of sensory cells, both proto-placodal domains probably also gave rise to some sensory receptors in the tunicate-vertebrate ancestor. However, proper cranial placodes, which give rise to high density arrays of specialised sensory receptors and neurons, evolved from these domains only in the vertebrate lineage. We propose that this may have involved rewiring of the regulatory network upstream and downstream of Six1/2 and Six4/5 transcription factors and their Eya family cofactors. These proteins, which play ancient roles in neuronal differentiation were first recruited to the dorsal non-neural ectoderm in the tunicate-vertebrate ancestor but subsequently probably acquired new target genes in the vertebrate lineage, allowing them to adopt new functions in regulating proliferation and patterning of neuronal progenitors.
Fig. 1. Dorsoventral ectodermal patterning and induction of panplacodal primordium. (A) Two models have been proposed. According to the âneural plate border state modelâ, neural crest and panplacodal primordium develop from a common neural plate border region, while according to the âbinary competence modelâ, neural crest is induced from a neural competence territory (green) and panplacodal primordium from a non-neural competence territory (yellow). (B) Time course of induction according to the binary competence model. During gastrulation dorsally enriched neural competence factors (green) and ventrally enriched non-neural competence factors (yellow) are overlapping (left panel) but distinct competence territories are established at the end of gastrulation (middle panel). Neural crest inducing signals (FGF, Wnt, and BMP; blue) then induce neural crest at the border of the neural territory, while other signals (FGF, BMP- and Wnt-inhibitors; red) induce the panplacodal primordium at the border of the non-neural ectoderm (right panel) (modified from Schlosser, 2006).
Fig. 2. Anteroposterior ectodermal patterning and origin of individual placodes from the panplacodal primordium. The panplacodal primordium is patterned along the anteroposterior axis by posteriorly restricted Wnt signals and by various signalling centres in the neural plate and mesoderm. These induce transcription factors within the panplacodal primordium (red), which specify precursor regions for multiplacodal areas (coloured outlines) and individual placodes (coloured ovals). A few examples of transcription factors are given below. Ad: adenohypophyseal placode; ANR: anterior neural ridge; EB: epibranchial placodes; EF: eye field; L: lens placode; LL: lateral line placodes; MHB: midbrainâhindbrain boundary; Not: notochord; Ol: olfactory placode; Ot: otic placode; PP: pharyngeal pouches, Pr/V: profundal/trigeminal placode; R4: rhombomere 4 (modified from Schlosser, 2010).
Fig. 3. Schematic overview of transcription factor expression domains and origin of differentiated cell types around the neural plate in chordate embryos. The neural plate is indicated in green and epidermis in yellow. Domains of Six1/2 and Eya expression are shown in red. Pale red domains in amphioxus (Hatschek׳s pit and sensory cells) and tunicates (atrial siphon primordia) indicate expression domains only established at later developmental stages. Coloured outlines enclose transcription factor expression domains except for Msx1 in all taxa and FoxI in vertebrates, which are expressed peripheral to the lines shown. Hatched lines indicate transcription factor expression domains that are only established at later developmental stages. The Snail1/2 expression domains in amphioxus and tunicates are shown by a blue outline, whereas the neural crest domain in vertebrates, which coexpresses Snail1/2 with an array of other transcription factors is shown in solid blue. Expression domains of Irx and Gbx genes are not shown, but are posteriorly abutting the domains of Six3/6 and Otx expression, respectively. Some expression domains are found only in a subset of taxa as indicated (A: amphioxus; T: tunicates; V: vertebrates). See text for details.
Fig. 4. Anatomy of head region in chordate embryos after completion of neurulation. The neural tube is highlighted in green and the location of the anterior neuropore â a transitory connection between neural tube and non-neural ectoderm â is indicated by a green asterisk. The non-neural ectoderm is highlighted in orange (general epidermis), red (oral and preoral part of the epidermis, extending from mouth to anterior neuropore) and pink (palp forming region of epidermis in tunicates). The position of the developing mouth is indicated by a red asterisk. (A) Amphioxus. Hatschek׳s left diverticulum (HLD), which forms as an endodermal pouch on the left side, will fuse with the preoral ectoderm to give rise to Hatschek׳s pit. (B) Tunicates (Ciona). In tunicates, the oral and preoral parts of the non-neural ectoderm, which form the primordium of the oral siphon (also known as buccal cavity or stomodeum) participate in neurulation. The resulting externally visible pore of the neurulating ectoderm or âneuroporeâ (purple asterisk) is, thus, distinct from the proper neuropore at the terminal end of the neural tube (green asterisk). This connection between anterior neural tube (sensory vesicle) and oral siphon primordium persists in some larval tunicates with a neurally derived neurohypophysial duct (NHP) and a ciliated funnel and duct (CFD) derived from the oral siphon primordium. These structures will later form the neural gland of the adult. Most of the larval CNS will degenerate at metamorphosis except for a few progenitor cells that will give rise to the new cerebral ganglion of the adult. The primordia of the atrial siphons (Atr; hatched brown line) will only develop at late larval stages by invagination. (B2 and B3) Fatemaps of the so-called âneural plateâ of ascidians at 110-cell stage (B2) and mid-gastrula stage (B3) showing the regions of origin of the neural tube (green), oral and preoral ectoderm (red), palps (pink) and general epidermis (orange) ( Nishida, 1987). (C) Vertebrates. Elaboration of the forebrain results in expansion of the preoral ectoderm, which includes precursors for epidermis and anterior (adenohypophyseal, olfactory, and lens) placodes. The adenohypophyseal placode buds off the stomodeum as Rathke׳s pouch (RP) to form the anteriorpituitary (A, B1, and C modified from Schlosser, 2005). Abbreviations: Atr, atrial siphon primordium; CFD, ciliary funnel and duct; Ep, epidermis; HLD, Hatschek׳s left diverticulum; KP, Kölliker׳s pit; NHD, neurohypophysial duct; Not, notochord; Nt, neural tube; OPE, oral-preoral ectoderm; PLP, palps; PP, pharyngeal pouches; RP, Rathke׳s pouch; SV, sensory vesicle
Fig. 5. Scenario for regulatory evolution upstream and downstream of Six1/2 and Eya genes in chordates. It is proposed that the role of Six1/2 and Eya in vertebrate placodes evolved in 3 steps. Step 1: In the chordate ancestor, Six1/2 and Eya were expressed in sensory cells scattered throughout the non-neural ectoderm regulating their neuronal/sensory differentiation. This condition is maintained in amphioxus. Step 2: In the common ancestor of tunicates and vertebrates Six1/2 and Eya acquired new upstream regulators and were recruited to the border of the non-neural ectoderm with the neural plate. However, only scattered sensory cells differentiate from that region, indicating that Six1/2 and Eya probably cooperate with other factors (X) to promote neuronal/sensory differentiation. This condition is maintained in tunicates. Step3: In the vertebrate lineage, Six1/2 and Eya acquired new target genes (X and Y) allowing them to adopt additional roles in patterning and proliferation control of neuronal/sensory progenitors. Neurula stage embryos are shown with the neural plate (NP) indicated in grey. Cells (circles) and regions expressing Six1/2 and Eya are highlighted in red. The position, where the mouth will form is indicated by a hatched line (modified from Schlosser, 2011).
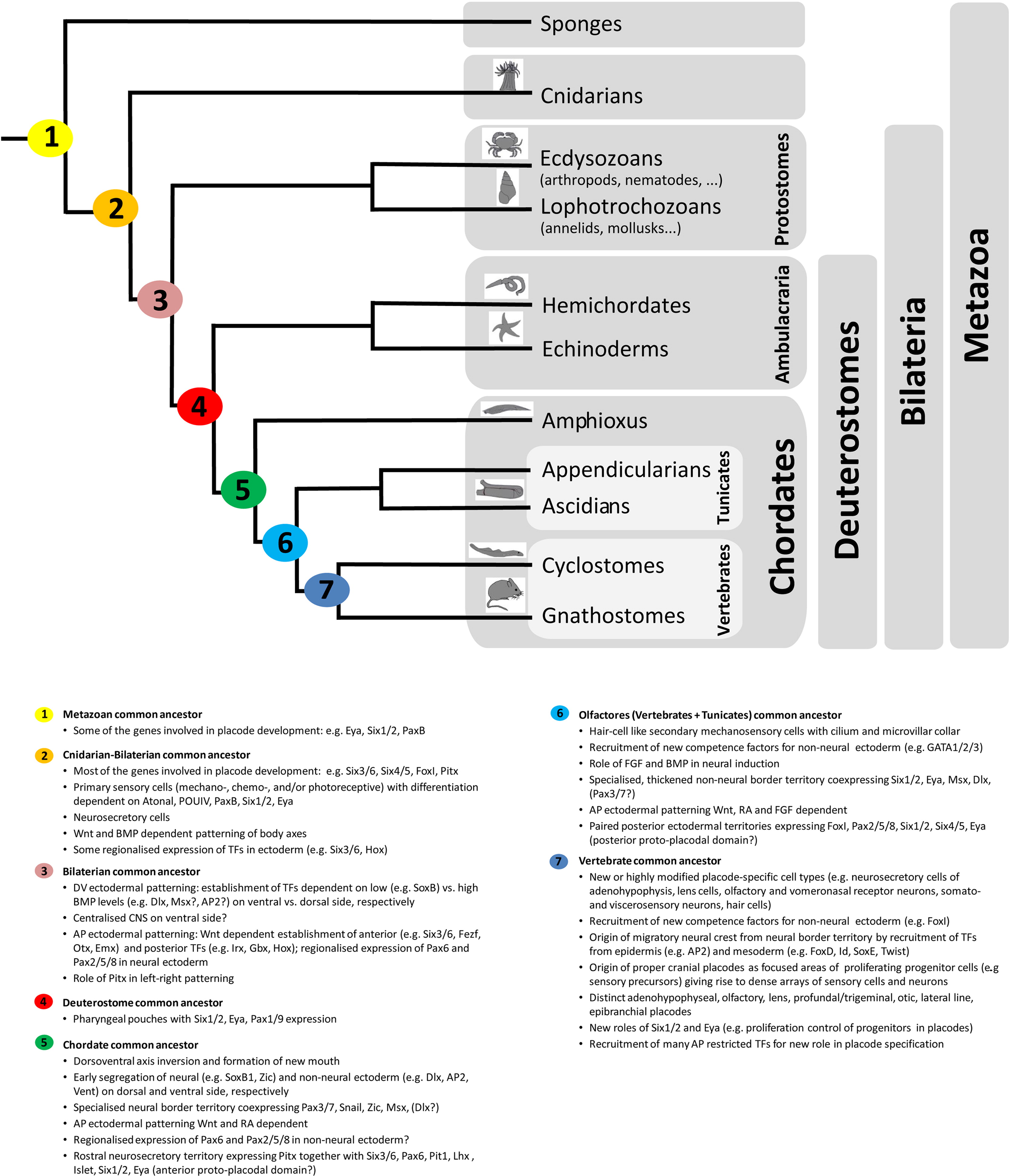
Fig. 6.
Key steps in placode evolution. Evolutionary changes of ectodermal patterning mechanisms and origin of new cell types are mapped onto the phylogenetic tree of metazoans. Important nodes are numbered and the key depicts which characters can be traced to each node. Character origination events whose placement on the tree is controversial are indicated by a question mark. AP: anteroposterior; DV: dorsoventral; TF: transcription factor.