Click here to close
Hello! We notice that you are using Internet Explorer, which is not supported by Xenbase and may cause the site to display incorrectly.
We suggest using a current version of Chrome,
FireFox, or Safari.
Proc Natl Acad Sci U S A
2015 Feb 03;1125:1386-91. doi: 10.1073/pnas.1417290112.
Show Gene links
Show Anatomy links
NAD kinase controls animal NADP biosynthesis and is modulated via evolutionarily divergent calmodulin-dependent mechanisms.
Love NR, Pollak N, Dölle C, Niere M, Chen Y, Oliveri P, Amaya E, Patel S, Ziegler M.
???displayArticle.abstract???
Nicotinamide adenine dinucleotide phosphate (NADP) is a critical cofactor during metabolism, calcium signaling, and oxidative defense, yet how animals regulate their NADP pools in vivo and how NADP-synthesizing enzymes are regulated have long remained unknown. Here we show that expression of Nadk, an NAD(+) kinase-encoding gene, governs NADP biosynthesis in vivo and is essential for development in Xenopus frog embryos. Unexpectedly, we found that embryonic Nadk expression is dynamic, showing cell type-specific up-regulation during both frog and sea urchin embryogenesis. We analyzed the NAD kinases (NADKs) of a variety of deuterostome animals, finding two conserved internal domains forming a catalytic core but a highly divergent N terminus. One type of N terminus (found in basal species such as the sea urchin) mediates direct catalytic activation of NADK by Ca(2+)/calmodulin (CaM), whereas the other (typical for vertebrates) is phosphorylated by a CaM kinase-dependent mechanism. This work indicates that animal NADKs govern NADP biosynthesis in vivo and are regulated by evolutionarily divergent and conserved CaM-dependent mechanisms.
Fig. 1. Nadk controls NADP biosynthesis in vivo. (A) Schematic diagram showing the generation of NADP+ from NAD+ via NAD kinase. (B) HPLC chromatograms showing the generation of NADP+ from NAD+ and ATP in the presence of purified recombinant XtNADK versus BSA as control. mAU, milliabsorbance units. (C) Schematic diagram of 6xhis-nadk overexpression experiments and immunoblot detection of 6xhis-XtNADK in NF St. 26 embryo extracts. (D, Left) Representative bright-field and fluorescent images of 6xhis-Xtnadkâ and eyfp-expressing embryos. 6xhis-Xtnadk overexpressing embryos showed no overt morphological phenotypes versus controls. (Right) Bar graph showing NADP measurements from 6xhis-Xtnadkâ or eyfp-overexpressing embryos (n = 3). (E) Validation of morpholino-mediated loss-of-nadk function experiments. (Top) Western blot analysis showing how the nadk atg morpholino (ATG MO) results in a marked reduction but not complete loss of nadk-ha expression following coinjection. (Bottom) Bar graph showing RT-qPCR results verifying the loss of the endogenous wild-type nadk mRNA transcript following injection of the nadk splice morpholino (n = 3). cMO, control morpholino. (F) Bar graph showing NADP measurements from control or nadk morpholino-injected embryos at NF St. 26 (n = 4). (G) Bright-field and fluorescent images of embryos injected with control or nadk-suppressing FITC-labeled morpholinos. Embryos injected with Nadk-suppressing morpholinos showed a shorter body axis at NF St. 35. Error bars indicate SD. *P < 0.05; **P < 0.005; ***P < 0.001 (t test).
Fig. 2. Tissue-specific expression of nadk during sea urchin and frog development. (A) Images show in situ hybridization reactions recognizing S. purpuratus nadk expression during development. Open red arrowheads indicate the ciliary band. The closed red arrowhead points to cells in the aboral ectoderm of the pluteus that constitute the vertex structure. The yellow arrowhead points to the gut. hpf, hours postfertilization. (B) RT-qPCR expression profiling of Spnadk-1 and Spnadk-2 during S. purpuratus embryonic development. (C) Images of in situ hybridization reactions recognizing X. tropicalis nadk expression during various stages of development (16). Closed black arrowheads indicate primitive myeloid cells. Open black arrowheads point to the cement gland. (D) Expression of nadk following injection of cebpα morpholino, a loss-of-function technique that removes PMCs from the embryo (16). The black arrowhead indicates a PMC. (E) Schematic diagram outlining the experimental procedure of ectopically inducing PMC development in X. tropicalis animal caps using the injection of cebpα mRNA (16). (F) Expression of nadk in cebpα or egfp mRNA-injected animal caps as detected by RT-qPCR (n = 3). Error bars indicate SD of three independent experiments.
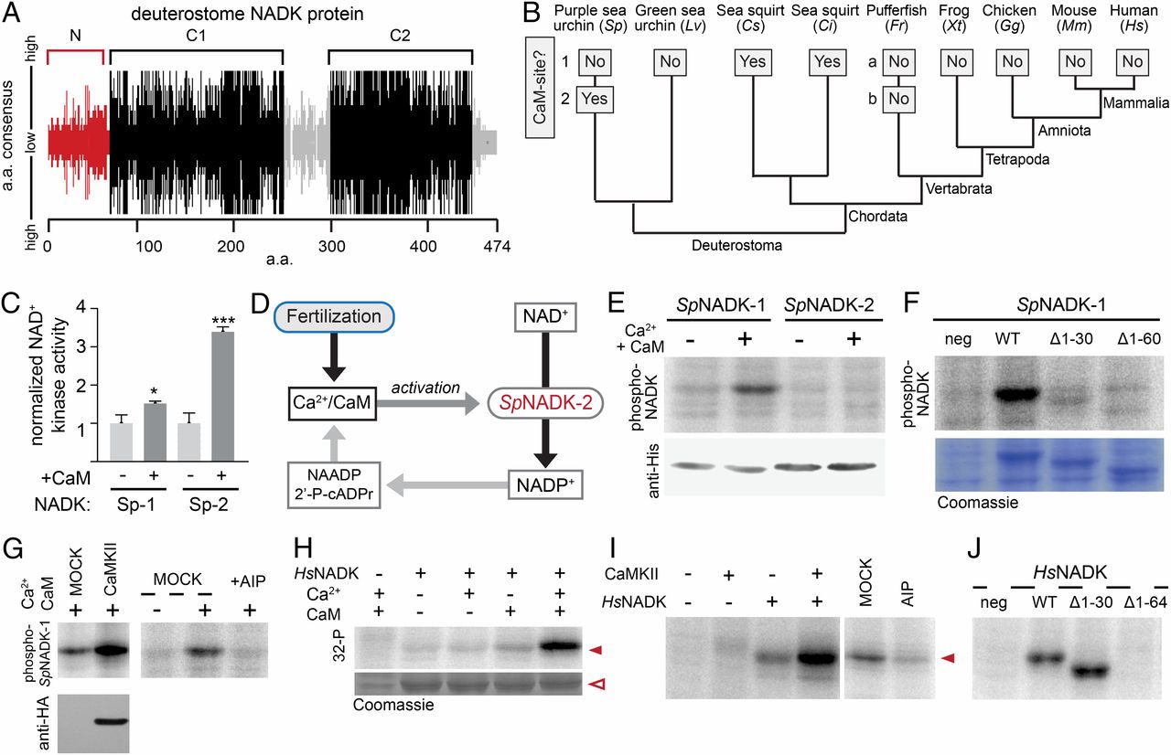
Fig. 3. Evolutionarily divergent and conserved Ca2+/calmodulin-dependent modulation at the N terminus of NAD kinase. (A) Graphical representation of the amino acid (a.a.) conservation of NADK among the deuterostomes listed in B. The y axis shows conservation (greater height indicates greater conservation). The relatively low conservation of the N termini is highlighted in red. (B) Phylogenetic relationship between the deuterostome species examined. The presence of predicted CaM binding sites (Fig. S3A) is indicated. (C) Effect of Ca2+/CaM exposure on the NAD+ kinase activity of SpNADK-1 and SpNADK-2 proteins. Error bars indicate SD. *P < 0.05; ***P < 0.001 (t test). (D) Proposed feedback loop underlying the increase in NADP following sea urchin fertilization [NADP+-derived NAADP and 2â²-phospho-cyclic ADP-ribose (2â²-P-cADPr) are potent intracellular activators of Ca2+ release (1, 2)]. (E) Autoradiograph demonstrating in vitro phosphorylation of SpNADK proteins using 32P-labeled ATP and HeLa cell extracts. The 6xHis immunoblot confirms equal loading. (F) Ca2+/CaM-mediated phosphorylation of SpNADK-1 wild type and N-terminally truncated mutants. (G, Left) Autoradiograph and immunoblot of in vitro phosphorylated recombinant SpNADK-1 using extracts from HeLa cells overexpressing HA-CaMKII. (Right) Autoradiograph of purified SpNADK-1 incubated with Ca2+/CaM and extracts from HeLa control cells (MOCK) or cells overexpressing the CaMKII autoinhibitory peptide (AIP). (H) Ca2+/CaM-dependent in vitro phosphorylation of HsNADK using HeLa cell extract. (I) In vitro phosphorylation of HsNADK by extracts from HeLa cells expressing HA-CaMKII (Left) or autoinhibitory peptide (Right). Closed red arrowheads indicate the phosphorylated HsNADK (autoradiographs). The open red arrowhead indicates the Coomassie-stained HsNADK. (J) In vitro phosphorylation as in H of HsNADK WT and N-terminally truncated mutants.
Fig. 4. Model of animal NADP biosynthesis. Animal NAD kinases catalyze the conversion of NAD+ to NADP+ using ATP as phosphoryl donor. NADP production is essential for cell survival and is regulated by several mechanisms on different levels. Transcription of the NADK gene directly regulates cellular NADK activity and production of NADP+. Availability of the reaction substrate NAD+ influences NADP+ production, and is in turn dependent on NAD+ synthesis from vitamin B3 precursors. Calcium and calmodulin provide yet another mechanism to regulate NAD kinase activity. In sea urchins, the two NADK isoforms identified in this study are regulated by Ca2+/CaM via different mechanisms: NADK-1 (also found in vertebrates) is phosphorylated by CaMKII, whereas NADK-2 is directly regulated by Ca2+/CaM binding, resulting in increased NADK activity.
Fig. S1. Bacterial purification of XtNADK and embryonic phenotypes of nadk morpholino-injected frog embryos. (A) Coomassie staining of SDS/PAGE showing
the production (+IPTG) and purification elutions (E1âE3) of 6xHis epitope-tagged HsNADK, XtNADK, and Xtδnadk. The E2 samples show representative
purified recombinant NADK proteins used in activity assays. (B) HPLC chromatogram showing the generation of NADP+ from NAD+ and ATP in the presence of an
N-terminally truncated, purified recombinant XtδNADK. (C) Bright-field images of embryos injected with control morpholino + eyfp mRNA, nadk morpholino +
eyfp mRNA, or nadk morpholino + morpholino-resistant δnadk mRNA. Images show the perturbation of embryonic anteriorâposterior axis length growth fromthe
loss of proper nadk expression and the rescue by coinjection of the morpholino-resistant δnadk mRNA. (D) Anteriorâposterior axis lengths of tadpoles of each
condition (n = 16) in C were measured. P values were generated using one-way analysis of variance and Tukeyâs post test; ***P < 0.001.
Fig. S2. Cloning, expression, and activity measurements of S. purpuratus NADK-1/2. (A) Putative genomic organization of the SpNADK gene. Schematic
alignment of the cDNA sequences for two sea urchin NADKs (GenBank accession nos. Bankit 1022638 EU191234 and Bankit 1022640 EU191235) against the
S. purpuratus genomic assembly (locus 584340). Untranslated regions are shaded red. (B) Expression of SpNADKs in sea urchin eggs. PCR products were
generated with primers specific for SpNADK-1 or SpNADK-2 and templates prepared with (+) or without (-) reverse transcriptase (RT) from RNA isolated from
sea urchin eggs. (C) Bacterial expression of SpNADK-1 and SpNADK-2 in E. coli. SDS/PAGE shows bacterial lysates before (lane 1) and after (lane 2) induction
with IPTG and purified proteins (lane 3). (D) Substrate specificity of SpNADK isoforms. The indicated SpNADK isoforms were incubated in the presence of 5 mM
ATP and 5 mM either NADH (Top) or NAAD (Bottom) in the absence or presence of Ca2+/CaM. Aliquots of the reactions were analyzed by HPLC. Typical
chromatograms are shown. The black arrows indicate the position where the expected products (NADPH from NADH and NAADP from NAAD) would have
eluted. Both SpNADKs readily produced NADP+ from NAD+ (Table 1).
Fig. S3. Evolutionarily conserved phosphorylation of the NADK N terminus. (A) Alignment of deuterostome NADKs. Protein alignment (with the MUSCLE
algorithm, as described in ref. 1) of NADKs with the variable N terminus and conserved internal domains (C1/C2) is indicated. Predicted N-terminal calmodulin
binding sites are boxed in red. Amino acid conservation is represented by different shades of blue, where the darker the shade, the higher the level of
conservation between the species. (B) Identification of the CaM-dependent phosphorylation site in SpNADK-1. Autoradiograph and Coomassie-stained SDS/
PAGE of in vitro phosphorylated SpNADK-1 full-length (FL), N-terminal truncated (Δ1–30), and point mutations (S13A, S18A) incubated with HeLa cell extracts.
(C) Identification and Ca2+/CaM dependency of the major phosphorylation site in HsNADK. Autoradiograph and Coomassie staining of SDS/PAGE separating HsNADK after in vitro phosphorylation by HeLa cell extracts in the presence of Ca2+ and increasing concentrations of CaM. (D and E) Phospho-site mapping of
HsNADK using the indicated mutations shows that serine 64 (S64) was most susceptible to Ca2+/CaM-dependent phosphorylation. (F) Coomassie stainings of
SDS/PAGE and NADK activity measurements of phosphomimetic (S64D) and nonphosphorylatable (S64A) NADK variants.
nadk (NAD kinase) gene expression in Xenopus laevis embryo, assayed via in situ hybridization, NF stage 23, lateral view, anteriorright, dorsal up.
nadk (NAD kinase) gene expression in Xenopus laevis embryo, assayed via in situ hybridization, NF stage 26, lateral view, anteriorright, dorsal up.
nadk (NAD kinase) gene expression in Xenopus laevis embryo, assayed via in situ hybridization, NF stage 18, anterior view, dorsal up.
Amaya,
Xenomics.
2005,
Pubmed
,
Xenbase Anderson,
Characterization of the plant nicotinamide adenine dinucleotide kinase activator protein and its identification as calmodulin.
1980,
Pubmed Berger,
The distribution of enzymes which synthesize nicotinamide adenine dinucleotide and nicotinamide adenine dinucleotide phosphate in monkey, rabbit, and ground squirrel retinas.
1982,
Pubmed Berridge,
Calcium signalling: dynamics, homeostasis and remodelling.
2003,
Pubmed Berrin,
Stress induces the expression of AtNADK-1, a gene encoding a NAD(H) kinase in Arabidopsis thaliana.
2005,
Pubmed Braun,
The multifunctional calcium/calmodulin-dependent protein kinase: from form to function.
1995,
Pubmed Chen,
C/EBPalpha initiates primitive myelopoiesis in pluripotent embryonic cells.
2009,
Pubmed
,
Xenbase Chin,
Calmodulin: a prototypical calcium sensor.
2000,
Pubmed Ciau-Uitz,
Distinct origins of adult and embryonic blood in Xenopus.
2000,
Pubmed
,
Xenbase Edgar,
MUSCLE: multiple sequence alignment with high accuracy and high throughput.
2004,
Pubmed Epel,
Calmodulin activates NAD kinase of sea urchin eggs: an early event of fertilization.
1981,
Pubmed Griffith,
Regulation of calcium/calmodulin-dependent protein kinase II activation by intramolecular and intermolecular interactions.
2004,
Pubmed Harland,
In situ hybridization: an improved whole-mount method for Xenopus embryos.
1991,
Pubmed
,
Xenbase Kawai,
Inorganic Polyphosphate/ATP-NAD kinase of Micrococcus flavus and Mycobacterium tuberculosis H37Rv.
2000,
Pubmed Krizhanovsky,
Senescence of activated stellate cells limits liver fibrosis.
2008,
Pubmed Labesse,
Diacylglyceride kinases, sphingosine kinases and NAD kinases: distant relatives of 6-phosphofructokinases.
2002,
Pubmed Lee,
Cyclic ADP-ribose and nicotinic acid adenine dinucleotide phosphate (NAADP) as messengers for calcium mobilization.
2012,
Pubmed Lerner,
Structural and functional characterization of human NAD kinase.
2001,
Pubmed Love,
Genome-wide analysis of gene expression during Xenopus tropicalis tadpole tail regeneration.
2011,
Pubmed
,
Xenbase Love,
pTransgenesis: a cross-species, modular transgenesis resource.
2011,
Pubmed
,
Xenbase Pollak,
The power to reduce: pyridine nucleotides--small molecules with a multitude of functions.
2007,
Pubmed Pollak,
NAD kinase levels control the NADPH concentration in human cells.
2007,
Pubmed Ransick,
New early zygotic regulators expressed in endomesoderm of sea urchin embryos discovered by differential array hybridization.
2002,
Pubmed Reymann,
Transcription profiling of lung adenocarcinomas of c-myc-transgenic mice: identification of the c-myc regulatory gene network.
2008,
Pubmed Schulman,
Phosphorylation of microtubule-associated proteins by a Ca2+/calmodulin-dependent protein kinase.
1984,
Pubmed Solek,
An ancient role for Gata-1/2/3 and Scl transcription factor homologs in the development of immunocytes.
2013,
Pubmed Turner,
Cloning and characterization of two NAD kinases from Arabidopsis. identification of a calmodulin binding isoform.
2004,
Pubmed Vanselow,
Expression profiling of a high-fertility mouse line by microarray analysis and qPCR.
2008,
Pubmed Vastag,
Remodeling of the metabolome during early frog development.
2011,
Pubmed
,
Xenbase Wilson-Grady,
Quantitative comparison of the fasted and re-fed mouse liver phosphoproteomes using lower pH reductive dimethylation.
2013,
Pubmed