XB-ART-50162
Nat Genet
2015 Jan 01;471:39-46. doi: 10.1038/ng.3144.
Show Gene links
Show Anatomy links
A recurrent de novo mutation in KCNC1 causes progressive myoclonus epilepsy.
Muona M, Berkovic SF, Dibbens LM, Oliver KL, Maljevic S, Bayly MA, Joensuu T, Canafoglia L, Franceschetti S, Michelucci R, Markkinen S, Heron SE, Hildebrand MS, Andermann E, Andermann F, Gambardella A, Tinuper P, Licchetta L, Scheffer IE, Criscuolo C, Filla A, Ferlazzo E, Ahmad J, Ahmad A, Baykan B, Said E, Topcu M, Riguzzi P, King MD, Ozkara C, Andrade DM, Engelsen BA, Crespel A, Lindenau M, Lohmann E, Saletti V, Massano J, Privitera M, Espay AJ, Kauffmann B, Duchowny M, Møller RS, Straussberg R, Afawi Z, Ben-Zeev B, Samocha KE, Daly MJ, Petrou S, Lerche H, Palotie A, Lehesjoki AE.
???displayArticle.abstract???
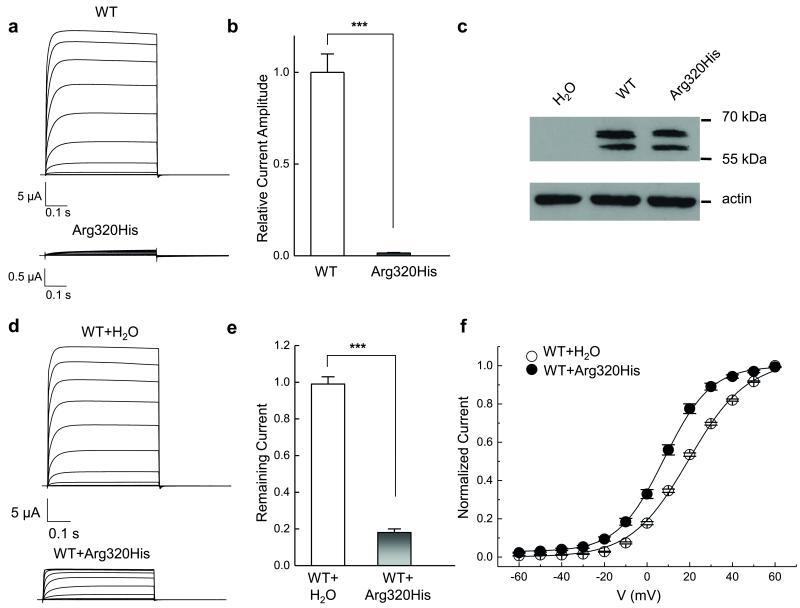
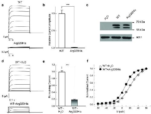
Progressive myoclonus epilepsies (PMEs) are a group of rare, inherited disorders manifesting with action myoclonus, tonic-clonic seizures and ataxia. We sequenced the exomes of 84 unrelated individuals with PME of unknown cause and molecularly solved 26 cases (31%). Remarkably, a recurrent de novo mutation, c.959G>A (p.Arg320His), in KCNC1 was identified as a new major cause for PME. Eleven unrelated exome-sequenced (13%) and two affected individuals in a secondary cohort (7%) had this mutation. KCNC1 encodes KV3.1, a subunit of the KV3 voltage-gated potassium ion channels, which are major determinants of high-frequency neuronal firing. Functional analysis of the Arg320His mutant channel showed a dominant-negative loss-of-function effect. Ten cases had pathogenic mutations in known PME-associated genes (NEU1, NHLRC1, AFG3L2, EPM2A, CLN6 and SERPINI1). Identification of mutations in PRNP, SACS and TBC1D24 expand their phenotypic spectra to PME. These findings provide insights into the molecular genetic basis of PME and show the role of de novo mutations in this disease entity.
???displayArticle.pubmedLink??? 25401298
???displayArticle.pmcLink??? PMC4281260
???displayArticle.link??? Nat Genet
Species referenced: Xenopus
Genes referenced: afg3l2 cln6 cstb epm2a ids kcnc1 kcnc3 neu1 nhlrc1 prnp sacs serpini1 tbc1d24
GO keywords: voltage-gated potassium channel activity
???displayArticle.disOnts??? progressive myoclonus epilepsy
???displayArticle.omims??? EPILEPSY, PROGRESSIVE MYOCLONIC 7; EPM7
???attribute.lit??? ???displayArticles.show???
References [+] :
Abecasis,
An integrated map of genetic variation from 1,092 human genomes.
2012, Pubmed
Abecasis, An integrated map of genetic variation from 1,092 human genomes. 2012, Pubmed
Adzhubei, A method and server for predicting damaging missense mutations. 2010, Pubmed
Afawi, TBC1D24 mutation associated with focal epilepsy, cognitive impairment and a distinctive cerebro-cerebellar malformation. 2013, Pubmed
Aggarwal, Contribution of the S4 segment to gating charge in the Shaker K+ channel. 1996, Pubmed , Xenbase
Baets, Mutations in SACS cause atypical and late-onset forms of ARSACS. 2010, Pubmed
Benson, Tandem repeats finder: a program to analyze DNA sequences. 1999, Pubmed
Berkovic, Progressive myoclonus epilepsies: specific causes and diagnosis. 1986, Pubmed
Berkovic, Array-based gene discovery with three unrelated subjects shows SCARB2/LIMP-2 deficiency causes myoclonus epilepsy and glomerulosclerosis. 2008, Pubmed
Bonten, Characterization of human lysosomal neuraminidase defines the molecular basis of the metabolic storage disorder sialidosis. 1996, Pubmed
Brooks, Characterization of N-glycosylation consensus sequences in the Kv3.1 channel. 2006, Pubmed
Browning, Improving the accuracy and efficiency of identity-by-descent detection in population data. 2013, Pubmed
Buzzi, Loss of cortical GABA terminals in Unverricht-Lundborg disease. 2012, Pubmed
Campeau, The genetic basis of DOORS syndrome: an exome-sequencing study. 2014, Pubmed
Canafoglia, Expanding sialidosis spectrum by genome-wide screening: NEU1 mutations in adult-onset myoclonus. 2014, Pubmed
Chan, Mutations in NHLRC1 cause progressive myoclonus epilepsy. 2003, Pubmed
Claes, De novo mutations in the sodium-channel gene SCN1A cause severe myoclonic epilepsy of infancy. 2001, Pubmed
Corbett, A mutation in the Golgi Qb-SNARE gene GOSR2 causes progressive myoclonus epilepsy with early ataxia. 2011, Pubmed
Corbett, A focal epilepsy and intellectual disability syndrome is due to a mutation in TBC1D24. 2010, Pubmed
Davis, Association between conformational mutations in neuroserpin and onset and severity of dementia. 2002, Pubmed
DePristo, A framework for variation discovery and genotyping using next-generation DNA sequencing data. 2011, Pubmed
Dibbens, SCARB2 mutations in progressive myoclonus epilepsy (PME) without renal failure. 2009, Pubmed
Erisir, Function of specific K(+) channels in sustained high-frequency firing of fast-spiking neocortical interneurons. 1999, Pubmed
Espinosa, Alcohol hypersensitivity, increased locomotion, and spontaneous myoclonus in mice lacking the potassium channels Kv3.1 and Kv3.3. 2001, Pubmed
Falace, TBC1D24, an ARF6-interacting protein, is mutated in familial infantile myoclonic epilepsy. 2010, Pubmed
Figueroa, Frequency of KCNC3 DNA variants as causes of spinocerebellar ataxia 13 (SCA13). 2011, Pubmed , Xenbase
Figueroa, KCNC3: phenotype, mutations, channel biophysics-a study of 260 familial ataxia patients. 2010, Pubmed , Xenbase
Franceschetti, Progressive myoclonic epilepsies: definitive and still undetermined causes. 2014, Pubmed
Fuentes Fajardo, Detecting false-positive signals in exome sequencing. 2012, Pubmed
Gan, When, where, and how much? Expression of the Kv3.1 potassium channel in high-frequency firing neurons. 1998, Pubmed
GTEx Consortium, The Genotype-Tissue Expression (GTEx) project. 2013, Pubmed
Gu, Alternative splicing regulates kv3.1 polarized targeting to adjust maximal spiking frequency. 2012, Pubmed
Guven, TBC1D24 truncating mutation resulting in severe neurodegeneration. 2013, Pubmed
Hall, Importance of glycosylation on function of a potassium channel in neuroblastoma cells. 2011, Pubmed
Hamosh, Online Mendelian Inheritance in Man (OMIM), a knowledgebase of human genes and genetic disorders. 2005, Pubmed
Harkin, The spectrum of SCN1A-related infantile epileptic encephalopathies. 2007, Pubmed
Ho, Pleiotropic effects of a disrupted K+ channel gene: reduced body weight, impaired motor skill and muscle contraction, but no seizures. 1997, Pubmed
Hsiao, Linkage of a prion protein missense variant to Gerstmann-Sträussler syndrome. 1989, Pubmed
Irie, Kv3.3 channels harbouring a mutation of spinocerebellar ataxia type 13 alter excitability and induce cell death in cultured cerebellar Purkinje cells. 2014, Pubmed , Xenbase
Issa, Spinocerebellar ataxia type 13 mutant potassium channel alters neuronal excitability and causes locomotor deficits in zebrafish. 2011, Pubmed
Joensuu, Gene expression alterations in the cerebellum and granule neurons of Cstb(-/-) mouse are associated with early synaptic changes and inflammation. 2014, Pubmed
Joho, Increased gamma- and decreased delta-oscillations in a mouse deficient for a potassium channel expressed in fast-spiking interneurons. 1999, Pubmed
Kälviäinen, Clinical picture of EPM1-Unverricht-Lundborg disease. 2008, Pubmed
Kent, The human genome browser at UCSC. 2002, Pubmed
Kircher, A general framework for estimating the relative pathogenicity of human genetic variants. 2014, Pubmed
Kollmann, Cell biology and function of neuronal ceroid lipofuscinosis-related proteins. 2013, Pubmed
Kong, Rate of de novo mutations and the importance of father's age to disease risk. 2012, Pubmed
Kumar, Predicting the effects of coding non-synonymous variants on protein function using the SIFT algorithm. 2009, Pubmed
Lehtinen, Cystatin B deficiency sensitizes neurons to oxidative stress in progressive myoclonus epilepsy, EPM1. 2009, Pubmed
Lemke, Targeted next generation sequencing as a diagnostic tool in epileptic disorders. 2012, Pubmed
Leutenegger, Estimation of the inbreeding coefficient through use of genomic data. 2003, Pubmed
Li, Fast and accurate short read alignment with Burrows-Wheeler transform. 2009, Pubmed
Liu, dbNSFP v2.0: a database of human non-synonymous SNVs and their functional predictions and annotations. 2013, Pubmed
Lukong, Characterization of the sialidase molecular defects in sialidosis patients suggests the structural organization of the lysosomal multienzyme complex. 2000, Pubmed
McKenna, The Genome Analysis Toolkit: a MapReduce framework for analyzing next-generation DNA sequencing data. 2010, Pubmed
McLaren, Deriving the consequences of genomic variants with the Ensembl API and SNP Effect Predictor. 2010, Pubmed
Minassian, Altered Kv3.3 channel gating in early-onset spinocerebellar ataxia type 13. 2012, Pubmed , Xenbase
Moreau, Biophysics, pathophysiology, and pharmacology of ion channel gating pores. 2014, Pubmed
Németh, Next generation sequencing for molecular diagnosis of neurological disorders using ataxias as a model. 2013, Pubmed
Okuneva, Abnormal microglial activation in the Cstb(-/-) mouse, a model for progressive myoclonus epilepsy, EPM1. 2015, Pubmed
Pennacchio, Mutations in the gene encoding cystatin B in progressive myoclonus epilepsy (EPM1). 1996, Pubmed
Petrovski, Genic intolerance to functional variation and the interpretation of personal genomes. 2013, Pubmed
Purcell, PLINK: a tool set for whole-genome association and population-based linkage analyses. 2007, Pubmed
Ramachandran, The autosomal recessively inherited progressive myoclonus epilepsies and their genes. 2009, Pubmed
Ried, Localization of a highly conserved human potassium channel gene (NGK2-KV4; KCNC1) to chromosome 11p15. 1993, Pubmed
Robinson, Integrative genomics viewer. 2011, Pubmed
Romano, Comparative analysis and functional mapping of SACS mutations reveal novel insights into sacsin repeated architecture. 2013, Pubmed
Rudy, Kv3 channels: voltage-gated K+ channels designed for high-frequency repetitive firing. 2001, Pubmed
Sabatini, Control of neurotransmitter release by presynaptic waveform at the granule cell to Purkinje cell synapse. 1997, Pubmed
Samocha, A framework for the interpretation of de novo mutation in human disease. 2014, Pubmed
Schwarz, MutationTaster evaluates disease-causing potential of sequence alterations. 2010, Pubmed
Seoh, Voltage-sensing residues in the S2 and S4 segments of the Shaker K+ channel. 1996, Pubmed , Xenbase
Shahwan, Progressive myoclonic epilepsies: a review of genetic and therapeutic aspects. 2005, Pubmed
Shoffner, Myoclonic epilepsy and ragged-red fiber disease (MERRF) is associated with a mitochondrial DNA tRNA(Lys) mutation. 1990, Pubmed
Starace, Histidine scanning mutagenesis of basic residues of the S4 segment of the shaker k+ channel. 2001, Pubmed , Xenbase
Synofzik, Autosomal recessive spastic ataxia of Charlevoix Saguenay (ARSACS): expanding the genetic, clinical and imaging spectrum. 2013, Pubmed
UniProt Consortium, Activities at the Universal Protein Resource (UniProt). 2014, Pubmed
Waters, Mutations in voltage-gated potassium channel KCNC3 cause degenerative and developmental central nervous system phenotypes. 2006, Pubmed , Xenbase
Wulff, Voltage-gated potassium channels as therapeutic targets. 2009, Pubmed
Ye, Primer-BLAST: a tool to design target-specific primers for polymerase chain reaction. 2012, Pubmed
