Click here to close
Hello! We notice that you are using Internet Explorer, which is not supported by Xenbase and may cause the site to display incorrectly.
We suggest using a current version of Chrome,
FireFox, or Safari.
???displayArticle.abstract???
DNA interstrand cross-links (ICLs) prevent strand separation during DNA replication and transcription and therefore are extremely cytotoxic. In metazoans, a major pathway of ICL repair is coupled to DNA replication, and it requires the Fanconi anemia pathway. In most current models, collision of a single DNA replication fork with an ICL is sufficient to initiate repair. In contrast, we show here that in Xenopus egg extracts two DNA replication forks must converge on an ICL to trigger repair. When only one fork reaches the ICL, the replicative CMG helicase fails to unload from the stalled fork, and repair is blocked. Arrival of a second fork, even when substantially delayed, rescues repair. We conclude that ICL repair requires a replication-induced X-shaped DNA structure surrounding the lesion, and we speculate on how this requirement helps maintain genomic stability in S phase.
Figure 2. CMG is not evicted from a single fork stalled at an ICL(a) Schematic of primers used in chromatin immunoprecipitation (ChIP).(b) MCM7 and CDC45 ChIP anaylsis at different time points during repair. pICL-lacO was replicated with or without LacI, and IPTG was added immediately before the 20 minute time point, as indicated (green arrow). A repetition of this experiment is shown in Supplementary Fig. 5a.
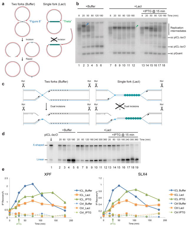
Figure 3. A single, stalled fork does not undergo incisions(a) Schematic of repair intermediates expected in panel (b).(b) Replication intermediates of pICL-lacO separated on a native agarose gel. pICL-lacO and an internal control plasmid lacking the lacO array (pQuant) were pre-incubated with buffer or LacI and replicated in the presence of [α-32P]dATP. IPTG was added as indicated. Sc: supercoiled. Oc: open circular. Blue arrowhead: âFigure 8â DNA structure. Green arrowhead: âThetaâ DNA structure.(c) Schematic of incision assay. Before dual incisions, single cutting with BlpI yields X-shaped products (blue strands, upper cartoon), whereas after dual incisions, BlpI digestion yields linear molecules (blue strands, lower cartoon).(d) Incision assay. pICL-lacO was replicated with or without LacI and IPTG, as indicated. The repair intermediates were digested with BlpI, separated on an alkaline (denaturing) gel, and visualized by Southern blotting to detect parental strands. Unreplicated pICL-lacO was used to generate size markers for the X-shaped structure and linear structure, which came from a small fraction of uncrosslinked background plasmids in the pICL-lacO preparations. Uncropped image of Fig. 3d is presented in Supplementary Data Set 1c.(e) XPF and SLX4 ChIP analysis. pICL-lacO and pQuant were replicated with or without LacI, and IPTG was added immediately before the 20 minute time point where indicated (green arrow). At different times, samples were withdrawn for XPF and SLX4 ChIP using primer pairs for the ICL locus (Fig. 2a) or pQuant (Ctrl). A repetition of this experiment is shown in Supplementary Fig. 5c.
Figure 4. The order of replisome arrival at an ICL does not determine which leading strand undergoes lesion bypass(a) Scheme to determine whether the order in which the two forks arrive at an ICL dictates which parental strand is used as the lesion bypass template.(b) Schematic depiction of final repair products after AflIII and AseI digestion, depending on which leading strand undergoes lesion bypass. Note that AflIII and AseI generate different sized overhangs, allowing us to differentiate top (178 nt) and bottom (176 nt) strands. Top-AD or Bottom-AD: top or bottom strand containing an adduct.(c, d) Strand-specific Southern blotting to detect the adducts. pCtrl or pICL-lacO was replicated in the presence of buffer or LacI, and IPTG was added at the indicated times. After 6 hours, repair products were digested with AflIII and AseI, separated on a sequencing gel, and analyzed with strand-specific Southern blotting to visualize the bottom (c) or top (d) strands. To generate size markers for the top (178 nt) and bottom (176 nt) strands (lane 1), pCtrl was replicated in the presence of [α-32P]dATP (pCtrl*), and was analyzed on the same sequencing gel as the strand-specific Southern after AflIII and AseI digestion. The fact that no top (c, lane 2) or bottom strand (d, lane 2) was detected in Southern blotting of pCtrl established the strand-specificity of the blotting protocol. Uncropped images of Figs. 4c and 4d are presented in Supplementary Data Set 1d.
Berezney,
Heterogeneity of eukaryotic replicons, replicon clusters, and replication foci.
2000, Pubmed
Berezney,
Heterogeneity of eukaryotic replicons, replicon clusters, and replication foci.
2000,
Pubmed Blow,
How dormant origins promote complete genome replication.
2011,
Pubmed Branzei,
Maintaining genome stability at the replication fork.
2010,
Pubmed Bunting,
Dangerous liaisons: Fanconi anemia and toxic nonhomologous end joining in DNA crosslink repair.
2010,
Pubmed Clauson,
Advances in understanding the complex mechanisms of DNA interstrand cross-link repair.
2013,
Pubmed Crossan,
The Fanconi anaemia pathway orchestrates incisions at sites of crosslinked DNA.
2012,
Pubmed Deans,
DNA interstrand crosslink repair and cancer.
2011,
Pubmed Duderstadt,
Replication-fork dynamics.
2014,
Pubmed Duxin,
Repair of a DNA-protein crosslink by replication-coupled proteolysis.
2014,
Pubmed
,
Xenbase Enoiu,
Construction of plasmids containing site-specific DNA interstrand cross-links for biochemical and cell biological studies.
2012,
Pubmed Fang,
Distinct roles of cdk2 and cdc2 in RP-A phosphorylation during the cell cycle.
1993,
Pubmed
,
Xenbase Fu,
Selective bypass of a lagging strand roadblock by the eukaryotic replicative DNA helicase.
2011,
Pubmed
,
Xenbase Garaycoechea,
Why does the bone marrow fail in Fanconi anemia?
2014,
Pubmed Huang,
The DNA translocase FANCM/MHF promotes replication traverse of DNA interstrand crosslinks.
2013,
Pubmed Ishibashi,
Telomere loss in cells treated with cisplatin.
1998,
Pubmed Klein Douwel,
XPF-ERCC1 acts in Unhooking DNA interstrand crosslinks in cooperation with FANCD2 and FANCP/SLX4.
2014,
Pubmed
,
Xenbase Knipscheer,
The Fanconi anemia pathway promotes replication-dependent DNA interstrand cross-link repair.
2009,
Pubmed
,
Xenbase Knipscheer,
Replication-coupled DNA interstrand cross-link repair in Xenopus egg extracts.
2012,
Pubmed
,
Xenbase Kottemann,
Fanconi anaemia and the repair of Watson and Crick DNA crosslinks.
2013,
Pubmed Lawley,
DNA adducts from chemotherapeutic agents.
1996,
Pubmed Lebofsky,
DNA replication in nucleus-free Xenopus egg extracts.
2009,
Pubmed
,
Xenbase Le Breton,
Replication-fork stalling and processing at a single psoralen interstrand crosslink in Xenopus egg extracts.
2011,
Pubmed
,
Xenbase Legerski,
Repair of DNA interstrand cross-links during S phase of the mammalian cell cycle.
2010,
Pubmed Leonard,
DNA replication origins.
2013,
Pubmed León-Ortiz,
Metabolism of DNA secondary structures at the eukaryotic replication fork.
2014,
Pubmed Long,
Mechanism of RAD51-dependent DNA interstrand cross-link repair.
2011,
Pubmed
,
Xenbase Long,
BRCA1 promotes unloading of the CMG helicase from a stalled DNA replication fork.
2014,
Pubmed
,
Xenbase Muniandy,
DNA interstrand crosslink repair in mammalian cells: step by step.
2010,
Pubmed Nakanishi,
Homology-directed Fanconi anemia pathway cross-link repair is dependent on DNA replication.
2011,
Pubmed Räschle,
Mechanism of replication-coupled DNA interstrand crosslink repair.
2008,
Pubmed
,
Xenbase Sobeck,
The Fanconi anemia protein FANCM is controlled by FANCD2 and the ATR/ATM pathways.
2009,
Pubmed
,
Xenbase Walden,
The Fanconi anemia DNA repair pathway: structural and functional insights into a complex disorder.
2014,
Pubmed Walter,
Initiation of eukaryotic DNA replication: origin unwinding and sequential chromatin association of Cdc45, RPA, and DNA polymerase alpha.
2000,
Pubmed
,
Xenbase Williams,
The differences between ICL repair during and outside of S phase.
2013,
Pubmed Willis,
BRCA1 controls homologous recombination at Tus/Ter-stalled mammalian replication forks.
2014,
Pubmed Zhang,
Mechanism and regulation of incisions during DNA interstrand cross-link repair.
2014,
Pubmed