XB-ART-50113
Development
2015 Jan 01;1421:174-84. doi: 10.1242/dev.112250.
Show Gene links
Show Anatomy links
The Rac1 regulator ELMO controls basal body migration and docking in multiciliated cells through interaction with Ezrin.
Epting D, Slanchev K, Boehlke C, Hoff S, Loges NT, Yasunaga T, Indorf L, Nestel S, Lienkamp SS, Omran H, Kuehn EW, Ronneberger O, Walz G, Kramer-Zucker A.
???displayArticle.abstract???
Cilia are microtubule-based organelles that are present on most cells and are required for normal tissue development and function. Defective cilia cause complex syndromes with multiple organ manifestations termed ciliopathies. A crucial step during ciliogenesis in multiciliated cells (MCCs) is the association of future basal bodies with the apical plasma membrane, followed by their correct spacing and planar orientation. Here, we report a novel role for ELMO-DOCK1, which is a bipartite guanine nucleotide exchange factor complex for the small GTPase Rac1, and for the membrane-cytoskeletal linker Ezrin, in regulating centriole/basal body migration, docking and spacing. Downregulation of each component results in ciliopathy-related phenotypes in zebrafish and disrupted ciliogenesis in Xenopus epidermal MCCs. Subcellular analysis revealed a striking impairment of basal body docking and spacing, which is likely to account for the observed phenotypes. These results are substantiated by showing a genetic interaction between elmo1 and ezrin b. Finally, we provide biochemical evidence that the ELMO-DOCK1-Rac1 complex influences Ezrin phosphorylation and thereby probably serves as an important molecular switch. Collectively, we demonstrate that the ELMO-Ezrin complex orchestrates ciliary basal body migration, docking and positioning in vivo.
???displayArticle.pubmedLink??? 25516973
???displayArticle.link??? Development
Species referenced: Xenopus laevis
Genes referenced: arl13b cep164 dock1 elmo1 elmo2 ezr msn psmd6 rac1 tuba4a tubg1
GO keywords: ciliary basal body organization [+]
???displayArticle.antibodies??? Elmo1 Ab1 Elmo2 Ab1 Msn Ab1 Tuba4b Ab4 Tubg1 Ab4
???displayArticle.morpholinos??? dock1 MO1 elmo1 MO1 elmo2 MO1 ezr MO1 rac1 MO1
???displayArticle.disOnts??? ciliopathy
???attribute.lit??? ???displayArticles.show???
|
|
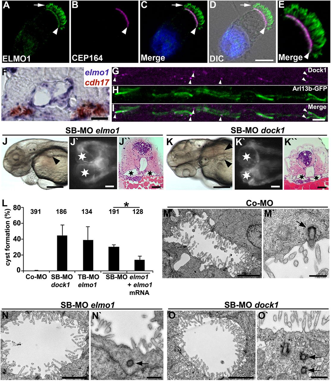
Fig. 1. ELMO1 and DOCK1 show expression in cilia in human and zebrafish and are required for ciliogenesis in zebrafish. (A-E) Human respiratory epithelial cells from healthy controls were double labelled with antibodies against ELMO1 (green) and CEP164 (magenta). ELMO1 localises along the ciliary axonemes (arrow) and the basal bodies (arrowhead). The nucleus is stained with Hoechst 33342 (blue). (F) Transverse section of a 24â hpf zebrafish embryo reveals that elmo1 mRNA expression (blue) partially colocalises with cadherin 17 (cdh17) mRNA (red) in the pronephric tubule. (G-I) Dock1 is expressed at the base of the cilium (arrowheads) and ciliary axonemes (green fluorescence of Arl13b-GFP) in 48â hpf Tg(actb2:Mmu.Arl13b-GFP) zebrafish embryos. (J-Kâ²) Expression silencing of elmo1 (J-Jâ²) and dock1 (K-Kâ²) using SB-MO elmo1 (2â ng) and SB-MO dock1 (2â ng), respectively, resulted in pronephric cyst formation (arrowheads and stars), as shown in a bright-field lateral view with anterior to the left (J,K), a dorsal view with anterior to the left of a Tg(wt1b:EGFP) embryo (Jâ²,Kâ²), and in a transverse section (Jâ²,Kâ²) of 48â hpf embryos. (L) Quantification of pronephric cyst formation in 48â hpf zebrafish embryos injected with Co-MO, SB-MO dock1, TB-MO elmo1 and SB-MO elmo1 (each 2â ng) or SB-MO elmo1 (2â ng) + elmo1 mRNA (20â pg). There was significant prevention of cyst formation upon co-injection of elmo1 mRNA (*Pâ¤0.05). The number of individual embryos analysed is indicated above each bar. (M-Oâ²) Analysis of electron micrographs revealed basal body docking defects (arrows) in 48â hpf zebrafish embryos injected with SB-MO elmo1 (2â ng) (N,Nâ²) or SB-MO dock1 (2â ng) (O,Oâ²) as compared with Co-MO (2â ng) (M,Mâ²). Scale bars: 10â µm in D; 20â µm in F,Jâ²,Kâ²; 100â µm in I; 50â μm in J,K,Jâ²,Kâ²; 2â μm in M,N,O; 0.5â μm in Mâ²,Nâ²,Oâ². |
|
|
Fig. 2. ELMO1 and ELMO2 are expressed in ciliated organs and are required for ciliogenesis in Xenopus. (A-F) Expression of elmo1 (A-C) and elmo2 (D-F) in the head, branchial arches (white arrow in A,D), otic vesicle (white arrowhead), pronephric kidney (black arrow), throughout the epidermis at stage 32, and in the pronephric tubules (white arrow in B,E) at stage 42 of Xenopus development. In addition, elmo1 is expressed in the intersomitic vessels and elmo2 in the spinal cord at stage 32 (black arrowheads). Expression of elmo1 and elmo2 colocalised with acetylated Tubulin marking cilia at stage 32 (C,F; see also supplementary material Fig. S5C). (G,H) Xenopus embryos (stage 32) injected with TB-MO elmo1 and TB-MO elmo2 (each 4â ng) and centrin-RFP mRNA colabelled with phalloidin 488 (for F-actin) revealed impaired migration and docking of basal bodies (arrows) to the apical membrane (H) as compared with embryos injected with Co-MO (8â ng) (G). (I-Jâ´) Injection of Xenopus embryos (stage 32) with a lower dose of the TB-MOs (each 2â ng) together with centrin-RFP and clamp-GFP mRNAs revealed partial basal body docking (arrows) and irregular basal body spacing (I-Jâ´) compared with proper apically docked and evenly distributed basal bodies in embryos injected with Co-MO (4â ng) (I-Iâ´). Dashed line indicates the apical surface. Scale bars: 500â μm in A,D; 250â µm in B,E; 2â mm in F; 5â µm in G,H,Jâ´. |
|
|
Fig. 3. Ezrin shows expression in cilia and is required for ciliogenesis in zebrafish. (A-D) Human respiratory epithelial cells from healthy controls were double labelled with antibodies directed against Ezrin (green) and the ciliary axoneme marker α/β-Tubulin (magenta) (arrow). Ezrin localisation is restricted to the putative basal bodies (arrowhead) and the nucleus. The nucleus is stained with Hoechst 33342 (blue). (E-G) Ezrin is expressed at the basal bodies (arrowheads) and the ciliary axonemes in 48â hpf Tg(actb2:Mmu.Arl13b-GFP) zebrafish embryos. (H-Iâ²) Expression silencing of ezrin (I-Iâ²) using TB-MO ezrin (2â ng) results in hydrocephalus (arrowhead in I) and pronephric cyst formation (stars in Iâ² and Iâ²) as compared with zebrafish embryos injected with Co-MO (2â ng) (H-Hâ²), shown in a bright-field lateral view with anterior to the left (H,I), a dorsal view with anterior to the left of a Tg(wt1b:EGFP) embryo (Hâ²,Iâ²), and by a histological transverse section (Hâ²,Iâ²) of 48â hpf embryos. (J) Quantification of pronephric cyst formation in 48â hpf zebrafish embryos after injection with TB-MO ezrin (2â ng) or TB-MO ezrin (2â ng)+ ezrin mRNA (20â pg), as compared with Co-MO (2â ng). There is significant prevention of cyst formation upon co-injection of ezrin mRNA (***P<0.001). (K,Kâ²) TEM analysis revealed reduced microvilli formation and basal body docking defects in TB-MO ezrin (2â ng) morphants at 48â hpf. Arrow indicates prospective basal body not properly docked. (L) Quantification of pronephric cyst formation in 48â hpf zebrafish embryos injected with Co-MO (2â ng), TB-MO ezrin (2â ng), TB-MO ezrin (2â ng)+ elmo1 mRNA (20â pg), SB-MO elmo1 (2â ng) or SB-MO elmo1 (2â ng)+ ezrin mRNA (20â pg) (*P=0.03; **P=0.006). (J,L) The number of individual embryos analysed is indicated above each bar. Scale bars: 10â µm in D; 5â µm in G; 100â μm in H,I; 50â µm in Hâ²,Hâ²,Iâ²,Iâ²; 2â μm in K; 0.5â μm in Kâ². |
|
|
Fig. 4. Ezrin is required for ciliogenesis in Xenopus. (A,B) In Xenopus embryos (stage 32) injected with Co-MO (8 ng) the cell membrane was highlighted by overexpression of membrane-GFP. Immunostaining for acetylated Tubulin showed the ciliary axonemes protruding to the outside of the cell (A, arrow), whereas in embryos injected with TB-MO ezrin (8 ng) the acetylated α-Tubulin-positive structures mainly formed inside the cell (B, arrows). (C-D‴) Basal bodies marked by overexpression of Centrin-RFP aligned properly at the apical cell membrane labelled with phalloidin 488 in Xenopus embryos (stage 32) injected with Co-MO (8 ng) (C-C‴), in contrast to the failed migration and docking of basal bodies (arrows) in embryos injected with TB-MO ezrin (8 ng) (D-D‴). (E-F‴) Injection of a lower dose of TB-MO ezrin (4 ng) together with centrin-RFP and clamp-GFP mRNA (F-F‴) revealed partial basal body docking (arrow) and irregular basal body spacing compared with proper apically docked and evenly distributed basal bodies in embryos (stage 32) injected with Co-MO (4 ng) (E-E‴). Dashed white line indicates the apical surface. Scale bars: 5 μm. |
|
|
Fig. 5. Ezrin depletion leads to impaired actin remodelling and intracellular ciliary axoneme formation in Xenopus MCCs. (A-Aâ´) Increased actin accumulation (arrows) directly above the cluster of Centrin-RFP-labelled basal bodies (arrowheads) in Xenopus embryos (stage 32) injected with TB-MO ezrin (8â ng) and stained with phalloidin 488. (B-Câ²) TEM analysis revealed basal body migration and docking defects (arrows) and intracellular axoneme formation (arrowheads) in Xenopus embryos (stage 32) injected with TB-MO ezrin (8â ng) (C-Câ²) as compared with proper apically docked basal bodies (arrows) of Co-MO (8â ng) morphants (B,Bâ²). (D-G) TEM analysis revealed that Xenopus embryos (stage 32) injected with TB-MO ezrin (8â ng) exhibit a normal ultrastructure of intracellular axonemes with nine outer microtubule doublets and two central microtubule doublets (arrowheads in E,G) and basal bodies with nine peripheral microtubule triplets (arrows in F). Scale bars: 5â μm in Aâ´; 1â μm in B,C,Câ²; 0.5â μm in Bâ²,Câ²,D,G. |
|
|
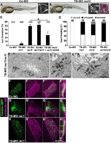
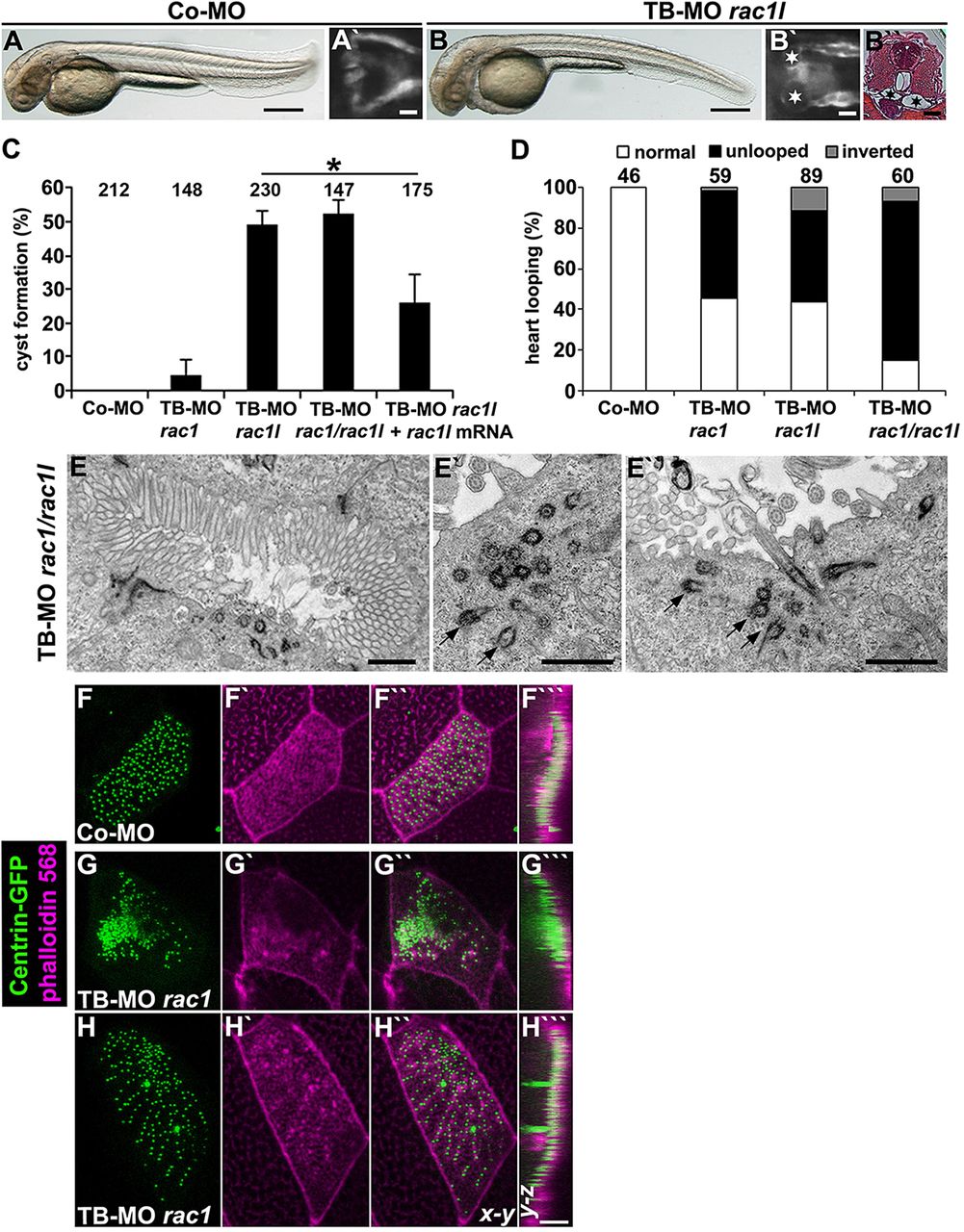
Fig. 6. Rac1 is required for ciliogenesis in zebrafish and Xenopus. (A-Bâ²) Expression silencing of Rac1l using TB-MO rac1l (0.5â ng) results in pronephric cyst formation (stars in Bâ² and Bâ²) as compared with Co-MO (0.5â ng) morphants (Aâ²), as shown in a dorsal view with anterior to the left of a Tg(wt1b:EGFP) zebrafish embryo (Aâ²,Bâ²) and in a histological transverse section (Bâ²) of a 48â hpf embryo. (A,B) Embryos are shown in bright-field lateral view, with anterior to the left. (C) Quantification of pronephric cyst formation in 48â hpf zebrafish embryos injected with Co-MO (4.5â ng), TB-MO rac1 (4â ng), TB-MO rac1l (0.5â ng), TB-MO rac1 (4â ng)/rac1l (0.5â ng) and TB-MO rac1l (0.5â ng)+ rac1l mRNA (20â pg). There was significant prevention of cyst formation by co-injection with rac1l mRNA (*Pâ¤0.05). (D) Quantification of laterality defects by cmlc2 in situ hybridisation revealed impaired heart looping in 48â hpf zebrafish embryos injected with TB-MO rac1 (4â ng), TB-MO rac1l (0.5â ng), and TB-MO rac1 (4â ng)/rac1l (0.5â ng) compared with Co-MO (4.5â ng). (C,D) The number of individual embryos analysed is indicated above each bar. (E-Eâ²) Analysis of electron micrographs revealed basal body docking defects (arrows in Eâ²,Eâ²) on sections of 48â hpf zebrafish embryos injected with TB-MO rac1 (4â ng)/rac1l (0.5â ng). (F-Fâ´) Xenopus embryos injected with Co-MO (40â ng) and centrin-GFP mRNA showed normal basal body docking and basal body distribution at stage 32; embryos were colabelled with phalloidin 568 (magenta). (G-Hâ´) Xenopus embryos (stage 32) injected with TB-MO rac1 (40â ng) exhibited irregular basal body docking and distribution, âbeads on a stringâ pattern in H. Scale bars: 100â μm in A,B; 20â µm in Aâ²,Bâ²; 50â µm in Bâ²; 1â µm in E-Eâ²; 5â µm in Hâ´. |
|
|
Fig. 7. The ELMO1-DOCK1-Rac1 complex influences ERM phosphorylation and tight control of phospho-Ezrin is required for proper ciliogenesis. (A) Immunoblot of 24â hpf zebrafish lysates showing elevated phospho-Ezrin (pERM) levels in embryos injected with TB-MO rac1 (4â ng)/rac1l (0.5â ng), SB-MO elmo1 (2â ng) and SB-MO dock1 (2â ng) as compared with Co-MO (4.5â ng). (B) Immunoblot of 24â hpf zebrafish lysates showing reduced pERM levels in zebrafish embryos injected with elmo1 mRNA (20â pg) or rac1l mRNA (20â pg) as compared with control embryos. Anti-γ-Tubulin immunoblots served as a loading control. Immunoblots represent results from one of three independent experiments with similar results. (C-F) Overexpression of Ezrin by transient transgenesis demonstrates the importance of tight regulation of phosphorylation at threonine 564 for the function of zebrafish Ezrin. cadherin 17 (cdh17) promoter-driven expression of either the nonphosphorylatable T564A mutation or the phosphorylation mimetic mutant T564D caused cyst formation on the side of the pronephros where the MCCs in the mid-portion of the pronephric tubule are most affected. Arrowheads indicate the tubular mid-portion, with the cells expressing mutant Ezrin on the side of the formed cyst. The number of individual embryos analysed is indicated above each bar. (G) Quantification of pronephric cyst formation of 48â hpf zebrafish embryos injected with SB-MO elmo1 (2â ng) with or without ezrin(T564A) mRNA (10â pg) (**P=0.006), SB-MO dock1 (2â ng) with or without ezrin(T564A) mRNA (10â pg) (**P=0.009) or TB-MO rac1 (4â ng)/rac1l (0.5â ng) with or without ezrin(T564A) mRNA (10â pg) (*P=0.02). Scale bars: 50â µm. |
|
|
Fig. 8. Model illustrating ELMO-DOCK1-Rac1 and their interaction with Ezrin and the effects on basal body migration and spacing in MCCs. (A) The ELMO-DOCK1 complex localises to the ciliary basal body and acts as bipartite guanine nucleotide exchange factor for Rac1. Rac1 in turn dephosphorylates Ezrin via an unknown phosphatase (PPase). Dephosphorylated Ezrin does not bind to actin filaments, whereas phosphorylated Ezrin serves as a linker between the basal body and actin filaments. (B) Constant turnover of phosphorylated Ezrin regulated by ELMO-DOCK1-Rac1 is necessary to promote basal body migration along actin filaments (arrows) and for basal body docking to the membrane and spacing (double arrows) with assembly of the apical and subapical actin network. |
|
|
Supplemental Fig. S1. ELMO1 localizes to the ciliary axonemes in MCCs and validation of antibodies used for human respiratory epithelial cells and MDCK studies (A-D) Human respiratory epithelial cells from controls were double-labelled with antibodies directed against ELMO1 (magenta) and acetylated Tubulin (green). ELMO1 localizes along the ciliary axonemes (white arrow) and the basal bodies (white arrowhead). The nucleus is stained with Hoechst33342 (blue). Immunoblots of human respiratory epithelial cell lysates and MDCK lysates validates the utilized ELMO1 antibody with the appropriate double bands according to the manufacturer (E,G), Ezrin (F) and DOCK1 (H) antibodies. Scale bar, 10 μm (D). |
|
|
Supplemental Fig. S2. ELMO1 and DOCK1 localize to the basal body of primary cilia (A) MDCKs were grown to ciliated stage and stained against ELMO1 (green) and the cilia marker Tubulin (detyrosinated) (magenta). The merged image illustrates distinct ELMO1 staining at the base of the cilium. (B) DOCK1 (green) was co-stained with Tubulin (detyrosinated) (magenta). The merged image illustrates distinct DOCK1 staining at the base of the cilium. (C) ELMO1 (green) was co-stained with DOCK1 (magenta) and Cep164 (blue), a marker for the mother centriole. Co-localization of ELMO1 and DOCK1 at the mother centriole is indicated by yellow pixels. Scale bars, 10 μm (A,B), 1 μm (C). |
|
|
Supplemental Fig. S3. Expression of Dock1 and Ezrin in the ciliary axonemes of the otic vesicle in zebrafish (A) Immunostaining shows expression of Arl13b-GFP in ciliary axonemes of the otic vesicle of Tg(actb2:Mmu.Arl13b-GFP) embryos at 48 hpf. (B-B``) Dock1 is expressed at the basal bodies (white arrowheads) in the otic vesicle of Tg(actb2:Mmu.Arl13b-GFP) embryos at 48 hpf. (C-C``) Ezrin is expressed at the basal bodies (white arrowheads) and the ciliary axonemes in the otic vesicle of Tg(actb2:Mmu.Arl13b-GFP) embryos at 48 hpf. Scale bars, 5 μm (A,B``,C``). |
|
|
Supplemental Fig. S4. Knockdown of Elmo1 and Dock1 causes laterality defects in zebrafish and knockdown of Elmo1, Dock1, Ezrin or Rac1/Rac1l leads to impaired ciliogenesis in zebrafish (A) Quantification of heart looping at 48 hpf by cmlc2 WISH revealed altered heart looping in SB-MO elmo1 and TB-MO elmo1 (each 2 ng), SB-MO dock1 (2 ng) that was slightly enhanced for the double-knockdown by co-injection of SB-MO dock1 (2ng)/SB-MO elmo1 (2 ng) and SB-MO dock1 (2ng)/TB-MO elmo1 (2 ng) compared to Co-MO (4 ng) injected zebrafish embryos. Numbers indicate the total number of embryos from three different experiments used for quantification. (B) Quantification of cilia length in either the anterior or the posterior segment of the pronephric tubule of SB-MO elmo1 (2 ng), SB-MO dock1 (2 ng), TB-MO ezrin (2 ng) and TB-MO rac1 (4 ng)/rac1l (0.5 ng) compared to Co-MO (4.5 ng) injected zebrafish embryos at 24 hpf (* p= ≤ 0.05 compared to their respective control). (C) Quantification of electron micrographs for centriole docking defects of SB-MO elmo1 (2 ng), SB-MO dock1 (2 ng), TB-MO ezrin (2 ng) and TB-MO rac1 (4 ng)/rac1l (0.5 ng) compared to Co-MO (4.5 ng) injected zebrafish embryos at 48 hpf. All obtained electron micrographs were analysed for centrioles that were not docked at the plasma membrane. Numbers indicate the total number of centrioles counted from three different embryos per condition used for quantification. |
|
|
Supplemental Fig. S5. DOCK1, ELMO1/2 and Ezrin show expression in MCCs during Xenopus development (A,B) Expression of dock1 in the head, branchial arches (white arrow), otic vesicle (white arrowhead), pronephric kidney (black arrow), throughout the epidermis at stage 32, and in the pronephric tubules (white arrow) at stage 42 of Xenopus development. (C) Expression of elmo1, elmo2, dock1 and ezrin co-localized with acetylated Tubulin marking cilia at stage 32. Scale bars, 500 μm (A), 250 μm (B), 2 mm (C). |
|
|
Supplemental Fig. S6. Knockdown efficiency and defective ciliogenesis upon knockdown of ELMO1/2 and Ezrin in Xenopus (A) Immunoblot of Xenopus lysates (stage 16 and 22) after injection of TB-MO elmo1 (8 ng) into both blastomeres of two-cell stage Xenopus embryos indicates strong reduction of ELMO1 expression compared to Co-MO (8 ng) injected embryos. Anti-γ-Tubulin immunoblot served as loading control. (B) Immunoblot of Xenopus lysates (stage 22 and 26) after injection of TB-MO elmo2 (8 ng) into both blastomeres of two-cell stage Xenopus embryos indicates strong reduction of ELMO2 expression compared to Co-MO (8 ng) injected embryos. Anti-γ-Tubulin immunoblot served as loading control. (C) In vitro translated Xenopus ELMO2 protein was detected via immunoblotting by Streptavidin or ELMO2 antibody. ELMO2 protein level decreased in the presence of 0.2 μM and 2 μM of the TB-MO elmo2. Immunofluorescence-based quantification of cells with intracellular acetylated ï¡-Tubulin-positive structures (D) and cells with defective centriole docking (E) of TB-MO elmo1/elmo2 (each 4 ng) and TB-MO ezrin (8 ng) injected Xenopus embryos compared to Co-MO (8 ng) injected Xenopus embryos at stage 32. Numbers indicate epidermal cells of three different embryos used for quantification. |
|
|
Supplemental Fig. S7. Quantification of the regularity of the centriole spacing (A) Local basal body density for all recorded multiciliated skin cells in Xenopus embryos. (B) Local basal body density for a cell of a Co-MO (4 ng) injected embryo. (C) Histogram of the local basal body density in the control cell depicted in B. The green lines mark the 25 % and 75 % quantiles. (D,E) Analysis as in B,C for a cell of a TB-MO ezrin (4 ng, low dosage) injected embryo. The larger variation of the local spot density results in a wider distribution with a larger interquartile range. (F) Homogeneity of the basal body distribution measured by the interquartile range of the local spot density. Each point corresponds to one cell. The blue boxes denote the 25 % and 75 % quantile, the red line indicates the median. The p-values (computed with the two-sided Wilcoxon rank sum test) show signifcant differences to the control. Scale bars: 5μm (B,D). |
|
|
(A) Ubiquitous distribution of maternal ezrin transcripts at 512-cell-stage. (B) At 60 % epiboly stage, ezrin is expressed ubiquitously. (C) At the 3-somite stage, expression of ezrin mRNA is restricted to the polster (black arrowhead). (D) At the 20-somite stage ezrin shows expression in the otic vesicle (black arrowhead) and the developing pronephric tubule (black arrow). (E) At 22 hpf ezrin expression is detected in the forebrain (black arrow), epiphysis (black arrowhead), otic vesicle (white arrowhead) and the pronephric tubule (white arrow). Cross-section of a 36 hpf embryo (F) shows that ezrin (blue) partially co-localizes with cadherin 17 (red) in the pronephric tubule. (G) At 48 hpf, ezrin has a broad expression throughout the brain, epiphysis (black arrowhead) and pronephric tubule (white arrow). (H) Immunoblot of 24 hpf zebrafish lysates after injection of ezrin mRNA indicates a strong upregulation of Ezrin expression in comparison to control embryos. Anti-γ-Tubulin immunoblot served as loading control. (I) ezrin is expressed in the cement gland (white arrow), otic vesicle (white arrowhead), pronephros (black arrow), cloaca (black arrowhead) and throughout the epidermis at stage 32 of Xenopus development. (J) Immunoblot of Xenopus lysates (stage 32) after injection of TB-Mo ezrin (8 ng) into the animal-ventral blastomeres of four-cell stage Xenopus embryos indicates a reduction of Ezrin expression compared to Co-MO (8 ng) injected embryos. Anti-γ-Tubulin immunoblot served as loading control. Scale bars, 100 μm (A,B,C,D,E,G), 20 μm (F), 500 μm (I). |
|
|
Supplemental Fig. S9. Rac1 and Rac1l regulate ERM phosphorylation and overexpression of Ezrin(T564A) or Ezrin(T564D) impaires ciliogenesis in zebrafish (A) Immunoblot of 24 hpf zebrafish lysates showing elevated pERM expression in TB-MO rac1 (4 ng), TB-MO rac1l (0.5 ng) and TB-MO rac1 (4 ng)/rac1l (0.5 ng) injected embryos in comparison to Co-MO (4.5 ng) injected embryos. Anti-Rac1 immunoblot shows efficiency of Rac1 downregulation in Rac1 (27 %), Rac1l (52 %) and Rac1/Rac1l (23 %) depleted morphants compared to control embryos (100 %). Anti-γ-Tubulin immunoblot served as loading control. (B) Immunoblot of 24 hpf zebrafish lysates showing elevated ERM(total) expression in zebrafish embryos upon overexpression by injection of either the ezrin(T564A) or ezrin(T564D) mRNA (each 20 pg) compared to the control. (C) Representative confocal images showing reduced cilia length (stained with acetylated Tubulin) in the pronephric tubule of zebrafish overexpressing Ezrin(T564A) or Ezrin(T564D) compared to the control at 24 hpf. (D) Quantification of cilia length in the posterior segment of the pronephric tubule of ezrin(T564A) or ezrin(T564D) mRNA (each 20 pg) injected zebrafish embryos compared to the control at 24 hpf (* p= 0.02; ** p= 0.004). Scale bar, 5 μm (C). |
|
|
Supplemental Fig. S10. Respective uncropped immunoblots |
|
|
elmo1 (engulfment and cell motility 1) gene expression in Xenopus laevis embryo, assayed via in situ hybridization, NF stage 32, lateral view, anterior left, dorsal up. |
|
|
elmo2 (engulfment and cell motility 2) gene expression in Xenopus laevis embryo, assayed via in situ hybridization, NF stage 32, lateral view, anterior left, dorsal up. |
|
|
dock1 (dedicator of cytokinesis 1) gene expression in Xenopus laevis embryo, assayed via in situ hybridization, NF stage 32, lateral view, anterior left, dorsal up. |
|
|
ezr (ezrin) gene expression in Xenopus laevis embryo, assayed via in situ hybridization, NF stage 32, lateral view, anterior left, dorsal up. |
References :
Epting,
The Rac1 regulator ELMO controls basal body migration and docking in multiciliated cells through interaction with Ezrin.
2015, Pubmed
Epting, The Rac1 regulator ELMO controls basal body migration and docking in multiciliated cells through interaction with Ezrin. 2015, Pubmed
