XB-ART-50101
Mol Biol Cell
2015 Mar 01;265:924-37. doi: 10.1091/mbc.E13-12-0721.
Show Gene links
Show Anatomy links
Kif2a depletion generates chromosome segregation and pole coalescence defects in animal caps and inhibits gastrulation of the Xenopus embryo.
???displayArticle.abstract???
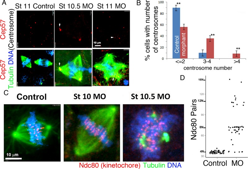
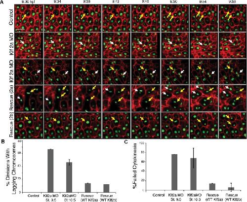
Kif2a is a member of the kinesin-13 microtubule depolymerases, which tightly regulate microtubule dynamics for many cellular processes. We characterized Kif2a depletion in Xenopus animal caps and embryos. Kif2a depletion generates defects in blastopore closure. These defects are rescued by removing the animal cap, suggesting that Kif2a-depleted animal caps are not compliant enough to allow gastrulation movements. Gastrulation defects are not rescued by a Kif2a mutated in an Aurora kinase phosphorylation site, suggesting that the phenotypes are caused by problems in mitosis. During animal cap mitoses, Kif2a localizes to the spindle poles and centromeres. Depletion of Kif2a generated multipolar spindles in stage 12 embryos. Kif2a-depleted animal caps have anaphase lagging chromosomes in stage 9 and 10 embryos and subsequent cytokinesis failure. Later divisions have greater than two centrosomes, generating extra spindle poles. Kif2a-depleted embryos are also defective at coalescing extra spindle poles into a bipolar spindle. The gastrulation and mitotic phenotypes can be rescued by either human Kif2a or Kif2b, which suggests that the two homologues redundantly regulate mitosis in mammals. These studies demonstrate that defects in mitosis can inhibit large-scale developmental movements in vertebrate tissues.
???displayArticle.pubmedLink??? 25568341
???displayArticle.pmcLink??? PMC4342028
???displayArticle.link??? Mol Biol Cell
???displayArticle.grants??? [+]
GM063045 NIGMS NIH HHS , GM099108 NIGMS NIH HHS , HD069352 NICHD NIH HHS , R01 HD069352 NICHD NIH HHS , R01 GM099108 NIGMS NIH HHS , R01 GM063045 NIGMS NIH HHS , T32 GM008136 NIGMS NIH HHS
Species referenced: Xenopus laevis
Genes referenced: aurka aurkb cep57 gap43 h2bc21 kif2a kif2c mrc1 ndc80 tbx2
???displayArticle.morpholinos??? kif2a MO1
???attribute.lit??? ???displayArticles.show???
References [+] :
Andersen,
Proteomic characterization of the human centrosome by protein correlation profiling.
2003, Pubmed
Andersen, Proteomic characterization of the human centrosome by protein correlation profiling. 2003, Pubmed
Andrews, Aurora B regulates MCAK at the mitotic centromere. 2004, Pubmed
Carmena, Making the Auroras glow: regulation of Aurora A and B kinase function by interacting proteins. 2009, Pubmed
Cooke, Morphogenesis and regulation in spite of continued mitotic inhibition in Xenopus embryos. 1973, Pubmed , Xenbase
Ehrhardt, Spindle pole fragmentation due to proteasome inhibition. 2005, Pubmed
Emanuele, Xenopus Cep57 is a novel kinetochore component involved in microtubule attachment. 2007, Pubmed , Xenbase
Ems-McClung, Kinesin-13s in mitosis: Key players in the spatial and temporal organization of spindle microtubules. 2010, Pubmed , Xenbase
Gaetz, Dynein/dynactin regulate metaphase spindle length by targeting depolymerizing activities to spindle poles. 2004, Pubmed , Xenbase
Ganem, Efficient mitosis in human cells lacking poleward microtubule flux. 2005, Pubmed
Ganem, The KinI kinesin Kif2a is required for bipolar spindle assembly through a functional relationship with MCAK. 2004, Pubmed
Godinho, Centrosomes and cancer: how cancer cells divide with too many centrosomes. 2009, Pubmed
Harris, Neuronal determination without cell division in Xenopus embryos. 1991, Pubmed , Xenbase
Hedrick, Effects of anti-microtubule agents on microtubule organization in cells lacking the kinesin-13 MCAK. 2008, Pubmed
Homma, Kinesin superfamily protein 2A (KIF2A) functions in suppression of collateral branch extension. 2003, Pubmed
Howe, Identification of a developmental timer regulating the stability of embryonic cyclin A and a new somatic A-type cyclin at gastrulation. 1995, Pubmed , Xenbase
Jaillard, 5q12.1 deletion: delineation of a phenotype including mental retardation and ocular defects. 2011, Pubmed
Keller, Time-lapse cinemicrographic analysis of superficial cell behavior during and prior to gastrulation in Xenopus laevis. 1978, Pubmed , Xenbase
Keller, The cellular basis of epiboly: an SEM study of deep-cell rearrangement during gastrulation in Xenopus laevis. 1980, Pubmed , Xenbase
Keller, Xenopus Gastrulation without a blastocoel roof. 1992, Pubmed , Xenbase
Kieserman, Developmental regulation of central spindle assembly and cytokinesis during vertebrate embryogenesis. 2008, Pubmed , Xenbase
Kieserman, In vivo imaging reveals a role for Cdc42 in spindle positioning and planar orientation of cell divisions during vertebrate neural tube closure. 2009, Pubmed , Xenbase
Knowlton, ICIS and Aurora B coregulate the microtubule depolymerase Kif2a. 2009, Pubmed , Xenbase
Kwon, Mechanisms to suppress multipolar divisions in cancer cells with extra centrosomes. 2008, Pubmed
Lan, Aurora B phosphorylates centromeric MCAK and regulates its localization and microtubule depolymerization activity. 2004, Pubmed , Xenbase
Levy, Mechanisms of intracellular scaling. 2012, Pubmed , Xenbase
Manning, The kinesin-13 proteins Kif2a, Kif2b, and Kif2c/MCAK have distinct roles during mitosis in human cells. 2007, Pubmed
Marsden, Regulation of cell polarity, radial intercalation and epiboly in Xenopus: novel roles for integrin and fibronectin. 2001, Pubmed , Xenbase
McCleland, The highly conserved Ndc80 complex is required for kinetochore assembly, chromosome congression, and spindle checkpoint activity. 2003, Pubmed , Xenbase
Meraldi, Aurora-A overexpression reveals tetraploidization as a major route to centrosome amplification in p53-/- cells. 2002, Pubmed
Ohi, Differentiation of cytoplasmic and meiotic spindle assembly MCAK functions by Aurora B-dependent phosphorylation. 2004, Pubmed , Xenbase
Petridou, Activation of endogenous FAK via expression of its amino terminal domain in Xenopus embryos. 2012, Pubmed , Xenbase
Rizk, MCAK and paclitaxel have differential effects on spindle microtubule organization and dynamics. 2009, Pubmed
Rosasco-Nitcher, Centromeric Aurora-B activation requires TD-60, microtubules, and substrate priming phosphorylation. 2008, Pubmed , Xenbase
Sampath, The chromosomal passenger complex is required for chromatin-induced microtubule stabilization and spindle assembly. 2004, Pubmed , Xenbase
Sanhaji, Mitotic centromere-associated kinesin (MCAK): a potential cancer drug target. 2011, Pubmed
Uehara, Aurora B and Kif2A control microtubule length for assembly of a functional central spindle during anaphase. 2013, Pubmed
Whitehead, N-terminal phosphorylation of p60 katanin directly regulates microtubule severing. 2013, Pubmed , Xenbase
Wilbur, Mitotic spindle scaling during Xenopus development by kif2a and importin α. 2013, Pubmed , Xenbase
Woolner, Spindle position in symmetric cell divisions during epiboly is controlled by opposing and dynamic apicobasal forces. 2012, Pubmed , Xenbase
Woolner, Myosin-10 and actin filaments are essential for mitotic spindle function. 2008, Pubmed , Xenbase
Zhang, Aurora B phosphorylates multiple sites on mitotic centromere-associated kinesin to spatially and temporally regulate its function. 2007, Pubmed , Xenbase
