|
Fig. 1.
Histone methyltransferase PRDM12 is expressed in the lateral pre-placodal ectoderm and regulated by Wnt and BMP signaling. (A) Stage RT-PCR analysis showing that PRDM12 mRNA is zygotically expressed after stage 13. Chordin and ODC were used as internal controls. (BâH) WISH analysis of PRDM12 (B, C and H), Six1 (D), and Foxd3 (F) expression at the indicated embryo stages. (E and G) Double in situ hybridization revealed partial co-localization of the PRDM12 transcripts (dark blue) with Six1 transcripts (light blue; E), but not with Foxd3 transcripts (light blue; G). The PRDM12 expression region is indicated by a red dotted outline in E and G. (HâS) Effects of BMP and Wnt signaling on PRDM12 and Pax3 expression at the neurula stage were analyzed by injecting Chordin mRNA (100 pg/embryo), BMP4 mRNA (20 pg/embryo), pCS2-Wnt3a (50 pg/embryo), and Dkk1 mRNA (10 pg/embryo) into the animal pole at the two-cell stage. (H and I) Dorsal view of the control embryo. (JâM) PRDM12 and Pax3 transcripts were expressed ectopically on the ventral side in embryos injected with Chordin mRNA (M, 76%, n=33). (N and O) BMP4 mRNA reduced PRDM12 and Pax3 expression (O, 100%, n=24). (P and Q) Posteriorized embryos caused the defective expression in the anterior part (Q, 91%, n=33). (R and S) Anteriorized embryos shifted the expression to the posterior region (S, 68%, n=31). YP; Yolk Plug. Scale bars represent 0.5 mm. |
|
Fig. 2.
Injection of PRDM12 mRNA inhibits neural crest formation via trimethylation of histone H3K9. (A) The PRDM12 protein structure showing a PR/SET domain (black box) and multiple zinc-finger domains (gray boxes). (B) A control embryo at stage 38. (C) An embryo injected with PRDM12 mRNA (1000 pg/embryos) into the animal pole at the two-cell stage showing the small head and pigmentation defects. (DâO) WISH analysis of expressed transcripts at the mid-neurula stage, with anterior views of each embryo. (DâI) The expression of neural crest markers (Foxd3, Slug, and Sox9) was diminished in embryos injected with PRDM12 mRNA (1000 pg/embryo) at the two-cell stage. In contrast, (JâO) the expression of the presumptive trigeminal placode (Islet1), early pan-placode (Six1), and neural marker (Sox2) remained largely unchanged. (P) RT-PCR analysis showed that expression of the neural crest markers was decreased in a dose-dependent manner by injection of PRDM12 mRNA into Chd and Wnt8 mRNA-injected animal caps. (Q) Western blot analysis with antibodies against trimethylated histones H3K4, H3K9, H3K27, and H3 on samples of Chd and Wnt8 mRNA-injected animal cap cells, with and without PRDM12 mRNA. The scale bars for B and C, and DâO, represent 1 mm and 0.5 mm, respectively. |
|
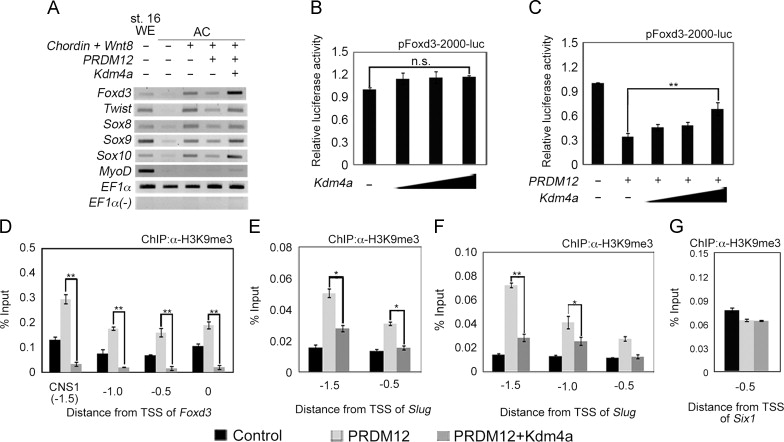
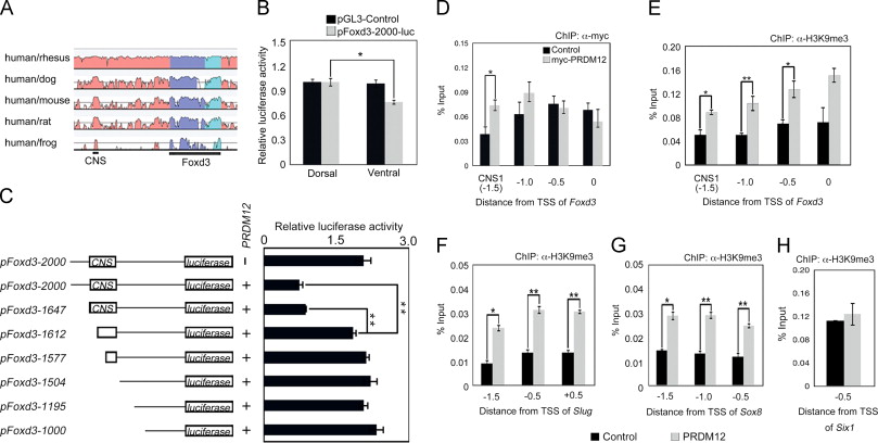
Fig. 3.
PRDM12 promotes trimethylation of H3K9 on Foxd3 promoter regions through binding the CNS. (A) VISTA view of the conserved sequence domains in the genomic region containing the Foxd3 gene. Colored peaks indicate regions of at least 100 bp and with 60% similarity [dark blue, exons; light blue, untranslated regions (UTRs); pink, noncoding regions]. One conserved noncoding sequence (CNS) is shown. (B and C) Luciferase assays using the indicated Foxd3 promoter region. Expression levels were normalized to Renilla luciferase. Error bars represent ±S.D. (n=3). (B) Luciferase assays on stage 20 embryos that were co-injected at the four-cell stage with pGL3-Control or pFoxd3-2000-luc and pGL-TK (Renilla luciferase vector) into the dorsal or ventral side. (C) The indicated luciferase reporter vector and PRDM12 mRNA were co-injected into the dorsal side of four-cell-stage embryos, which were harvested after injection and subjected to relative luciferase activity measurement. (DâH) ChIP-qPCR analysis using the Chd and Wnt8 mRNA-injected animal cap cells co-injected with or without myc-PRDM12 mRNA. The vertical axes represent the percentage input (ChIP enriched/input) and the horizontal axes represent the approximate distance from the transcriptional start site (TSS) of each gene. ChIP-qPCR analyses were performed with an anti-myc antibody (D) or anti-H3K9me3 antibody (EâH). The Six1 promoter region (â0.5 kbp from the TSS) was used as a negative control. Error bars indicate ±S.E. (n=3). Differences were considered to be statistically significant at pâ¤0.05(*) or pâ¤0.01(**) by Studentâs t-test.
|
|
Fig. 4.
PRDM12 MO represses the trigeminal placode markers via trimethylation of histone H3K9 on the Foxd3 promoter. (AâE) WISH analysis using the indicated probes. Anterior views of mid-neurula embryos injected with Control MO (20 ng/embryo) or PRDM12 MO (20 ng/embryo) and lacZ mRNA (0.1 ng/embryo) with or without misPRDM12 mRNA (1 ng/embryo) into one side of each blastomere at the four-cell stage. (AâC) Expression of the presumptive trigeminal placode markers (Ath3, EBF3, and Islet1) decreased in the PRDM12 MO-injected embryo, whereas the reduction of these markers was rescued by injection of morpholino-resistant PRDM12 (misPRDM12). In contrast, (D and E) expression of the early pan-placodal marker (Six1) and the neural marker (Sox2) were unchanged. (F) Quantitation of the phenotype percentage in the embryos injected with MOs and mRNA. The injected embryos separated into two phenotypes (no effect or severe defect). Quantification of PRDM12 MO- and misPRDM12 mRNA-injected embryos in Ath3 (n=24), EBF3 (n=28), Islet1 (n=25) compared with PRDM12 MO-injected embryos at neurula stage. p<0.0005 by the chi-square test. (G and H) Control MO or PRDM12 MO and lacZ mRNA (0.1 ng/embryo) were sequentially injected into one side of the blastomere from the four-cell to the eight-cell stage. The Slug expression region was expanded anteriorly on the injected side (P, no effect in 100%, n=27). Scale bars represent 0.5 mm. (IâL) Reverse transcriptionâquantitative polymerase chain reaction (RT-qPCR) analysis of Ath3 (I), Foxd3 (J), Slug (K), and Sox2 (L) expression was performed on late neurula-stage embryos injected with PRDM12 MO into the animal blastomeres at the four-cell stage. (M and N) ChIP-qPCR analyses of the Foxd3 and Six1 promoter sites were performed using an anti-H3K9me3 antibody. Embryos injected with Control MO or PRDM12 MO were cultured until stage 15, and the pre-placodal ectoderm region was dissected. Error bars indicate ±S.E. (n=3). |
|
Fig. 5.
Overexpression of Kdm4a causes a defect of the presumptive trigeminal placode and rescues the repression of neural crest formation by PRDM12. (AâT) WISH analyses using the indicated transcripts. Anterior view of the embryos. (A, E, I, M and Q) Control embryos. (B, F, J, N and R) Embryos injected with Kdm4a mRNA (200 pg/embryo) or (C, G, K, O and S) PRDM12 mRNA (1000 pg/embryo) or (D, H, L, P and T) Kdm4a and PRDM12 mRNAs into the animal poles at the two-cell stage were harvested until stage 15. (AâH) Yellow arrowheads indicate the expression of the trigeminal placode markers Ath3 and Islet1. The expression was reduced by overexpression of Kdm4a mRNA but not by PRDM12 mRNA (C, 93%, n=28; G, 86%, n=35). The reduction of Ath3 and Islet1 was rescued by co-injection with PRDM12 mRNA. (IâP) The expression of the neural crest markers Foxd3 and Slug was not repressed by injection of Kdm4a mRNA, whereas these markers were suppressed by injection of PRDM12 mRNA (K, 53%, n=45; O, 55%, n=42). The repression of neural crest markers by PRDM12 mRNA was also rescued by Kdm4a overexpression. (QâT) The expression of the neural plate marker Sox2 was largely unaffected. (UâX) WISH analyses using embryos injected with lacZ mRNA (100 pg/embryo) with or without Kdm4a mRNA into one side at the four-cell stage showing the expression of Slug and Foxd3. (U and W) Control embryos (no expansion in 92%, n=25, 96%, n=28, respectively). (V and X) Expansion of Slug and Foxd3 expression in the injected side was observed. Scale bars represent 0.5 mm.
|
|
Fig. 6.
Kdm4a overexpression compensated for the effects of PRDM12 via demethylation of H3K9 on the neural crest genes promoter. (A) RT-PCR analysis of neural crest marker expression in the animal cap cells injected with Wnt8 and Chordin mRNAs (each at 50 pg/embryo), with or without PRDM12 and Kdm4a mRNA. (B, C) Luciferase assays on embryos injected with pFoxd3-2000-luc (30 pg/embryo), pGL-TK (10 pg/embryo), and Kdm4a mRNA (0, 50, 100, 200 pg/Sembryo) into the dorsal side at the four-cell stage. Protein was prepared from the injected embryos at stage 18. Error bars indicate ±S.D. (n=3). (DâG) ChIP-qPCR using an anti-H3K9me3 antibody was performed with the Chd and Wnt8 mRNA-injected animal caps with or without injection of PRDM12 mRNA or PRDM12 and Kdm4a mRNAs. The Six1 promoter was used as a negative control. Error bars indicate ±S.E. (n=3).
|
|
Fig. S1.
PRDM12 is expressed at lateral pre-placodal ectoderm (AâD) Double in situ hybridization analyses using each probe in neurula-stage embryos. PRDM12 mRNA (dark blue) was partially co-expressed at presumptive profundal (Pax3; light blue; A) and trigeminal placodes (Islet1 and Pax6; light blue; B and C), but not at presumptive lens placode (Six3; light blue; D). Scale bars represent 0.5 mm. |
|
Fig. S2.
PRDM12 acts as a transcriptional repressor (A) The structure of EnR-PRDM12 (top) and VP16-PRDM12 (bottom). Gray box, EnR domain; black box, VP16 domain; the silver-gray boxes, zinc finger domains. (BâE) Lateral view of each embryo at stage 38. Top right indicates the dorsal view of the head. (B) Control embryo. (C) Overexpression of VP16-PRDM12 mRNA (1000 pg/embryo) increased pigmentation (increased pigmentation in 57%, n=72). In contract, (D and E) the defect of pigmentation was observed in embryos injected with PRDM12-WT mRNA (1000 pg/embryo) and EnR-PRDM12 mRNA (1000 pg/embryo) (suppression in 55%, n=51, 58%, n=60, respectively). Scale bars represent 1 mm. (F and G) RT-PCR analysis of neural crest markers. (F) Embryos injected with PRDM12-WT mRNA (500 or 1000 pg/embryo) or VP16-PRDM12 mRNA (500 or 1000 pg/embryo) were harvested until stage 9 and dissected to obtain animal caps. The expression of neural crest markers was detected in VP16-PRDM12 mRNA-injected animal cap cells. (G) Embryos injected with Chordin (50 pg/embryo) and Wnt8 (50 pg/embryo) mRNAs with or without PRDM12-WT mRNA or EnR-PRDM12 mRNA were harvested until stage 9 and dissected. The effects of EnR-PRDM12 mRNA were similar to those of PRDM12-WT mRNA. |
|
Fig. S4.
PRDM12 binds to the CNS region on the Foxd3 promoter Embryos injected with the indicated mRNAs were harvested until stage 9 and dissected to obtain animal caps. EMSA using extracts of the animal cap cells was performed by a non-RI method. Lane 5 shows the supershift using an anti-myc antibody. |
|
Fig. S7.
Expression of the histone demethylase Kdm4a (A) Stage-PCR analysis showing that Kdm4a mRNA is maternally expressed. (BâD) WISH analysis of Kdm4a transcripts. The expression of Kdm4a mRNA was detected in animal hemisphere at stage 9 (B) and in neural plate border and neural crest regions at stages 17 and 20 (C and D), with particularly strong expression in the trunk neural crest (tnc) region (D). Ani; Animal side, Veg; Vegetal side, Ant; Anterior, Pos; Posterior. Scale bars represent 0.5 mm. |