|
Fig. 1. TRPP2 is expressed in the kidney field. (A) Temporal
analysis of TRPP2 expression during development. TRPP2 is
detected by immunoblotting throughout development but its
expression increases during gastrulation (NF stage 10 to stage 13)
to reach a maximum at the late gastrula stage (NF stage 12.5).
Expression then diminishes to increase again at late tailbud and
early tadpole stages (from NF stage 25 onwards).
(B) Immunolocalization of TRPP2 in kidney field cells. Expression of
plasma-membrane-targeted GFP (memGFP) was carried out by
mRNA microinjection at the four-cell stage. Double immunostaining
for TRPP2 and GFP. Immunoreactivity for the anti-TRPP2 antibody
colocalizes with GFP, indicating that TRPP2 is expressed at the
plasma membrane. Scale bars: 10 mm. |
|
Fig. 2. Pkd2 loss of function affects pax8 expression in the kidney
field. (A) In situ hybridization analysis of pax8 expression in pkd2
morphant embryos. Pkd2-MO was injected into the two left blastomeres
at the four-cell stage and pax8 expression was analyzed at early neurula
stage (NF stage 14â15). Comparison of the left injected side with the right
control side shows a strong inhibition of pax8 expression in the kidney
field (arrowheads). Extinction, or a strong decrease of pax8 expression, is
observed in more than 91% of the embryos analyzed. Pax8 expression in
CMO-injected embryos is unaffected. When a pkd2 mRNA lacking the
Pkd2-MO target sequence is co-injected with Pkd2-MO, this proportion is
reduced to 62%, showing that it results to the specific loss of function of
pkd2. OV, ectodermal expression of pax8 in the presumptive otic vesicle;
KF, mesodermal expression of pax8 in the kidney field. Arrows indicate
orientation of the antero-posterior (AP) axis. (B) RT-QPCR analysis of
kidney field gene expression in dissected explants. CMO or Pkd2-MO
was injected at the two-cell stage and embryos were cultured until late
gastrula stage (NF stage 13) for kidney field explant dissection. Explants
were further cultured until early neurula (NF stage 14) or late neurula (NF
stage 18) stages for RT-QPCR analysis of pax8, lhx1, osr1 and osr2
expression. Mean6s.e.m. results from three independent experiments
are displayed. As expected from the above results performed on whole
embryos, there is a dramatic downregulation of pax8 at the early neurula
stage. In contrast, lhx1, osr1 and osr2 expression is not affected. At the
late neurula stage, pax8 expression is severely inhibited. In contrast,
lhx1, osr1 and osr2 expression is not affected, indicating that Ca2+
signaling is acting upstream of pax8, but does not act in a general
mechanism of kidney field induction. **P,0.01, ***P,0.001 (paired
Studentâs t-test). |
|
Fig. 3. Disruption of intracellular Ca2+ signaling results in the downregulation of pax8 in the kidney field. (A) Schematic illustrating the experiment. Diazo-
2 was injected at the eight-cell stage into the left V2 blastomere. Photoactivation of diazo-2 was performed at NF stage 11, and pax8 expression was analyzed at
the early neurula stage (NF stage 14). (B) Ca2+ chelation causes a downregulation of pax8 in the kidney field (arrowheads). OV, ectodermal expression of pax8 in
the presumptive otic vesicle; KF, mesodermal expression of pax8 in the kidney field. Arrows indicate orientation of antero-posterior (AP) axis. (C) Pkd2-MO
causes impaired tubulogenesis at later stages. Pkd2-MO was injected into the two left blastomeres at the four-cell stage and 3G8 staining of pronephric tubules
was carried out at NF stage 39–40. Pkd2-MO causes a severe reduction of the 3G8-positive tubule on the injected side (arrowheads). |
|
Fig. 4. A. Intracellular Ca2+ signaling in the kidney field requires TRPP2. (A) Schematic illustrating the procedure for Ca2+ measurements in the kidney field.
CMO or Pkd2-MO morpholinos were injected in the V2 blastomere of eight-cell stage embryos along with GFP–aequorin mRNA. Kidney field (KF) explants were
dissected at the late gastrula stage (NF stage 12.5) and Ca2+ transients were measured with a PMT for 4 h, until sibling developing embryos reach NF stage 18
(late neurula). (B) PMT traces from single pronephric territories dissected from control morpholino-injected embryo (CMO) and TRPP2 morpholino-injected
embryo (Pkd2-MO). Data is representative of pairs of territories measured simultaneously in four independent experiments. (C) Histogram plot displaying the
mean6s.e.m. number of Ca2+ transients during 4 h. The two left bars correspond to the mean6s.e.m. number of transients calculated for pairs of CMO and
Pkd2-MO explants respectively (n54 pairs). In this condition, Pkd2 knockdown significantly reduces the number of Ca2+ transients (P50.014, paired Student’s ttest).
The two right bar plots correspond to pairs of Pkd2-MO and rescue (Pkd2-MO + pkd2 mRNA) explants, respectively (n53 pairs). Although the number of
Ca2+ transients increases in the rescue condition, it is not significant (see results for details). (D) Rescue of Ca2+ transients by pkd2 expression in Pkd2-MO
explants. Pkd2-MO and GFP–aequorin mRNA were injected alone or mixed with pkd2 mRNA. PMT traces from single pronephric territories dissected from Pkd2-
MO-injected embryo (Pkd2-MO) and embryo co-injected with Pkd2-MO and a Pkd2-MO resistant form of pkd2 mRNA are shown. Data is representative of pairs
of territories measured simultaneously from three independent experiments. |
|
Fig. 5. Disruption of RA signaling inhibits intracellular Ca2+ signaling in
the kidney field. (A) PMT traces from single pronephric territories dissected
from control embryos injected with GFP–aequorin mRNA (Control) and
embryos injected with GFP-æquorin mRNA plus Cyp26 mRNA (Cyp26).
Representative data of pairs of territories measured simultaneously from
three independent experiments. (B) Mean6s.e.m. number of Ca2+ transients
during 4 h in control and Cyp26 conditions calculated for three independent
pairs of experiments. Disruption of RA signaling significantly reduces the
number of Ca2+ transients (P50.008, paired Student’s t-test). |
|
Fig. 6. Disruption of RA signaling relocates
TRPP2 away from the plasma membrane. (A) RA
disruption in lateral mesoderm does not affect pkd2
expression. Isolated LMZ explants were taken from
embryos previously injected with GFP mRNA
(control) or with a mix of GFP and Cyp26 mRNA,
and cultured until siblings reached the early neurula
stage (NF stage 14) for RT-QPCR analysis.
Mean6s.e.m. results from three independent
experiments are shown. Although disruption of RA
signaling causes a strong inhibition of pax8 and
lhx1 expression, pkd2 expression is not
significantly affected. *P,0.05; **P,0.01 (paired
Student’s t-test) (B) Schematic representation of
TIRF microscopy. TIRF microscopy exclusively
images signals arising close to the cell membrane.
TIRF works by directing excitation light through a
glass substrate towards an aqueous specimen at
an angle to obtain total internal reflection due to the
refractive index decrease at the glass–water
interface. In these conditions, an evanescent wave
is created in the liquid with the same wavelength as
the incident light. This evanescent wave decreases
exponentially with distance. The wave is able to
excite fluorophores only near the interface. It
provides an ‘optical sectioning’ effect similar to, but
even narrower, than that achieved by a confocal
microscope (Axelrod, 2008). (C) Representative
views of the imaging field for a hTRPP2–GFP
mRNA-injected explant (left) and for an explant coinjected
with hTRPP2–GFP mRNA and Cyp26
mRNA (right). (D) Histogram (mean6s.e.m.)
displaying the calculated area of GFP spots per
field of view (50650 mm) in control kidney fields
(hTRPP2–GFP) and in kidney fields
overexpressing the RA-catabolizing enzyme
Cyp26. 350 and 700 pg of Cyp26 mRNA was
injected. Disruption of RA signaling induces the
relocation of TRPP2 proteins away from the plasma
membrane. This effect is dose-dependent. |
|
Fig. 7. A working model illustrating the mechanism by which TRPP2-
dependent Ca2+ signaling controls pax8 expression in the kidney field.
Model is based on present data and previously published results (Cartry
et al., 2006; Leclerc et al., 2008). The present work shows that pax8
expression requires an increase in intracellular Ca2+ concentration [Ca2+]i.
This increase in [Ca2+]i might be due to the incorporation of TRPP2 channel,
possibly under the control of RA signaling. We propose that RA is able to
induce a [Ca2+]i in the kidney field, as it does in embryo explants (Leclerc
et al., 2008), and then indirectly controls pax8 expression. The mechanism
by which Ca2+ regulates pax8 transcription is still unknown. |
|
Fig. S1 Characterization of the anti-TRPP2 antibody. A. comparison of the Xenopus
laevis and human TRPP2 sequence used to generate the anti human TRPP2 antibody. (B). The
anti human TRPP2 antibody recognizes a major Mr 110kDa band and two lower mobility
components in NF St.12.5 Xenopus embryo extracts. (C). Expression of exogenous Xenopus
TRPP2 by injection of pkd2 mRNA results in a strong increase of the Mr 110 kDa band. |
|
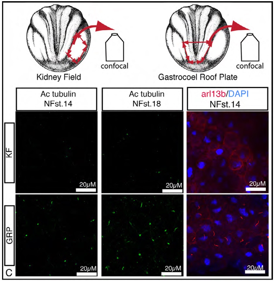
Fig. S2 Cilia-like structures are not detected in KF cells. Schematics of kidney field (KF)
and gastrocoel roof plate (GRP) explants dissections at early neurula stage are shown.
Attempts to detect cilia in KF explants were performed by immunolocalization of acetylated
tubulin and expression of the axoneme component arl13b fused to the mcherry. GRP explants
dissected at the same stages were used as positive controls for primary cilia staining. Cilialike
structures are not detected in KF explants although they are clearly visible in control GRP
explants. (Scale bars, 20 μm). |
|
Fig. S3. Pax8 inhibition does not result from an indirect effect of pkd2 loss of function on
somitic mesoderm. MO-Pkd2 was injected into the two left blastomeres at the 4-cell stage.
Embryos were fixed at early neurula stage (NF St.14-15) or tailbud stage (NF St.28).
Although pax8 expression is inhibited in the KF, neither neurula stage expression of myod nor
mlc expression at tailbud stage are affected. Arrows indicate orientation of AP axis. |
|
Fig. S4 Ionomycin can partially rescue pax8 expression in Pkd2-MO morphant embryos.
MO-Pkd2 was injected into the two left blastomeres at the 4-cell stage, and embryos cultured
until late gastrula stage (NF st12.5) at which time ionomycin- or control DMSO-soaked beads
were implanted into dorso-lateral mesoderm. Beads stayed in contact with dorso-lateral
mesoderm until neurula stage (NF st14-15) after which they were generally expelled out of
the embryo or fell into the archenteron. Embryos were further cultured until late gastrula
stage for ISH analysis of pax8 expression. Three kind of patterns can be observed on injected
sides, grading from very weak (Gr1), intermediate (Gr2) and strong (Gr3) pax8 expression.
Scoring of these patterns reveals that the proportion of Gr3 patterns is significantly increased
in ionomycin-bead implanted embryos (Pearson’s chi-square test of independence p<0,05).
Arrows indicate orientation of AP axis. |