Click here to close
Hello! We notice that you are using Internet Explorer, which is not supported by Xenbase and may cause the site to display incorrectly.
We suggest using a current version of Chrome,
FireFox, or Safari.
???displayArticle.abstract???
Cell fate specifications of multiciliate cells (MCCs) and ionocytes are commonly suppressed by the Notch pathway in developing epithelia, but are governed by different master regulators, suggesting the existence of a common regulator linking the Notch pathway to both MCC and ionocyte specifications. Here we show that a mab21 family gene, mab21-l3, represents the missing link. In Xenopus embryonic epidermis, mab21-l3 expression is specifically found in MCCs and ionocytes and is downregulated by the Notch pathway. Knockdown of mab21-l3 in Xenopus downregulates both MCC-specific and ionocyte-specific master genes, resulting in drastic loss of MCCs and ionocytes. In mouse tracheal epithelial cells, mab21-l3 expression is also downregulated by the Notch pathway and is required for MCC differentiation. Moreover, conditional gain of function of mab21-l3 rescues Notch-induced loss of MCCs and ionocytes in Xenopus. These results indicate that mab21-l3 acts downstream of the Notch pathway in cell fate specifications of MCCs and ionocytes.
Figure 1 : mab21-l3 expression in Xenopus embryonic epidermis. (a) Whole-mount in situ hybridization combined with double immunostaining indicates that mab21-l3 is strongly expressed in α-ionocytes and weakly expressed in MCCs at stage 31. Left panels are lateral views. Anterior is to the left and dorsal is upwards. Right panels are magnified images of the epidermis. mab21-l3 mRNA-expressing cells detected with in situ hybridization are dark blue. MCCs and α-ionocytes were identified by staining with anti-acetylated α-tubulin (red) and anti-ae1 (green) antibodies, respectively. Yellow arrowheads show MCCs weakly expressing mab21-l3. Black arrowheads show α-ionocytes strongly expressing mab21-l3. Essentially the same results were obtained in 19 embryos from five independent experiments. Scale bars, 500 μm (left panels) and 50 μm (right panels). (b) mab21-l3 is initially expressed in the inner cell layer, but later expressed in the outer cell layer, of Xenopus embryonic epidermis. The left panels show vertical sections of embryos processed for whole-mount in situ hybridization against mab21-l3. The right diagram shows the current model for MCC and ionocyte specification. In all panels, apical is at the top. Scale bars, 40 μm. Essentially the same results were obtained in two to five embryos of each stage from one to three independent experiments.
Figure 2 : mab21-l3 is required for the formation of ionocytes. (a–d) Mab21-l3 MO leads to loss of ionocytes. Control MO, mab21-l3 MO or mab21-l3 5mis MO (30 ng each) was co-injected with the tracer fluorescein dextran (100 ng) into the animal region of the left ventral blastomere at the four-cell stage. Injected embryos at stage 22 were subjected for whole-mount in situ hybridization against ae1 or pendrin. (a,c) Lateral views of embryos are shown. A, anterior; P, posterior. Fluorescence views reveal distribution of injected materials. Scale bars, 500 μm. (b) The ratio of the number of ae1-expressing cells in the MO-injected side to that in the uninjected side. Shown is the average from embryos (control, n=23; mab21-l3 MO, n=22; mab21-l3 5mis MO, n=24) in three independent experiments. The error bar represents s.d. **P<0.01 by Tukey’s test. (d) The ratio of the number of cells showing normal strong pendrin expression in the MO-injected side to that in the uninjected side. Cells showing faint pendrin expression, which were frequently seen in the mab21-l3 MO-injected area, were omitted from quantification. Shown is the average from embryos (control, n=21; mab21-l3 MO, n=20; mab21-l3 5mis MO, n=20) in three independent experiments. The error bar represents s.d. **P<0.01 by Tukey’s test.
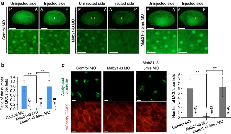
Figure 3: mab21-l3 is required for the formation of MCCs.
(a–c) Mab21-l3 MO leads to loss of MCCs. (a,b) Control MO, mab21-l3 MO or mab21-l3 5mis MO (30 ng each) was injected into the animal region of the left ventral blastomere at the four-cell stage. Injected embryos were fixed at stage 22–23, then stained with the acetylated α-tubulin antibody (green). (a) The lower panels show higher magnification of boxed areas in upper panels. The number of acetylated α-tubulin-positive MCCs was decreased in mab21-l3 MO-injected embryos (100%, n=14), but not affected in those injected with control MO (90%, n=21) or mab21-l3 5mis MO (79%, n=19). A, anterior; P, posterior. Scale bars, 500 μm (upper panels) and 50 μm (lower panels). (b) The ratio of the number of MCCs per field in the MO-injected side to that in the uninjected side. Shown is the average from embryos in two independent experiments. n, number of embryos scored. The error bar represents s.d. **P<0.01 by Tukey’s test. (c) Control MO, mab21-l3 MO or mab21-l3 5mis MO (60 ng each) was co-injected with the tracer mCherry-CAAX mRNA (200 pg) into the animal region of two ventral blastomeres at the four-cell stage. Injected embryos were fixed at stage 23 and then stained with the acetylated α-tubulin antibody (green). Images were acquired using the DeltaVision Optical Sectioning system. The right graph shows the average of the number of MCCs per field. The data were obtained from 12 embryos (four fields per embryo) in two independent experiments. Scale bars, 15 μm. The error bar represents s.d. **P<0.01 by Tukey’s test.