Click here to close
Hello! We notice that you are using Internet Explorer, which is not supported by Xenbase and may cause the site to display incorrectly.
We suggest using a current version of Chrome,
FireFox, or Safari.
???displayArticle.abstract???
Zinc-finger nucleases, transcription activator-like effector nucleases (TALENs) and the CRISPR/Cas (clustered regularly interspaced short palindromic repeats/CRISPR-associated proteins) system are potentially powerful tools for producing tailor-made knockout animals. However, their mutagenic activity is not high enough to induce mutations at all loci of a target gene throughout an entire tadpole. In this study, we present a highly efficient method for introducing gene modifications at almost all target sequences in randomly selected embryos. The gene modification activity of TALEN is enhanced by adopting the host-transfer technique. In our method, the efficiency is further improved by injecting TALEN mRNAs fused to the 3'UTR of the Xenopus DEADSouth gene into oocytes, which are then transferred into a host female frog, where they are ovulated and fertilized. The addition of the 3'UTR of the DEADSouth gene promotes mRNA translation in the oocytes and increases the expression of TALEN proteins to near-maximal levels three hours post fertilization (hpf). In contrast, TALEN mRNAs without this 3'UTR are translated infrequently in oocytes. Our data suggest that genomic DNA is more sensitive to TALEN proteins from fertilization to the midblastula (MBT) stage. Our method works by increasing the levels of TALEN proteins during the pre-MBT stages.
???displayArticle.pubmedLink???
25596277 ???displayArticle.pmcLink???PMC4365486 ???displayArticle.link???Biol Open
Fig. 1. Schematic representation of the experimental procedure.
Fig. 2. Time course of mutations induced by microinjection with either Tyr-TALEN or Tyr-TALEN-DS mRNAs.
Oocytes (squares) or fertilized eggs (circles) were injected with either Tyr-TALEN (open squares and circles) or Tyr-TALEN-DS (closed squares and a circle) mRNAs. The injected oocytes were treated with progesterone, transferred into a host female, and fertilized. The genomic DNA was extracted from four to six individual embryos at the indicated times. The target DNA was amplified by PCR and cloned. The DNA sequence was determined for five to fifteen clones per embryo (supplementary material Figs S1, S2). The data are expressed as the mean value ± standard error. The abscissa is indicated by hours (A) and days (B).
Fig. 3. Images of tadpoles and frogs derived from oocytes and embryos injected with Tyr-TALEN mRNAs.
(A) Wild-type stage 39â40 tadpoles. (B,C) Fertilized eggs were injected with 500â pg of Tyr-TALEN mRNAs. Four of the stage 39â40 tadpoles were derived from the eggs from two different female frogs (B) and (C). (D) Oocytes were injected with Tyr-TALEN mRNAs, transferred into a host female, and fertilized. Each pair of stage 39â40 tadpoles is colored green, brown, mauve, or red from left to right. The green- and brown-colored tadpoles were derived from oocytes injected with 250â pg of mRNA. The mauve- and red-colored tadpoles were derived from oocytes injected with 500â pg of mRNA. The oocytes were matured by progesterone at 18°C for 11â hours for the green- and mauve-colored tadpoles. The oocytes were matured by progesterone at 16°C for 16â hours for the brown- and red-colored tadpoles. There was no difference between oocytes treated with progesterone at 18°C for 11â hours and those treated at 16°C for 16â hours. Tadpoles were selected randomly. (E) An image of the frogs derived from the oocytes that were injected with Tyr-TALEN mRNAs. Five of seven frogs showed perfect albino phenotypes. Scale barsâ=â1â mm (AâD) or 1â cm (E).
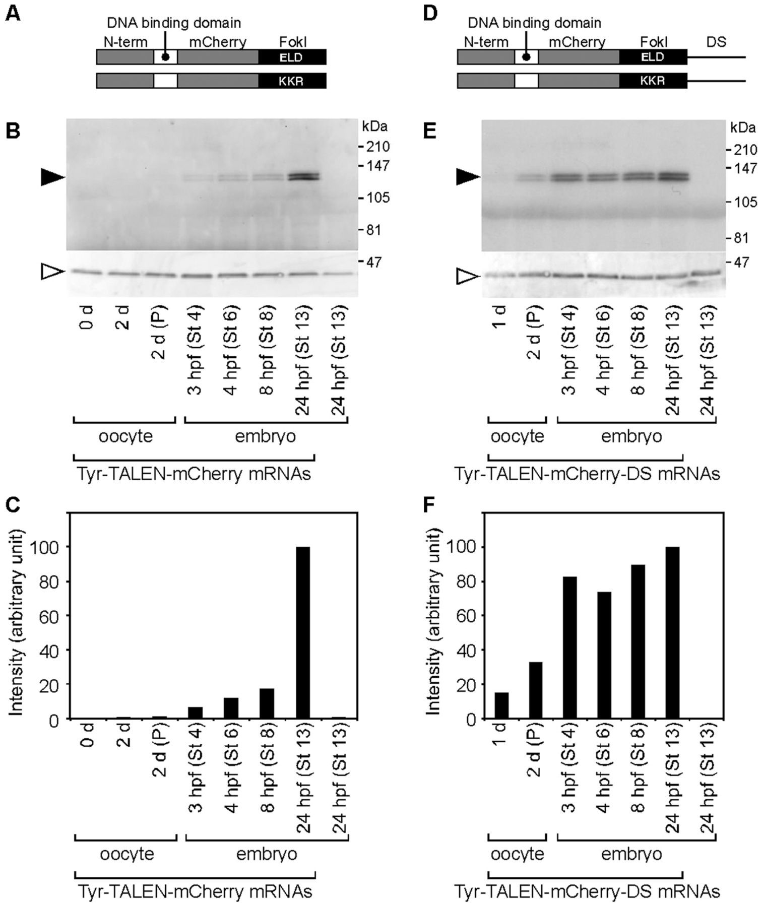
Fig. 4. Time course of TALEN-mCherry fusion protein expression in oocytes and embryos.
(A,D) Schematic representation of the Tyr-TALEN-mCherry (A) and Tyr-TALEN-mCherry-DS (D) mRNAs. (B,E) Oocytes were injected with either Tyr-TALEN-mCherry (B) or Tyr-TALEN-mCherry-DS (E) mRNAs, transferred into a host female, and fertilized. Five oocytes or host-transferred embryos were homogenized at the indicated time and examined by Western blot analysis using anti-DsRed and anti-actin antibodies. The closed and open arrowheads indicate the positions of the Tyr-TALEN-mCherry and actin proteins, respectively. The stage 13 embryos in the right-most lane were not injected with mRNAs. (C,F) Quantification of the Tyr-TALEN-mCherry protein signals shown in (B,E). The Tyr-TALEN-mCherry proteins were normalized to actin and the signal for the lysates of the stage 13-injected embryos was set to 100%. P, progesterone-treatment.
Almouzni,
Constraints on transcriptional activator function contribute to transcriptional quiescence during early Xenopus embryogenesis.
1995, Pubmed,
Xenbase
Almouzni,
Constraints on transcriptional activator function contribute to transcriptional quiescence during early Xenopus embryogenesis.
1995,
Pubmed
,
Xenbase Cermak,
Efficient design and assembly of custom TALEN and other TAL effector-based constructs for DNA targeting.
2011,
Pubmed Christian,
Targeting DNA double-strand breaks with TAL effector nucleases.
2010,
Pubmed Collart,
Titration of four replication factors is essential for the Xenopus laevis midblastula transition.
2013,
Pubmed
,
Xenbase Furuno,
Suppression of DNA replication via Mos function during meiotic divisions in Xenopus oocytes.
1994,
Pubmed
,
Xenbase Ishibashi,
Highly efficient bi-allelic mutation rates using TALENs in Xenopus tropicalis.
2012,
Pubmed
,
Xenbase Jinek,
A programmable dual-RNA-guided DNA endonuclease in adaptive bacterial immunity.
2012,
Pubmed King,
Putting RNAs in the right place at the right time: RNA localization in the frog oocyte.
2005,
Pubmed
,
Xenbase Lei,
Efficient targeted gene disruption in Xenopus embryos using engineered transcription activator-like effector nucleases (TALENs).
2012,
Pubmed
,
Xenbase Li,
TAL nucleases (TALNs): hybrid proteins composed of TAL effectors and FokI DNA-cleavage domain.
2011,
Pubmed MacArthur,
DEADSouth is a germ plasm specific DEAD-box RNA helicase in Xenopus related to eIF4A.
2000,
Pubmed
,
Xenbase Masui,
Oocyte maturation.
1979,
Pubmed Mendez,
Translational control by CPEB: a means to the end.
2001,
Pubmed
,
Xenbase Mohun,
An amphibian cytoskeletal-type actin gene is expressed exclusively in muscle tissue.
1987,
Pubmed
,
Xenbase Nakajima,
Targeted gene disruption in the Xenopus tropicalis genome using designed TALE nucleases.
2013,
Pubmed
,
Xenbase Nakajima,
Generation of albino Xenopus tropicalis using zinc-finger nucleases.
2012,
Pubmed
,
Xenbase Nakajima,
Comparison of TALEN scaffolds in Xenopus tropicalis.
2013,
Pubmed
,
Xenbase Olson,
Maternal mRNA knock-down studies: antisense experiments using the host-transfer technique in Xenopus laevis and Xenopus tropicalis.
2012,
Pubmed
,
Xenbase Prioleau,
Competition between chromatin and transcription complex assembly regulates gene expression during early development.
1994,
Pubmed
,
Xenbase