XB-ART-50079
Cell Rep
2015 Feb 03;104:527-36. doi: 10.1016/j.celrep.2014.12.046.
Show Gene links
Show Anatomy links
The alternative splicing regulator Tra2b is required for somitogenesis and regulates splicing of an inhibitory Wnt11b isoform.
???displayArticle.abstract???
Alternative splicing is pervasive in vertebrates, yet little is known about most isoforms or their regulation. transformer-2b (tra2b) encodes a splicing regulator whose endogenous function is poorly understood. Tra2b knockdown in Xenopus results in embryos with multiple defects, including defective somitogenesis. Using RNA sequencing, we identify 142 splice changes (mostly intron retention and exon skipping), 89% of which are not in current annotations. A previously undescribed isoform of wnt11b retains the last intron, resulting in a truncated ligand (Wnt11b-short). We show that this isoform acts as a dominant-negative ligand in cardiac gene induction and pronephric tubule formation. To determine the contribution of Wnt11b-short to the tra2b phenotype, we induce retention of intron 4 in wnt11b, which recapitulates the failure to form somites but not other tra2b morphant defects. This alternative splicing of a Wnt ligand adds intricacy to a complex signaling pathway and highlights intron retention as a regulatory mechanism.
???displayArticle.pubmedLink??? 25620705
???displayArticle.pmcLink??? PMC4351874
???displayArticle.link??? Cell Rep
???displayArticle.grants??? [+]
R01 GM042341 NIGMS NIH HHS , R01 GM086321 NIGMS NIH HHS , GM086321 NIGMS NIH HHS , GM42341 NIGMS NIH HHS
Species referenced: Xenopus laevis
Genes referenced: aasdh acta2 actn3 alms1 atp1a1 cav1 cdc34 cep104 chrng ctnnd2 dip2b ero1a fam169a gata4 gata6 hey1 mdm1 mybph myh1 myh2 myh4 myh9 myod1 nxpe2 odc1 pcdh8 pcdh8.2 ppil3 qser1 scel scn3b scn5a sema4b sox17a sox2 stxbp2 tbxt tnnt3 tra2b wnt11 wnt11b zfand1
???displayArticle.morpholinos??? tra2b MO1 tra2b MO2 wnt11b MO3
???attribute.lit??? ???displayArticles.show???
|
|
Graphical Abstract |
|
|
Figure 1. Tra2b Is Required for Somite Formation and Normal Embryogenesis (A) A translation-blocking MO was used in X. laevis, and a splice-blocking MO was used in X. tropicalis. (B and C) Delayed gastrulation in tra2b morphants at stage 14; red arrow indicates protruding mesendoderm in morphants (103/110 embryos). (D and E) Neural tube closure defects at stage 18. White arrows indicate fused neural folds in control embryos; red arrows point to neural folds in the open neural plate of morphants (98/101 embryos). (FâH) Axis elongation defects and endoderm detachment at stage 23. Red arrows in (G) and (H) indicate endoderm detaching from the embryo through the blastopore (87/99 embryos). (BâE) Dorsal view with anterior up. (F and G) Lateral view with anterior to the left. (H) Posterior view with dorsal up. (IâR) In situ hybridization (ISH) on control and tra2b morphants. (IâL) Neural plate morphology (sox2) and mesoderm specification (t/bra) at stage 15. (M and N) Paraxial mesoderm forms in tra2b morphants, but does not segregate into segmented muscle blocks. White arrow in (M) indicates segregated muscle block in control embryo. (O and P) Presomitic mesoderm (PSM) is present in tra2b morphants (white brackets), but presomitic stripe formation is compromised. White arrow in (O) indicates normal stripe pattern, red arrow in (P) points to smaller and fewer stripes in tra2b morphants. (Q and R) Mature somites marked by hey1 are almost completely absent in tra2b morphants. (S and T) Quantification of hey1-positive somites and pcdh8-positive stripes in control and tra2b morphants. Bars show mean + SD; âââ indicates that the difference compared with control is significant at p < 2.2 Ã 10â16 (t test). Number of embryos used for quantification: 63 (ctrl, hey1), 58 (tra2bMO, hey1), 68 (ctrl, pcdh8), and 59 (tra2bMO, pcdh8). Embryos shown are X. laevis. See also Figure S1. |
|
|
Figure 2. Analysis of Alternative Splicing in tra2b Morphants Shows Intron Retention as the Most Common Splice Change (A) Outline of the RNA-seq analysis pipeline. Condition-specific transcript assemblies are merged with JGI annotation, resulting in an augmented transcriptome assembly that forms the basis for DEXSeq testing of differential exon expression. (B) Table showing the number of novel transcripts found in this study and the number of significant splice changes in tra2b morphants. (C) RNA-seq reads from X. tropicalis control and morphants in tra2b locus show MO-induced intron retention (RI, blue box) and an increase in variable exon 2 (black arrow). (D) DEXSeq output showing fitted splicing (a proxy for the number of reads aligned) across all exonic regions. Control (black) and morphant (red) exon expression is similar except for the variable exon 2 and MO-induced retained intron, where the graphs diverge. Both events are significant (purple exons indicate adjusted p < 0.05). (E) Alternative splicing changes in morphants grouped by category show RI (red) as the most common event, followed by skipped or included exons (ESI, yellow). (F) A plot of individual alternative splicing events shows that retained introns are always included in morphants, whereas ESI events in all but two instances are included in normal embryos. (G) Most of the alternative splicing events detected are novel and are not described in the annotation. See also Figure S2 and Tables S1 and S2. |
|
|
Figure 3. Differential Gene Expression in tra2b Morphants Confirms Reduction of Muscle Transcripts (A) Comparison of Cuffdiff2 and DESeq2 programs in calling significant changes in gene expression (X. tropicalis). (B) Heatmap showing muscle-related genes that are repressed in tra2b morphants. (C) Table showing the top five enriched GO terms in differentially expressed genes, with muscle-related GO terms indicated in red. See also Figure S3. |
|
|
Figure 4. tra2b Knockdown Reveals a Novel Inhibitory wnt11b Isoform (A) RNA-seq read profile and Cufflinks assembled transcripts on the wnt11b locus show retention of intron 4. The top panel shows the JGI gene model for wnt11b, and the middle and bottom panels show read profiles and Cufflinks-assembled transcripts from control and morphants. (B) Intron 4 retention results in a truncated protein (red, Wnt11b-short) resembling a dominant-negative ligand (yellow) that lacks 57 C-terminal residues compared with normal (black). (C) wnt11b is expressed in the presomitic mesoderm/circumblastoporal region and somites. Embryos are shown in dorsal view with anterior to the left. (D) wnt11b-short mimics wnt11b-dn in a pronephric tubule inhibition assay. Embryos were injected unilaterally into the prospective lateral mesoderm and examined by ISH for atp1a1, which marks the developing pronephros. Arrows point to the proximal pronephric tubules on the injected side. (E) Summary of the pronephros tubule inhibition assay. Number of embryos scored: 144 (control), 72 (tra2bMO), 87 (wnt11b-dn), and 69 (wnt11b-short). (F) qRT-PCR for induced cardiac gene expression (gata4) or axial mesoderm (t/bra) on animal caps injected with combinations of activin, wnt11b, wnt11b-dn, and wnt11b-short, showing that wnt11b-short acts similarly to wnt11b-dn and counters the effect of wnt11b. Bar plots show the mean of three independent experiments + SEM of normalized fold induction compared with activin-injected embryos. (A) shows data from X. tropicalis and (C)â(F) show data from X. laevis. See also Figure S4. |
|
|
Figure 5. RI in wnt11b Is Responsible for Somite Defects in tra2b Morphants (A) Diagram showing X. laevis wnt11b gene structure and the wnt11b-in4 MO (red). (B) RT-PCR on stage 19 single embryos injected with wnt11b-in4 MO or tra2b MO shows efficient retention of intron 4. The top panel shows RT-PCR with primers in wnt11b exon 4 and intron 4, and the bottom panel shows the internal control odc. (C) ISH for mesodermal gene expression in wnt11b-in4 MO- and tra2b MO-injected embryos. Black arrows in pcdh8-stained embryos indicate the presence of somitic stripes in control and wnt11b-in4 MO-injected embryos. Red arrows in hey1-stained embryos indicate mature somites in control embryos, which are absent in wnt11b-in4 and tra2b morphants. The asterisk (â) in hey1 samples indicates nonsomitic midline hey1 expression, which is exposed because of a neural tube closure defect. All pictures show dorsal views with anterior up. (D and E) Quantification of ISH results, showing the mean and SD of the number of hey1+ somites (D) and pcdh8+ stripes (E); âââ indicates that difference is statistically significant from control at p < 2.2 Ã 10â15 (t test). Number of embryos used for quantification: 41 (ctrl, hey1), 30 (tra2bMO, hey1), 43 (wnt11bMO, hey1), 42 (ctrl, pcdh8), 32 (tra2bMO, pcdh8), and 43 (wnt11bMO, pcdh8). Data shown are from X. laevis. |
|
|
Figure S1, Related to Figure 1. Expression of tra2b in Xenopus laevis. Whole mount in situ hybridization was performed at the indicated stages. Embryos at stages 7 and 11 are viewed from the animal pole, and the stage 18 embryo is viewed dorsally with anterior (A) down and posterior (P) up. |
|
|
Figure S2, Related to Figure 2. RNA-seq Read Profiles from replicates showing tra2b locus and confirmation of splice changes. (A) Top shows X. tropicalis tra2b gene transcript models with splice junction targeted by tra2b-MO2 boxed in blue. Shown beneath is read profiles from three biological replicates of control (black) and tra2b morphants (red). Blue box in read profiles indicates intron retention in tra2b morphants induced by tra2b-MO2. Arrows indicate variable exon 2, which shows increased inclusion in tra2b morphants. (B) RT-PCR confirmation of ESI events. (C) RT-PCR confirmation of RI events. Data shown are from X. tropicalis. |
|
|
Figure S3, Related to Figure 3. Confirmation of differentially expressed musclerelated genes in tra2b morphants. RT-qPCR on genes with associated muscle GO terms that are differentially expressed in tra2b morphants. Bars show mean of three biological replicates and SEM normalized to control embryo expression. Red horizontal line indicates control level. Data shown are from X. tropicalis. |
|
|
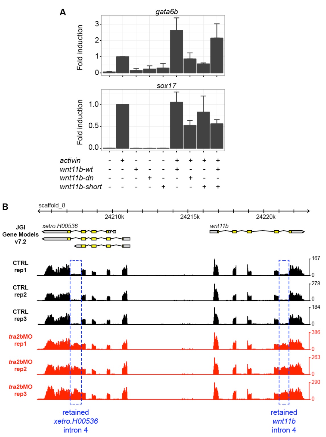
Figure S4, Related to Figure 4. Induced cardiac gene expression in animal caps and wnt11b gene duplication in X. tropicalis. (A) Animal caps injected with combinations of activin and wnt11b isoforms assayed for gata6b and sox17 by RTqPCR. Coinjection of activin with wnt11b induces the cardiac mesoderm marker gata6b, whereas coinjection of activin with wnt11-dn or wnt11-short does not. The endodermal marker sox17 is induced by activin but not by either wnt11b isoform, as expected. Bar plots show mean of three independent experiments + SEM of normalized fold-induction compared to activin injected embryos. (B) JGI gene models for the annotated wnt11b (right) and the adjacent duplication transcribed from the opposite strand (xetro.H00536; left). RNA-seq read profiles show increased retention of intron4 in both genes in tra2b morphants (blue dotted box). |
References [+] :
Afouda,
GATA transcription factors integrate Wnt signalling during heart development.
2008, Pubmed,
Xenbase
Afouda, GATA transcription factors integrate Wnt signalling during heart development. 2008, Pubmed , Xenbase
Anders, Detecting differential usage of exons from RNA-seq data. 2012, Pubmed
Black, Mechanisms of alternative pre-messenger RNA splicing. 2003, Pubmed
Colak, Regulation of axon guidance by compartmentalized nonsense-mediated mRNA decay. 2013, Pubmed
Cooper, RNA and disease. 2009, Pubmed
David, Alternative pre-mRNA splicing regulation in cancer: pathways and programs unhinged. 2010, Pubmed
Della Gaspera, Myogenic waves and myogenic programs during Xenopus embryonic myogenesis. 2012, Pubmed , Xenbase
Dequéant, Segmental patterning of the vertebrate embryonic axis. 2008, Pubmed
Dichmann, Expression cloning in Xenopus identifies RNA-binding proteins as regulators of embryogenesis and Rbmx as necessary for neural and muscle development. 2008, Pubmed , Xenbase
Dichmann, fus/TLS orchestrates splicing of developmental regulators during gastrulation. 2012, Pubmed , Xenbase
Falcon, Using GOstats to test gene lists for GO term association. 2007, Pubmed
Garriock, Wnt11-R, a protein closely related to mammalian Wnt11, is required for heart morphogenesis in Xenopus. 2005, Pubmed , Xenbase
Geetha-Loganathan, Regulation of ectodermal Wnt6 expression by the neural tube is transduced by dermomyotomal Wnt11: a mechanism of dermomyotomal lip sustainment. 2006, Pubmed
Grammer, Use of large-scale expression cloning screens in the Xenopus laevis tadpole to identify gene function. 2000, Pubmed , Xenbase
Gros, WNT11 acts as a directional cue to organize the elongation of early muscle fibres. 2009, Pubmed , Xenbase
Heisenberg, Silberblick/Wnt11 mediates convergent extension movements during zebrafish gastrulation. 2000, Pubmed
Hellsten, The genome of the Western clawed frog Xenopus tropicalis. 2010, Pubmed , Xenbase
Hoppler, Expression of a dominant-negative Wnt blocks induction of MyoD in Xenopus embryos. 1996, Pubmed , Xenbase
Hopwood, MyoD expression in the forming somites is an early response to mesoderm induction in Xenopus embryos. 1989, Pubmed , Xenbase
James-Zorn, Xenbase: expansion and updates of the Xenopus model organism database. 2013, Pubmed , Xenbase
Khokha, Techniques and probes for the study of Xenopus tropicalis development. 2002, Pubmed , Xenbase
Kim, The role of paraxial protocadherin in selective adhesion and cell movements of the mesoderm during Xenopus gastrulation. 1998, Pubmed , Xenbase
Kofron, Wnt11/beta-catenin signaling in both oocytes and early embryos acts through LRP6-mediated regulation of axin. 2007, Pubmed , Xenbase
Ku, Xwnt-11: a maternally expressed Xenopus wnt gene. 1993, Pubmed , Xenbase
Li, Sfrp5 coordinates foregut specification and morphogenesis by antagonizing both canonical and noncanonical Wnt11 signaling. 2008, Pubmed , Xenbase
Love, Moderated estimation of fold change and dispersion for RNA-seq data with DESeq2. 2014, Pubmed
MacDonald, Wnt/beta-catenin signaling: components, mechanisms, and diseases. 2009, Pubmed , Xenbase
Matlin, Understanding alternative splicing: towards a cellular code. 2005, Pubmed
Matthews, Wnt11r is required for cranial neural crest migration. 2008, Pubmed , Xenbase
Mende, Deficiency of the splicing factor Sfrs10 results in early embryonic lethality in mice and has no impact on full-length SMN/Smn splicing. 2010, Pubmed
Morosan-Puopolo, Wnt11 is required for oriented migration of dermogenic progenitor cells from the dorsomedial lip of the avian dermomyotome. 2014, Pubmed
Nilsen, Expansion of the eukaryotic proteome by alternative splicing. 2010, Pubmed
Pandur, Wnt-11 activation of a non-canonical Wnt signalling pathway is required for cardiogenesis. 2002, Pubmed , Xenbase
Pichon, XHRT-1, a hairy and Enhancer of split related gene with expression in floor plate and hypochord during early Xenopus embryogenesis. 2002, Pubmed , Xenbase
Pihlajamäki, Expression of the splicing factor gene SFRS10 is reduced in human obesity and contributes to enhanced lipogenesis. 2011, Pubmed
Roberts, Splicing factor TRA2B is required for neural progenitor survival. 2014, Pubmed
Robinson, Integrative genomics viewer. 2011, Pubmed
Segade, Molecular cloning of a mouse homologue for the Drosophila splicing regulator Tra2. 1996, Pubmed
Smith, Expression of a Xenopus homolog of Brachyury (T) is an immediate-early response to mesoderm induction. 1991, Pubmed , Xenbase
Tada, Xwnt11 is a target of Xenopus Brachyury: regulation of gastrulation movements via Dishevelled, but not through the canonical Wnt pathway. 2000, Pubmed , Xenbase
Tételin, Xenopus Wnt11b is identified as a potential pronephric inducer. 2010, Pubmed , Xenbase
Thomsen, Activins are expressed early in Xenopus embryogenesis and can induce axial mesoderm and anterior structures. 1990, Pubmed , Xenbase
Tran, Xenopus Bicaudal-C is required for the differentiation of the amphibian pronephros. 2007, Pubmed , Xenbase
Trapnell, Transcript assembly and quantification by RNA-Seq reveals unannotated transcripts and isoform switching during cell differentiation. 2010, Pubmed
Trapnell, TopHat: discovering splice junctions with RNA-Seq. 2009, Pubmed
Trapnell, Differential gene and transcript expression analysis of RNA-seq experiments with TopHat and Cufflinks. 2012, Pubmed
Walentek, ATP4a is required for Wnt-dependent Foxj1 expression and leftward flow in Xenopus left-right development. 2012, Pubmed , Xenbase
Walentek, Wnt11b is involved in cilia-mediated symmetry breakage during Xenopus left-right development. 2013, Pubmed , Xenbase
Wang, Alternative isoform regulation in human tissue transcriptomes. 2008, Pubmed
Watermann, Splicing factor Tra2-beta1 is specifically induced in breast cancer and regulates alternative splicing of the CD44 gene. 2006, Pubmed
Will, Spliceosome structure and function. 2011, Pubmed
Wong, Orchestrated intron retention regulates normal granulocyte differentiation. 2013, Pubmed
Yang, Wnt signaling in development and disease. 2012, Pubmed
Zhou, Comprehensive proteomic analysis of the human spliceosome. 2002, Pubmed
