XB-ART-50022
Development
2014 Sep 01;14117:3378-87.
Show Gene links
Show Anatomy links
myomiR-dependent switching of BAF60 variant incorporation into Brg1 chromatin remodeling complexes during embryo myogenesis.
Goljanek-Whysall K, Mok GF, Fahad Alrefaei A, Kennerley N, Wheeler GN, Münsterberg A.
???displayArticle.abstract???
Myogenesis involves the stable commitment of progenitor cells followed by the execution of myogenic differentiation, processes that are coordinated by myogenic regulatory factors, microRNAs and BAF chromatin remodeling complexes. BAF60a, BAF60b and BAF60c are structural subunits of the BAF complex that bind to the core ATPase Brg1 to provide functional specificity. BAF60c is essential for myogenesis; however, the mechanisms regulating the subunit composition of BAF/Brg1 complexes, in particular the incorporation of different BAF60 variants, are not understood. Here we reveal their dynamic expression during embryo myogenesis and uncover the concerted negative regulation of BAF60a and BAF60b by the muscle-specific microRNAs (myomiRs) miR-133 and miR-1/206 during somite differentiation. MicroRNA inhibition in chick embryos leads to increased BAF60a or BAF60b levels, a concomitant switch in BAF/Brg1 subunit composition and delayed myogenesis. The phenotypes are mimicked by sustained BAF60a or BAF60b expression and are rescued by morpholino knockdown of BAF60a or BAF60b. This suggests that myomiRs contribute to select BAF60c for incorporation into the Brg1 complex by specifically targeting the alternative variants BAF60a and BAF60b during embryo myogenesis, and reveals that interactions between tissue-specific non-coding RNAs and chromatin remodeling factors confer robustness to mesodermal lineage determination.
???displayArticle.pubmedLink??? 25078649
???displayArticle.pmcLink??? PMC4199139
Species referenced: Xenopus
Genes referenced: adm banf1 myog smarca4 smarcd1 smarcd2 smarcd3
???attribute.lit??? ???displayArticles.show???
|
|
Fig. 1. Expression of BAF60 variants and Brg1/BAF complex composition during somite development. (A) Immunohistochemistry on somite sections of HH12 chick embryos illustrates the expression of all BAF60 variants (green) in epithelial somites. (B) Immunohistochemistry on somite sections of HH20 embryos shows expression of all BAF60 variants in the myotome. DAPI stain (blue) shows cell nuclei. Scale bars: 50 μm. (C) qPCR of HH12 and HH20 somites shows that relative amounts of BAF60a and BAF60b transcripts are decreasing, whereas transcripts encoding BAF60c are increasing during development. (D) CoIP using anti-Brg1 antibody and protein isolated from HH12 or HH20 somites. The amount of BAF60a and BAF60b protein bound to Brg1 decreases over time, whereas the amount of BAF60c variant associated with Brg1 increases in differentiating somites. Input samples are shown. dm, dermomyotome; my, myotome; nc, notochord; nt, neural tube; so, somite. |
|
|
Fig. 2. MO knockdown of BAF60c or misexpression of BAF60a or BAF60b variants inhibits myogenesis. (A) Electroporation of BAF60c-MO or control-MO into somites on one side, followed by in situ hybridization for myogenin (purple) and detection of the FITC-coupled MO (red). Whole-mount views and sections show that BAF60c-MO led to localized myogenin loss (arrows and arrowheads), whereas control-MO had no effect. (B) Percentage of embryos with an effect on myogenin expression after BAF60c-MO injection. (C) Western blot of pooled somites shows reduced BAF60c protein levels in BAF60c-MO electroporated somites, when compared with control-MO or to somites from the non-injected side (–MO). MO electroporations are mosaic and images shown in A give a spatial resolution, whereas the western blot in C averages what occurs in all cells across the somite. (D) Whole-mount double in situ hybridization and sections show that misexpression of BAF60a or BAF60b variants in somites leads to localized loss of myogenin expression. Myogenin is in purple (arrows and arrowheads) and GFP transcripts, which are expressed from a separate, co-injected plasmid, are in red. The ratio of BAF60 expression plasmid to GFP expression plasmid is 5:1. (E) Myogenin expression phenotypes observed after electroporation. (F) qPCR shows reduced myogenin expression in somites electroporated with BAF60a or BAF60b expression vectors when compared with GFP plasmid controls. Material from multiple embryos was pooled. Error bars indicate s.d.; *P<0.05 (t-test). my, myotome; nt, neural tube; nc, notochord. Scale bars: 50 μm. |
|
|
Fig. 3. miR-133 and miR-1/206 regulate the expression of BAF60a and BAF60b variants. (A) Alignment of putative miR-133, or miR-206 and miR-1 target sites in the 3′UTRs of chick (Gallus gallus, Gga), human (Homo sapiens, Hsa) and mouse (Mus musculus, Mmu) BAF60a and BAF60b genes. Nucleotides complementary to the respective miRNA are in red. The seed sequence of miR-133 is complementary to the predicted target site in the BAF60a 3′UTR and this is conserved in all three species. There is little variation outside the seed sequence. The seed sequences of miR-1 and miR-206, which are identical, are complementary to the predicted target site in the chicken BAF60b 3′UTR. In human and mouse BAF60b 3′UTR, fewer nucleotides are complementary to the miR-1 or miR-206 seed sequence, suggesting a non-canonical binding site where nucleotides outside the seed compensate. The number and position of complementary nucleotides outside the seed sequence vary between species and between miR-1 and miR-206, as these miRNAs differ outside the seed. In human/mouse, BAF60a and BAF60b are known as SMARCD1/Smarcd1 and SMARCD2/Smarcd2, respectively. (B) In situ hybridization using LNA probes shows myotome-specific expression of miR-133, miR-206 and miR-1 in HH20 embryos. my, myotome; dm, dermomyotome. Scale bar: 50 μm. (C) Luciferase sensors containing 3′UTR sequences of chick BAF60a or BAF60b were transfected into DF1 cells. Co-transfection of miR-133, miR-1 or miR-206 led to downregulation of luciferase expression compared with controls. Point mutations in the putative target site rendered the sensors non-responsive. Error bars indicate s.d.; *P<0.05 (t-test). (D) Endogenous BAF60a and BAF60b proteins are regulated by miR-133 or miR-1/206 in mouse NIH3T3 cells. Transfection with miR-133 led to reduced BAF60a protein levels; co-transfection of miR-133 with antimiR-133 restored BAF60a protein levels to that of mock transfected controls. Transfection with miR-1 or miR-206 or both led to reduced BAF60b protein levels; co-transfection of miRNAs with the relevant antimiR restored BAF60b protein levels to that of mock transfected controls. |
|
|
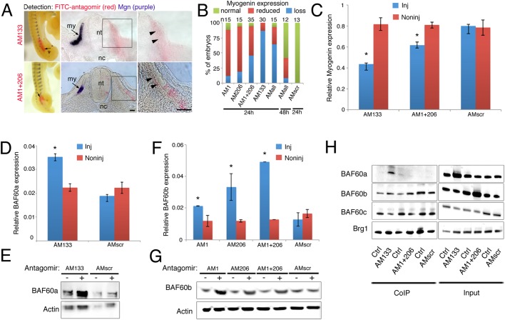
Fig. 4. Inhibition of miRNAs abrogates myogenesis and alters Brg1/BAF subunit composition. (A) Antagomir (AM) injections followed by in situ detection of myogenin transcripts (purple) and FITC-labeled AMs (red) shows loss or reduction of myogenin expression on the injected side (arrows and arrowheads). Whole-mounts and sections are shown. my, myotome; nt, neural tube; nc, notochord. Scale bars: 50â μm. (B) Percentage of embryos that displayed normal, reduced or no myogenin expression following different AM injections. AMall, all three AMs combined; AMscr, scrambled AM. Embryos were incubated for 24 or 48â h as indicated. (C) qPCR detecting relative amounts of myogenin transcripts in somites injected as indicated. (D) qPCR shows increased BAF60a expression in somites injected with AM133 compared with non-injected somites. Somites injected with AMscr do not have elevated BAF60a levels compared with non-injected somites. (E) BAF60a was detected by western blot in somites injected with AM133 or AMscr; (â) indicates non-injected control side. BAF60a variant was elevated after miR-133 inhibition. (F) qPCR shows increased BAF60b expression in somites injected with AM1, AM206, or both, compared with non-injected somites. Somites injected with AMscr do not have elevated BAF60b levels compared with non-injected somites. (C,D,F) Error bars indicate s.d.; *P<0.05 (t-test). (G) BAF60b detected by western blot in somites injected as indicated; (â) indicates non-injected side. BAF60b variant was elevated after miR-1/miR-206 inhibition. (H) CoIP using anti-Brg1 antibody and protein extracts from somites injected with AM133, versus non-injected somites, shows increased amounts of BAF60a protein complexed with Brg1 in the AM133-injected sample. The amount of BAF60c variant that co-precipitated with Brg1 was reduced in the AM133-injected sample (lanes 1, 2). CoIP using Brg1 antibody and protein extracts from somites injected with AM1 and AM206, versus non-injected control, shows an increased amount of BAF60b protein complexed with Brg1 in the AM1- and AM206-injected sample. The amount of BAF60c variant that co-precipitated with Brg1 was reduced in the AM1- and AM206-injected sample (lanes 3, 4). CoIP using anti-Brg1 antibodies and protein extracts from somites injected with AMscr, or from non-injected somites, show that similar amounts of BAF60 variants were complexed with Brg1 in both samples (lanes 5, 6). Input samples (lanes 7-12) show increased BAF60a and BAF60b after AM133 and AM1/206 injections, respectively. |
|
|
Fig. 5. Knockdown of BAF60a or BAF60b restores myogenesis after miRNA inhibition. (A) Somites injected with AM133 were electroporated with FITC-labeled control-MO or BAF60a-MO, as indicated. In situ hybridization for myogenin transcripts (purple) and detection of FITC-MO (red) shows that myogenic differentiation is inhibited in the presence of AM133 plus control-MO (top row, arrows and arrowheads); whole-mount and section are shown. Co-electroporation of BAF60a-MO with AM133 rescued the expression of myogenin (bottom row). (B) Somites injected with AM1 plus AM206 were electroporated with FITC-labeled control-MO or BAF60b-MO, as indicated. In situ hybridization for myogenin transcripts (purple) and detection of FITC-MO (red) shows that myogenic differentiation is inhibited in the presence of AM1 and AM206 plus control-MO (top row, arrows and arrowheads). Myogenin expression is rescued when BAF60b-MO is co-electroporated with AM1 and AM206 (bottom row, arrows and arrowheads). Scale bar: 50âµm. (C) Summary of phenotypes observed after AM/MO injections. my, myotome; nt, neural tube; nc, notochord. |
|
|
Fig. 6. Model illustrating the expression and regulation of BAF60 variants in embryonic somites by myomiRs. (A) All BAF60 variants are expressed throughout epithelial somites. The coloring indicates different cell lineages; the ventral half contains chondrogenic progenitors (blue) and the dorsal half contains myogenic progenitors (red). (B) In differentiating somites miR-133, miR-1 and miR-206 are expressed in the myotome (green), which is generated from the edges of the dermomyotome (red), as indicated by arrows. We propose that myomiRs decrease the levels of BAF60a and BAF60b protein available to bind to Brg1, thus allowing an increase in BAF60c to be incorporated into the BAF/Brg1 complex. This switch in complex composition permits activation of myogenic differentiation in embryonic myocytes. The continued presence of high levels of BAF60a and BAF60b variants interferes with myogenic differentiation, presumably by displacing BAF60c from the Brg1 chromatin remodeling complex. ES, epithelial somites; DML, dorsomedial lip; VLL, ventrolateral lip; DM, dermomyotome; MY, myotome; NT, neural tube; NC, notochord; SC, sclerotome. |
References [+] :
Bajard,
A novel genetic hierarchy functions during hypaxial myogenesis: Pax3 directly activates Myf5 in muscle progenitor cells in the limb.
2006, Pubmed
Bajard, A novel genetic hierarchy functions during hypaxial myogenesis: Pax3 directly activates Myf5 in muscle progenitor cells in the limb. 2006, Pubmed
Bartel, MicroRNAs: target recognition and regulatory functions. 2009, Pubmed
Béthune, Kinetic analysis reveals successive steps leading to miRNA-mediated silencing in mammalian cells. 2012, Pubmed
Buckingham, Gene regulatory networks and transcriptional mechanisms that control myogenesis. 2014, Pubmed
Chen, microRNA-1 and microRNA-206 regulate skeletal muscle satellite cell proliferation and differentiation by repressing Pax7. 2010, Pubmed
Chen, Transcriptional control in cardiac progenitors: Tbx1 interacts with the BAF chromatin remodeling complex and regulates Wnt5a. 2012, Pubmed
Darnell, MicroRNA expression during chick embryo development. 2006, Pubmed
de la Serna, MyoD targets chromatin remodeling complexes to the myogenin locus prior to forming a stable DNA-bound complex. 2005, Pubmed
de la Serna, Mammalian SWI/SNF complexes promote MyoD-mediated muscle differentiation. 2001, Pubmed
Ebert, Roles for microRNAs in conferring robustness to biological processes. 2012, Pubmed
Forcales, Signal-dependent incorporation of MyoD-BAF60c into Brg1-based SWI/SNF chromatin-remodelling complex. 2012, Pubmed
Goljanek-Whysall, microRNAs in skeletal muscle differentiation and disease. 2012, Pubmed
Goljanek-Whysall, MicroRNA regulation of the paired-box transcription factor Pax3 confers robustness to developmental timing of myogenesis. 2011, Pubmed
Goljanek-Whysall, Regulation of multiple target genes by miR-1 and miR-206 is pivotal for C2C12 myoblast differentiation. 2012, Pubmed
Gros, A two-step mechanism for myotome formation in chick. 2004, Pubmed
Hamburger, A series of normal stages in the development of the chick embryo. 1951. 1992, Pubmed
Hirai, MyoD regulates apoptosis of myoblasts through microRNA-mediated down-regulation of Pax3. 2010, Pubmed
Ho, An embryonic stem cell chromatin remodeling complex, esBAF, is essential for embryonic stem cell self-renewal and pluripotency. 2009, Pubmed , Xenbase
Hornstein, Canalization of development by microRNAs. 2006, Pubmed
Ivey, MicroRNA regulation of cell lineages in mouse and human embryonic stem cells. 2008, Pubmed
Kadam, Transcriptional specificity of human SWI/SNF BRG1 and BRM chromatin remodeling complexes. 2003, Pubmed
Krützfeldt, Silencing of microRNAs in vivo with 'antagomirs'. 2005, Pubmed
Lamba, Baf60c is a component of the neural progenitor-specific BAF complex in developing retina. 2008, Pubmed
Lessard, An essential switch in subunit composition of a chromatin remodeling complex during neural development. 2007, Pubmed
Lickert, Baf60c is essential for function of BAF chromatin remodelling complexes in heart development. 2004, Pubmed
Liu, Mice lacking microRNA 133a develop dynamin 2–dependent centronuclear myopathy. 2011, Pubmed
Liu, microRNA-206 promotes skeletal muscle regeneration and delays progression of Duchenne muscular dystrophy in mice. 2012, Pubmed
Loeb, Transcriptome-wide miR-155 binding map reveals widespread noncanonical microRNA targeting. 2012, Pubmed
Mallappa, Myogenic microRNA expression requires ATP-dependent chromatin remodeling enzyme function. 2010, Pubmed
Mann, miRNA-based mechanism for the commitment of multipotent progenitors to a single cellular fate. 2010, Pubmed
McCarthy, MicroRNA-206: the skeletal muscle-specific myomiR. 2008, Pubmed
McGlinn, In ovo application of antagomiRs indicates a role for miR-196 in patterning the chick axial skeleton through Hox gene regulation. 2009, Pubmed
Mishima, Zebrafish miR-1 and miR-133 shape muscle gene expression and regulate sarcomeric actin organization. 2009, Pubmed
Mok, Many routes to the same destination: lessons from skeletal muscle development. 2011, Pubmed
Ochi, Smarcd3 regulates the timing of zebrafish myogenesis onset. 2008, Pubmed
Puri, BAF60 A, B, and Cs of muscle determination and renewal. 2012, Pubmed
Rao, Myogenic factors that regulate expression of muscle-specific microRNAs. 2006, Pubmed
Rosenberg, MyoD inhibits Fstl1 and Utrn expression by inducing transcription of miR-206. 2006, Pubmed
Saccone, HDAC-regulated myomiRs control BAF60 variant exchange and direct the functional phenotype of fibro-adipogenic progenitors in dystrophic muscles. 2014, Pubmed
Simone, p38 pathway targets SWI-SNF chromatin-remodeling complex to muscle-specific loci. 2004, Pubmed
Sohni, TGFβ1-induced Baf60c regulates both smooth muscle cell commitment and quiescence. 2012, Pubmed
Stark, Animal MicroRNAs confer robustness to gene expression and have a significant impact on 3'UTR evolution. 2005, Pubmed
Sweetman, FGF-4 signaling is involved in mir-206 expression in developing somites of chicken embryos. 2006, Pubmed , Xenbase
Sweetman, Specific requirements of MRFs for the expression of muscle specific microRNAs, miR-1, miR-206 and miR-133. 2008, Pubmed
Takeuchi, Directed transdifferentiation of mouse mesoderm to heart tissue by defined factors. 2009, Pubmed
van Rooij, MicroRNAs flex their muscles. 2008, Pubmed
Wang, Purification and biochemical heterogeneity of the mammalian SWI-SNF complex. 1996, Pubmed
Williams, MicroRNA-206 delays ALS progression and promotes regeneration of neuromuscular synapses in mice. 2009, Pubmed
Williams, MicroRNA control of muscle development and disease. 2009, Pubmed
Wu, Understanding the words of chromatin regulation. 2009, Pubmed
Yoo, ATP-dependent chromatin remodeling in neural development. 2009, Pubmed
Yoo, MicroRNA-mediated switching of chromatin-remodelling complexes in neural development. 2009, Pubmed
Zhao, Dysregulation of cardiogenesis, cardiac conduction, and cell cycle in mice lacking miRNA-1-2. 2007, Pubmed
