XB-ART-50012
Endocrinology
2014 Jul 01;1557:2534-44.
Show Gene links
Show Anatomy links
Essential roles of epithelial bone morphogenetic protein signaling during prostatic development.
Omori A, Miyagawa S, Ogino Y, Harada M, Ishii K, Sugimura Y, Ogino H, Nakagata N, Yamada G.
???displayArticle.abstract???
Prostate is a male sex-accessory organ. The prostatic epithelia consist primarily of basal and luminal cells that differentiate from embryonic urogenital sinus epithelia. Prostate tumors are believed to originate in the basal and luminal cells. However, factors that promote normal epithelial differentiation have not been well elucidated, particularly for bone morphogenetic protein (Bmp) signaling. This study shows that Bmp signaling prominently increases during prostatic differentiation in the luminal epithelia, which is monitored by the expression of phosphorylated Smad1/5/8. To elucidate the mechanism of epithelial differentiation and the function of Bmp signaling during prostatic development, conditional male mutant mouse analysis for the epithelial-specific Bmp receptor 1a (Bmpr1a) was performed. We demonstrate that Bmp signaling is indispensable for luminal cell maturation, which regulates basal cell proliferation. Expression of the prostatic epithelial regulatory gene Nkx3.1 was significantly reduced in the Bmpr1a mutants. These results indicate that Bmp signaling is a key factor for prostatic epithelial differentiation, possibly by controlling the prostatic regulatory gene Nkx3.1.
???displayArticle.pubmedLink??? 24731097
???displayArticle.pmcLink??? PMC4060178
Species referenced: Xenopus
Genes referenced: bmp7 bmp7.2 bmpr1a cdknx krt12 lamtor2 nkx3-1 prim1 smad1 tff3.7 tp63
???attribute.lit??? ???displayArticles.show???
|
|
Figure 1. Bmp signaling was enhanced with the prostatic epithelial cell differentiation. A and B, Coronal sections of caudal body of ICR mice at P1; pSmad1/5/8 was weakly detected in the immature prostatic epithelia. C–F, Coronal sections of AP at P7 (C and D) and P14 (E and F). E and F, pSmad1/5/8 signal was more prominently observed in the differentiated luminal cells (F, red arrowhead) than that of the basal cells (F, black arrow) in the AP. UR, urethra. Epi, epithelia; M, mesenchyme. Scale bars, 100 μm. |
|
|
Figure 2. Defective prostatic epithelial differentiation was induced in the Bmpr1a-CKO mutants prostate. A, C, E, G, I, and K, Epithelial differentiation in the AP of control mice. B, D, F, H, J, and L, Epithelial differentiation in the AP of epithelial-specific Bmpr1a-CKO mutant mice. A and B, Costaining for green fluorescent protein (GFP) and pSmad1/5/8 in the AP at P14. Mosaic expression of GFP was detected only in the AP epithelia but not in the stroma of both control and Bmpr1a-CKO specimens (green). A and C, pSmad1/5/8 was localized primarily in the prostatic epithelia. B and D, Decreased pSmad1/5/8 expression was detected in the Bmpr1a-CKO specimens. E, Control AP ducts at P14. F, Bmpr1a-CKO mutant AP at P14. G and H, Histologic section of the control (G) and Bmpr1a-CKO mutant prostate (H). I–L, Costaining for K19 and K8 at P7 and P14. K, K19 was localized in basal epithelia and K8 was localized in the luminal epithelia of the control mouse prostate at P14 (K′, white arrows). K8 and K19 were aberrantly coexpressed at P14 in the Bmpr1a-CKO specimens (L). A–D and G and H, scale bars, 50 μm. I–L, scale bars, 20 μm. |
|
|
Figure 3. Abnormal stratification and decreased mRNA level of secretory protein in the Bmpr1a-CKO mutant prostate. A, Control AP ducts at P28. B, Bmpr1a-CKO mutant AP at P28. C, Histologic section of the control prostate. Inset, Luminal cells (red arrowhead) and basal cells (black arrow) were observed. D, Histology of the Bmpr1a-CKO mutant prostate. Inset, Abnormally stratified epithelia were observed (black arrowhead). Scale bars, 100 μm. E, Probasin mRNA expression was decreased in the mutant AP at P28. The relative RNA equivalents for each sample were normalized by the RNA levels for ribosomal protein L8. Error bars represent the mean ± SE of 7 tissue samples. Statistical significance was indicated by an asterisk. F and G, Expression of K8 in control (F) and mutant (G) prostate. K8-positive basal side epithelia were indicated (G, black arrow). H and I, Expression of K14 in control (H) and mutant (I) prostate. K14-positive luminal side epithelia were indicated (I, black arrow). Increased levels of K8 (G) and K14 (I) were detected in the Bmpr1a-CKO mutants at P49. Scale bars, 20 μm. |
|
|
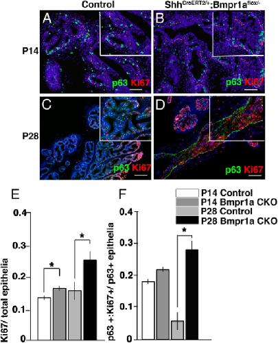
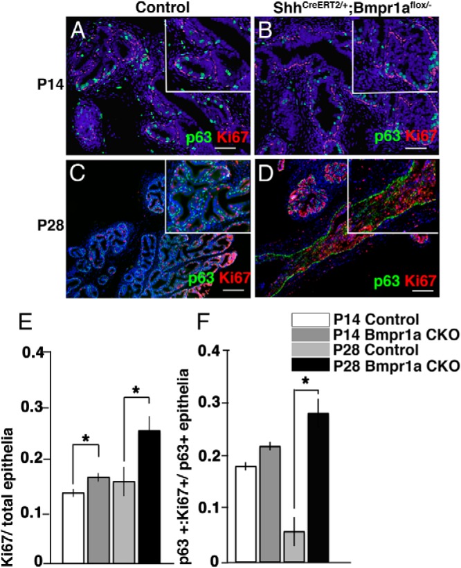
Figure 4. Basal cell proliferation increases in the Bmpr1a-CKO mutants. AâD, Costaining for Ki67 and p63 at P14 (A and B) and P28 (C and D) was performed. E, Ki67-positive epithelia were quantified at P14 and P28. F, Cells positive for both Ki67 and p63 were quantified at P14 and P28. Scale bars, 50 μm. Significantly increased ratios of proliferative epithelia (E) and proliferative basal cells at P28 (F) were detected. Data are presented as means of 3 values ± SE. Statistical significance was calculated using Student's t test followed by the F test (*, P < .05). |
|
|
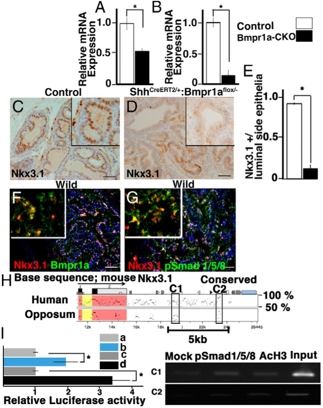
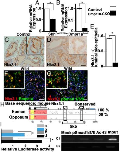
Figure 5. Decreased expression of Nkx3.1 in the Bmpr1a-CKO mutants. A and B, Nkx3.1 expression decreased in mutant prostate at P1 (A) and in the mutant AP at P28 (B). The relative mRNA equivalents for each sample were normalized by the RNA levels for ribosomal protein L8. Bars represent the mean ± SE of triplicate assays of RNA from pooled tissues (A) and 6 tissue samples (B). Statistical significance was indicated by asterisks (*, P < .05). C, Nkx3.1 was detected in the luminal epithelia of the control AP at P28. D, Significantly reduced levels of Nkx3.1 protein were detected in the mutant AP. E, The ratios of Nkx3.1-positive cells were shown in the graph. F, Colocalization of Nkx3.1 and Bmpr1a in the AP luminal epithelia of adult mice. G, Colocalization of pSmad1/5/8 and Nkx3.1 in the AP luminal epithelia of adult mice. F and G, Cryosections were used. Scale bars, 20 μm. H, Genomic sequences of the mouse Nkx3.1 aligned with its orthologous loci in human and opossum. The sequence alignment was performed using MultiPipMaker. A noncoding region conserved from human to opossum was indicated with black boxes in the C1 and C2 regions. The black arrow indicated exons of mouse Nkx3.1. Coding and untranslated sequences were shaded with red and yellow, respectively. A 5-kb (5399 base) region in the 3â²-genomic region of Nkx3.1 contained a candidate enhancer region for the mouse prostate. The scale at the bottom of the alignment indicated relative positions in the mouse Nkx3.1 locus. I, The candidate 5-kb prostatic regulatory enhancer activated expression of a luciferase reporter in response to Smad1/4 expression (by 6 independent assays). It also responded to the addition of Bmp7 (by 3 independent assays) (means ± SE) (*, P < .05). a, Control. b, Transfected with Smad1/4 gene. c, Control. d, Transfected with Smad1/4 gene + addition of Bmp7. J, ChIP/PCR assay on bladder neck of ICR mice including prostate region at P2 showed pSmad1/5/8 binding to regions of C1 and C2 in the 3â²-region of mouse Nkx3.1. Both regions were enriched in chromatin immunoprecipitated with antiacetylated histone H3 as a positive control. |
|
|
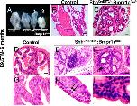
Figure 6. Stromal hyperplasia and inflammation with enlarged epithelial nuclear structures were observed in the Bmpr1a-CKO mutants. A, Morphology of AP in wild-type, ShhCreERT2/+;Bmpr1a-flox/+ (Control), and ShhCreERT2/+; Bmpr1a-flox/− mice at 6 months of age. B, D, and G, Histology of control AP. C, E, F, H, and I, The sections of the epithelial-specific Bmpr1a-CKO mutant AP. B–I, Sections stained with hematoxylin and eosin showed inflammatory cells in the stroma (E), stromal hyperplasia (F, black arrow head), inflammatory cells (H, black arrows), and enlarged nuclear structures (I) in the AP of Bmpr1a-CKO mice. A and B, Scale bars, 200 μm. D–F, Scale bars, 20 μm. |
References [+] :
Abdulkadir,
Conditional loss of Nkx3.1 in adult mice induces prostatic intraepithelial neoplasia.
2002, Pubmed
Abdulkadir, Conditional loss of Nkx3.1 in adult mice induces prostatic intraepithelial neoplasia. 2002, Pubmed
Atala, Re: Nkx3.1 and myc crossregulate shared target genes in mouse and human prostate tumorigenesis. 2013, Pubmed
Auclair, Bone morphogenetic protein signaling is essential for terminal differentiation of the intestinal secretory cell lineage. 2007, Pubmed
Banach-Petrosky, Prolonged exposure to reduced levels of androgen accelerates prostate cancer progression in Nkx3.1; Pten mutant mice. 2007, Pubmed
Behringer, Mammalian diversity: gametes, embryos and reproduction. 2006, Pubmed
Bhatia-Gaur, Roles for Nkx3.1 in prostate development and cancer. 1999, Pubmed
Bhowmick, TGF-beta signaling in fibroblasts modulates the oncogenic potential of adjacent epithelia. 2004, Pubmed
Boyle, Fate mapping using Cited1-CreERT2 mice demonstrates that the cap mesenchyme contains self-renewing progenitor cells and gives rise exclusively to nephronic epithelia. 2008, Pubmed
Chen, Distinct regulatory elements mediate the dynamic expression pattern of Nkx3.1. 2005, Pubmed
Cook, Noggin is required for normal lobe patterning and ductal budding in the mouse prostate. 2007, Pubmed
Ding, SMAD4-dependent barrier constrains prostate cancer growth and metastatic progression. 2011, Pubmed
Donjacour, The effect of androgen deprivation on branching morphogenesis in the mouse prostate. 1988, Pubmed
Feil, Regulation of Cre recombinase activity by mutated estrogen receptor ligand-binding domains. 1997, Pubmed
Francis, β-catenin is required for prostate development and cooperates with Pten loss to drive invasive carcinoma. 2013, Pubmed
Freestone, Sonic hedgehog regulates prostatic growth and epithelial differentiation. 2003, Pubmed
Fujimoto, Identification of prostatic-secreted proteins in mice by mass spectrometric analysis and evaluation of lobe-specific and androgen-dependent mRNA expression. 2006, Pubmed
Gao, Forkhead box A1 regulates prostate ductal morphogenesis and promotes epithelial cell maturation. 2005, Pubmed
Grishina, BMP7 inhibits branching morphogenesis in the prostate gland and interferes with Notch signaling. 2005, Pubmed
Haramis, De novo crypt formation and juvenile polyposis on BMP inhibition in mouse intestine. 2004, Pubmed , Xenbase
Harfe, Evidence for an expansion-based temporal Shh gradient in specifying vertebrate digit identities. 2004, Pubmed
He, BMP signaling inhibits intestinal stem cell self-renewal through suppression of Wnt-beta-catenin signaling. 2004, Pubmed
Huang, The role of Wnt5a in prostate gland development. 2009, Pubmed
Hudson, Epithelial cell differentiation pathways in the human prostate: identification of intermediate phenotypes by keratin expression. 2001, Pubmed
Jamin, Requirement of Bmpr1a for Müllerian duct regression during male sexual development. 2002, Pubmed
Kim, Cooperativity of Nkx3.1 and Pten loss of function in a mouse model of prostate carcinogenesis. 2002, Pubmed
Kobielak, Defining BMP functions in the hair follicle by conditional ablation of BMP receptor IA. 2003, Pubmed
Komatsu, Establishment of left-right asymmetry in vertebrate development: the node in mouse embryos. 2013, Pubmed
Kruithof-de Julio, Canonical Wnt signaling regulates Nkx3.1 expression and luminal epithelial differentiation during prostate organogenesis. 2013, Pubmed
Kypta, Is the bench getting closer to the bedside in the war on cancer? A quick look at prostate cancer. 2012, Pubmed
Kypta, Wnt/β-catenin signalling in prostate cancer. 2012, Pubmed
Lamm, Mesenchymal factor bone morphogenetic protein 4 restricts ductal budding and branching morphogenesis in the developing prostate. 2001, Pubmed
Lang, Prostate cancer stem cells. 2009, Pubmed
Lawson, Basal epithelial stem cells are efficient targets for prostate cancer initiation. 2010, Pubmed
Li, Prostate tumor progression is mediated by a paracrine TGF-beta/Wnt3a signaling axis. 2008, Pubmed
Marker, Hormonal, cellular, and molecular control of prostatic development. 2003, Pubmed
Massagué, TGF-β control of stem cell differentiation genes. 2012, Pubmed
Matusik, Prostate epithelial cell fate. 2008, Pubmed
Ming Kwan, Essential roles of BMPR-IA signaling in differentiation and growth of hair follicles and in skin tumorigenesis. 2004, Pubmed
Mishina, Generation of Bmpr/Alk3 conditional knockout mice. 2002, Pubmed
Miyagawa, The role of sonic hedgehog-Gli2 pathway in the masculinization of external genitalia. 2011, Pubmed
Miyazaki, BMP signals inhibit proliferation and in vivo tumor growth of androgen-insensitive prostate carcinoma cells. 2004, Pubmed
Ogino, Comparative genomics-based identification and analysis of cis-regulatory elements. 2012, Pubmed , Xenbase
Omori, Epithelial Bmp (Bone morphogenetic protein) signaling for bulbourethral gland development: a mouse model for congenital cystic dilation. 2011, Pubmed
Ousset, Multipotent and unipotent progenitors contribute to prostate postnatal development. 2012, Pubmed
Prins, Molecular signaling pathways that regulate prostate gland development. 2008, Pubmed
Renfree, The marsupial male: a role model for sexual development. 1995, Pubmed
Romero, Downregulation of Dickkopf-3 disrupts prostate acinar morphogenesis through TGF-β/Smad signalling. 2013, Pubmed
Sciavolino, Tissue-specific expression of murine Nkx3.1 in the male urogenital system. 1997, Pubmed
Shappell, Prostate pathology of genetically engineered mice: definitions and classification. The consensus report from the Bar Harbor meeting of the Mouse Models of Human Cancer Consortium Prostate Pathology Committee. 2004, Pubmed
Signoretti, Prostate stem cells: from development to cancer. 2007, Pubmed
Simons, Wnt signaling though beta-catenin is required for prostate lineage specification. 2012, Pubmed
Song, Loss of Nkx3.1 leads to the activation of discrete downstream target genes during prostate tumorigenesis. 2009, Pubmed
Soriano, Generalized lacZ expression with the ROSA26 Cre reporter strain. 1999, Pubmed
Srinivas, Cre reporter strains produced by targeted insertion of EYFP and ECFP into the ROSA26 locus. 2001, Pubmed
Sugimura, Morphogenesis of ductal networks in the mouse prostate. 1986, Pubmed
Sun, Prenatal lung epithelial cell-specific abrogation of Alk3-bone morphogenetic protein signaling causes neonatal respiratory distress by disrupting distal airway formation. 2008, Pubmed
Tan, Integration of regulatory networks by NKX3-1 promotes androgen-dependent prostate cancer survival. 2012, Pubmed
Tanaka, Nkx3.1, a murine homolog of Ddrosophila bagpipe, regulates epithelial ductal branching and proliferation of the prostate and palatine glands. 2000, Pubmed
Thomas, Androgen regulation of the prostatic tumour suppressor NKX3.1 is mediated by its 3' untranslated region. 2010, Pubmed
Thomson, Branching morphogenesis in the prostate gland and seminal vesicles. 2006, Pubmed
van Leenders, Intermediate cells in human prostate epithelium are enriched in proliferative inflammatory atrophy. 2003, Pubmed
Verhagen, Colocalization of basal and luminal cell-type cytokeratins in human prostate cancer. 1992, Pubmed
Waite, BMP2 exposure results in decreased PTEN protein degradation and increased PTEN levels. 2003, Pubmed
Wang, A luminal epithelial stem cell that is a cell of origin for prostate cancer. 2009, Pubmed
Wang, A human prostatic epithelial model of hormonal carcinogenesis. 2001, Pubmed
Wang, Cell differentiation lineage in the prostate. 2001, Pubmed
Wang, Notch signaling is required for normal prostatic epithelial cell proliferation and differentiation. 2006, Pubmed
Zhang, Role of epithelial cell fibroblast growth factor receptor substrate 2alpha in prostate development, regeneration and tumorigenesis. 2008, Pubmed
