XB-ART-49962
Dev Biol
2015 Jan 15;3972:237-47. doi: 10.1016/j.ydbio.2014.11.012.
Show Gene links
Show Anatomy links
Sox21 regulates the progression of neuronal differentiation in a dose-dependent manner.
Whittington N, Cunningham D, Le TK, De Maria D, Silva EM.
???displayArticle.abstract???
Members of the SoxB transcription factor family play critical roles in the regulation of neurogenesis. The SoxB1 proteins are required for the induction and maintenance of a proliferating neural progenitor population in numerous vertebrates, however the role of the SoxB2 protein, Sox21, is less clear due to conflicting results. To clarify the role of Sox21 in neurogenesis, we examined its function in the Xenopus neural plate. Here we report that misexpression of Sox21 expands the neural progenitor domain, and represses neuron formation by binding to Neurogenin (Ngn2) and blocking its function. Conversely, we found that Sox21 is also required for neuron formation, as cells lacking Sox21 undergo cell death and thus are unable to differentiate. Together our data indicate that Sox21 plays more than one role in neurogenesis, where a threshold level is required for cell viability and normal differentiation of neurons, but a higher concentration of Sox21 inhibits neuron formation and instead promotes progenitor maintenance.
???displayArticle.pubmedLink??? 25448693
???displayArticle.pmcLink??? PMC4325979
???displayArticle.link??? Dev Biol
???displayArticle.grants??? [+]
NIHNS048918 PHS HHS , NS078741 NINDS NIH HHS , R15 NS078741 NINDS NIH HHS , R01 NS048918 NINDS NIH HHS
Species referenced: Xenopus laevis
Genes referenced: eef1a2 krt12.4 myc myt1 neurod1 neurog1 neurog2 nog sox2 sox21 sox3 tubb2b
???displayArticle.morpholinos??? sox21 MO1 sox21 MO2
???attribute.lit??? ???displayArticles.show???
|
|
Fig. 1. Sox21 functions as a repressor to expand neural progenitors and inhibit neuronal differentiation. (A) Diagram of Sox21 proteins used in overexpression studies. (B) In situ hybridization (ISH) of neurula stage embryos injected with sox21 mRNA on right side and analyzed for sox3, ngn2, neuroD or n-tubulin expression. (C) ISH of neurula stage embryos injected with sox21-EnR or sox21-VP16 mRNA on right side and analyzed for sox3, ngn2 or n-tubulin expression. (D) ISH of embryos injected with hormone-inducible GR-sox21 mRNA and analyzed for sox3 or n-tubulin expression. Right: Transverse section of GR-sox21 injected tailbud embryo following ISH for sox3. (E) ISH of embryos injected with chick sox21 mRNA and analyzed for sox3 or n-tubulin expression. |
|
|
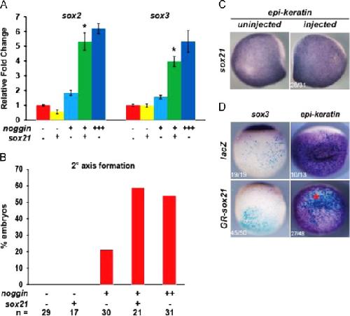
Fig. 2. Sox21 facilitates neural progenitor induction by Noggin. (A) Quantitative RT-PCR analysis of sox2 and sox3 expression in neurula stage ectodermal explants isolated from embryos injected with low (+) or high (+++) levels of noggin mRNA with or without sox21 mRNA at the 1-cell stage. â indicates significance by Student׳s t-test (p<0.05) compared to both sox21 and low noggin alone. (B) Graph of secondary axis phenotype for embryos injected with low (+) or high (++) nogginA3 mRNA with or without sox21 into one ventral blastomere, and analyzed by ISH for sox3. (C) ISH of a single neurula stage embryo injected with sox21 mRNA and analyzed for epi-keratin expression. (D) ISH of embryos injected into one ventral blastomere with hormone-inducible GR-sox21 mRNA, and analyzed for sox3 or epi-keratin expression. â indicates reduced expression. |
|
|
Fig. 3. Sox21 is required for the induction and maintenance of sox2 expression. (A) RT-PCR analysis of sox21 expression in neurula stage ectodermal explants isolated from untreated embryos and those injected with noggin at the 1-cell stage. Reference gene ef1a was used as a loading control. (B) Quantitative RT-PCR analysis of sox2, sox3, and epi-keratin expression in mid-neurula stage ectodermal explants isolated from embryos injected with noggin, Sox21MO2, mismatch MO (mmMO) or in combination (as indicated) at the 1-cell stage. â indicates significance by Student׳s t-test (p<0.05) compared to noggin alone. (C) Quantitative RT-PCR analysis of sox2 expression in early gastrula (stage 11) ectodermal explants isolated from embryos injected as in B. |
|
|
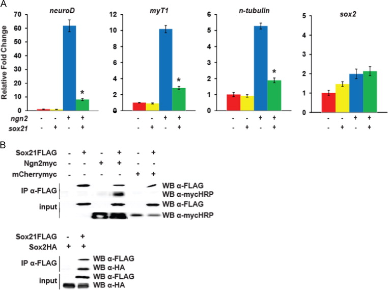
Fig. 4. Sox21 inhibits the expression of neuronal differentiation genes and binds to Ngn2 to counteract its function. (A) Quantitative RT-PCR analysis of neuroD, myT1, n-tubulin and sox2 expression in neurula stage ectodermal explants isolated from embryos injected with ngn2, sox21, or ngn2+sox21. â indicates significance by Student׳s t-test (p<0.05) compared to ngn2 alone. (B) Co-Immunoprecipitation (co-IP) of in vitro translated (IVT) Sox21-FLAG protein with Ngn2-myc or mCherry-myc proteins (top), or Sox2-HA (bottom) protein. |
|
|
Fig. 5. The loss of Sox21 reduces neuron formation and increases apoptosis in embryos. (A) ISH of neurula stage embryos injected on right side with Sox21 morpholino MO1 (top) or fluorescent morpholino MO2 (bottom) and analzed for expression of neurogenesis genes. Asterisks indicate a loss of expression. (B) Quantitative RT-PCR analysis of sox2, ngn2 and epi-keratin expression in gastrula stage embryos injected with Sox21MO2. â indicates significance by Student׳s t-test (p<0.05) compared to uninjected embryos. (C) Quantitative RT-PCR analysis of neuroD, myT1, and n-tubulin expression in neurula stage ectodermal explants isolated from embryos injected with ngn2 mRNA, Sox21MO1, or the combination as indicated. â indicates significance by Student׳s t-test (p<0.05) compared to ngn2 alone. (D) ISH of neurula stage embryos injected on right side with ngn2 mRNA and MO1 (as indicated) and analyzed for n-tubulin expression. (E) TUNEL staining of embryos injected with MO1 or MO2. â indicates significance by Student t-test (p<0.05) compared to the control group. |
|
|
Fig. 6. Sox21 affects neural gene expression in a dose-dependent manner. Embryos were injected with the indicated amounts of GR-sox21 mRNA and analyzed by ISH for changes in sox3 and n-tubulin expression. Graphs are data from a single representative experiment, which was performed three times and displayed the same trend. n=total number of injected embryos analyzed in one experiment. â Indicates significance by Chi-square test (p<0.05) compared to uninjected (0 pg) alone. indicates significance by Chi-square test (p<0.05) compared to other doses (25â200 pg). |
|
|
Fig. 7. Model for function of Sox21 during neurogenesis. Sox21 is induced by Noggin and maintains cells in a progenitor state by binding to Ngn2 to inhibit neuronal differentiation and expand the expression of the soxB1 genes when expressed at a high level. |
References [+] :
Archer, Interaction of Sox1, Sox2, Sox3 and Oct4 during primary neurogenesis. 2011, Pubmed , Xenbase
Argenton, Ectopic expression and knockdown of a zebrafish sox21 reveal its role as a transcriptional repressor in early development. 2004, Pubmed
Baek, Persistent and high levels of Hes1 expression regulate boundary formation in the developing central nervous system. 2006, Pubmed
Bellefroid, X-MyT1, a Xenopus C2HC-type zinc finger protein with a regulatory function in neuronal differentiation. 1996, Pubmed , Xenbase
Bergsland, The establishment of neuronal properties is controlled by Sox4 and Sox11. 2006, Pubmed
Brickman, Hex is a transcriptional repressor that contributes to anterior identity and suppresses Spemann organiser function. 2000, Pubmed , Xenbase
Buescher, Formation of neuroblasts in the embryonic central nervous system of Drosophila melanogaster is controlled by SoxNeuro. 2002, Pubmed , Xenbase
Bylund, Vertebrate neurogenesis is counteracted by Sox1-3 activity. 2003, Pubmed
Chakravarthy, Rapid activation of the bivalent gene Sox21 requires displacement of multiple layers of gene-silencing machinery. 2011, Pubmed
Chitnis, Primary neurogenesis in Xenopus embryos regulated by a homologue of the Drosophila neurogenic gene Delta. 1995, Pubmed , Xenbase
Cunningham, Cloning and developmental expression of the soxB2 genes, sox14 and sox21, during Xenopus laevis embryogenesis. 2008, Pubmed , Xenbase
Delgado-Esteban, APC/C-Cdh1 coordinates neurogenesis and cortical size during development. 2013, Pubmed
Graham, SOX2 functions to maintain neural progenitor identity. 2003, Pubmed
Hargrave, The HMG box transcription factor gene Sox14 marks a novel subset of ventral interneurons and is regulated by sonic hedgehog. 2000, Pubmed
Harland, In situ hybridization: an improved whole-mount method for Xenopus embryos. 1991, Pubmed , Xenbase
Harley, Definition of a consensus DNA binding site for SRY. 1994, Pubmed
Hemmati-Brivanlou, Inhibition of activin receptor signaling promotes neuralization in Xenopus. 1994, Pubmed , Xenbase
Hemmati-Brivanlou, Localization of specific mRNAs in Xenopus embryos by whole-mount in situ hybridization. 1990, Pubmed , Xenbase
Holmberg, SoxB1 transcription factors and Notch signaling use distinct mechanisms to regulate proneural gene function and neural progenitor differentiation. 2008, Pubmed
Hosoya, Expression and function of Sox21 during mouse cochlea development. 2011, Pubmed
Hutton, SOX2 expression levels distinguish between neural progenitor populations of the developing dorsal telencephalon. 2011, Pubmed
Jonas, Epidermal keratin gene expressed in embryos of Xenopus laevis. 1985, Pubmed , Xenbase
Kamachi, Pairing SOX off: with partners in the regulation of embryonic development. 2000, Pubmed
Kamachi, Sox proteins: regulators of cell fate specification and differentiation. 2013, Pubmed
Kamachi, Involvement of SOX proteins in lens-specific activation of crystallin genes. 1995, Pubmed
Kiefer, Back to basics: Sox genes. 2007, Pubmed
King-Robson, Encouraging regeneration in the central nervous system: is there a role for olfactory ensheathing cells? 2011, Pubmed
Kiso, The disruption of Sox21-mediated hair shaft cuticle differentiation causes cyclic alopecia in mice. 2009, Pubmed
Klisch, Mxi1 is essential for neurogenesis in Xenopus and acts by bridging the pan-neural and proneural genes. 2006, Pubmed , Xenbase
Knecht, Dorsal-ventral patterning and differentiation of noggin-induced neural tissue in the absence of mesoderm. 1995, Pubmed , Xenbase
Kuo, Opl: a zinc finger protein that regulates neural determination and patterning in Xenopus. 1998, Pubmed , Xenbase
Kuzmichev, Sox2 acts through Sox21 to regulate transcription in pluripotent and differentiated cells. 2012, Pubmed
Lamb, Neural induction by the secreted polypeptide noggin. 1993, Pubmed , Xenbase
Lee, Conversion of Xenopus ectoderm into neurons by NeuroD, a basic helix-loop-helix protein. 1995, Pubmed , Xenbase
Livak, Analysis of relative gene expression data using real-time quantitative PCR and the 2(-Delta Delta C(T)) Method. 2001, Pubmed
Ma, Identification of neurogenin, a vertebrate neuronal determination gene. 1996, Pubmed , Xenbase
Mallanna, Proteomic analysis of Sox2-associated proteins during early stages of mouse embryonic stem cell differentiation identifies Sox21 as a novel regulator of stem cell fate. 2010, Pubmed
Marchal, BMP inhibition initiates neural induction via FGF signaling and Zic genes. 2009, Pubmed , Xenbase
Matsuda, Sox21 promotes hippocampal adult neurogenesis via the transcriptional repression of the Hes5 gene. 2012, Pubmed
Mizuseki, Xenopus Zic-related-1 and Sox-2, two factors induced by chordin, have distinct activities in the initiation of neural induction. 1998, Pubmed , Xenbase
Moody, On becoming neural: what the embryo can tell us about differentiating neural stem cells. 2013, Pubmed , Xenbase
Ohba, Sox21 is a repressor of neuronal differentiation and is antagonized by YB-1. 2004, Pubmed
Penzel, Characterization and early embryonic expression of a neural specific transcription factor xSOX3 in Xenopus laevis. 1997, Pubmed , Xenbase
Rex, Dynamic expression of chicken Sox2 and Sox3 genes in ectoderm induced to form neural tissue. 1997, Pubmed
Richter, Gene expression in the embryonic nervous system of Xenopus laevis. 1988, Pubmed , Xenbase
Rimini, Expression patterns of zebrafish sox11A, sox11B and sox21. 1999, Pubmed
Rogers, The response of early neural genes to FGF signaling or inhibition of BMP indicate the absence of a conserved neural induction module. 2011, Pubmed , Xenbase
Rogers, Neural induction and factors that stabilize a neural fate. 2009, Pubmed , Xenbase
Rogers, Sox3 expression is maintained by FGF signaling and restricted to the neural plate by Vent proteins in the Xenopus embryo. 2008, Pubmed , Xenbase
Rogers, Xenopus Sox3 activates sox2 and geminin and indirectly represses Xvent2 expression to induce neural progenitor formation at the expense of non-neural ectodermal derivatives. 2009, Pubmed , Xenbase
Sandberg, Sox21 promotes the progression of vertebrate neurogenesis. 2005, Pubmed
Seo, Neurogenin and NeuroD direct transcriptional targets and their regulatory enhancers. 2007, Pubmed , Xenbase
Singh, Abelson interactor 1 (ABI1) and its interaction with Wiskott-Aldrich syndrome protein (wasp) are critical for proper eye formation in Xenopus embryos. 2013, Pubmed , Xenbase
Slack, An interaction between dorsal and ventral regions of the marginal zone in early amphibian embryos. 1980, Pubmed , Xenbase
Smith, Expression cloning of noggin, a new dorsalizing factor localized to the Spemann organizer in Xenopus embryos. 1992, Pubmed , Xenbase
Stigloher, Identification of neural progenitor pools by E(Spl) factors in the embryonic and adult brain. 2008, Pubmed
Suh, Signaling in adult neurogenesis. 2009, Pubmed
Suh, In vivo fate analysis reveals the multipotent and self-renewal capacities of Sox2+ neural stem cells in the adult hippocampus. 2007, Pubmed
Taranova, SOX2 is a dose-dependent regulator of retinal neural progenitor competence. 2006, Pubmed
Titulaer, SOX antibodies in small-cell lung cancer and Lambert-Eaton myasthenic syndrome: frequency and relation with survival. 2009, Pubmed
Uchikawa, Two distinct subgroups of Group B Sox genes for transcriptional activators and repressors: their expression during embryonic organogenesis of the chicken. 1999, Pubmed
Weider, Sox appeal - Sox10 attracts epigenetic and transcriptional regulators in myelinating glia. 2013, Pubmed
Yan, foxD5 plays a critical upstream role in regulating neural ectodermal fate and the onset of neural differentiation. 2009, Pubmed , Xenbase
