XB-ART-49947
Development
2014 Dec 01;14124:4794-805. doi: 10.1242/dev.115691.
Show Gene links
Show Anatomy links
Fezf2 promotes neuronal differentiation through localised activation of Wnt/β-catenin signalling during forebrain development.
???displayArticle.abstract???
Brain regionalisation, neuronal subtype diversification and circuit connectivity are crucial events in the establishment of higher cognitive functions. Here we report the requirement for the transcriptional repressor Fezf2 for proper differentiation of neural progenitor cells during the development of the Xenopus forebrain. Depletion of Fezf2 induces apoptosis in postmitotic neural progenitors, with concomitant reduction in forebrain size and neuronal differentiation. Mechanistically, we found that Fezf2 stimulates neuronal differentiation by promoting Wnt/β-catenin signalling in the developing forebrain. In addition, we show that Fezf2 promotes activation of Wnt/β-catenin signalling by repressing the expression of two negative regulators of Wnt signalling, namely lhx2 and lhx9. Our findings suggest that Fezf2 plays an essential role in controlling when and where neuronal differentiation occurs within the developing forebrain and that it does so by promoting local Wnt/β-catenin signalling via a double-repressor model.
???displayArticle.pubmedLink??? 25468942
???displayArticle.pmcLink??? PMC4299278
???displayArticle.link??? Development
???displayArticle.grants??? [+]
Species referenced: Xenopus
Genes referenced: arx barhl2 bmp4 chrd ctnnb1 fezf2 foxh1.2 gsc irx3 lhx2 lhx9 myt1 neurog1 nodal3 otx2 pax6 ptk2b rax rpl8 sia1 smad1 smad2 sox3 tle1 tle2 tle4 tle5 tuba4a tubb2b ventx1 ventx1.2 wnt1 wnt3a wnt8a wnt8b
???displayArticle.antibodies??? FLAG Ab1 Myt1 Ab1 Sox3 Ab2 Tuba4b Ab4
???displayArticle.morpholinos??? fezf2 MO2 lhx2 MO1 lhx9 MO1
???attribute.lit??? ???displayArticles.show???
|
|
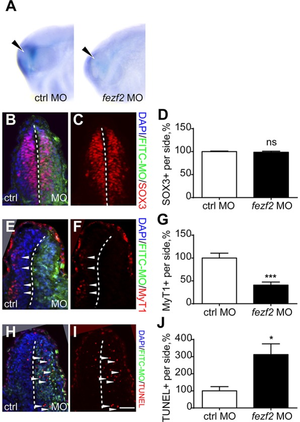
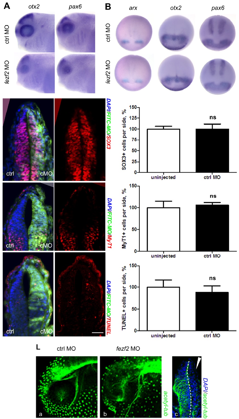
Fig. 1. fezf2 knockdown leads to defects in forebrain neuronal differentiation. (A) Whole-mount in situ hybridisation for arx in control MO (20/20) or fezf2 MO (15/18) injected Xenopus embryos. Arrowhead indicates the forebrain. (B-J) One blastomere at the 2-cell stage was injected with fezf2 MO and embryos were sectioned at stage 30 transversely across the forebrain, and stained for Sox3 (B,C), MyT1 (E,F) or TUNEL (H,I). FITC staining identifies the injected side (B,E,H). Arrowheads indicate MyT1+ (E,F) or TUNEL+ (H,I) cells. (D,G,J) Statistical analysis of Sox3+ (n=4 embryos), MyT1+ (n=6 embryos) and TUNEL+ (n=4 embryos) cells. All control sides have been normalised to 100%. Error bars represent s.e.m. *P<0.05; ***P<0.001; ns, not significant. Scale bar: 25â µm. |
|
|
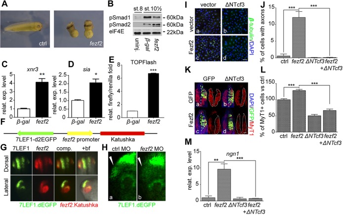
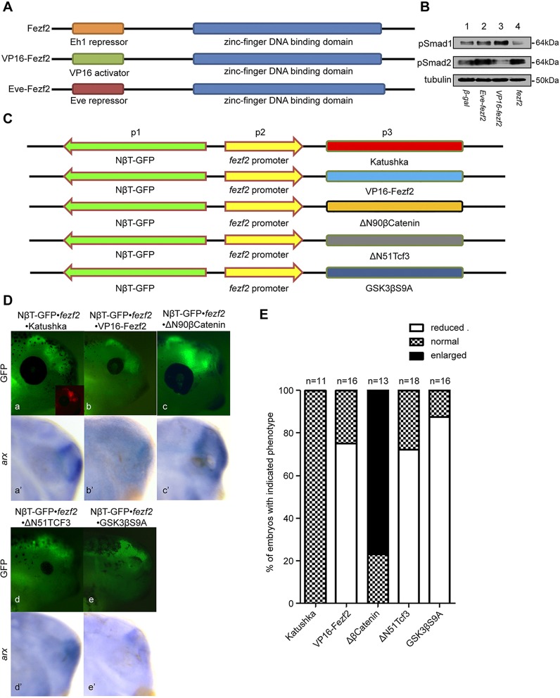
Fig. 2. fezf2 promotes Wnt/β-catenin signalling and induces neuronal differentiation through Wnt/β-catenin in vitro and in vivo. (A) fezf2 misexpression in early Xenopus embryos leads to strong dorsoanteriorisation (31/35 embryos examined showed the illustrated phenotype) compared with lacZ (β-gal) controls (39/39). (B) fezf2 misexpression enhances Smad2/3 phosphorylation and inhibits Smad1/5/8 phosphorylation as assessed in western blots. Blastula stage (st. 8) indicates the pre-activation state. Elongation factor 4E (elF4E) was used as a loading control. (C,D) qPCR shows that fezf2 promotes the expression of xnr3 (C) and sia (D) in early embryos (n=3 replicates). (E) TOPFlash assay shows that fezf2 promotes Wnt/β-catenin signalling (n=4 replicates). (F-H) fezf2 expression colocalises with active Wnt signalling in the forebrain. (F) The transgenic construct. (G) Dorsal and lateral views of stage 30 embryos; GFP signal for Wnt activity (green); Katushka signal for fezf2 expression (red); +bf, merged image with bright-field. (H) Knockdown of fezf2 reduces Wnt activity in the forebrain as assessed by expression of the 7LEF-dEGFP F1.1 Wnt reporter line. Arrowhead indicates the diencephalon. (I) The Wnt inhibitor δNTcf3 antagonises Fezf2-induced neuronal differentiation in mouse neuronal progenitors, as assessed by the induction of axonogenesis. (J) Statistics of I (n=4 replicates). (K,L) Electroporation experiments show that the Wnt inhibitor δNTcf3 antagonises Fezf2-induced neuronal differentiation in the tadpole forebrain. (K) Transverse sections of the forebrain area of stage 30 embryos electroporated correspondingly and stained for MyT1 (red), GFP (green) and with DAPI (blue). Left images, merge; right images, MyT1 alone. (L) Statistics of K (n=5 embryos). Control side is normalised to 100%. (M) qPCR analysis shows that the Wnt inhibitor δNTcf3 antagonises Fezf2-induced ngn1 expression in stage 20 animal cap explants (n=3 replicates). In all qPCR analyses, ribosomal protein L8 (rpl8) was used as an internal control. *P<0.05, **P<0.01, ***P<0.001. Error bars represent s.e.m. Scale bars: 100â µm in I; 50â µm in K. |
|
|
Fig. 3. The Fezf2-regulated endogenous level of Wnt/β-catenin signalling governs forebrain neurogenesis. (A) Different Fezf2 constructs. Different N-terminal domains (Eh1-repressor, VP16 activator or Eve repressor) are shown in different colours. The zinc-finger DNA-binding domain is shown in blue. (B) Western blot of gastrula stage Xenopus embryos injected with nuclear lacZ (control), eve-fezf2, VP16-fezf2 and wt-fezf2 and assayed for phosphorylated Smad1 or Smad2 and α-Tubulin (loading control). (C) pTransgenesis system transgenic constructs to assess the impact of Fezf2 and/or Wnt activities on forebrain development. (D) Expression of NβT-GFP (a-e, stage 40 embryo) and arx (aâ²-eâ², stage 30 embryo) in the forebrain of transgenic embryos harbouring the transgenes shown in C. Inset (a) shows the fluorescence from Katushka (red). (E) Quantification of neural tissue growth phenotypes from D. |
|
|
Fig. 4. Fezf2 functions through interaction with members of Groucho family. (A) Tle1, Tle2, Tle4 and Aes constructs. Note that Aes lacks the protein-interaction WD domain. (B) Wild-type Fezf2 and δEh1-Fezf2 with a mutated Eh1 domain. (C) Immunoprecipitation of extracts from Xenopus embryos injected with different combinations of the indicated mRNAs, showing that Fezf2 interacts with Tle1, Tle2 and Tle4 (lanes 6, 8 and 12) but not Aes (lanes 14, 15). The Eh1 domain is required for the proper interaction between Fezf2 and Tle1/2/4 (lanes 6 and 7, 8 and 9, 12 and 13). |
|
|
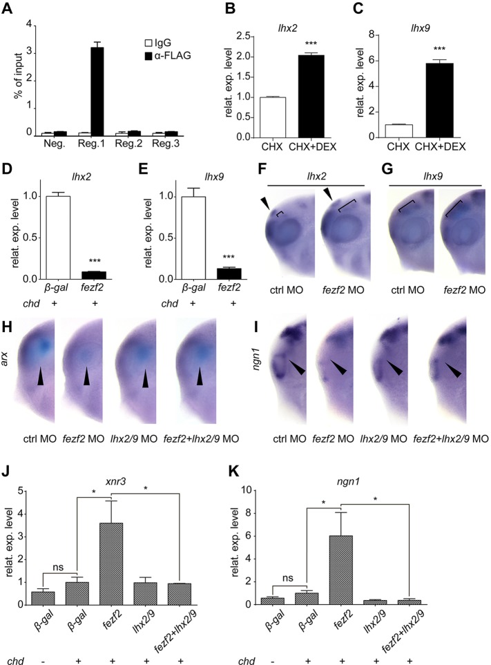
Fig. 5. Fezf2 represses the activity of lhx2 and lhx9 in the forebrain. (A) ChIP-qPCR analysis of Fezf2 binding to the lhx2 promoter. Region 1 showed very high enrichment (n=3 replicates). (B,C) qPCR analysis of lhx2 and lhx9 expression in p3hGR-VP16-Fezf2-injected animal cap explants aged to stage 12 and treated with CHX alone or CHX+DEX (n=3 replicates). (D,E) qPCR analysis of lhx2 and lhx9 expression in neuralised animal cap explants aged to stage 20 (n=3 replicates). (F,G) In situ hybridisation analysis shows that mild knockdown of fezf2 leads to expansion of the lhx2 (F) and lhx9 (G) expression area. Arrowhead indicates the epithalamus; bracket indicates the ventral diencephalon. (H,I) In situ hybridisation analysis of arx (H) or ngn1 (I) in stage 28 morphants (lateral views). Arrowheads indicate arx or ngn1 expression. (J) qPCR analysis shows that lhx2 and lhx9 antagonise expression of the fezf2-induced Wnt-responsive gene xnr3 in stage 14 animal cap explants (n=3 replicates). (K) qPCR analysis shows lhx2 and lhx9 antagonise fezf2-induced ngn1 expression in stage 20 animal cap explants (n=3 replicates). In all qPCR analyses, rpl8 was used as internal control. Error bars represent s.e.m. *P<0.05, ***P<0.001; ns, not significant. |
|
|
Fig. 6. Mechanistic model of Fezf2 function in the forebrain. (A) In the presence of Fezf2. Fezf2 interacts with Groucho-family repressors and inhibits the expression of lhx2/lhx9. Consequently, β-catenin binds to the Tcf complex and Wnt signalling is activated, promoting the expression of neurogenin 1 and thus stimulating neuronal differentiation. (B) In the absence of Fezf2. Lhx2/Lhx9 inhibits Wnt signalling, resulting in the degradation of β-catenin. In the absence of β-catenin, the Tcf complex is maintained in a repressive state. This repressive Tcf complex inhibits neurogenin 1 expression, thus inhibiting neurogenesis. Progenitor cells that have exited the proliferation state cannot differentiate and thus enter apoptosis. |
|
|
Figure S1. Temporal expression pattern of X. tropicalis fezf2 revealed by qPCR analysis at different stages, including fertilised egg (FE), blastula (stage 8), gastrula (stage 10.5), neurula (stage 15-20), and tailbud (stage 22-24) (n=3 replicates). Error bars represent ±s. e. m. |
|
|
Figure S2. Comparison of expression pattern of fezf2 expression relative to various nerual markers at different stages, related to Figure 1. Anterior is to the bottom in stage 15 and 20 embryos (frontal view), and to the left in stage 28 and 35 embryos (lateral view). |
|
|
Figure S3. (A) Schematic of fezf2 MO design and knockdown efficiency. The MO targets the exon3-intron3 junction (above) and semi-quantitative PCR analysis shows mature fezf2 mRNA levels in stage 24 embryos (below), injected with control MO (1) or fezf2 MO (2). Black arrow pair indicates the position of validation primers for RTPCR analysis, the forward primer overlaps the exon3-exon4 junction. (B) qPCR results, n=3 replicates. In both cases, the ribosomal protein L8 (rpl8) gene was used as an internal control. |
|
|
Figure S4 (related to Figure 1). fezf2 knockdown, but not control MO knockdown, leads to defects in forebrain neuronal differentiation. (A) fezf2 knockdown led to defects in forebrain development after initial patterning stage. Whole-mount in situ hybridisation analyses on control versus fezf2 MO injected stage 28 embryos, stained using the forebrain-specific markers, otx2 and pax6. (B) fezf2 knockdown did not cause defects in early forebrain patterning, as revealed by whole-mount in situ hybridisation on control versus fezf2 MO injected stage 17 embryos, stained using the forebrain-specific markers arx, otx2, and pax6. Anterior is to the bottom. (C-H) 1 of 2 blastomeres at 2-cell stage was injected with control MO, cultured to stage 30, fixed sectioned transversely across the forebrain and stained via immunofluorescence for the transcription factor Sox3 (marker for neural progenitors) (C-D) or MyT1 (marker for differentiated primary neurons) (F-G). (C) Merged image. (D) Sox3 staining alone. (E). Statistical analysis of Sox3+ cells in control MO injected side relative to the uninjected side of the forebrain (n=3 embryos, no significant difference). The uninjected side has been normalised to 100%. (F) Merged image. (G) MyT1 staining alone. (H) Statistical analysis of MyT1+ cells in control MO injected side relative to the uninjected side of the forebrain (n=3 embryos, no significant difference). The uninjected side has been normalised to 100%. (I-K) Transverse sections were prepared as for panels C-D and then processed for TUNEL staining. (I) Merged image. (J) TUNEL-positive cells alone. (K) Percentage of the TUNEL-positive cells in the control MO injected side compared to the uninjected side (n=3 embryos). In all cases, the FITC tag on the control MO was used to identify the injected side; DAPI was used to stain nuclei. Error bars represent ±s. e. m. Scale bar: 25 μM. ns: not significant. (L) (a-b) Immunofluorescence staining using the neuronal differentiation marker, Ntubulin, on stage 32 embryos injected with 10 ng of control or fezf2 MO. (a) control MO; (b) fezf2 MO, showing a strong reduction of N-tubulin staining in the rostral area. (c) Sections of stage 32 embryos at the prethalamus level and stained with N-tubulin antibody. Embryos were injected with 5 ng of fezf2 MO into one of the two blastomeres at the 2-cell stage. A strong reduction of N-tubulin staining was observed in the injected side. Arrowhead: injected side. DAPI was used to provide global visualisation on the head structure. In all cases, error bars represent ±s. e. m. |
|
|
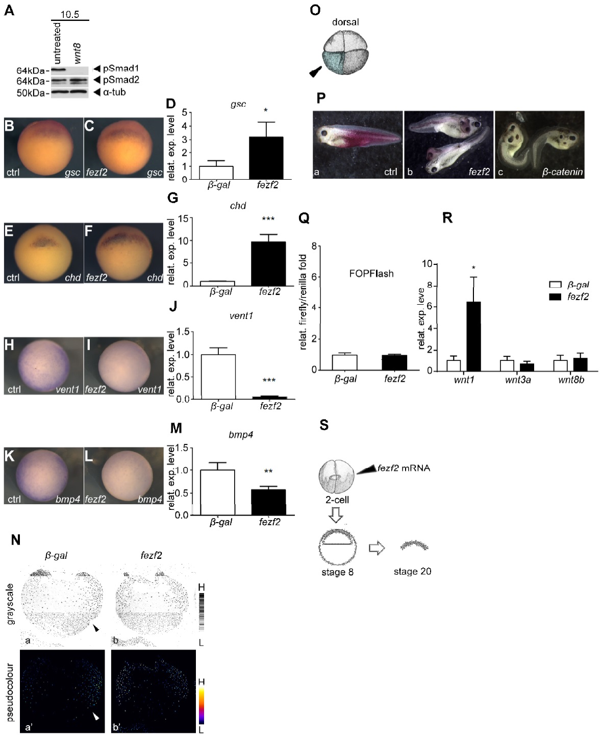
Figure S5 (related to Figure 2). fezf2 promotes Wnt/β-catenin signalling. (A) wnt8 mis-expression inhibited BMP signalling while activating TGF-β/Nodal signalling. 50 pg of either nuclear β-gal mRNA or wnt8a mRNA was injected into X. laevis embryos at 1-2 cell stage and collected at the gastrula stage (10.5) for Western blot analysis. Phospho-Smad 2/3 antibody (TGF-β/Nodal signalling ) or phospho-Smad 1/5/8 (BMP signalling) were used assay for the activation states of TGF-β/Nodal or BMP signalling. A significant increase on the phosphorylation level of Smad 2/3 was observed together with significant decrease on the phosphorylation level of Smad 1/5/8 was seen in wnt8 mRNA injected embryos. (B-G) fezf2 mis-expression promotes Wnt-responsive dorsal markers goosecoid and chordin expression. In all cases ribosomal protein L8 (rpl8) gene was used as internal control for qPCR analysis. (B-D) goosecoid expression. (B) Uninjected control embryo. (C) fezf2 mRNA overexpressing embryo. (D) qPCR analysis, showing an increase of goosecoid expression (n=3 replicates, P<0.05). (E-G) chordin expression. (E) Uninjected control embryo. (F) fezf2 mRNA overexpressing embryo. (G) qPCR analysis, showing an increase of chordin expression (n=3 replicates, P<0.001). (H-M) fezf2 mis-expression inhibits ventral markers vent1 and bmp4 expression. Embryo treatments are same as in (B-G). (H-J) vent1 expression. (H) Uninjected control embryo. (I) fezf2 mRNA overexpressing embryo. (J) qPCR analysis, showing a decrease of vent1 expression (n=3 replicates, P<0.001). (K-M) bmp4 expression. (K) Uninjected control embryo. (L) fezf2 mRNA overexpressing embryo. (M) qPCR analysis, showing a decrease in vent1 expression (n=3 replicates, P<0.01). (N) fezf2 mis-expression leads to nuclear accumulation of β-catenin. 250 pg of either nuclear β-gal (control) or fezf2 mRNA was injected at 1-2 cell stage and section made at stage 10, DAPI mask used to reveal nuclear content and the localisation of nuclear β-catenin after masking, showing increased nuclear enrichment of β-catenin in fezf2 mis-expressed embryos. Both grayscale and pseudo-colour images have been used to show the level of β-catenin presence in the nucleus. (a and aâ) control; (b and bâ) fezf2 injected embryos. Arrowhead: blastopore lip. (O-P) Axis duplication assay. (O) Schematic representation of ventral blastomere injection. 250 pg of mRNA, together with nuclear β-gal mRNA as tracer, was injected into one of the ventral blastomere (arrowhead) at the 4-cell stage. Embryos were fixed at approximately stage 38 and stained with Red-gal. D: dorsal side. (P) Results of axis duplication assay. (a) Control embryo, nuclear β-gal mRNA injection only. (b) 250 pg fezf2 mRNA. (c) 250 pg β- catenin mRNA. (Q) Dual-luciferase assay on control FOPFlash plasmid containing mutated TCF-binding sites. pTK-renilla was used as endogenous control. (R) qPCR analysis on wnt1, wnt3a, and wnt8b in nuclear β-gal (control) or fezf2-injected neuralised animal cap explants aged to stage 15. n=3 replicates. * P<0.05. In all cases, error bars represent ±s. e. m. (K) Schematic representation of animal cap explant assay. mRNA at different combinations were injected at the 1-2 cell stage and allowed to develop until the mid-blastula stage (stage 8). Animal cap explants were excised at stage 8 and allowed to develop to stage 20, at which point they were collected for qPCR analysis. |
|
|
Figure S6 (related to Figure 3). fezf2-regulated endogenous level of Wnt/β-catenin signalling governs forebrain neurogenesis in transgenic embryos. (A-C) Phenotypic effect of antimorphic Fezf2. (A) nuclear β-gal (control) mRNA, (B) fezf2 mRNA, showing strongly dorsal-anteriorized (DAI 8-9) embryos. (C) VP16-fezf2 mRNA, showing strongly ventralised (DAI 1-2) embryos. (D) GFP expression in the forebrain of embryos from different transgenic lines at day 7, top view. (a) NβTGFP ·fezf2·Katushka. Green: GFP; red: Katushka (inset). (b) NβT-GFP·fezf2·VP16- Fezf2. (c) NβT-GFP·fezf2· N90βcatenin. (d) NβT-GFP·fezf2· N51Tcf3. (e) NβTGFP ·fezf2·GSK3βS9A. |
|
|
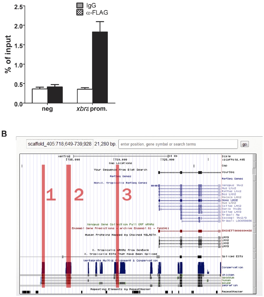
Figure S7 (related to Figure 5). Demonstration of ChIP-qPCR efficiency and Fezf2 binding site. (A) ChIP-qPCR result of FLAG-tagged FoxH1 using IgG (control) or anti-FLAG antibody, showing enrichment in the proximity of branchyury (xbra) promoter. (B) Schematics of the three highly conserved regions screened by ChIPqPCR, highlighted areas have been screened using primers designed against each of the different regions. |
|
|
Figure S8 (related to Figure 6). Fezf2 represses the activities of lhx2 and lhx9. (A-B) Control experiments showing the expression of lhx2 and lhx9 in stage 12 animal cap explants injected with p3hGR-VP16-Fezf2, either left untreated, or treated with either CHX or DEX alone. qPCR results of (A) lhx2 and (B) lhx9 are shown (n=3 replicates, P<0.001). rpl8 was used as an internal control. (C-D) Stage 20 animal cap explants neuralised by chordin mRNA expressed high level of lhx2 and lhx9. qPCR results of (C) lhx2 and (D) lhx9 are shown (n=3 replicates, P<0.001 and P<0.05). rpl8 was used as an internal control. (E) Bar graph of the quantification and statistics of phenotypes from control or fezf2 morphant groups regarding the expression of lhx2 and lhx9. (F-G) Validation of lhx2 i2e3 MO. (F) Validation by RT-PCR. M: marker. Lane 1-2: rpl8; 1: control MO; 2: lhx2 MO. Lane 3-4: lhx2; Lane 3: control MO, Lane 4: lhx2 MO. (G) Validation by qPCR. rpl8 was used as an internal control in both cases. n=3 replicates, P<0.001. (H-I) Validation of lhx9 e1i1 MO. (H) Validation by RT-PCR. M: marker. Lane 1-2: rpl8; 1: control MO; 2: lhx9 MO. Lane 3-4: lhx9; Lane 3: control MO, Lane 4: lhx9 MO. (I) Validation by qPCR. rpl8 was used as an internal control in both cases. n=3 replicates, P<0.01. (J) Bar graph of the quantification and statistics of phenotypes from different morphant groups regarding arx expression. (K) Bar graph of the quantification and statistics of phenotypes from different morphant groups regarding ngn1 expression. In all bar graphs, numbers above each bar represent counts of embryos examined in each group. Error bars represent ±s. e. m. |
References [+] :
Akkers,
ChIP-chip designs to interrogate the genome of Xenopus embryos for transcription factor binding and epigenetic regulation.
2010, Pubmed,
Xenbase
Akkers, ChIP-chip designs to interrogate the genome of Xenopus embryos for transcription factor binding and epigenetic regulation. 2010, Pubmed , Xenbase
Akkers, Chromatin immunoprecipitation analysis of Xenopus embryos. 2012, Pubmed , Xenbase
Baker, Wnt signaling in Xenopus embryos inhibits bmp4 expression and activates neural development. 1999, Pubmed , Xenbase
Bellefroid, X-MyT1, a Xenopus C2HC-type zinc finger protein with a regulatory function in neuronal differentiation. 1996, Pubmed , Xenbase
Berberoglu, fezf2 expression delineates cells with proliferative potential and expressing markers of neural stem cells in the adult zebrafish brain. 2009, Pubmed
Blythe, Chromatin immunoprecipitation in early Xenopus laevis embryos. 2009, Pubmed , Xenbase
Bonev, MicroRNA-9 Modulates Hes1 ultradian oscillations by forming a double-negative feedback loop. 2012, Pubmed , Xenbase
Bourguignon, XBF-1, a winged helix transcription factor with dual activity, has a role in positioning neurogenesis in Xenopus competent ectoderm. 1998, Pubmed , Xenbase
Buscarlet, Inhibition of cortical neuron differentiation by Groucho/TLE1 requires interaction with WRPW, but not Eh1, repressor peptides. 2008, Pubmed
Buscarlet, The 'Marx' of Groucho on development and disease. 2007, Pubmed
Cadigan, Wnt signaling: a common theme in animal development. 1997, Pubmed , Xenbase
Castelo-Branco, Differential regulation of midbrain dopaminergic neuron development by Wnt-1, Wnt-3a, and Wnt-5a. 2003, Pubmed
Chen, The Fezf2-Ctip2 genetic pathway regulates the fate choice of subcortical projection neurons in the developing cerebral cortex. 2008, Pubmed
Chen, Genomic selection identifies vertebrate transcription factor Fezf2 binding sites and target genes. 2011, Pubmed
De la Rossa, In vivo reprogramming of circuit connectivity in postmitotic neocortical neurons. 2013, Pubmed
Denayer, In vivo tracing of canonical Wnt signaling in Xenopus tadpoles by means of an inducible transgenic reporter tool. 2006, Pubmed , Xenbase
de Souza, The zinc finger gene Xblimp1 controls anterior endomesodermal cell fate in Spemann's organizer. 1999, Pubmed , Xenbase
Donnelly, Analysis of the aphthovirus 2A/2B polyprotein 'cleavage' mechanism indicates not a proteolytic reaction, but a novel translational effect: a putative ribosomal 'skip'. 2001, Pubmed
Eagleson, Forebrain differentiation and axonogenesis in amphibians: I. Differentiation of the suprachiasmatic nucleus in relation to background adaptation behavior. 1998, Pubmed , Xenbase
El-Hodiri, The Xenopus arx gene is expressed in the developing rostral forebrain. 2003, Pubmed , Xenbase
Falk, Electroporation of cDNA/Morpholinos to targeted areas of embryonic CNS in Xenopus. 2007, Pubmed , Xenbase
Ferreiro, Antimorphic goosecoids. 1998, Pubmed , Xenbase
Gasperowicz, Mammalian Groucho homologs: redundancy or specificity? 2005, Pubmed
Gómez-Skarmeta, Iroquois genes: genomic organization and function in vertebrate neural development. 2002, Pubmed
Guo, Fezf2 expression identifies a multipotent progenitor for neocortical projection neurons, astrocytes, and oligodendrocytes. 2013, Pubmed
Han, Transcriptional repression by the Drosophila even-skipped protein: definition of a minimal repression domain. 1993, Pubmed
Hashimoto, Expression of the zinc finger gene fez-like in zebrafish forebrain. 2000, Pubmed , Xenbase
Heisenberg, A mutation in the Gsk3-binding domain of zebrafish Masterblind/Axin1 leads to a fate transformation of telencephalon and eyes to diencephalon. 2001, Pubmed
Hirabayashi, The Wnt/beta-catenin pathway directs neuronal differentiation of cortical neural precursor cells. 2004, Pubmed
Hirata, Zinc finger gene fez-like functions in the formation of subplate neurons and thalamocortical axons. 2004, Pubmed
Hirata, Zinc-finger genes Fez and Fez-like function in the establishment of diencephalon subdivisions. 2006, Pubmed
Hou, LHX2 regulates the neural differentiation of human embryonic stem cells via transcriptional modulation of PAX6 and CER1. 2013, Pubmed
Ishitani, The TAK1-NLK-MAPK-related pathway antagonizes signalling between beta-catenin and transcription factor TCF. 1999, Pubmed , Xenbase
Israsena, The presence of FGF2 signaling determines whether beta-catenin exerts effects on proliferation or neuronal differentiation of neural stem cells. 2004, Pubmed
Jeong, Patterning the zebrafish diencephalon by the conserved zinc-finger protein Fezl. 2007, Pubmed
Jeong, Neurogenin1 is a determinant of zebrafish basal forebrain dopaminergic neurons and is regulated by the conserved zinc finger protein Tof/Fezl. 2006, Pubmed
Juraver-Geslin, Barhl2 limits growth of the diencephalic primordium through Caspase3 inhibition of beta-catenin activation. 2011, Pubmed , Xenbase
Kao, Lithium-induced respecification of pattern in Xenopus laevis embryos. , Pubmed , Xenbase
Kao, The entire mesodermal mantle behaves as Spemann's organizer in dorsoanterior enhanced Xenopus laevis embryos. 1988, Pubmed , Xenbase
Komuta, Defects in reciprocal projections between the thalamus and cerebral cortex in the early development of Fezl-deficient mice. 2007, Pubmed
Kondo, Wnt signaling promotes neuronal differentiation from mesenchymal stem cells through activation of Tlx3. 2011, Pubmed
Kuwahara, Wnt signaling and its downstream target N-myc regulate basal progenitors in the developing neocortex. 2010, Pubmed
Latinkic, Goosecoid and mix.1 repress Brachyury expression and are required for head formation in Xenopus. 1999, Pubmed , Xenbase
Lepourcelet, Characterization of a novel mammalian Groucho isoform and its role in transcriptional regulation. 2002, Pubmed , Xenbase
Levkowitz, Zinc finger protein too few controls the development of monoaminergic neurons. 2003, Pubmed
Lodato, Gene co-regulation by Fezf2 selects neurotransmitter identity and connectivity of corticospinal neurons. 2014, Pubmed
Love, pTransgenesis: a cross-species, modular transgenesis resource. 2011, Pubmed , Xenbase
Machon, A dynamic gradient of Wnt signaling controls initiation of neurogenesis in the mammalian cortex and cellular specification in the hippocampus. 2007, Pubmed
Marinaro, Wnt signaling has opposing roles in the developing and the adult brain that are modulated by Hipk1. 2012, Pubmed
Mi, Immortalized neural stem cells differ from nonimmortalized cortical neurospheres and cerebellar granule cell progenitors. 2005, Pubmed
Molenaar, XTcf-3 transcription factor mediates beta-catenin-induced axis formation in Xenopus embryos. 1996, Pubmed , Xenbase
Munji, Wnt signaling regulates neuronal differentiation of cortical intermediate progenitors. 2011, Pubmed
Oliva, Wnts in adult brain: from synaptic plasticity to cognitive deficiencies. 2013, Pubmed
Onichtchouk, Requirement for Xvent-1 and Xvent-2 gene function in dorsoventral patterning of Xenopus mesoderm. 1998, Pubmed , Xenbase
Peukert, Lhx2 and Lhx9 determine neuronal differentiation and compartition in the caudal forebrain by regulating Wnt signaling. 2011, Pubmed
Pierce, Regulation of Spemann organizer formation by the intracellular kinase Xgsk-3. 1995, Pubmed , Xenbase
Potok, WNT signaling affects gene expression in the ventral diencephalon and pituitary gland growth. 2008, Pubmed
Quinlan, Complex and dynamic patterns of Wnt pathway gene expression in the developing chick forebrain. 2009, Pubmed
Roose, The Xenopus Wnt effector XTcf-3 interacts with Groucho-related transcriptional repressors. 1998, Pubmed , Xenbase
Roth, FoxG1 and TLE2 act cooperatively to regulate ventral telencephalon formation. 2010, Pubmed , Xenbase
Rouaux, Direct lineage reprogramming of post-mitotic callosal neurons into corticofugal neurons in vivo. 2013, Pubmed
Rouaux, Fezf2 directs the differentiation of corticofugal neurons from striatal progenitors in vivo. 2010, Pubmed
Ryan, Modulation of eomes activity alters the size of the developing heart: implications for in utero cardiac gene therapy. 2004, Pubmed , Xenbase
Sabherwal, The apicobasal polarity kinase aPKC functions as a nuclear determinant and regulates cell proliferation and fate during Xenopus primary neurogenesis. 2009, Pubmed , Xenbase
Saka, A screen for targets of the Xenopus T-box gene Xbra. 2000, Pubmed , Xenbase
Sander, The opposing homeobox genes Goosecoid and Vent1/2 self-regulate Xenopus patterning. 2007, Pubmed , Xenbase
Sasai, Regulation of neural induction by the Chd and Bmp-4 antagonistic patterning signals in Xenopus. 1995, Pubmed , Xenbase
Schohl, Beta-catenin, MAPK and Smad signaling during early Xenopus development. 2002, Pubmed , Xenbase
Seib, Loss of Dickkopf-1 restores neurogenesis in old age and counteracts cognitive decline. 2013, Pubmed
Shcherbo, Bright far-red fluorescent protein for whole-body imaging. 2007, Pubmed , Xenbase
Sheldahl, Protein kinase C is differentially stimulated by Wnt and Frizzled homologs in a G-protein-dependent manner. 1999, Pubmed , Xenbase
Shimizu, Zinc finger genes Fezf1 and Fezf2 control neuronal differentiation by repressing Hes5 expression in the forebrain. 2010, Pubmed
Shimizu, Formation and patterning of the forebrain and olfactory system by zinc-finger genes Fezf1 and Fezf2. 2009, Pubmed , Xenbase
Smith, Injected Xwnt-8 RNA acts early in Xenopus embryos to promote formation of a vegetal dorsalizing center. 1991, Pubmed , Xenbase
Sokol, Injected Wnt RNA induces a complete body axis in Xenopus embryos. 1991, Pubmed , Xenbase
Tan, RNA sequencing reveals a diverse and dynamic repertoire of the Xenopus tropicalis transcriptome over development. 2013, Pubmed , Xenbase
Tran, Wnt/beta-catenin signaling is involved in the induction and maintenance of primitive hematopoiesis in the vertebrate embryo. 2010, Pubmed , Xenbase
Veeman, Zebrafish prickle, a modulator of noncanonical Wnt/Fz signaling, regulates gastrulation movements. 2003, Pubmed
Wang, Sox3 expression identifies neural progenitors in persistent neonatal and adult mouse forebrain germinative zones. 2006, Pubmed
Wang, Fezf2 regulates telencephalic precursor differentiation from mouse embryonic stem cells. 2011, Pubmed
Weng, dFezf/Earmuff maintains the restricted developmental potential of intermediate neural progenitors in Drosophila. 2010, Pubmed
Wilson, Early steps in the development of the forebrain. 2004, Pubmed
Zhang, A functional genome-wide in vivo screen identifies new regulators of signalling pathways during early Xenopus embryogenesis. 2013, Pubmed , Xenbase
Zhu, Area dependent expression of ZNF312 in human fetal cerebral cortex. 2010, Pubmed
